高中物理教科版 (2019)必修 第三册4 电磁波的发现及其应用优质导学案及答案
展开电磁波的发现及其应用
学习目标:
1.[物理观念]知道麦克斯韦的电磁场理论,知道电磁波产生的原理,了解赫兹实验,知道c=λf的关系,知道电磁波谱中波长由长到短的排列顺序。知道电磁波具有能量也能传递信息。
2.[科学思维]会分析电磁波产生的过程,电场和磁场相互转化的规律,能利用电磁波谱解决相关问题。
3.[科学探究]探究电磁波在科技、经济、社会发展中的作用。
4.[科学态度与责任]感知科学家探索的艰辛和电磁技术对人类生产、生活的意义,培养学生学习科学的兴趣。
一、电磁场
1.两个基本假设
(1)变化的磁场能够在周围空间产生电场。
(2)变化的电场能够在周围空间产生磁场。
2.电磁场:如果在空间某区域有随时间不均匀变化的电场,那么这个变化的电场就在它周围空间产生变化的磁场;这个变化的磁场又在它周围空间引起变化的电场……于是,变化的电场和变化的磁场交替产生,形成不可分割的统一体,称为电磁场。
说明:电场可由两种方式产生:由电荷或由变化的磁场产生。
二、电磁波和电磁波谱
1.电磁波:由变化的电场和磁场交替产生而形成的电磁场是由近及远传播的,这种变化的电磁场在空间的传播称为电磁波。
2.麦克斯韦在1865年预见电磁波的存在,1888年,赫兹第一次用实验证实了电磁波的存在。
3.电磁波的波速:
(1)在真空中传播的速度为c=3.0×108 m/s。
(2)关系式:c=λf。
4.电磁波谱:按波长或频率的顺序把所有电磁波排列起来,称之为电磁波谱。
5.电磁波谱组成
说明:一切往复运动的电荷,或者更普遍地说,做变速运动的电荷都会在空间产生电磁波。
三、电磁波的应用
1.电磁波的应用主要包括两个方面:
(1)利用电磁波传递信息。
(2)利用电磁波的能量。
2.除了人类主动发射各种电磁波之外,还接收和研究自然界物体发射的各种电磁波,以探索未知世界。
说明:家庭用的微波炉就是利用了电磁波的能量。
1.思考判断(正确的打“√”,错误的打“×”)
(1)变化的电场可以产生磁场。 (√)
(2)电磁波的传播不需要介质。 (√)
(3)赫兹用实验证实了电磁波的存在。 (√)
(4)紫外线可以用来灭菌消毒。 (√)
2.(多选)关于电磁场理论的叙述正确的是( )
A.变化的磁场周围一定存在着电场,与是否有闭合电路无关
B.周期性变化的磁场产生同频率变化的电场
C.变化的电场和变化的磁场相互关联,形成一个统一的场,即电磁场
D.电场周围一定存在磁场,磁场周围一定存在电场
ABC [变化的磁场周围产生电场,当电场中有闭合回路时,回路中有电流,若无闭合回路,电场仍然存在,A对;若形成电磁场必须有周期性变化的电场和磁场,BC对,D错。]
3.电磁波在真空中传播的速度v是3.00×108 m/s,有一个广播电台的频率f=90.0 MHz,这个台发射的电磁波的波长λ为( )
A.2.70 m B.270 m
C.333 m D.3.33 m
D [根据λ=得,λ= m≈3.33 m,D正确。]
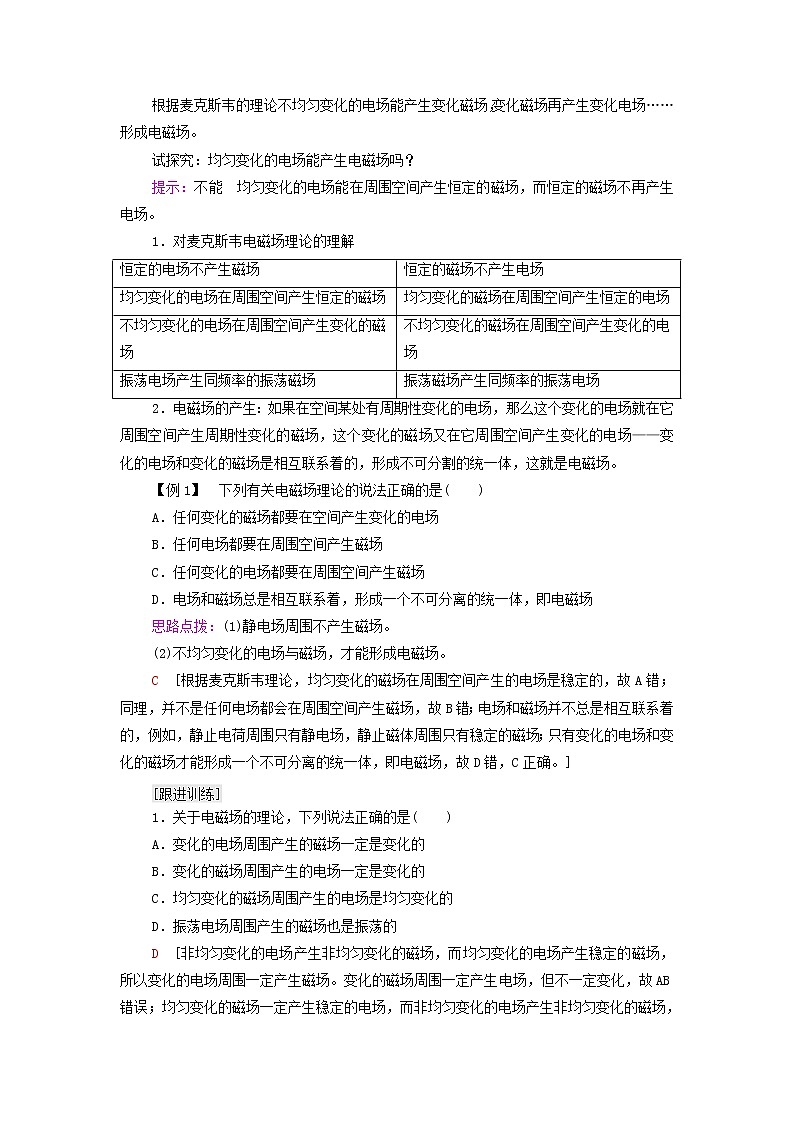
对麦克斯韦电磁场理论的理解 |
根据麦克斯韦的理论不均匀变化的电场能产生变化磁场,变化磁场再产生变化电场……形成电磁场。
试探究:均匀变化的电场能产生电磁场吗?
提示:不能 均匀变化的电场能在周围空间产生恒定的磁场,而恒定的磁场不再产生电场。
1.对麦克斯韦电磁场理论的理解
恒定的电场不产生磁场 | 恒定的磁场不产生电场 |
均匀变化的电场在周围空间产生恒定的磁场 | 均匀变化的磁场在周围空间产生恒定的电场 |
不均匀变化的电场在周围空间产生变化的磁场 | 不均匀变化的磁场在周围空间产生变化的电场 |
振荡电场产生同频率的振荡磁场 | 振荡磁场产生同频率的振荡电场 |
2.电磁场的产生:如果在空间某处有周期性变化的电场,那么这个变化的电场就在它周围空间产生周期性变化的磁场,这个变化的磁场又在它周围空间产生变化的电场——变化的电场和变化的磁场是相互联系着的,形成不可分割的统一体,这就是电磁场。
【例1】 下列有关电磁场理论的说法正确的是( )
A.任何变化的磁场都要在空间产生变化的电场
B.任何电场都要在周围空间产生磁场
C.任何变化的电场都要在周围空间产生磁场
D.电场和磁场总是相互联系着,形成一个不可分离的统一体,即电磁场
思路点拨:(1)静电场周围不产生磁场。
(2)不均匀变化的电场与磁场,才能形成电磁场。
C [根据麦克斯韦理论,均匀变化的磁场在周围空间产生的电场是稳定的,故A错;同理,并不是任何电场都会在周围空间产生磁场,故B错;电场和磁场并不总是相互联系着的,例如,静止电荷周围只有静电场,静止磁体周围只有稳定的磁场;只有变化的电场和变化的磁场才能形成一个不可分离的统一体,即电磁场,故D错,C正确。]
1.关于电磁场的理论,下列说法正确的是( )
A.变化的电场周围产生的磁场一定是变化的
B.变化的磁场周围产生的电场一定是变化的
C.均匀变化的磁场周围产生的电场是均匀变化的
D.振荡电场周围产生的磁场也是振荡的
D [非均匀变化的电场产生非均匀变化的磁场,而均匀变化的电场产生稳定的磁场,所以变化的电场周围一定产生磁场。变化的磁场周围一定产生电场,但不一定变化,故AB错误;均匀变化的磁场一定产生稳定的电场,而非均匀变化的电场产生非均匀变化的磁场,故C错误;周期性变化的振荡电场一定产生同周期变化的振荡磁场,故D正确。]
对电磁波的理解 |
如图所示,图(甲)和图(乙)中变化的磁场,能形成电磁波的是哪个?
(甲) (乙)
提示:图乙。
1.电磁波的特点
(1)电磁场中储存电磁能,电磁波的发射过程就是辐射能量的过程。
(2)只有周期性变化的电场和磁场相互激发才能形成电磁波。
(3)电磁波可以在真空中传播,因为电磁波本身就是一种物质——场物质,所以传播时不再需要其他介质。
(4)任何频率的电磁波在真空中的传播速度都等于光在真空中的速度,即c=3.0×108 m/s,电磁波传播虽然不需要介质,但在其他介质中的速度都比在真空中的小。
2.波长、频率与波速之间的关系
波速=波长×频率,即v=λf。
(1)频率由波源决定,与介质无关,波长、波速的大小与介质有关。所以同一电磁波在不同介质中传播时,频率不变,波速、波长发生改变,在介质中的速度都比在真空中速度小。
(2)不同频率的电磁波在同一介质中传播时,传播速度不同。
(3)在真空中传播时,不同频率的电磁波的速度都相同:v=c。
【例2】 波长为0.6 μm的红光,从10 m外的交通信号灯传到你的眼睛,大约需要多长时间?它的频率是多少?
思路点拨:(1)1 μm=10-6 m,λ=6×10-7 m
(2)电磁波传播速度是光速c,且有c=λf。
[解析] 由速度公式v=可求得时间,可根据电磁波波长、频率和波速关系式c=λf可得频率,
其中t== s≈3.33×10-8 s
由c=λf得f== Hz=5×1014 Hz。
[答案] 3.33×10-8 s 5×1014 Hz
2.关于电磁场和电磁波,下列说法不正确的是( )
A.变化的电场周围产生变化的磁场,变化的磁场周围产生变化的电场,两者互相联系,统称为电磁场
B.电磁场从发生区域由近及远地传播形成电磁波
C.电磁波是一种物质,可在真空中传播。所以,平时说真空没有实物粒子,但不等于什么都没有,还有“场”这种特殊物质
D.电磁波可在真空中传播,也可在介质中传播
A [根据麦克斯韦电磁场理论,非均匀变化的电场周围产生变化的磁场,均匀变化的电场周围产生的是稳定的磁场,所以A项错误。]
对电磁波谱的理解 |
在我们身边到处都有电磁波的影子,它的应用更是比比皆是。下面列出的设备中工作时所发出的波,哪些属于电磁波?(1)微波炉加热食物时发出的波。(2)电视发射塔发出的波。(3)互联网光缆中传播的波。(4)电视机遥控器发出的波。
提示:均属于电磁波。
1.电磁波谱是把电磁波按波长由大到小的顺序排列起来的图表。顺序为无线电波、红外线、可见光、紫外线、X射线、γ射线。它们共同构成了范围广阔的电磁波谱。
2.电磁波谱中各种波段的特征用途比较(如下表)
电磁 波谱 | 无线 电波 | 红外线 | 可见光 | 紫外线 | 伦琴 射线 | γ射线 |
特性 | 波动性强 | 热作用强 | 感光 性强 | 化学作用荧光效应 | 穿透力大 | 穿透力最强 |
用途 | 通信广 播、导航 | 加热、遥测遥感、红外摄像、红外 制导 | 照明、 照相等 | 杀菌消毒、治疗皮肤病等 | 检查、探测、透视、治疗 | 探测、 治疗 |
【例3】 (多选)下列有关电磁波的特性和应用,说法正确的
( )
A.红外线和X射线都有很高的穿透本领,常用于医学上透视人体
B.过强的紫外线照射有利于人的皮肤健康
C.电磁波中频率最大的为γ射线,可以摧毁病变的细胞
D.紫外线和X射线都使感光底片感光
思路点拨:(1)波长短,频率高的能量大。
(2)波长长的易发生衍射现象。
CD [X射线有很高的穿透本领,医学上常用于透视人体,红外线不能,A错误;过强的紫外线照射对人的皮肤有害,B错误;电磁波中频率最大的为γ射线,可以摧毁病变的细胞,C正确;紫外线和X射线都可以使感光底片感光,D正确。]
3.关于生活中遇到的各种波,下列说法正确的是( )
A.电磁波可以传递信息,声波不能传递信息
B.手机在通话时涉及的波既有电磁波又有声波
C.太阳光中的可见光和医院“B超”中的超声波传播速度相同
D.遥控器发出的红外线波长和医院“CT”中的X射线波长相同
B [声波、电磁波都能传递能量和信息,A项错误;在手机通话过程中,既涉及电磁波又涉及声波,B项正确;可见光属于电磁波,“B超”中的超声波是声波,波速不同,C项错误;红外线波长较X射线波长长,故D项错误。]
1.物理观念:麦克斯韦的电磁场理论,电磁波谱
2.科学思维:电磁波的产生及电磁波谱的利用
3.科学方法:实验法、假设法、归纳法等
1.第一个用实验验证电磁波客观存在的科学家是( )
A. 法拉第 B. 奥斯特
C. 赫兹 D. 麦克斯韦
C [麦克斯韦预言了电磁波的存在,赫兹用实验验证了电磁波的存在,故C正确。]
2.关于电磁场,下列说法不正确的是( )
A.在一个磁铁旁放一带电体,则两者周围空间就形成了电磁场
B.电磁场既不同于静电场,也不同于静磁场
C.电磁场中的电场和磁场是不可分割的一个统一体
D.电磁场中的电场的变化频率和磁场的变化频率是相同的
A [电磁场是变化的电场和变化的磁场形成的不可分割的统一场,而不是静电场和静磁场简单的复合。所以选项A错。]
3.关于电磁波,下列说法正确的是( )
A.所有电磁波的频率相同
B.电磁波只能在真空中传播
C.电磁波在任何介质中的传播速度相同
D.电磁波在真空中的传播速度是3×108 m/s
D [电磁波的频率不一定相同,就是无线电电磁波也有很多频道和频率,选项A错;电磁波既能在真空中传播,也能在介质中传播,选项B错;不同频率的电磁波在不同的介质中的传播速度都不相同,选项C错;电磁波在真空中的传播速度是3×108 m/s,选项D正确。]
4.(多选)关于电磁波谱,下列说法正确的是( )
A.电视遥控器利用的是红外线
B.医院里常用X射线对病房和手术室进行消毒
C.利用紫外线的荧光效应可设计防伪措施
D.γ射线波长比X射线波长短
ACD [由于红外线波长较长,容易发生衍射,所以电视遥控器利用了红外线,A正确;紫外线有显著的化学作用,可利用紫外线消毒,所以医院里常用紫外线对病房和手术室进行消毒,B错误;在紫外线的照射下,许多物质会发出荧光,根据这个特点可以设计防伪措施,C正确;γ射线波长比X射线波长短,D正确。]
5.情境:赫兹的实验:如图所示。
实验现象:当感应线圈的两个金属球间有火花跳过时,导线环的两个金属小球间也跳过电火花。
问题:(1)当感应线圈的两个金属球间有火花跳过时,为什么导线环的两个金属小球间也跳过电火花?
(2)该实验在真空中效果更明显,为什么?
[解析] (1)当感应线圈使得与它相连的两个金属球间产生电火花时,空间出现了迅速变化的电磁场,这种电磁场以电磁波的形式在空间传播,在电磁波到达导线环时,它在导线环中激发出感应电动势,使得导线环的空隙处也产生了火花。
(2)电磁波不需要介质可在真空中传播,电磁波是带有能量的,电磁波在介质中传播时把部分能量传递给了介质,在真空中传播时,没有转移能量的载体,所以不会损耗。
[答案] 见解析
教科版 (2019)必修 第三册5 微观世界的量子化精品学案设计: 这是一份教科版 (2019)必修 第三册5 微观世界的量子化精品学案设计,共6页。
高中物理教科版 (2019)必修 第三册3 电磁感应现象及其应用优秀学案设计: 这是一份高中物理教科版 (2019)必修 第三册3 电磁感应现象及其应用优秀学案设计,共8页。
物理必修 第三册2 磁感应强度 磁通量优秀导学案及答案: 这是一份物理必修 第三册2 磁感应强度 磁通量优秀导学案及答案,共11页。

