高中地理人教版 (2019)必修 第一册第一节 植被学案设计
展开第五章 植被与土壤
内容:第一节 植被 |
| |
时间:第 13 周 |
|
|
一、植被与环境
1.概念:自然界成群生长的各种植物的整体称为植被。
2分类:①天然植被:森林、草原、荒漠 ②人工植被:经济林、人工草场
3.植被的分布:
①少数植被能够在裸地生长;还能改善其生长的土壤及水分等条件,从而促进更多种类植物在此生长,直至形成稳定的植被。
②20年来地球植被的变化情况,除极端干旱、寒冷的地方外,地表几乎都有植被生长。
③天然植被一般按类型分布在适宜其生长的地方,并能适应当地环境特征。
4.植被与环境的关系:
①垂直结构:不同种类的植物群体,通过争夺阳光的生存竞争,占据一定的垂直空间。
②规律:气温越高,降水越多,植被高度越大,物种数量越多,垂直结构越复杂。
③林冠封闭,则林下灌木和草本植物就发育不好; 林冠开阔,则林下灌木和。
5、森林中的成层现象和垂直结构
(1) 林冠封闭,则林下灌木和草本植物就发育不好; 林冠开阔,则林下灌木和草本植物就发育良好。
(2) 一般而言,气温越高、降水量越多的地方,植被高度越大,植物种的数量越多,垂直结构就愈复杂。反之,则愈简单。人工植被林结构较为单一,植物种的数量少;天然植被林结构较为复杂,植物种的数量多。
(3)自森林顶端至地面,光照越来越弱。适应一定光照强度的植物,占据一定的垂直空间,从而在森林中形成若干层。
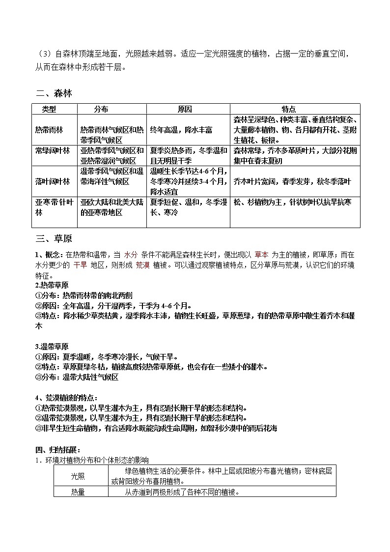
二、森林
类型 | 分布 | 原因 | 特点 |
热带雨林 |
热带雨林气候区和热带季风气候区 |
终年高温,降水丰富 | 森林呈深绿色、种类丰富、垂直结构复杂、大量藤本植物、物、各月都有开花、茎附生植花、板根。 |
常绿阔叶林 | 亚热带季风气候区和亚热带湿润气候区 | 夏季炎热多雨,冬季温和且无明显干季 | 森林常绿,乔木多革质叶片,大部分花期集中在春末夏初 |
落叶阔叶林 | 温带季风气候区和温带海洋性气候区
| 温暖生长季节达4-6个月,冬季寒冷并延续3-4个月,降水适宜 |
乔木叶片宽阔,春季发芽,秋冬季落叶
|
亚寒带针叶林 | 亚欧大陆和北美大陆的亚寒带地区
| 夏季短促、温和,冬季漫长、寒冷
| 松、杉植物为主,针状树叶以抗旱抗寒
|
三、草原
1、概念:在热带和温带,当 水分 条件不能满足森林生长时,便出现以 草本 为主的植被,即草原;而在水分更少的 干旱 地区,则形成 荒漠 植被。可以通过观察植被特点,区分草原与荒漠,认识它们的环境特征。
2.热带草原
①分布:热带雨林带的南北两侧
②原因:全年高温,分干湿两季,干季为4~6个月。
③特点:降水稀少草类枯黄,湿季降水丰沛,植物生长旺盛,草原葱绿,有的热带草原中散生着乔木和灌木
3.温带草原
①原因:夏季温暖,冬季寒冷漫长,气候干旱。
②特点:草原夏绿冬枯,植被高度较热带草原低,也会存在一些矮小的灌木。
③分布:温带大陆性气候区
4、荒漠植被的特点:
①热带荒漠景观,以旱生灌木为主,具有忍耐长期干旱的形态和结构。
②温带荒漠景观,以旱生灌木为主,具有忍耐长期干旱的形态和结构。
③非旱生短生命植物,有合适降水既能完成生命周期,如智利沙漠中的雨后花海
四、归纳拓展:
1.环境对植物分布和个体形态的影响
光照 | 绿色植物生活的必要条件。林中上层或阳坡分布喜光植物;密林底层或背阳坡分布喜阴植物。 |
热量 | 从赤道到两极形成了各种不同的植被。 |
水分 | (1)从沿海向内陆形成了森林—草原—荒漠的分布状况 (2)影响植物形态 |
风 | 迎风面树枝受损,背风面树枝生长,形成旗形树冠 |
热量和水分 | 从山麓到山顶形成垂直分布的植被带。 |
2.植物与地理环境的关系。
【教师整合】:影响植物生长的因素:
(1)地带性因素
①纬度位置:影响植物生产所需热量状况
②海陆位置:影响植物生产所需水分状况、影响植被类型及长势情况
③ 海拔及坡向:坡度位置、海拔高度影响水热组合、进而影响植被类型、数量及长势
(2)非地带性因素:地形、洋流、水源、海陆分布等。热量、水分对植被分布的影响总结如下:
【对点练习】世界的气候与植被的关系
探究活动:某位同学对照世界陆地植被带分布图画出了亚洲植被带分布的理想模式图(见下图),以便更好地记忆。读图,探究下列问题。
(1)填出图中各植被类型的名称①亚寒带针叶林;②温带落叶阔叶林;③亚热带常绿硬叶林;④温带落叶阔叶林;⑤亚热带常绿阔叶林。
(2)图中各植被带,其气候类型在世界各大洲中独有的是 ⑥ ,其形成雨季的原因是夏季盛行从印度洋赤道附近吹来的西南季风,降水丰沛 。
(3)图示植被带名称相同,而其气候类型不同的数码是 ②④ ;植被带名称不同,但气候形成原因相同的数码是 ④⑤ 。
(4)没有画出的植被带是温带荒漠,没有详细画出的植被带分布规律是从沿海向内陆的地域分异。
(5)在影响植被带的因素中,画此图时没有考虑的因素是洋流、地形起伏、大气环流。
方法技巧:天然植被与气候带的对应关系(以北半球为例):
常考点对练
读我国著名林木景观示意图,完成下列1--2题。
1.下列有关图中各景观所在地区自然环境的叙述,正确的是 ( A )
A.甲——冬冷夏热,光照充足 B.乙——雪域高原,冻土广布
C.丙——土壤肥沃,黑土广布 D.丁——风力侵蚀,千沟万壑
2.下列有关图中各地林木主要特征及成因的叙述,正确的是 ( C )
A.甲根系发达——常年太阳辐射强 B.乙叶呈针状——常年降水丰富
C.丙四季常青——常年温度较高 D.丁生长旺盛——常年高温多雨
下图为某种植被类型在我国的主要分布图(数字为面积占全国比重)。完成3—5题
3.该植被类型最可能是 ( A )
A.草地 B.落叶林 C.荒漠 D.阔叶林
4.该植被的类型和产量取决于 ( B )
A.气温高低 B.降水多少 C.地表形态 D.人类活动
5.我国该植被分布区所存在最普遍的生态环境问题是 ( B )
A.土地次生盐碱化 B.土地荒漠化 C.水土流失 D.生物多样性锐减
6. 读漫画《枯萎的外表,强大的内心》,完成第6题。
漫画揭示的地理环境是( A )
A.降水稀少 B.地下水丰富
C.地形平坦 D.土壤肥沃
贺兰山地处我国自然环境的过渡地带,在全球气候变化的背景下,该地区的植被对气候的影响尤为敏感。下图示意贺兰山位置及其中段植被类型分布。完成7—8题
7.图例①~④代表的植被类型分别是( C )
A.草原化荒漠、针阔混交林、针叶林、荒漠化草原
B.草原化荒漠、针叶林、针阔混交林、荒漠化草原
C.荒漠化草原、针阔混交林、针叶林、草原化荒漠
D.荒漠化草原、针叶林、针阔混交林、草原化荒漠
8.野外调查发现,旱生灌丛大多分布于沟谷及阴坡地段,其主要影响因素是( C )
A.光照 B.降水 C.热量 D.水分
9.暑假期间,小明把外出游玩拍到的景观上传至朋友圈,如下图;该景观最有可能是(原创)
A.常绿阔叶林 B.落叶阔叶林 C.热带雨林 D.针叶林
10.热带雨林的植被一般都比较高大,下列因素中哪些是影响植被高度的主要因素(原创)
①光照 ②热量 ③降水 ④土壤
A.①② B.①③ C.③④ D.②③
下图为我国东部地区某城市街道机动车道与两侧非机动车道绿化隔离带的景观对比照片,拍摄于2017年3月25日。数年前,两侧的绿化隔离带按同一标准栽种了常绿灌木;而如今,一侧灌木修剪齐整(左图),另一侧则杂树丛生,灌木零乱(右图)。拍摄当日,这些杂树隐有绿色,新叶呼之欲出。完成11—12题。
11.当地的自然植被属于( B )
A.常绿阔叶林 B.落叶阔叶林 C.常绿硬叶林 D.针叶林
12.图示常绿灌木成为我国很多城市的景观植物,制约其栽种范围的主要自然因素是( A )
A.气温 B.降水 C.光照 D.土壤
高中人教版 (2019)第三节 地球的历史学案: 这是一份高中人教版 (2019)第三节 地球的历史学案,共4页。学案主要包含了化石和地质年代表等内容,欢迎下载使用。
高中人教版 (2019)第六章 自然灾害第三节 防灾减灾导学案: 这是一份高中人教版 (2019)第六章 自然灾害第三节 防灾减灾导学案,共2页。学案主要包含了防灾减灾手段,自救与互救等内容,欢迎下载使用。
地理必修 第一册第二节 土壤学案: 这是一份地理必修 第一册第二节 土壤学案,共7页。学案主要包含了观察土壤,土壤的主要形成因素,土壤的功能和养护等内容,欢迎下载使用。

