所属成套资源:人教版化学九年级上学期课件PPT+教案+练习+学案整套
初中化学人教版九年级上册实验活动1 氧气的实验室制取与性质精品作业ppt课件
展开
这是一份初中化学人教版九年级上册实验活动1 氧气的实验室制取与性质精品作业ppt课件,文件包含课件pptx、教案docx、作业doc、学案docx等4份课件配套教学资源,其中PPT共17页, 欢迎下载使用。
怎样在实验室制取氧气呢?
学会实验室用高锰酸钾制取氧气,熟练药品取用、仪器连接、加热等基本操作;加深对氧气性质的认识,并准确描述其实验现象。
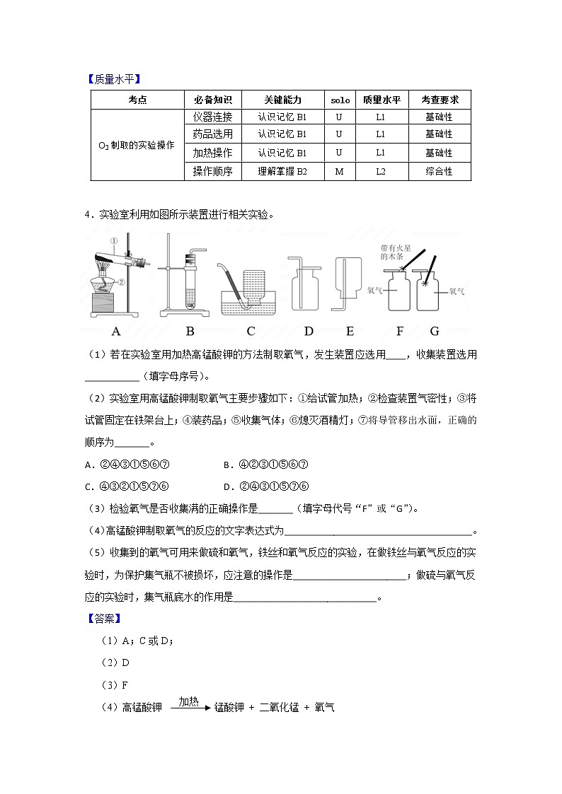
酒精灯,大试管,铁架台,单孔橡胶塞,玻璃导管,集气瓶
高锰酸钾 锰酸钾+氧气+二氧化锰
排水法,气泡连续均匀冒出时开始收集
先把导管移出水面,再熄灭酒精灯
防止冷凝水回流使试管炸裂
1.试管口略向下倾斜?
防止水槽内的水倒吸入试管,使试管炸裂
4.为什么要先把导管移出水面,再熄灭酒精灯?
防止受热不均,使试管炸裂
2.为什么不能直接用外焰加热?
刚开始排出的气泡是装置内原有的空气
3.为什么不能一有气泡立马开始收集?
木炭剧烈燃烧,放热,发出白光
铁丝剧烈燃烧,放热,火星四射,生成黑色固体
能支持燃烧化学性质较为活泼
支持燃烧化学性质较为活泼
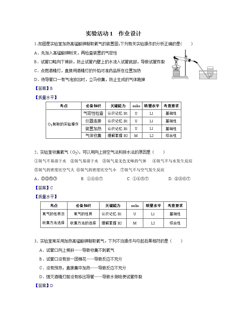
( )1. 实验室用高锰酸钾(KMnO4) 制氧气(O2) ,应选用的发生装置是
( )2.可用推拉注射器活塞的方法检查装置的气密性。当缓慢向右拉活塞时,如果装置气密性良好,可观察到A. 长颈漏斗下端口产生气泡B. 瓶中液面上升C. 长颈漏斗内液面上升D. 注射器内有液体
( )3.在进行“氧气 (O2) 实验室制取和性质”的实验,某同学制取的氧气(O2)不纯,你认为可能的原因是A. 用排水法收集氧气 (O2) 时,集气瓶装满水B. 用向上排空气法收集氧气 (O2) 时,导管伸入到集气瓶的底部C. 用排水法收集氧气 (O2) 时,导管口冒出气泡,立即收集D. 用排水法收集氧气 (O2) 时,收集满后,在水下盖上玻璃片
( )4.下图分别是实验室氧气 (O2) 制备、收集、验满、验证性质的操作,其中正确的是
( )5.某同学用加热高锰酸钾 (KMnO4) 的方法制取氧气 (O2) 时,发现试管炸裂,原因可能是①没有给试管均匀预热;②试管外壁有水;③试管口没有略向下倾斜;④忘了加棉花;⑤加热时试管与灯芯接触;⑥用排水法收集 O2 后,先撤酒精灯后撤导管A. ①②③④⑤⑥B. ①②③⑤⑥C. ①②④⑤⑥D. ①②③④⑤
相关课件
这是一份人教版九年级上册实验活动1 氧气的实验室制取与性质优秀ppt课件,共15页。PPT课件主要包含了第2课时,引导归纳,氧气性质等内容,欢迎下载使用。
这是一份九年级上册实验活动1 氧气的实验室制取与性质作业ppt课件,共27页。PPT课件主要包含了快速对答案,制取氧气,防止高锰酸钾进入导管,略向下倾斜,澄清石灰水变浑浊,装水或装沙子,引燃铁丝,⑦⑨⑩,锥形瓶,防止冷凝水回流等内容,欢迎下载使用。
这是一份九年级上册第二单元 我们周围的空气实验活动1 氧气的实验室制取与性质精品ppt课件,共19页。PPT课件主要包含了学习目标,固液不加热型,固固加热型,气体发生装置,气体收集装置,实验步骤,气密性,高锰酸钾,用排水法收集氧气,熄灭酒精灯停止加热等内容,欢迎下载使用。

