所属成套资源:人教版数学五年级上册课件PPT+练习+单元测试卷全套
- 7.2 两端都不栽的植树问题-人教版数学五年级上册课件+练习 课件 14 次下载
- 7.3 封闭曲线上植树的问题-人教版数学五年级上册课件+练习 课件 15 次下载
- 第七单元测试卷(二)-人教版数学五年级上册 课件 17 次下载
- 8.1 小数乘、除法-人教版数学五年级上册课件+练习 课件 15 次下载
- 8.2 简易方程-人教版数学五年级上册课件+练习 课件 16 次下载
人教版五年级上册7 数学广角——植树问题一等奖课件ppt
展开
这是一份人教版五年级上册7 数学广角——植树问题一等奖课件ppt,共3页。
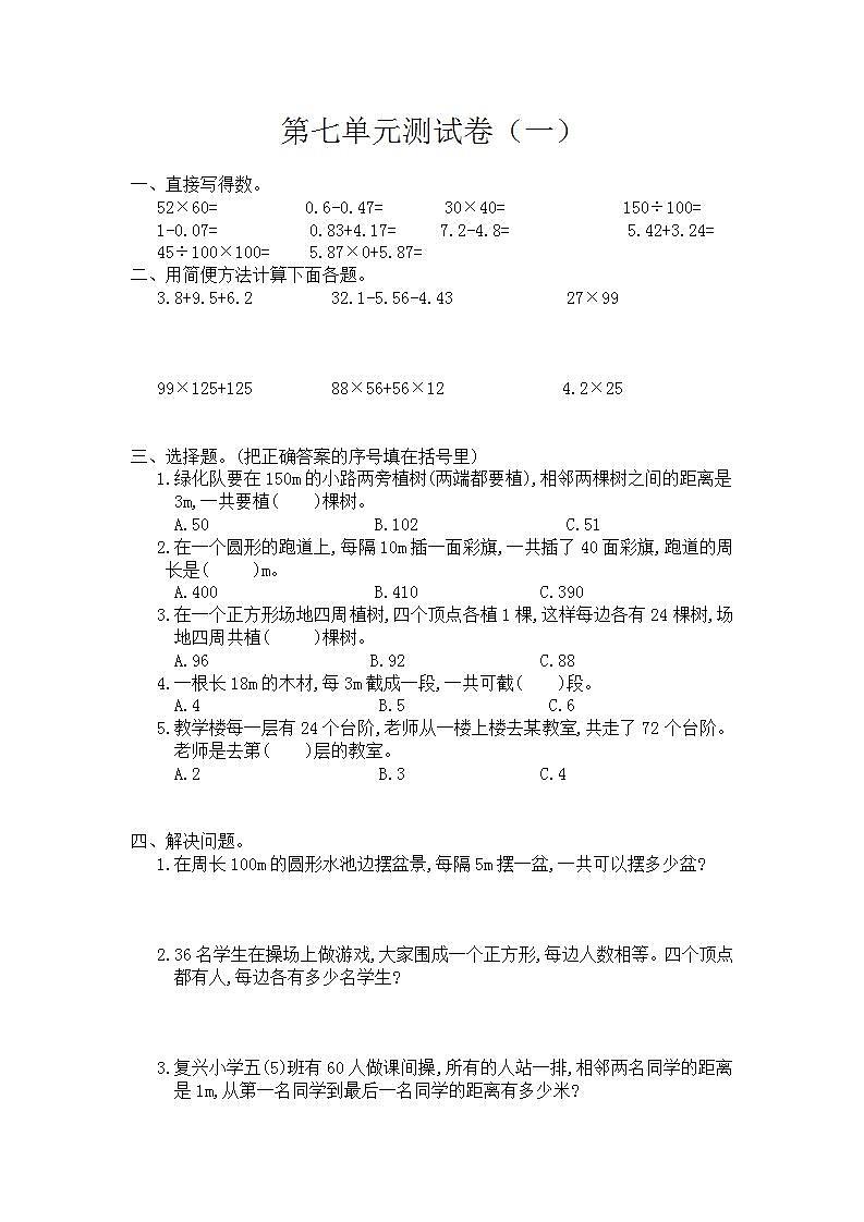
第七单元测试卷(一) 一、直接写得数。52×60= 0.6-0.47= 30×40= 150÷100=1-0.07= 0.83+4.17= 7.2-4.8= 5.42+3.24=45÷100×100= 5.87×0+5.87=二、用简便方法计算下面各题。3.8+9.5+6.2 32.1-5.56-4.43 27×99 99×125+125 88×56+56×12 4.2×25 三、选择题。(把正确答案的序号填在括号里)1.绿化队要在150m的小路两旁植树(两端都要植),相邻两棵树之间的距离是3m,一共要植( )棵树。A.50 B.102 C.512.在一个圆形的跑道上,每隔10m插一面彩旗,一共插了40面彩旗,跑道的周长是( )m。A.400 B.410 C.3903.在一个正方形场地四周植树,四个顶点各植1棵,这样每边各有24棵树,场地四周共植( )棵树。A.96 B.92 C.884.一根长18m的木材,每3m截成一段,一共可截( )段。A.4 B.5 C.65.教学楼每一层有24个台阶,老师从一楼上楼去某教室,共走了72个台阶。老师是去第( )层的教室。A.2 B.3 C.4 四、解决问题。1.在周长100m的圆形水池边摆盆景,每隔5m摆一盆,一共可以摆多少盆? 2.36名学生在操场上做游戏,大家围成一个正方形,每边人数相等。四个顶点都有人,每边各有多少名学生? 3.复兴小学五(5)班有60人做课间操,所有的人站一排,相邻两名同学的距离是1m,从第一名同学到最后一名同学的距离有多少米? 4.时钟4:00敲4下,9秒敲完。那么8:00敲8下,需要多少秒敲完? 5.在一个人工湖的周围每隔6m栽一棵柳树,一共栽了150棵。再在相邻的两棵柳树之间每隔2m栽一棵樱花,一共栽了多少棵樱花? 参考答案一、 3120 0.13 1200 1.5 0.93 5 2.4 8.66 45 5.87二、 19.5 22.11 2673 12500 5600 105三、 1. B 2. A 3. B 4. C 5. C四、 1. 100÷5=20(盆)2. (36-4)÷4+2=10(名)3. 1×(60-1)=59(m)4. 9÷(4-1)×(8-1)=21(秒)5. 6÷2-1=2(棵) 150×2=300(棵)
相关课件
这是一份2021学年7 数学广角——植树问题完美版课件ppt,文件包含人教版五上第七单元《数学广角植树问题》课件pptx、人教版数学五上第七单元《数学广角植树问题》同步练习doc、人教版数学五上第七单元《数学广角植树问题》教学设计doc等3份课件配套教学资源,其中PPT共26页, 欢迎下载使用。
这是一份小学数学人教版五年级上册7 数学广角——植树问题精品课件ppt,文件包含人教版五年级上册71《数学广角--植树问题1》课件pptx、人教版五年级上册71《数学广角--植树问题1》教案doc等2份课件配套教学资源,其中PPT共22页, 欢迎下载使用。
这是一份小学人教版7 数学广角——植树问题精品ppt课件,文件包含71两端都栽的植树问题pptx、71两端都栽的植树问题docx等2份课件配套教学资源,其中PPT共18页, 欢迎下载使用。

