所属成套资源:人教版(2019)高中生物选择性必修第一册同步练习(含答案解析)
高中生物人教版 (2019)选择性必修1第1节 激素与内分泌系统精品随堂练习题
展开
这是一份高中生物人教版 (2019)选择性必修1第1节 激素与内分泌系统精品随堂练习题,共18页。试卷主要包含了单选题,探究题等内容,欢迎下载使用。
3.1激素与内分泌系统人教版( 2019)高中生物选择性必修第一册同步练习
学校:___________姓名:___________班级:___________考号:___________
第I卷(选择题)
一、单选题(本大题共15小题,共15.0分)
1. 选取同种、年龄与生长状况相同的健康大鼠若干只,实施切除手术,一段时间后随机等分成四组,分别注射激素及生理盐水30天,结果如图所示,下列叙述正确的是()
A. 该实验中大鼠的性别、年龄、初始体重是无关变量,对实验结果没有影响
B. 该实验中胰岛素与生长激素之间是拮抗关系
C. 实验结果表明,胰岛素和生长激素均能促进大鼠的生长
D. 该实验需要切除大鼠的胰腺和下丘脑以排除内源性激素的干扰
2. 某研究人员以小鼠为材料进行了与甲状腺相关的实验,下列叙述错误的是( )
A. 切除小鼠垂体,会导致甲状腺激素分泌不足,机体产热减少
B. 给切除垂体的幼年小鼠注射垂体提取液后,其耗氧量会增加
C. 给成年小鼠注射甲状腺激素后,其神经系统的兴奋性会增强
D. 给切除垂体的小鼠注射促甲状腺激素释放激素,其代谢可恢复正常
3. 下列与人体生命活动调节有关的叙述,错误的是( )
A. 皮下注射胰岛素可起到降低血糖的作用
B. 大脑皮层受损的患者,膝跳反射不能完成
C. 婴幼儿缺乏甲状腺激素可影响其神经系统的发育和功能
D. 胰腺受反射弧传出神经的支配,其分泌胰液也受促胰液素调节
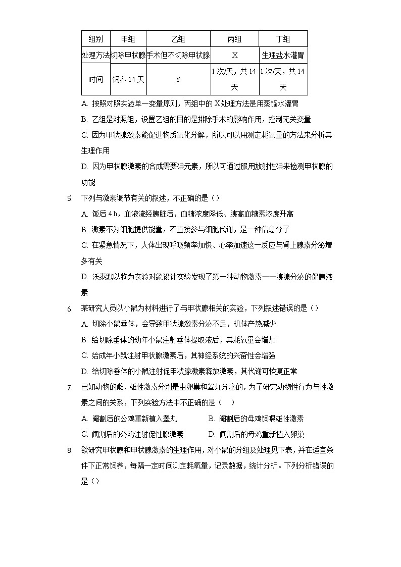
4. 欲研究甲状腺和甲状腺激素的生理作用,对成年小鼠的分组及处理见下表。在适宜的实验条件下,正常饲养,每隔一定时间测定耗氧量(单位时间内单位体重的氧消耗量),记录数据并统计分析。下列分析错误的是()
组别
甲组
乙组
丙组
丁组
处理方法
切除甲状腺
手术但不切除甲状腺
X
生理盐水灌胃
时间
饲养14天
Y
1次/天,共14天
1次/天,共14天
A. 按照对照实验单一变量原则,丙组中的X处理方法是用蒸馏水灌胃
B. 乙组是对照组,设置乙组的目的是排除手术的影响作用,控制无关变量
C. 因为甲状腺激素能促进物质氧化分解,所以可以用测定耗氧量的方法来分析其生理作用
D. 因为甲状腺激素的合成需要碘元素,所以可通过服用放射性碘来检测甲状腺的功能
5. 下列与激素调节有关的叙述,不正确的是()
A. 饭后4 h,血液流经胰脏后,血糖浓度降低、胰高血糖素浓度升高
B. 激素不为细胞提供能量,不直接参与细胞代谢,是一种信息分子
C. 在紧急情况下,人体出现呼吸频率加快、心率加速这一反应与肾上腺素分泌增多有关
D. 沃泰默以狗为实验对象设计实验发现了第一种动物激素——胰腺分泌的促胰液素
6. 某研究人员以小鼠为材料进行了与甲状腺相关的实验,下列叙述错误的是()
A. 切除小鼠垂体,会导致甲状腺激素分泌不足,机体产热减少
B. 给切除垂体的幼年小鼠注射垂体提取液后,其耗氧量会增加
C. 给成年小鼠注射甲状腺激素后,其神经系统的兴奋性会增强
D. 给切除垂体的小鼠注射促甲状腺激素释放激素,其代谢可恢复正常
7. 已知动物的雌、雄性激素分别是由卵巢和睾丸分泌的,为了研究动物性行为与性激素之间的关系,下列实验方法中不正确的是( )
A. 阉割后的公鸡重新植入睾丸 B. 阉割后的母鸡饲喂雄性激素
C. 阉割后的公鸡注射促性腺激素 D. 阉割后的母鸡重新植入卵巢
8. 欲研究甲状腺和甲状腺激素的生理作用,对小鼠的分组及处理见下表,并在适宜条件下正常饲养,每隔一定时间测定耗氧量,记录数据,统计分析。下列分析错误的是()
组别
甲组
乙组
丙组
对照处理
切除甲状腺
手术但不切除甲状腺
灌胃甲状腺激素,1次/天
饲养条件
相同且适宜,正常饲料喂养,共14天
A. 采用生长发育状况相同的小鼠进行实验属于实验中排除无关变量的操作
B. 甲组小鼠内环境中促甲状腺激素释放激素和促甲状腺激素含量均高于乙组
C. 采用耗氧量为观测指标,依据是甲状腺激素能促进葡萄糖进入线粒体氧化分解
D. 若在各组饲料中添加放射性碘,则丙组小鼠甲状腺部位放射性强度低于于乙组
9. 有三个均表现为低甲状腺激素的病人,他们分别患有甲状腺、垂体和下丘脑功能缺陷症。给这些病人及健康人静脉注射促甲状腺激素释放激素(TRH),注射前30min和注射后30min分别测定每个人的促甲状腺激素(TSH)浓度,结果如下:
健康人
病人甲
病人乙
病人丙
注射TRH前
相关试卷
这是一份高中生物人教版 (2019)选择性必修1第3章 体液调节第1节 激素与内分泌系统精品课后作业题,文件包含同步讲义高中生物人教版2019选修第一册--31《激素与内分泌系统》讲义学生版docx、同步讲义高中生物人教版2019选修第一册--31《激素与内分泌系统》讲义教师版docx等2份试卷配套教学资源,其中试卷共34页, 欢迎下载使用。
这是一份人教版 (2019)选择性必修1第1节 激素与内分泌系统当堂检测题,共11页。
这是一份人教版 (2019)选择性必修1第1节 激素与内分泌系统同步训练题,文件包含培优分级练高中生物人教版2019选择性必修第一册31《激素与内分泌系统》同步分级练解析版docx、培优分级练高中生物人教版2019选择性必修第一册31《激素与内分泌系统》同步分级练原卷版docx等2份试卷配套教学资源,其中试卷共36页, 欢迎下载使用。

