所属成套资源:人教统编版高一语文必修上册单元测试卷全套(选拔卷+提分卷)
第五单元 提分卷-【单元测试】高一语文同步选拔卷(统编版必修上册)
展开
这是一份第五单元 提分卷-【单元测试】高一语文同步选拔卷(统编版必修上册),文件包含第五单元提分卷-单元测试高一语文尖子生选拔卷统编版必修上册解析版docx、第五单元提分卷-单元测试高一语文尖子生选拔卷统编版必修上册原卷版docx等2份试卷配套教学资源,其中试卷共17页, 欢迎下载使用。
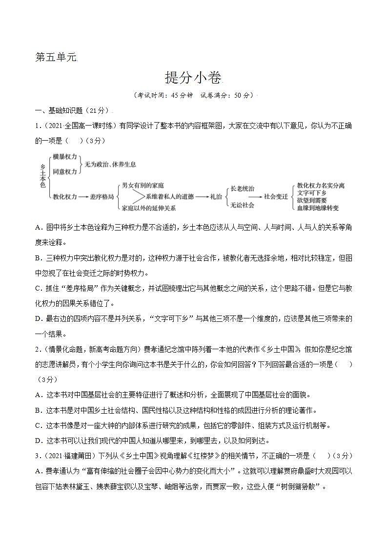
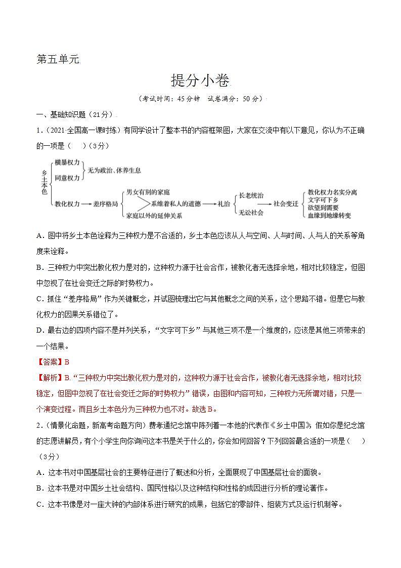
第五单元提分小卷(考试时间:45分钟 试卷满分:50分)一、基础知识题(21分)1.(2021·全国高一课时练)有同学设计了整本书的内容框架图,大家在交流中有以下意见,你认为不正确的一项是( )(3分)A.图中将乡土本色诠释为三种权力是不合适的,乡土本色应该从人与空间、人与时间、人与人的关系等角度来诠释。B.三种权力中突出教化权力是对的,这种权力源于社会合作,被教化者无选择余地,相对比较稳定,但图中忽视了在社会变迁之际的时势权力。C.抓住“差序格局”作为关键概念,并试图梳理出它与其他概念之间的关系,这个思路不错。但是它与教化权力的因果关系错位了。D.最右边的四项内容不是并列关系,“文字可下乡”与其他三项不是一个维度的,应该是其他三项带来的一个结果。2.(情景化命题,新高考命题方向)费孝通纪念馆中陈列着一本他的代表作《乡土中国》,假如你是纪念馆的志愿讲解员,有个小学生向你询问这本书是关于什么的,你会如何回答?下列回答最合适的一项是( )(3分)A.这本书对中国基层社会的主要特征进行了概述和分析,全面展现了中国基层社会的面貌。B.这本书是对中国乡土社会结构、国民性格以及这种结构和性格的成因进行分析的理论著作。C.这本书像是对一座大钟的内部体系进行研究的成果,包括它的零部件、组装方式及运行机制等。D.这本书可以让我们现代的中国人知道从哪里来,到哪里去,以及如何到达。3.(2021·福建莆田)下列从《乡土中国》视角理解《红楼梦》的相关情节,不正确的一项是( )(3分)A.费孝通认为“富有伸缩的社会圈子会因中心势力的变化而大小”。这就可以理解贾府鼎盛时大观园可以包容下姑表林黛玉、姨表薛宝钗以及宝琴、岫烟等远亲,而贾家一败,这些人便“树倒猢狲散”。B.“男女有别是认定男女间不必求同,在生活上加以隔离。这隔离非但是有形的,而且是在心理上的。”宝玉虽然跟着姐姐妹妹们搬到大观园,和她们往来频繁,但仍住在自己的院子里,正体现他“男女有别”的观念。C.“在亲密的血缘社会中商业是不能存在的。这并不是说这种社会不发生交易,而是说他们的交易是以人情来维持的。”探春为了开源,出租大观园中荒置的田地给嬷嬷们,靠与嬷嬷们之间的人情才能实现。D.“血缘社会就是想用生物上的新陈代谢作用——生育,去维持社会结构的稳定。”林黛玉有不足之症,难以担当传宗接代的大任,因而在宝玉的婚事上,贾府长辈必然选择让宝钗走上花轿。4.(2021·四川成都高一月考卷)在下面一段文字横线处补写恰当的语句,使整段文字语意完整连贯,内容贴切,逻辑严密,每处不超过15个字。(6分)在城市人眼中乡下人多文盲,是因为乡下人是“愚”的。①________但真有必要推行文字下乡吗?②________文字从本质上说是一种象征体系。语义经过多次象征体系的转换可能会歪曲或不准确,在人与人无法直接接触的不得已的情况下我们才需要文字来传递信息。而乡土社会,是一个熟悉的社会,人与人是面对面接触,甚至有时连语言都不能很好的传情达意而有“眉目传情”、“闻步识人”,那就更不需要文字作为桥梁了。③________,而是因为乡土社会的本质。5.(2021·天津三中高一期中)为什么中外会产生这样不同的称呼方式?这反映了中西方家庭有什么不同?请根据《乡土中国》中所学的内容解释原因。(6分)如果我们学习过英语的话,就会发现一个有意思的现象,我们中国人对亲戚的称谓远比西方要复杂,我们称呼父亲的姐妹为姑姑,称呼母亲的姐妹为姨妈,而在英语中这两者都统称为aunt。划分更细致的是父亲的兄弟辈,一般来说我们称呼父亲的哥哥为伯父,他的配偶我们一般称为伯母,称呼父亲的弟弟为叔叔,他的配偶我们一般称呼为婶娘,而在英语中则统一用uncle代表。二、阅读与鉴赏(12分)(一)(2021·四川成都七中)阅读下面文字,完成6-8题。(9分)人们常以“人治”和“法治”相对称,认为西洋是法治的社会,我们是人治的社会。所谓人治和法治之别,不在“人”和“法”这两个字上,而在维持秩序时所用的力量和所根据的规范性质。但乡土社会不是人治,可以说是个“无法”的社会,但“无法”并不影响社会的秩序,因为乡土社会是“礼治”社会。礼治社会并不是指文质彬彬的社会。礼也可以杀人,可以很“野蛮”。譬如我们在旧小说里常读到杀人来祭旗,那是军礼。礼的内容从现代看去,可能是很残酷的。但残酷与否并非合礼与否的问题。礼是社会公认合式的行为规范。合于礼的就是对的,对是合式的意思。如果单从行为规范来说,与法律无异,法律也是一种行为规范。礼和法不相同的地方是维持规范的力量,法律是靠国家权力来推行的,维持礼这种规范的是传统。传统是社会所累积的经验,不论哪一个社会,绝不会没有传统。衣食住行种种最基本的事务,我们并不要事事费心,那是因为我们托祖宗之福,有着可以遵守的成法。在乡土社会中,传统的重要性比现代社会更甚。那是因为在乡土社会里传统的效力更大。乡土社会是安土重迁的。不但人口流动很小,而且人们所取给资源的土地也很少变动。在这种代代如是的环境里,个人不但可以信任自己的经验,而且同样可以信任其祖其父的经验。不必知之,只要照办,生活就能得到保障的办法,自然会随之发生一套价值。依照着做就有福,不依照就会出毛病。于是人们对于传统有了敬畏之感了,礼并不是靠外在的权力来推行的,而是从教化中养成了个人的敬畏之感,使人服膺;人服礼是主动的。礼是可以为人所好的,所谓“富而好礼”。孔子很重视服礼的主动性。颜渊问仁,子曰:“克己复礼为仁。一日克己复礼,天下归仁焉。为仁由己,而由人乎哉?”这显然是和法律不同了,甚至不同于普通所谓道德。法律是从外限制人的,不守法所得到的罚是由特定的权力加之于个人的。道德是社会與论所维持的,做了不道德的事,见不得人,那是不好;受人唾弃,是耻。礼则有甚于道德:如果失礼,不但不好,而且不对、不合、不成。这是个人习惯所维持的。礼治在表面看去好像是人们行为不受规律拘束而自动形成的秩序。其实自动的说法是不准确的,只是主动的服于威规罢了。法治和礼治是发生在两种不同的社会情态中。这里所谓礼治也许就是普通所谓人治,但礼治和由个人好恶的统治相差很远,因为礼是传统,是整个社会历史在维持这种秩序。礼治社会并不能在变迁很快的时代中出现的,这是乡土社会的特色。(摘编自费孝通《乡土中国之八:礼治秩序》,有删改)6.下列对原文内容的理解,正确的一项是( )(3分)A.乡土社会是“礼治”社会,“礼”是维持社会秩序时所根据的规范,靠传统来维持。B.乡土社会中的“礼”是社会公认合式的行为规范,与法律没有差别,有时比较野蛮。C.教化养成了人的敬畏之感,“克己复礼”意味着“礼”是人们在敬畏中被动形成的。D.普通所谓人治,是基于个人好恶的统治,违背人治的惩罚要由国家权力加之于个人。7.下列对原文论证的相关分析,不正确的一项是( )(3分)A.本文针对当时人们认为西洋是“法治”而我们是“人治”的认识,提出自己的观点。B.文章以旧小说里杀人祭旗为例,证明了礼的部分内容在现代看来可能很残酷的观点。C.本文多处运用对比论证的手法,从正反两个角度论证了“礼治”和“法治”的不同。D.本文阐述了礼治社会的特点、形成的原因等内容,层次清晰,逻辑严密,条理性强。8.根据原文内容,下列说法不正确的一项是( )(3分)A.乡土社会是安土重迁的,人口和土地都很少变动,因此经验更容易累积起来形成传统。B.礼治社会中,礼有甚于道德,人们如果失礼,将可能遭受比有违道德更严厉的处罚。C.在发展变化日新月异的现代社会,“礼治”社会的效力不容易立竿见影地显现出来。D.礼是我国的传统,孔子也重视服礼的主动性,因此礼治比法治、人治更适合于我国。(二)(2021·汕头市达濠华侨中学)阅读下面文字,完成9-13题。(20分)乡土本色费孝通①从基层上看去,中国社会是乡土性的。那些被称土气的乡下人是中国社会的基层。我们说乡下人土气,这个土字用得很好。土字的基本意义是指泥土。乡下人离不了泥土,因为在乡下住,种地是最普通的谋生办法。靠种地谋生的人才明白泥土的可贵。农业直接取资于土地,种地的人搬不动地,长在土里的庄稼行动不得,土气是因为不流动而发生的。②不流动是从人和空间的关系上说的,从人和人在空间的排列关系上说就是孤立和隔膜。孤立和隔膜并不是以个人为单位的,而是以住在一处的集团为单位的。中国乡土社区的单位是村落,从三家村起可以到几千户的大村。孤立、隔膜是就村和村之间的关系而说的。孤立和隔膜并不是绝对的,但是人口的流动率小,社区间的往来也必然疏少。我想我们很可以说,乡土社会的生活是富于地方性的。地方性是指他们活动范围有地域上的限制,在区域间接触少,生活隔离,各自保持着孤立的社会圈子。③乡土社会在地方性的限制下成了生于斯、死于斯的社会。常态的生活是终老是乡。假如在一个村子里的人都是这样的话,在人和人的关系上也就发生了一种特色,每个孩子都是在人家眼中看着长大的,在孩子眼里周围的人也是从小就看惯的。这是一个“熟悉”的社会,没有陌生人的社会。④在社会学里,我们常分出两种不同性质的社会:一种并没有具体目的,只是因为在一起生长而发生的社会;一种是为了要完成一件任务而结合的社会。用一位外国学者的话说,前者是“有机的团结”,后者是“机械的团结”。用我们自己的话说,前者是礼俗社会,后者是法理社会。生活上被土地所囿住的乡民,他们平素所接触的是生而与俱的人物,正像我们的父母兄弟一般,并不是由于我们选择得来的关系,而是无须选择,甚至先我而在的一个生活环境。⑤熟悉是从时间里、多方面、经常的接触中所发生的亲密的感觉。这感觉是无数次的小磨擦里陶炼出来的结果。这过程是《论语》第一句里的“习”字。“学”是和陌生事物的最初接触,“习”是陶炼,“不亦说乎”是描写熟悉之后的亲密感觉。在一个熟悉的社会中,我们会得到从心所欲而不逾规矩的自由。这和法律所保障的自由不同。规矩是“习”出来的礼俗。⑥“我们大家是熟人,打个招呼就是了,还用得着多说么?”——这类的话已经成了我们现代社会的阻碍。现代社会是个陌生人组成的社会,各人不知道各人的底细,所以得讲个明白;还要怕口说无凭,画个押,签个字。这样才发生法律。在乡土社会中法律是无从发生的。“这不是见外了么?”乡土社会里从熟悉得到信任。乡土社会的信用并不是对契约的重视,而是发生于对一种行为的规矩熟悉到不加思索时的可靠性。⑦从熟悉里得来的认识是个别的,并不是抽象的普遍原则。在熟悉的环境里生长的人,不需要这种原则,他只要在接触所及的范围之中知道从手段到目的间的个别关联。在乡土社会中生长的人似乎不太追求这笼罩万有的真理。我读《论语》时,看到孔子在不同人面前说着不同的话来解释“孝”的意义时,我感觉到这乡土社会的特性了。孝是什么?孔子并没有抽象地加以说明,而是列举具体的行为,因人而异地答复了他的学生。⑧在我们社会的急速变迁中,从乡土社会进入现代社会的过程中,我们在乡土社会中所养成的生活方式处处产生了流弊。陌生人所组成的现代社会是无法用乡土社会的习俗来应付的。于是,“土气”成了骂人的词汇,“乡”也不再是衣锦荣归的去处了。9.下列有关原文内容的理解和分析,正确的一项是( )(3分)A.在乡土社会中,人与人相互了解,没有隔膜,相比现代社会,更容易获得一种从心所欲而不逾规矩的自由。B.人与人在空间排列上的不流动性,造成区域内接触少,生活隔离,所以才有三家村式的微型村落的存在。C.乡土社会与法理社会,两者在人际交往上的区别在于:人与人之间是否因具体目的而形成了一定的社会关系。D.乡土社会的信用产生于对一种行为规矩熟悉到不加思索的可靠性,这种信用远胜于法理社会中的一纸契约。10.下列对原文论证的相关分析,不正确的一项是( )(3分)A.作者从人与土地的关系切入,将中国传统基层社会的“乡土本色”概括为“乡土性”,并巧妙引出下文。B.文章着重从乡土社会特征和人际关系特点两个方面展开论证,逻辑清晰,层层递进。C.文章在论证乡土社会的信用特点时,将乡土社会与陌生人形成的现代社会进行对比。D.文章引用“《论语》中孔子对‘孝’的解释”,论证了乡土社会对事物的认识有其内容上的独特性。11.根据原文内容,下列说法不正确的一项( )(3分)A.礼俗是乡土社会里应对社会生活的根本原则、抽象真理,也是人们处理具体事务时目的与手段间的普遍联系。B.“学”与“习”是对世界认知的两种手段,在乡土社会中,“规矩”是人们熟悉的环境中,潜移默化 ,逐渐“习”得的礼俗。C.在社会的急速变迁中,乡土社会的习俗无法应对陌生人所组成的现代社会,在一定程度上赋予了“乡土”贬义的色彩。D.在乡土社会中,一些生活方式会对法治社会产生了干扰,成为构建现代化社会进程路上的绊脚石,应引起人们的警惕。12.请简要梳理本文的行文脉络。(5分)(1)①作者提出从基层上看去,中国社会的特性是___________。(2)②-③作者指出,由于空间上的____________和聚村而居等原因,乡土社会成为一个____________________的社会。(3)④-⑦由此,作者进一步提出了乡土社会中,一方面,_____________,人们得以享有规矩带来的自由;而建立在“熟悉”基础上的信用,也让法律无从发生;另一方面,人对彼此及其生长环境中的事物熟悉,但_____________,得到的只是个别性的认识,并以孔子因人而异答复“孝是什么”为例加以佐证。(4)⑧最后作者反思在社会变迁中的乡土社会,他认为乡土社会中所养成的生活方式流弊丛生。13.链接材料:(6分)土地平旷,屋舍俨然,有良田美池桑竹之属。阡陌交通,鸡犬相闻。其中往来种作,男女衣着,悉如外人。黄发垂髫,并怡然自乐。见渔人,乃大惊,问所从来。具答之。便要还家,设酒杀鸡作食。村中闻有此人,咸来问讯。自云先世避秦时乱,率妻子邑人来此绝境,不复出焉,遂与外人间隔。问今是何世,乃不知有汉,无论魏晋。此人一一为具言所闻,皆叹惋。——节选《桃花源记》(陶渊明)结合链接材料,联系文本,谈谈“桃花源”体现了“乡土社会”哪些特点?

