高中生物浙科版 (2019)必修2《遗传与进化》第二节 基因伴随染色体传递精品练习题
展开这是一份高中生物浙科版 (2019)必修2《遗传与进化》第二节 基因伴随染色体传递精品练习题,共9页。试卷主要包含了单选题,非选择题等内容,欢迎下载使用。
第二节 基因伴随染色体遗传
一、单选题
1.下列关于基因在染色体上的相关科学史的说法,错误的是( )
A.把一个特定的基因和一条特定的染色体联系起来的科学家是萨顿
B.摩尔根等绘出了果蝇多种基因在染色体上的相对位置图
C.摩尔根利用假说—演绎法,通过实验证明了基因在染色体上
D.萨顿的假说提出是基于基因和染色体行为存在着明显的平行关系
A【解析】摩尔根等利用果蝇做实验把一个特定的基因和一条特定的染色体联系起来,A错误;摩尔根及其学生发明了测定基因位于染色体上的相对位置的方法,绘出了果蝇多种基因在染色体上的相对位置图,B正确;摩尔根利用假说—演绎法,通过实验证明了基因在染色体上,C正确;萨顿利用类比推理法,通过观察基因与染色体的平行关系,提出基因在染色体上的假说,D正确。
2.科学的研究方法是取得成功的关键,假说—演绎法和类比推理是科学研究中常用的方法,人类在探索基因神秘踪迹的历程中,进行了如下研究:
①1866年孟德尔的豌豆杂交实验:提出了生物的性状由遗传因子(基因)控制
②1903年萨顿研究蝗虫的精子和卵细胞的形成过程,提出假说:基因在染色体上
③1910年摩尔根进行果蝇杂交实验:找到基因在染色体上的实验证据
他们在研究的过程中所使用的科学研究方法依次为( )
A.①假说—演绎法 ②假说—演绎法 ③类比推理
B.①假说—演绎法 ②类比推理 ③类比推理
C.①假说—演绎法 ②类比推理 ③假说—演绎法
D.①类比推理 ②假说—演绎法 ③类比推理
C【解析】①孟德尔提出遗传定律时采用了假说-演绎法;②萨顿采用类比推理法提出了“基因在染色体上”的假说;③摩尔根采用假说-演绎法证明了基因位于染色体上。
故选C。
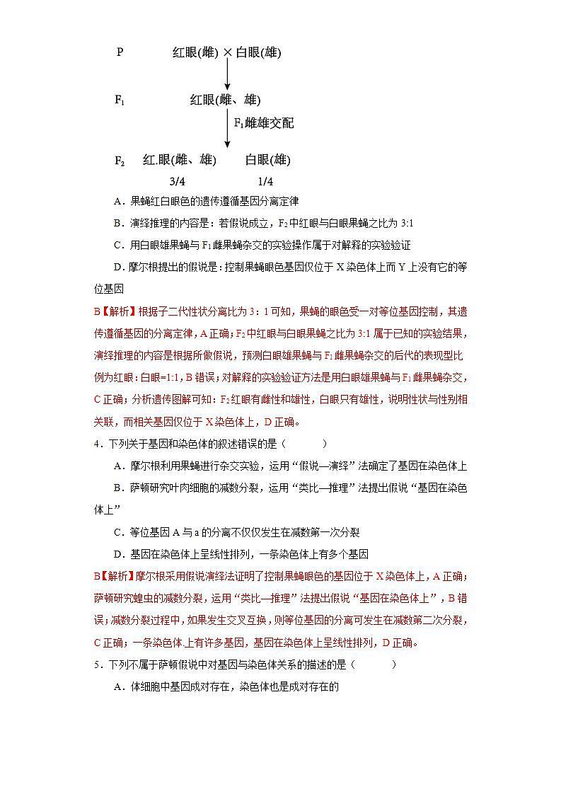
3.假说—演绎法是现代科学研究中常用的一种科学方法,摩尔根研究白眼雄果蝇基因的显隐性及其在染色体上的位置时,采用了假说—演绎法。下列说法错误的是( )
A.果蝇红白眼色的遗传遵循基因分离定律
B.演绎推理的内容是:若假说成立,F2中红眼与白眼果蝇之比为3:1
C.用白眼雄果蝇与F1雌果蝇杂交的实验操作属于对解释的实验验证
D.摩尔根提出的假说是:控制果蝇眼色基因仅位于X染色体上而Y上没有它的等位基因
B【解析】根据子二代性状分离比为3:1可知,果蝇的眼色受一对等位基因控制,其遗传遵循基因的分离定律,A正确;F2中红眼与白眼果蝇之比为3:1属于已知的实验结果,演绎推理的内容是根据所做假说,预测白眼雄果蝇与F1雌果蝇杂交的后代的表现型比例为红眼:白眼=1:1,B错误;对解释的实验验证方法是用白眼雄果蝇与F1雌果蝇杂交,C正确;分析遗传图解可知:F2红眼有雌性和雄性,白眼只有雄性,说明性状与性别相关联,而相关基因仅位于X染色体上,D正确。
4.下列关于基因和染色体的叙述错误的是( )
A.摩尔根利用果蝇进行杂交实验,运用“假说—演绎”法确定了基因在染色体上
B.萨顿研究叶肉细胞的减数分裂,运用“类比—推理”法提出假说“基因在染色体上”
C.等位基因A与a的分离不仅仅发生在减数第一次分裂
D.基因在染色体上呈线性排列,一条染色体上有多个基因
B【解析】摩尔根采用假说演绎法证明了控制果蝇眼色的基因位于X染色体上,A正确;萨顿研究蝗虫的减数分裂,运用“类比—推理”法提出假说“基因在染色体上”,B错误;减数分裂过程中,如果发生交叉互换,则等位基因的分离可发生在减数第二次分裂,C正确;一条染色体.上有许多基因,基因在染色体上呈线性排列,D正确。
5.下列不属于萨顿假说中对基因与染色体关系的描述的是( )
A.体细胞中基因成对存在,染色体也是成对存在的
B.基因在杂交过程中保持完整性和独立性,染色体在形成配子和受精过程中,具有相对稳定的形态结构
C.基因在染色体上呈线性排列
D.体细胞中成对的基因一个来自父方,一个来自母方,同源染色体也是如此
C【解析】萨顿认为基因和染色体在体细胞中均成对存在,在配子中均单个存在,A不符合题意;萨顿认为基因在杂交过程中保持完整性和独立性,染色体在形成配子和受精过程中,具有相对稳定的形态结构,B不符合题意;摩尔根提出基因在染色体上呈线性排列,C符合题意;萨顿认为体细胞中成对的基因一个来自父方,一个来自母方,同源染色体也是如此,D不符合题意。
6.孟德尔的豌豆杂交实验和摩尔根的果蝇杂交实验是遗传学的两个经典实验。下列有关这两个实验的叙述,错误的是( )
A.对实验材料和相对性状的选择是实验成功的重要保证
B.均采用统计学方法分析实验结果
C.均依据减数分裂过程中染色体行为,运用假说演绎法,得出相关的遗传学定律
D.均采用测交实验来验证假说
C【解析】孟德尔豌豆杂交实验成功的原因之一是选择了豌豆作为实验材料,并且从豌豆的众多性状中选择了7对性状;摩尔根的果蝇杂交实验成功的原因之一是选择了果蝇作为实验材料,同时也从果蝇的众多性状当中选择了易于区分的白红眼性状进行研究,A正确;孟德尔豌豆杂交实验和摩尔根果蝇杂交实验都采用了统计学方法分析实验数据,B正确;孟德尔的豌豆杂交实验时还没有染色体的提出,没有依据减数分裂过程中染色体行为,C错误;这两个实验都采用测交实验来验证假说,D正确。
7.水稻稻瘟病抗病和感病是一对相对性状(用M/m表示),晚熟和早熟是一对相对性状(用N/n表示)。现用纯种抗病早熟水稻与感病晚熟水稻杂交,F1全部是抗病晚熟水稻。F1自交后,F2表现型种类及数目如表所示。请据此推断F1,中两对基因的位置关系是( )
F2表现型 | 抗病晚熟 | 抗病早熟 | 感病晚熟 | 感病早熟 |
F2数量(株) | 5144 | 2358 | 2354 | 144 |
A. B.
C. D.
B【解析】根据分析,两对基因的遗传不遵循基因的自由组合定律,说明不是位于两对同源染色体上。由于F1抗病晚熟水稻自交产生的F2中,感病早熟(mmnn)比例很小,说明F1中mn型配子应该是交叉互换形成的,说明M和N不能位于一条染色体上,且等位基因应位于一对同源染色体的相同位置上,结合选项可判断F1中两对基因的位置关系是 。即B正确,ACD错误。
8.摩尔根将偶然发现的一只白眼雄果蝇与红眼雌果蝇进行交配,子一代无论雌、雄均为红眼;子一代雌雄交配产生的子二代中,红眼雄果蝇为1/4,白眼雄果蝇为1/4,红眼雌果蝇为1/2。据此可以判断的是( )
A.眼色中红眼性状为显性性状 B.眼色基因的遗传不遵循分离定律
C.眼色性状和性别间自由组合 D.F2雌性的眼色基因型为杂合子
A【解析】子一代雌雄红眼果蝇交配产生的子二代中红眼: 白眼=3:1,所以红眼为显性性状,白眼为隐性性状。该相对性状的遗传遵循分离定律,A正确、B错误;子二代雌 、雄性状不一致,说明控制眼色性状的基因位于X染色体上,因此眼色性状并未与性别自由组合,C错误;设控制眼色的基因为A、a。则F2雌性个体1/2为XAXA,1/2为XAXa。雌性的眼色基因型存在杂合子和纯合子,D错误。
9.对某高等动物精原细胞进行荧光标记,等位基因M、m都被标记为黄色(M、m位于常染色体上)。在荧光显微镜下观察处于减数第二次分裂中期的细胞,能观察的情况是( )
A.在赤道板附近会出现4个黄色荧光点
B.某条染色体上有2个黄色荧光点
C.每条染色体都有2个荧光点
D.观察不到荧光点
B【解析】减数第二次分裂没有同源染色体,不考虑变异,该细胞只含有M或m的某一条染色体,由于细胞处于减数第二次分裂中期,着丝点未分裂,即一条染色体上有2个姐妹染色单体,故共有2个荧光点,AD错误,B正确;该精原细胞含有多条非同源染色体,只有含有M或m的染色体才具有荧光点,即只有1条染色体有2个荧光点,C错误。
10.同位素标记法是生物学研究中常用的手段,下列说法正确的是( )
A.鲁宾和卡门用该方法证明光合作用释放的氧气来自水
B.用同位素标记的化合物,化学性质会发生明显的改变
C.科学家采用该方法证实了细胞膜蛋白质是可以运动的
D.摩尔根采用该方法证明了基因在染色体上呈线性排列
A【解析】鲁宾和卡门利用18O分别标记H2O和CO2,发现只有供给H218O的小球藻释放18O2,证实光合作用中有氧气来自于水,利用了同位素标记法,A正确;用同位素标记的化合物,其化学性质不会发生改变,B错误;1970年,科学家用发不同荧光的染料分别标记小鼠和人的细胞膜上的蛋白质,并诱导它们的细胞融合,该实验证实了膜上的蛋白质是可以运动的,C错误;摩尔根及学生证明基因在染色体上呈线性排列采用了荧光标记法,D错误。
11.下图为摩尔根证明基因位于染色体上的果蝇杂交实验过程的部分图解。下列相关叙述错误的是( )
A.依据杂交后代的性状分离比可知,果蝇红、白眼色的遗传遵循分离定律
B.红眼果蝇中,纯合子雌果蝇占
C.摩尔根运用假说——演绎法证明了控制果蝇眼色的基因位于性染色体上
D.让F2中的红眼雌雄果蝇自由交配,后代中出现白眼果蝇的概率为
B【解析】F2中性状分离比为3:1,说明眼色基因由一对等位基因控制,遵循基因的分离定律,A正确;F2中雌果蝇有两种基因型,即1/2XBXB和1/2XBXb,红眼雄果蝇只有一种基因型XBY,所以F2红眼果蝇中,纯合子雌果蝇占 1/3,B错误;摩尔根运用假说-演绎法,证明了基因在染色体上,并且证明控制果蝇眼色的基因位于性染色体上,C正确;让F2中的红眼雌果蝇1/2XBXB和1/2XBXb,红眼雄果蝇XBY自由交配,前者产生的雌配子是XB:Xb=3:1,后者产生的雄配子是XB:Y=1:1,后代中出现白眼果蝇必是雄果蝇,概率为 1/2×1/4=1/8,D正确。
12.摩尔根通过果蝇眼色的杂交实验,证明了基因在染色体上,下列相关叙述错误的是( )
A.该研究过程运用了假说—演绎法
B.若让红眼雄果蝇与白眼雌果蝇杂交,则可通过子代的眼色来辨别性别
C.Y染色体上没有基因
D.若设计F1雌蝇的测交,根据自由组合定律将可以预测正确的结果
C【解析】萨顿通过类比推理得出基因与染色体具有平行关系,摩尔根运用假说-演绎法,通过果蝇杂交实验证明基因在染色体上,A正确;若让红眼雄果蝇(XBY)与白眼雌果蝇(XbXb)杂交,后代雌果蝇均为红眼,雄果蝇均为白眼,因此可通过子代的眼色来辨别性别,B正确;Y染色体上也存在基因,C错误;若设计F1雌蝇的测交,根据自由组合定律可以预测正确的结果,D正确。
二、非选择题
13.果蝇是重要的遗传学材料。有人利用纯种长翅(AA)果蝇和纯种残翅(aa)果蝇为亲本进行两组杂交实验,实验步骤如下:
①用长翅雌果蝇和残翅雄果蝇进行正交实验,同时进行了反交实验。实验过程中,两组果蝇分别独立装瓶,每瓶接种雌、雄果蝇各6只。培养一段时间后,分别观 察并统计记录F1中长翅果蝇与残翅果蝇的数目。
②从F1成蝇中分别选择雌、雄果蝇各6只,放到另一培养瓶内。培养一段时间后,分别观察并统计记录F2中长翅果蝇与残翅果蝇的数目。
请回答下列问题:
(1)除了繁殖速度快外,果蝇作为重要的遗传学材料的优点还有___________________(答出两点即可)。
(2)设计表格记录F1的实验结果。________________________
(3)预测②将出现_________现象,具体性状表现及比例为__________________,出现上述性状表现及比例的原因为F1在形成配子时,_________________,且受精时,雌雄配子随机结合。
(4)若取F1雌蝇6只,放到另一个培养瓶内,再取6只纯种残翅雄蝇放进去,统计子代数量,这种交配方式叫_________。
【答案】(1)易饲养、有易于区分的相对性状、子代数量足够多、染色体数目少
(2)
正交 | 反交 | |
长翅 | (长翅♀♂×残翅♂) | (残翅♀×长翅♂) |
残翅 |
|
|
(3) 性状分离 长翅:残翅=3:1 A和a分离(或等位基因分离1分),形成了比例相等的两种配子 (4)测交
【解析】(1)果蝇作为重要的遗传学材料具有优点繁殖快、易饲养、有易于区分的相对性状、子代数量足够多、染色体数目少等优点。(2)根据实验过程,对正反交产生子一代的实验结果记录表格如下:
正交 | 反交 | |
长翅 | (长翅♀♂×残翅♂) | (残翅♀×长翅♂) |
残翅 |
|
|
(3)②实验中将F1成蝇(Aa)雌、雄个体杂交,正交和反交实验的F2均出现长翅:残翅=3:1,在遗传学上,把这一现象称为性状分离,发生这一现象的原因为F1在形成配子时基因A和a分离,形成了比例相等的两种配子。(4)F1雌蝇(Aa)与残翅雄蝇(aa)的杂交实验称为测交。
14.果蝇的眼色通常是红色的,遗传学家摩尔根偶然发现了一只白眼雄果蝇,并利用这只白眼雄果蝇进行了一系列实验。请分析回答下列问题:
(1)由实验一可知,红眼为________性状。若决定果蝇眼色的基因位于常染色体上,则实验一的F2中,白眼性状在雌、雄个体中出现的机会应该________。
(2)若决定眼色的基因用A、a表示,则由实验二可证明F1中的红眼雌果蝇的基因型是_________。
(3)摩尔根继续将实验二中获得的白眼雌果蝇与红眼雄果蝇交配,则后代中雌果蝇的眼色表现为______,雄果蝇的眼色表现为____________。
【答案】 显性 相等 XAXa 红眼 白眼
【解析】(1)由分析可知:F1红眼的子代出现白眼,红眼为显性,如基因位于常染色体上,子代白眼中雌雄都有,且概率相等,但白眼只有雄性,所以果蝇的眼色的基因应位于X染色体上。(2)若决定眼色的基因用A、a表示,则由实验二白眼雄果蝇×F1红眼雌果蝇,即XaY×XAXa ,可知F1中的红眼雌果蝇的基因型是XAXa。(3)摩尔根继续将实验二中获得的白眼雌果蝇XaXa与红眼雄果蝇XAY交配,则后代中雌果蝇XAXa的眼色表现为红眼,雄果蝇XaY的眼色表现为白眼。
相关试卷
这是一份高中第二节 基因伴随染色体传递当堂检测题,共7页。试卷主要包含了摩尔根的重要贡献是,下列遵循孟德尔遗传定律的是等内容,欢迎下载使用。
这是一份浙科版 (2019)必修2《遗传与进化》第二节 基因伴随染色体传递优秀课后作业题,共6页。试卷主要包含了单选题,非选择题等内容,欢迎下载使用。
这是一份浙科版 (2019)必修2《遗传与进化》第二节 基因伴随染色体传递达标测试,文件包含新教材精创22基因伴随染色体传递练习2解析版docx、新教材精创22基因伴随染色体传递练习2原卷版docx等2份试卷配套教学资源,其中试卷共11页, 欢迎下载使用。

