还剩24页未读,
继续阅读
成套系列资料,整套一键下载
北师大版三年级数学上册第1单元混合运算课时教案
展开
这是一份北师大版三年级数学上册第1单元混合运算课时教案,共27页。
第一单元 混 合 运 算
单 元 导 语
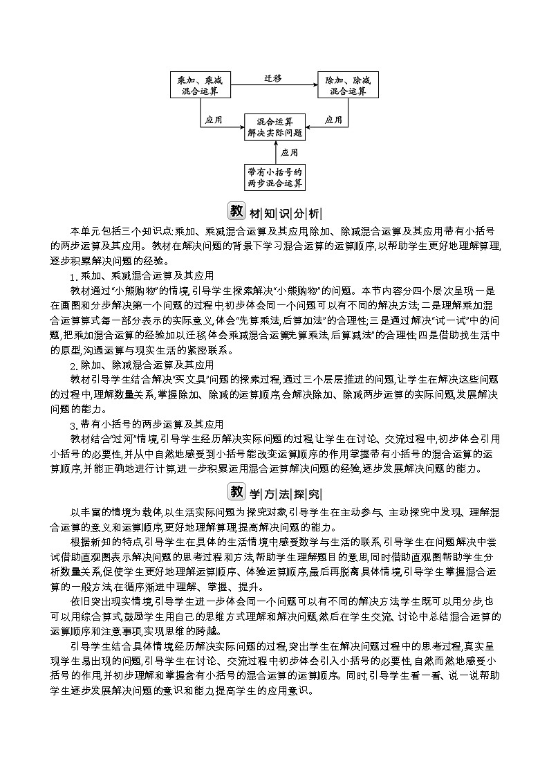
本单元包括三个知识点:乘加、乘减混合运算及其应用,除加、除减混合运算及其应用,带有小括号的两步运算及其应用。教材在解决问题的背景下学习混合运算的运算顺序,以帮助学生更好地理解算理,逐步积累解决问题的经验。
1.乘加、乘减混合运算及其应用
教材通过“小熊购物”的情境,引导学生探索解决“小熊购物”的问题。本节内容分四个层次呈现:一是在画图和分步解决第一个问题的过程中,初步体会同一个问题可以有不同的解决方法;二是理解乘加混合运算算式每一部分表示的实际意义,体会“先算乘法,后算加法”的合理性;三是通过解决“试一试”中的问题,把乘加混合运算的经验加以迁移,体会乘减混合运算“先算乘法,后算减法”的合理性;四是借助找生活中的原型,沟通运算与现实生活的紧密联系。
2.除加、除减混合运算及其应用
教材引导学生结合解决“买文具”问题的探索过程,通过三个层层推进的问题,让学生在解决这些问题的过程中,理解数量关系,掌握除加、除减的运算顺序,会解决除加、除减两步运算的实际问题,发展解决问题的能力。
3.带有小括号的两步运算及其应用
教材结合“过河”情境,引导学生经历解决实际问题的过程,让学生在讨论、交流过程中,初步体会引用小括号的必要性,并从中自然地感受到小括号能改变运算顺序的作用,掌握带有小括号的混合运算的运算顺序,并能正确地进行计算,进一步积累运用混合运算解决问题的经验,逐步发展解决问题的能力。
以丰富的情境为载体,以生活实际问题为探究对象,引导学生在主动参与、主动探究中发现、理解混合运算的意义和运算顺序,更好地理解算理,提高解决问题的能力。
根据新知的特点,引导学生在具体的生活情境中,感受数学与生活的联系,引导学生在问题解决中尝试借助直观图表示解决问题的思考过程和方法,帮助学生理解题目的意思,同时借助直观图帮助学生分析数量关系,促使学生更好地理解运算顺序、体验运算顺序,最后再脱离具体情境,引导学生掌握混合运算的一般方法,在循序渐进中理解、掌握、提升。
依旧突出现实情境,引导学生进一步体会同一个问题可以有不同的解决方法,学生既可以用分步,也可以用综合算式,鼓励学生用自己的思维方式理解和解决问题,然后在学生交流、讨论中总结混合运算的运算顺序和注意事项,实现思维的跨越。
引导学生结合具体情境,经历解决实际问题的过程,突出学生在解决问题过程中的思考过程,真实呈现学生易出现的问题,引导学生在讨论、交流过程中,初步体会引入小括号的必要性,自然而然地感受小括号的作用,并初步理解和掌握含有小括号的混合运算的运算顺序。同时,引导学生看一看、说一说帮助学生逐步发展解决问题的意识和能力,提高学生的应用意识。
第1课时 小熊购物(1)
教学内容
北师大版三年级上册教材第2页内容,第3页练一练第1-2题
内容简介
问题串1:通过画图和分步解决问题,体会同一问题可以有不同的解决方法。
问题串2:通过观察比较,理解乘加混合运算每一部分表示的实际意义,体会“先算乘法,后算加法”。
问题串3:借助找生活中的原型,沟通混合运算与现实生活的密切联系。
教学目标
1.结合分步解决“小熊购物”问题的探索过程,感受画图策略的意义和价值,体验混合运算中“先算乘法、再算加法”的合理性。
2.会运用“先算乘法、再算加法”的运算顺序正确地进行计算。
3.初步尝试借助直观图表示乘加等实际问题的数量关系,发展分析和解决问题的能力。
教学重点
掌握乘加混合运算的运算顺序,能正确计算。
教学难点
理解乘加混合运算的算理。
教法与学法
1.尝试借助直观图分析题中的数量关系,理解“先算乘法,再算加法”的合理性进而解决问题,在充分观察、比较、探索、交流中主动思考。
2.引领学生借助具体情境,经历分步解决“小熊购物”问题的探索过程,在比较探究中掌握“先算乘法,再算加法”并能正确计算。
承前启后链
教学过程
一、情境创设,导入课题
故事导入法:
星期日,熊妈妈领着小熊胖胖和小熊壮壮去超市购物,超市里的东西可真多呀!小熊胖胖和小熊壮壮都看不过来,这也摸摸,那也碰碰,嘴里不停地嘟囔:“妈妈,我想买这个。妈妈,我还想买那个……”最后,他们来到了超市的东南角。(出示挂图)你知道小熊胖胖应付多少元吗?带着这样的问题,让我们一起来帮一帮小熊胖胖吧!
【品析:通过卡通人物导入新课,引导学生带着问题思考,激发学生学习的兴趣,使学生积极地参与课堂学习。】
课件导入法:
小熊胖胖和小熊壮壮听说下午要开联欢会,就来到商店买些东西。(出示主题图)你们看,商店里有什么?小熊胖胖要买什么呢?买这些东西需要多少钱呢?快帮小熊胖胖算算吧!
【品析:通过课件的播放,能够使学生直观地看到商店的物品,在不断地追问中引发学生的思考,激发学生的学习兴趣。】
二、师生合作,探究新知
◎引导学生阅读教材第2页,整理信息,思考解决方法
1.看图读题,整理信息
(1)仔细观察,从图中你能知道什么?
(2)如果你是小顾客,你想买些什么东西呢?
(3)你知道小熊胖胖买了什么?小熊胖胖买这些东西需要多少钱呢?
2.自主探究,解决问题
说一说,你是用什么方法解决的。
学生独立思考后,可能出现的方法:
第一种情形:用画图的方法解决问题。
引导学生说出图中每一部分表示的意思,并帮助学生把意思表达完整。
第二种情形:图与算式结合。
3×4=12(元)
12+6=18(元)
引导学生说出图意,再结合图说一说每步算式的意思。
第三种情形:列式计算。
3×4=12(元) 12+6=18(元)或3×4+6=18(元)
引导学生说出每步算式的意思。
【品析:学生在自主探索中,尝试采用不同的策略解决乘加问题,同时教师引导学生结合画图理解每一步算式的意义,使学生的思维过程具体化,有利于帮助学生分析数量关系,也为更好地理解运算顺序打好基础。】
◎观察比较,认识乘加综合算式,明确运算顺序
1.认识乘加综合算式
出示淘气和笑笑列出的综合算式:3×4+6和6+3×4
提问:这两个算式有什么异同点?
明确:这两个算式的相同点都有“3×4”,不同的是6的位置一个在后,一个在前。
追问:“3×4”表示什么?淘气先求什么,再求什么?笑笑呢?这两个算式的意思一样吗?
小结:淘气和笑笑都是把分步列出的两个算式整合成一个既有加法又有乘法的算式,这样的算式是综合算式。这两个综合算式表示的实际意义是相同的,只是出现加号与乘号的顺序不同。
2.尝试计算,明确顺序
(1)任选一个综合算式尝试计算。
(2)交流算法,探究运算顺序和书写格式。
展示书写格式,请运算顺序和书写格式都正确的学生讲思考过程,要求结合情境讲清楚为什么先算乘法,再算加法。
(3)讨论:6+3×4可以先算6+3吗?为什么?
(4)强化书写格式。
指导学生明确:等号要写在算式的左下方,上下对齐,不参加运算的部分要抄下来,一步一步地写出计算过程。
(5)总结计算方法。
算式中只有加法和乘法,要先算乘法,后算加法;脱式计算等号要写在算式的左下方,上下对齐,不参加运算的部分要抄下来。
【品析:教师引导学生透彻理解题意,明确每个算式所表达的意义,在此基础上探究乘加混合运算的运算顺序,使得乘加混合运算的顺序在学生思维深处顺理成章,学生的理解和掌握也就水到渠成。】
三、反馈质疑,学有所得
质疑一:6+3×4=9×4=36,这样解答对吗?你能结合情境图解释吗?
学生讨论后明确:“6+3”在情境图中表示一个蛋糕和一个面包的总价钱,与“买1个蛋糕和4个面包”的实际问题不相符,也就是按这样的顺序与题意不符。
质疑二:在算式3+2×4中,为什么要先算乘法,再算加法?
学生讨论后明确:乘加混合运算的运算顺序是一种规定,这种规定源自现实生活的抽象。如上题可以以这样一个现实背景帮助思考:“粮油店原来有3袋面粉,又运来了2车面粉,每车4袋,现在粮油店一共有多少袋面粉?”在这样的情境中有两个层次:一是原来的面粉数,二是又运来的面粉数,即现在的面粉数=原来的面粉数+又运来的面粉数。要完成最后的问题,需要先解决“又运来的面粉数”,所以在乘加混合运算中,要先算乘法,再算加法。
四、巩固应用,内化提升
完成教材第3页“练一练”第1、2题。
第1题:鼓励学生再次经历解决问题的过程,再次体会乘法的意义。
第2题:侧重运用运算顺序直接计算。
五、课末小结,融会贯通
同学们,通过这节课的学习,你们有哪些收获?还有哪些不明白的地方?
在师生共同总结之后,简单回顾乘加混合运算的运算顺序:一个混合算式中只有乘法和加法两种运算,要先算乘法,再算加法。进一步理解和掌握用画图的方法解决问题以及用图与算式相结合的方法解决问题。然后,衔接下一节课的学习任务,给大家留一个思考的话题:如果是乘减混合运算该怎样计算呢?
六、教海拾遗,反思提升
回味课堂发现亮点之处:鼓励学生观察,寻找问题解决的有效信息,同时借助画图、列式等多种策略解决问题,在直观中理解乘加混合运算的算理,在讨论交流中引导学生多角度地分析问题、解决问题。
反思过程,学生在计算乘加混合运算时,虽然对运算顺序充分理解,但在实际计算中还会出现从左往右按顺序计算的状况。加强学生对算法的训练。
我的反思:
板书设计
小熊购物(1)
胖胖应付多少元?
方法1:买面包的钱数加买蛋糕的钱数。 方法2:买蛋糕的钱数加买面包的钱数。
3×4+6 6+3×4
=12+6 =6+12
=18(元) =18(元)
答:胖胖应付18元。
乘加混合运算的运算顺序:先算乘法,再算加法。
第2课时 小熊购物(2)
教学内容
北师大版三年级上册教材第3页试一试,第4页练一练第3-6题
内容简介
问题串1:通过具体情境,帮助学生体会既有乘法又有减法的算式中“先乘后减”的合理性。
问题串2:结合算式说意思,培养学生的应用意识。
教学目标
1.结合分步解决“小熊购物”问题的探索过程,进一步感受画图策略的意义和价值,体会混合运算中“先算乘法、再算减法”的合理性。
2.能分步列式或列出综合算式,会运用“先算乘法、再算减法”的运算顺序正确地进行计算。
3.借助直观图理解表示乘减等实际问题的数量关系,发展分析和解决问题的能力。
教学重难点
重点:掌握乘减混合运算的运算顺序,能正确进行计算。
难点:理解乘减混合运算的算理。
教法与学法
1.创设情境,引导学生获取信息,分析、解决问题,理解“先乘后减”,增强学生的应用意识。
2.引领学生在情境中探究,主动思考,将乘加顺利迁移到乘减。
承前启后链
教学过程
一、情境创设,导入课题
问题引入法:
上节课小熊胖胖买了许多好吃的,同学们帮它算出了应付的钱数,小熊胖胖特别满意。你们瞧,小熊壮壮也买了一些,它会给我们带来什么问题呢?这节课我们继续学习混合运算。
【品析:延续上一节课的情境引入,学生自然而然进入课堂,能够激发学生原有的学习兴趣,同时在问题中引发学生思考,激发学生主动参与课堂的热情。】
复习导入法:
1.口算。
3×4+5= 7+5×6= 9+7×5= 6×6+8=
2.看图列式计算。
= =
【品析:通过复习使学生进一步巩固已学知识,为学习新知做好迁移准备。】
二、师生合作,探究新知
◎明确问题,自主探究
1.出示教材第2页的主题图以及教材第3页“试一试”的第一个问题
提问:我们要解决什么问题?要解决这个问题需要哪些数学信息?
(引导学生结合情境图叙述要解决的问题及题中的数学信息)
2.引导分析,梳理数量关系
(1)联系自己的购物经验,说说怎样才能算出找回的钱。
(2)画图呈现题中出现的信息和数量关系。
3.结合直观图,列式交流
(1)根据分析和直观图列出算式。
(2)交流算法。
方法1:分步列式。3×4=12(元) 20-12=8(元)
追问:3×4算的是什么?为什么要先算“3×4=12”?
方法2:列综合算式20-3×4或3×4-20。
追问:算式20-3×4有几种运算?应该先算什么?
(引导学生结合情境图说出综合算式每一步表示的意思,初步明确先算乘法,再算减法)
算式3×4-20合理吗?
(组织学生讨论,明确这样列式不符合题意)
4.讨论乘减混合运算的运算顺序
提问:在一个算式中,既有减法,又有乘法,要先算什么,再算什么?
小结:在一个算式中,既有减法,又有乘法,要先算乘法,再算减法。
【品析:在本环节,学生在已有生活经验的基础上尝试迁移到数学问题,通过画图直观呈现题中的数量关系,将抽象问题直观化,有助于学生顺利解决问题。同时,引导学生运用多种方法解决问题,在解答分析、辨析中提高学生的思考能力和分析能力,发展学生的思维。】
◎深化问题,提升探究
出示教材第3页“试一试”的第二个问题
(1)提问:你能结合“小熊购物”情境图说一说每一步表示的意思,再说说运算顺序吗?
预设:
① 20-2×7表示买2包花生,每包7元,付20元,应找回多少元。应该先算乘法,再算减法。
② 5×3+4表示买3袋糖果,每袋5元,再买1包饼干,一共要付多少元。应该先算乘法,再算加法。
③ 5×3+4表示买5个面包,每个3元,再买1包饼干,一共要付多少元。应该先算乘法,再算加法。
④ 4×6-20表示小熊拿了20元,要买6包饼干,每包4元,还差多少元。应该先算乘法,再算减法。
⑤ 4×6-20表示小熊拿了20元,要买4个蛋糕,每个6元,还差多少元。应该先算乘法,再算减法。
(2)独立计算,注意书写。
【品析:本环节将乘加、乘减混合运算放回到具体情境中,让学生在具体情境中进一步理解先算乘法,再算加减法,深化学生认识,促进学生思维的提升。】
三、反馈质疑,学有所得
质疑一:在计算乘减混合运算时,能按照从左往右的顺序进行计算吗?
学生讨论后明确:在一个乘减混合算式中,要先算乘法,再算减法。
质疑二:张小强认为,在计算乘加乘减混合运算时,谁在前面先算谁。他的想法对吗?
学生讨论后明确:在一个乘加乘减混合算式中,要先算乘法,再算加减法,与乘法和加减法的前后顺序没有关系。
四、巩固应用,内化提升
完成教材第4页“练一练”第3、4、5、6题。
第3题:再次经历解决问题的过程,结合情境解释算式的实际意义,理解算理、算法。
第4题:分清运算顺序,进行计算。
第5题、第6题:结合对题意、运算及运算顺序的理解解决问题。
五、课末小结,融会贯通
同学们,通过这节课的学习,你们有哪些收获?还有哪些不明白的地方?
在师生共同总结之后,简单回顾乘减混合运算的运算顺序:一个混合算式中只有乘法和减法两种运算,要先算乘法,再算减法,进一步理解和掌握分步列式和列综合算式解决问题的关系。然后,衔接下一节课的学习任务,给大家留一个思考的话题:如果是除加或除减混合运算该怎样计算呢?
六、教海拾遗,反思提升
回味课堂,发现亮点之处:本节课以学生熟悉的购物场景为载体,引领学生回顾购物经历,使学生体会数学与生活的紧密联系。在自主探究过程中,充分发挥学生的主体作用,教师引而不替,引导学生自我发现,总结,最后再回归生活,实现自我提升,促进学生思维的发展。
反思过程,有待改进之处:学生结合生活实例解释乘加、乘减混合算式时,虽然有生活购物经历作为支撑,但理解与解释还比较肤浅,且表达不甚完整,需要在今后的教学中重点引导学生学会表达,学会完整表达。
我的反思:
板书设计
小熊购物(2)
付出的钱-买3包饼干的钱=应找回的钱
20-3×4
= 20-12
= 8(元)
答:买3包饼干应找回8元。
乘减混合运算的运算顺序:先算乘法,再算减法。
第3课时 买文具(1)
教学内容
北师大版三年级上册教材第5页内容,第6页练一练第1-2题
内容简介
问题串1:结合解决“买文具”问题的探索过程,感受画图策略的意义和价值。
问题串2:多种策略解决除加问题,体会解决问题策略的多样化,丰富解决问题的实践经验,掌握除加、除减的运算顺序。
问题串3:鼓励学生用自己的思维方式理解和解决问题,并能正确计算。
教学目标
1.结合解决“买文具”问题的探索过程,感受画图策略的意义和价值,体验混合运算中“先算除法、再算加减法”的合理性。
2.理解并掌握除加、除减混合运算的运算顺序,能正确地进行计算。
3.进一步借助直观图分析数量关系,会解决除加、除减两步混合运算的实际问题,发展分析、解决问题的能力。
教学重难点
重点:掌握除加、除减混合运算的运算顺序。
难点:能用直观图分析数量关系。
教法与学法
1.借助“买文具”的具体情境,学生自主收集信息、理解数量关系解决问题,体会同一个问题的不同解决方法,掌握除加、除减的运算顺序。
2.引导学生讨论、交流,结合具体情境说出每个算式的意义,体会、理解除加、除减混合运算的运算顺序。
承前启后链
教学过程
一、情境创设,导入课题
复习引入法:
(课件出示问题)小华和小英一起到商店买文具,小华想买一本日记本,小英想买一支钢笔,售货员阿姨想考考他们,告诉他们日记本3本12元,钢笔5支20元,你知道小华和小英各应付多少钱吗?
学生读题解决问题后,教师指出:这是我们学过的用除法解决的问题,今天我们将尝试把除法和其他运算结合起来解决问题。
【品析:通过复习,激活学生已有知识,使学生进一步巩固已学知识,为新课扫平障碍。】
课件演示法:
出示课件,观察情境图。提问:“原价每本3元”“现价每本5元”和“现价5本10元”表示什么意思?你能提出哪些数学问题?
【品析:课件出示情境图,激活学生生活经验,引导学生充分理解信息含义,同时通过自己提出问题激发学生学习数学的兴趣。】
情境引入法:
星期天,笑笑和淘气来到文具商店购买文具,你知道他们买了什么文具吗?你能帮助他们算出各自所用的钱数吗?
【品析:通过生活情境的再现,激活学生生活经验,引发学生的思考。】
二、师生合作,探究新知
◎明确问题,自主探究
1.观图、读题,明确信息
(1)课件出示教材第5页主题图。
观察主题图,从中你知道了什么?
(2)追问:原价和现价是什么意思?
2.解决问题一:笑笑一共需要多少元
(1)筛选有效信息。
已知条件
①笑笑买1本作文本和1本英文本
②每本英文本4元
③3本作文本一共18元
(2)独立思考,用自己喜欢的方式解决问题。
预设:
方法1:直接画图解决问题。
提问:你能说出这幅图表示什么意思吗?能把你的想法用算式表示出来吗?
方法2:画图分步列式解决问题。
18÷3=6(元)
6+4=10(元)
提问:18÷3求的是什么?哪部分图可以用18÷3表示?6+4求的是什么?哪部分图可以用6+4表示?
方法3:列综合算式解决问题。
18÷3+4
提问:你是怎样想的?能结合情境图说说这个算式的意思吗?这个算式应该先算什么,再算什么?
追问:如果把这个算式改成4+18÷3可以吗?应该怎样算?
3.解决问题二:每本算术本现价比原价便宜多少元
(1)筛选信息,理解题意。
提问:要解决的是什么问题?要解决这个问题必须知道哪些信息?应该先求什么?
(2)独立试做,集体交流。
方法1:分步计算。
10÷5=2(元) 3-2=1(元)
方法2:列综合算式。
3-10÷5
=3-2
=1(元)
提问:为什么先算10÷5?为什么“3-”写在10÷5的前面?
(3)小结:算式中既有减法,又有除法,计算时要先算除法,再算减法。
◎深化问题,理解提升
1.解决问题三:哪种做法对?
(1)课件出示算式:3×5+8和25-20÷5,然后独立完成。
(2)集体交流,展示计算过程,对比纠正错误。
2.讨论:除加、除减算式的计算方法是什么?在计算时应该注意哪些问题?
明确:算式中既有加减法,又有除法,要先算除法,再算加减法;不参加运算的部分要抄下来,等号前后应该相等。
【品析:本环节以“买文具”的真实情境为线索,引导学生在解决问题的层层递进中自主探究,理解数量关系,充分掌握除加、除减的运算顺序。同时,在对比纠错中,强化运算顺序,巩固计算方法。】
三、反馈质疑,学有所得
质疑一:24-20÷4=4÷4=1,这样解答对吗?
学生讨论后明确:既有除法又有减法的混合运算,要先算除法,再算减法。
质疑二:在计算既有除法又有加减法的算式时,有人认为,谁在前面先算谁。这种想法对吗?
学生讨论后明确:在一个既有除法又有加减法的算式中,要先算除法,再算加减法,与除法和加减法的前后顺序没有关系。
四、巩固应用,内化提升
完成教材第6页“练一练”第1、2题。
第1题:引领学生再次经历解决问题的过程,理解题意,分析数量关系,解决问题。
第2题:运用运算顺序进行正确计算。
五、课末小结,融会贯通
同学们,通过这节课的学习,你们有哪些收获?还有哪些不明白的地方?
在师生共同总结之后,简单回顾除加、除减混合运算的运算顺序:一个混合算式只有除法和加法或除法和减法两种运算,要先算除法,后算加、减法,进一步理解和掌握画图、分步列式和列综合算式解决问题。然后,衔接下一节课的学习任务,给大家留一个思考的话题:学习了有乘、除法还有加法或减法的两步运算,你能熟练计算吗?
六、教海拾遗,反思提升
回味课堂,发现亮点之处:本节课的教学引导学生在充分理解题意,整理有效信息的基础上自主探究、自主解决问题,充分发挥了学生的自主思考能力。同时,在层层递进的问题解决中,学生对数量关系的理解逐步加深,运算顺序的体验也显得更深刻。
反思过程,有待改进之处:学生在计算除加、除减混合运算时,能够正确理解运算顺序,但在计算时还时不时出现从左往右计算的错误现象,需要在今后的练习中巩固纠错。
我的反思:
板书设计
买文具(1)
第4课时 买文具(2)
教学内容
北师大版三年级上册教材第6页试一试,第7页练一练第3-6题
内容简介
问题串1:在“买笔”情境中,引导学生学会选择有用的信息解决问题,独立探索并理解先除后减的实际问题。
问题串2:引导学生在具体情境中,说算式的含义,帮助学生体会混合运算的应用价值。
教学目标
1.在具体情境中,综合运用有关乘加、乘减和除加、除减的知识,解决实际问题。
2.巩固混合运算的运算顺序,并能正确地进行计算。
3.在解决问题中,感受混合运算的应用价值。
教学重难点
重点:综合运用有关乘加、乘减和除加、除减的知识,解决实际问题。
难点:理解混合运算表示的实际意义,体会应用价值,发展应用意识。
教法与学法
1.以具体生活情境为载体,引导学生收集有效数学信息,充分给予学生时间和空间,引导学生充分表达,能够综合运用有关乘加、乘减和除加、除减的知识,解决实际问题。
2.学生在细致观察、读题、分析、讨论、交流的基础上进一步掌握解决问题的一般方法,提高解决问题的能力。
承前启后链
教学过程
一、情境创设,导入课题
经历再现法:
我们都有过这样的经历,就是买过某种商品过一段时间会打折销售或降价处理,让人觉得当初买贵了。淘气也遇到了同样的状况,我们一起来看看吧!
【品析:通过学生生活经历的再现,激发学生学习数学的兴趣,使得学生对数学学习产生亲切感。】
情境引入法:
笑笑在文具专柜购买了作文本和英文本,心里特别高兴。他们又一起挑选钢笔。这次,淘气一脸的失望,是什么原因让淘气不满意呢?
【品析:通过情境引入,激发学生“追问”的欲望,引导学生迅速切合课堂,走进数学学习的殿堂。】
二、师生合作,探究新知
◎明确问题,自主探究
1.观察情境图,获取信息
(1)出示教材第6页“试一试”情境图。
(2)观察情境图,说一说图中给我们提供了哪些数学信息。
追问:自动铅笔的售价是怎样描述的?你看懂了吗?
明确:原价每支5元和现价4支12元的含义。
2.筛选有效信息
提问:要解决“淘气买的钢笔比现在文具店里的钢笔每支贵多少元”需要知道哪些信息?
(1)引导学生筛选出以下信息:淘气上次买了2支钢笔,花了16元;现在文具店每支钢笔7元。
(2)将筛选的信息与需要解决的问题联系沟通,小组内说一说。
3.独立思考,解决问题
4.集体交流,总结方法
(1)汇报解题方法。
提问:你是用什么方法解决问题的?
方法1:分步计算。 方法2:列综合算式。
16÷2=8(元) 16÷2-7
8-7=1(元) =8-7
=1(元)
(2)交流思考过程。
提问:在解决“淘气买的钢笔比现在文具店里的钢笔每支贵多少元”这个问题时,应该先求什么?为什么这样算?
追问:16÷2和8-7分别表示什么?
◎对应原型,加深探究
1.出示3×7+12 5-12÷4
(1)结合买笔的情境,说出3×7+12中每一步的意思。
提问:3×7+12先算什么,再算什么?
追问:3×7在情境图中表示什么?12表示什么?你能完整地说出这个算式表示的意思吗?
明确:买3支钢笔和4支自动铅笔,一共花了多少元?
(2)用同样的方法引导学生理解5-12÷4。
明确:每支自动铅笔原价比现价贵多少元?
2.联系生活说出几个这样的例子
3.独立完成,集体交流
【品析:通过以上环节的推进,帮助学生学会选择有用的信息解决问题,掌握用混合运算解决实际问题的方法,加深对题中数量关系的理解。】
三、反馈质疑,学有所得
质疑:当我们面对众多的数学信息时,该如何解决问题?
引导学生讨论后明确:当我们面对众多的数学信息时,不要急于求成,要根据题意筛选出有用的信息,再解决问题。
四、巩固应用,内化提升
完成教材第7页“练一练”第3、4、5、6题。
第3题:引导学生再次进入解决问题的过程,并结合情境解释算式的实际含义,加深对运算和运算顺序的理解。
第4题:让学生纠错。改错过程中,加深对除加、除减混合运算顺序的理解。
第5题:在各种计算中分清运算顺序,进行计算。
第6题:在新的情境中,综合运用所学的有关混合运算的知识,分析、理解、解决问题。
五、课末小结,融会贯通
同学们,通过这节课的学习,你们有哪些收获?还有哪些不明白的地方?
在师生共同总结之后,简单回顾乘加、乘减、除加、除减的知识:一个混合算式有乘除法和加减法两种运算,要先算乘除法,后算加减法,进一步理解和掌握利用混合运算的知识解决问题。然后,衔接下一节课的学习任务,给大家留一个思考的话题:学习了有乘除法和加减法的混合运算,如果在解决问题中,我们需要先算加减法,后算乘除法,改变运算顺序,又该怎么办呢?
六、教海拾遗,反思提升
回味课堂,发现亮点之处:本课教学着重引导学生充分整理所给数学信息,在众多信息中学会根据问题进行筛选,自主解决问题,提高学生分析问题、解决问题的能力,进一步巩固了乘加、乘减、除加、除减混合运算,提升了学生的综合应用能力。
反思过程,有待改进之处:学生在问题解答时,往往过多地着眼列式解答,对思路的理解不够,不能有条理地表达,在今后的教学中需要加强学生数学语言的表达训练。
我的反思:
板书设计
买文具(2)
淘气买的钢笔比现在文具店里的钢笔每支贵多少元?
淘气上次买了2支钢笔,花了16元
现在文具店里的钢笔每支7元
列式计算: 16÷2-7
=8-7
=1(元)
答:淘气买的钢笔比现在文具店里的钢笔每支贵1元。
第5课时 过河(1)
教学内容
北师大版三年级上册教材第8页内容,第9页练一练第1-2题
内容简介
问题串1:结合“过河”情境,经历解决问题的过程,认识小括号。
问题串2:在解决问题的过程中,体会小括号在运算中的作用,掌握带有小括号的混合运算的运算顺序,能正确计算。
教学目标
1.认识小括号,知道小括号在混合运算中有改变运算顺序的作用。
2.理解并掌握带小括号的混合运算的运算顺序,能正确进行计算。
3.能运用带小括号的两步混合运算解决相应的实际问题。
教学重难点
重点:掌握带小括号的混合运算的运算顺序,能正确进行计算。
难点:理解小括号的作用。
教法与学法
1.在具体情境中,认识小括号,在问题解决过程中,理解小括号的作用。
2.引导学生合作交流,经历问题解决过程,在讨论中理解,学会解决含有小括号的两步计算。
承前启后链
教学过程
一、情境创设,导入课题
问题引入法:
三年级三班的小朋友到公园游玩,他们要租船到河的对岸去,他们遇到了什么需要解决的问题呢?
【品析:以问题引入,激发学生的学习兴趣,使学生能够更好地融进数学课堂。】
课件演示法:
课件出示“( )”,同学们认识这个符号吗?这个符号叫小括号,是荷兰人吉拉特最先开始使用的,我们这节课就来了解小括号的作用并学习使用小括号解决问题。
【品析:通过小括号的引入,使学生对小括号产生一种神秘感,激发学生学习新课的兴趣,为后面的教学埋下伏笔。】
二、师生合作,探究新知
◎激活冲突,引领探究
1.出示教材第8页情境图,收集数学信息
(1)提问:从图中你知道了哪些数学信息?
(2)交流获取的信息。
① 同桌互相把获得的信息说一说。
② 理解信息说含义。
提问:这些数学信息你都能看懂吗?
引导理解“每条小船比大船少坐学生3人”的含义。
2.自主探究,解决问题
(1)明确要解决的问题。
提问:我们要解决什么问题?需要哪些相关的信息?
(2)尝试列式解决。
(3)交流解题方法。
方法1:分步计算 29+25=54(人) 54÷9=6(条)
提问:为什么先算29+25?54÷9这个算式表示什么意义?
方法2:列出综合算式 29+25÷9
提问:观察算式,你认为这样列式正确吗?
引导学生明确:按照前面除加混合运算的运算顺序,应该先算25÷9,而根据计算问题的过程,应该先算一共有多少人,也就是先算29+25。
追问:有什么办法改变运算顺序呢?
(4)引出小括号。
指出:如果我们要改变混合运算的运算顺序,有一位朋友可以帮忙,它的名字叫“小括号”。
(5)介绍小括号。
在没有发明运算符号以前,运算都要用很复杂的文字来说明。随着社会发展,与人民生活密切相关的计算也逐渐复杂起来,这些计算通常由两个或几个算式合成,于是产生了区别先前运算顺序的符号。大约在400多年以前,在大数学家魏芝德的数学运算中,首次出现“( )”,“( )”叫小括号,又叫圆括号,是荷兰人吉拉特最先开始使用的。“( )”是一种数学运算符号。小括号可以改变运算顺序,算式里有小括号,要先算小括号里面的。
(6)学习计算带有小括号的算式。
出示:(29+25)÷9,在这个算式里,应该先算什么,再算什么?
◎尝试实践,应用新知
1.出示问题:如果54人都坐小船,需要多少条船?
提问:解决这个问题,需要哪些信息?
2.交流反馈,展示算法
(1)小组内互相说思考的过程,并交流每一部分表示的含义。
(2)用脱式的形式计算综合算式。
54÷(9-3)
=54÷6
=9(条)
3.小结:如果我们想改变混合运算的运算顺序,可以在算式里加上小括号;如果算式里有小括号,要先算小括号里面的,再算小括号外面的。
【品析:在本环节的教学中,学生自主解决问题时引发列综合算式与思路的矛盾冲突,从而激发学生的学习欲望,对引入小括号进行充分的认识,对小括号的作用能够充分理解,有助于学生对小括号改变运算顺序有充分的体会。】
三、反馈质疑,学有所得
质疑一:25+15÷5和(25+15)÷5的结果相等吗?为什么?
学生讨论后明确:不相等。第一题先算除法再算加法,第二题先算加法再算除法。
质疑二:一个算式里,如果先算加法再算乘法,说明这个算式里一定有小括号。这句话对吗?
学生讨论后明确:有加法和乘法的混合算式,应该先算乘法再算加法,但题中先算加法再算乘法,改变了运算顺序,所以里面一定有小括号。
四、巩固应用,内化提升
完成教材第9页“练一练”第1、2题。
第1题:配合问题串,引导学生在新的情境中,再次经历解决问题的过程。
第2题:运用运算顺序直接进行计算。
五、课末小结,融会贯通
同学们,通过这节课的学习,你们有哪些收获?还有哪些不明白的地方?
在师生共同总结之后,简单回顾小括号的作用,感受小括号能改变运算顺序,掌握带小括号的两步混合运算的运算顺序:在混合运算中,如果有小括号,要先算小括号里面的,再算小括号外面的。进一步理解和掌握利用混合运算的知识解决问题。衔接下一节课思考:你能用小括号帮助解决实际问题吗?
六、教海拾遗,反思提升
回味课堂,发现亮点之处:本节课在教学时注重引起学生的认知冲突,使学生体会到引入小括号的必要性和小括号能改变运算顺序的作用,加深了学生对小括号作用的理解。在实践中,引导学生自主探究,充分给予学生思考的空间,从而进一步掌握小括号、理解小括号的作用,促进学生思维的发展。
反思过程,有待改进之处:部分学生在使用小括号时,还会出现先乘、除后加、减的现象,适当增加含有小括号计算的练习,使学生做到熟练准确。
我的反思:
板书设计
过河(1)
( )——小括号
作用:改变混合运算的运算顺序
(29+25)÷9 54÷(9-3)
=54÷9 =54÷6
=6(条) =9(条)
算法:先算小括号里面的,再算小括号外面的。
第6课时 过河(2)
教学内容
北师大版三年级上册教材第9页试一试,第10页练一练第3-7题
内容简介
问题串1: 结合具体情境,经历解决问题的过程,进一步认识小括号,掌握用小括号解决实际问题。
问题串2:引导学生从不同角度感受混合运算在实际生活中的广泛运用。
教学目标
1.认识小括号,理解并掌握带有小括号的混合运算的运算顺序,能用小括号帮助解决实际问题。
2.结合具体情境,经历解决实际问题的过程,积累混合运算解决实际问题的经验。
3.引导学生在实际情境中合作、交流,体会数学与生活的密切联系。
教学重难点
重点:会用含有小括号的算式解决实际问题。
难点:进一步理解小括号的作用。
教法与学法
1.结合生活情境,在充分理解题意中合作探究,讨论交流,经历问题解决的过程,掌握用含有小括号的算式解决实际问题。
2.引导学生观察、理解情境图,通过独立思考、讨论交流、发展学生解决问题的意识和能力。
承前启后链
教学过程
一、情境创设,导入课题
谈话引入法:
在一个算式里,既有除法,又有减法,应该先算什么,再算什么?如果我们想改变这样的运算顺序,应该请谁来帮忙?今天这节课,我们还要请小括号来帮我们解决问题。
【品析:谈话引入,引导学生注意倾听,使学生进一步了解本节课的学习内容,让学生更好地融进数学课堂。】
问题引入法:
同学们,你们坐过汽车吗?(课件出示大车和小车)光明小学三年级的70位同学准备坐大车和小车去秋游,他们现在遇到了一个问题,你愿意帮帮他们吗?
【品析:通过问题情境引入,使学生产生“要解决问题”的欲望,激发学生学习新课的兴趣,为后面的教学埋下伏笔。】
二、师生合作,探究新知
◎展示情境,引领探究
1.出示教材第9页“试一试”情境图,收集数学信息
(1)提问:从图中你知道了哪些数学信息?
(2)交流获取的信息。
① 同桌互相把获取的信息说一说。
② 理解信息说含义。
提问:“限乘”是什么意思?
引导理解“限乘46位乘客”的含义。
2.自主探究,解决问题
(1)明确要解决的问题。
提问:我们要解决什么问题?需要哪些相关的信息?
(2)尝试列式解决。
提问:要求至少需要多少辆小车,需要先求什么,再求什么?
(3)交流解题方法。
方法1:分步计算。
70-46=24(人) 24÷8=3(辆)
提问:为什么先算70-46?24÷8这个算式表示什么意义?
方法2:列出综合算式。
追问:你能列出含有小括号的算式吗?
(70-46)÷8
提问:小括号里面算的是什么?再算什么?
◎尝试实践,应用新知
1.出示问题
在乘车情境中,你能说出(70-46)÷8的含义,如果换一个情境你会吗?
2.出示情境,交流反馈
现在你能说一说(70-46)÷8的含义吗?
(范例:一本书有70页,已经看了46页,剩下的想8天看完,平均每天看多少页)
3.发展延伸
生活中还有哪些实际问题可以用这个算式解决?
【品析:引导学生在充分理解题意的基础上学会自主解决问题,解释算式的含义,从不同角度感受混合运算在实际生活中的广泛应用,进一步理解带有小括号算式的运算顺序,提高应用意识。】
三、反馈质疑,学有所得
质疑:生活中哪些实际问题能够用算式16+24÷6和(16+24)÷8表示,它们表示的意思一样吗?
学生讨论后明确:带有小括号和不带有小括号的计算顺序不同,表示的实际含义也不同。
四、巩固应用,内化提升
完成教材第10页“练一练”第3、4、5、6、7题。
第3题:引领学生再次经历解决问题的过程并进一位理解限乘的含义。
第4题:根据算式,结合给出的情境解释算式的实际意义。
第5、6题:在新的情境中,结合对题意、运算及运算顺序的理解来解决问题。
第7题:在掌握混合运算顺序的基础上,灵活运用小括号改变运算顺序。
五、课末小结,融会贯通
同学们,通过这节课的学习,你们有哪些收获?还有哪些不明白的地方?
在师生共同总结之后,引导学生进一步理解小括号的作用,进一步感受小括号能改变运算顺序,加深理解带小括号的两步混合运算的运算顺序,积累混合运算解决实际问题的经验。
六、教海拾遗,反思提升
回味课堂,发现亮点之处:本节课在教学时注重引导学生自主探究,学会根据提示独立解决问题,积累解决实际问题的经验;在问题解决中,能够进一步体会含有小括号的作用,根据算式寻找生活中的实例,密切联系数学与生活。
反思过程,有待改进之处:绝大部分学生能够根据情境来解释算式的含义,但进一步拓展延伸,学生感到经验的匮乏。在今后的教学中,需要进一步引导学生多联系生活实际,体会数学与生活的密切联系。
我的反思:
板书设计
第一单元复习教案
复习内容
北师大版三年级上册教材第2-12页第一单元“混合运算”
知识梳理
重点知识
具体内容
乘加、乘减混合
运算及其应用
1.乘加、乘减混合运算中,要先算乘法,再算加减法;
2.脱式计算时,不参加运算的数和运算符号要落下来。
除加、除减混合
运算及其应用
1.在除加、除减混合运算中,要先算除法,再算加减法;
2.脱式计算时,不参加运算的数和运算符号要落下来。
带有小括号的两步
混合运算及其应用
1.小括号能够改变运算顺序;
2.在混合运算中,如果有小括号,要先算小括号里面的,再算小括号外面的。
复习目标
1.使学生进一步理解和掌握“先乘除后加减”的运算顺序,掌握小括号在混合运算中的计算方法,能进行简单的两步混合运算。
2.能够学会用画图等方式分析数量关系,读懂信息,学会寻找有效信息,能用分步和综合列式解决问题。
3.在解决问题的过程中,进一步体会数学与生活的联系,找到适合自己的解决问题的方法。
复习重难点
进一步提高学生运用知识解决问题的能力,在探索中发展学生的思维能力。
复习方法
通过回顾与整理,帮助学生理清本单元知识要点,进一步提高有乘除、有加减和有小括号混合运算的运算方法,提高学生解决问题的能力。
复习过程
一、回忆梳理,建构网络
导入新课:本单元我们学习了混合运算,你能回顾一下本单元学了哪些知识吗?
(1)小组交流。
(2)汇报:展示学生对本单元知识的归纳。
追问:在计算乘加、乘减或除加、除减的问题或者在计算带小括号的问题时,要注意什么?
二、典型例题,沟通联系
1.(1)
买一副羽毛球拍和一个羽毛球一共需要多少元?
(2)一盒牛奶多少钱?
2.用“ ”画出先算什么,并计算。
4×6+62 30-10÷2 (91-42)÷7
3.买玩具。
(1)明明买了4架玩具飞机和1辆玩具卡车,一共需要多少元?
(2) ?(根据下面的算式提出一个问题)
7×2+9=23(元)
4.去旅游。
(1)某公司组织员工去八达岭长城游玩。40人正好坐满5辆面包车。一辆大巴车比一辆面包车多坐多少人?
(2)一起去旅游的共有72人,先坐满大巴车,剩下的坐小轿车,至少需要几辆小轿车?
【参考答案】
1.(1)38+10÷2=43(元) (2)(90-75)÷5=3(元)
2.86 25 7 (画线略)
3.(1)9×4+7=43(元)
(2)买2辆玩具卡车和1架玩具飞机一共需要多少钱
4.(1)48-40÷5=40(人) (2)(72-48)÷4=6(辆)
三、知识达标,能力提升
1.填一填。
(1)计算2×4-4时,先算( )法,再算( )法,结果是( )。
(2)计算(39-3)÷9时,先算( )法,再算( )法,结果是( )。
(3)要使算式5+4×7先算加法,那么这个算式应改为( )。
2.选一选。
(1)在没有小括号的算式里,既有加法或减法,又有乘法或除法,要先算( )。
A.加减法 B.乘除法 C.加法
(2)在一个有小括号的算式里,既有加法或减法,又有乘法或除法,要先算( )。
A.加减法 B.乘除法 C.小括号里面的
(3)下面的算式中,结果是8的是( )。
A.72-9×7 B.(15+30)÷5 C.16-40÷5
3.解决问题。
(1)6名学生和1名老师为希望小学捐款,他们一共捐了多少钱?
(2)幼儿园阿姨买来24个苹果和32个桃。平均分给8个小朋友,每个小朋友分到几个水果?
(3)购物。
①买3块蛋糕和1听饮料,一共需要多少钱?
②聪聪有20元钱,买了一块蛋糕,剩下的钱可以买几个果冻?
③请你提出一个两步计算的数学问题,并解答。
【参考答案】
1.(1)乘 减 4 (2)减 除 4 (3)(5+4)×7
2.(1)B (2)C (3)C
3.(1)52+6×4=76(元) (2)(24+32)÷8=7(个)
(3)①8×3+5=29(元) ②(20-8)÷3=4(个) ③略
板书设计
总结提升
本单元主要探究混合运算的运算顺序及其实际应用,这是教学的重难点。引导学生探究问题时要建立在具体情境中,帮助学生积累解决问题的经验,理解数量关系。
第一单元 混 合 运 算
单 元 导 语
本单元包括三个知识点:乘加、乘减混合运算及其应用,除加、除减混合运算及其应用,带有小括号的两步运算及其应用。教材在解决问题的背景下学习混合运算的运算顺序,以帮助学生更好地理解算理,逐步积累解决问题的经验。
1.乘加、乘减混合运算及其应用
教材通过“小熊购物”的情境,引导学生探索解决“小熊购物”的问题。本节内容分四个层次呈现:一是在画图和分步解决第一个问题的过程中,初步体会同一个问题可以有不同的解决方法;二是理解乘加混合运算算式每一部分表示的实际意义,体会“先算乘法,后算加法”的合理性;三是通过解决“试一试”中的问题,把乘加混合运算的经验加以迁移,体会乘减混合运算“先算乘法,后算减法”的合理性;四是借助找生活中的原型,沟通运算与现实生活的紧密联系。
2.除加、除减混合运算及其应用
教材引导学生结合解决“买文具”问题的探索过程,通过三个层层推进的问题,让学生在解决这些问题的过程中,理解数量关系,掌握除加、除减的运算顺序,会解决除加、除减两步运算的实际问题,发展解决问题的能力。
3.带有小括号的两步运算及其应用
教材结合“过河”情境,引导学生经历解决实际问题的过程,让学生在讨论、交流过程中,初步体会引用小括号的必要性,并从中自然地感受到小括号能改变运算顺序的作用,掌握带有小括号的混合运算的运算顺序,并能正确地进行计算,进一步积累运用混合运算解决问题的经验,逐步发展解决问题的能力。
以丰富的情境为载体,以生活实际问题为探究对象,引导学生在主动参与、主动探究中发现、理解混合运算的意义和运算顺序,更好地理解算理,提高解决问题的能力。
根据新知的特点,引导学生在具体的生活情境中,感受数学与生活的联系,引导学生在问题解决中尝试借助直观图表示解决问题的思考过程和方法,帮助学生理解题目的意思,同时借助直观图帮助学生分析数量关系,促使学生更好地理解运算顺序、体验运算顺序,最后再脱离具体情境,引导学生掌握混合运算的一般方法,在循序渐进中理解、掌握、提升。
依旧突出现实情境,引导学生进一步体会同一个问题可以有不同的解决方法,学生既可以用分步,也可以用综合算式,鼓励学生用自己的思维方式理解和解决问题,然后在学生交流、讨论中总结混合运算的运算顺序和注意事项,实现思维的跨越。
引导学生结合具体情境,经历解决实际问题的过程,突出学生在解决问题过程中的思考过程,真实呈现学生易出现的问题,引导学生在讨论、交流过程中,初步体会引入小括号的必要性,自然而然地感受小括号的作用,并初步理解和掌握含有小括号的混合运算的运算顺序。同时,引导学生看一看、说一说帮助学生逐步发展解决问题的意识和能力,提高学生的应用意识。
第1课时 小熊购物(1)
教学内容
北师大版三年级上册教材第2页内容,第3页练一练第1-2题
内容简介
问题串1:通过画图和分步解决问题,体会同一问题可以有不同的解决方法。
问题串2:通过观察比较,理解乘加混合运算每一部分表示的实际意义,体会“先算乘法,后算加法”。
问题串3:借助找生活中的原型,沟通混合运算与现实生活的密切联系。
教学目标
1.结合分步解决“小熊购物”问题的探索过程,感受画图策略的意义和价值,体验混合运算中“先算乘法、再算加法”的合理性。
2.会运用“先算乘法、再算加法”的运算顺序正确地进行计算。
3.初步尝试借助直观图表示乘加等实际问题的数量关系,发展分析和解决问题的能力。
教学重点
掌握乘加混合运算的运算顺序,能正确计算。
教学难点
理解乘加混合运算的算理。
教法与学法
1.尝试借助直观图分析题中的数量关系,理解“先算乘法,再算加法”的合理性进而解决问题,在充分观察、比较、探索、交流中主动思考。
2.引领学生借助具体情境,经历分步解决“小熊购物”问题的探索过程,在比较探究中掌握“先算乘法,再算加法”并能正确计算。
承前启后链
教学过程
一、情境创设,导入课题
故事导入法:
星期日,熊妈妈领着小熊胖胖和小熊壮壮去超市购物,超市里的东西可真多呀!小熊胖胖和小熊壮壮都看不过来,这也摸摸,那也碰碰,嘴里不停地嘟囔:“妈妈,我想买这个。妈妈,我还想买那个……”最后,他们来到了超市的东南角。(出示挂图)你知道小熊胖胖应付多少元吗?带着这样的问题,让我们一起来帮一帮小熊胖胖吧!
【品析:通过卡通人物导入新课,引导学生带着问题思考,激发学生学习的兴趣,使学生积极地参与课堂学习。】
课件导入法:
小熊胖胖和小熊壮壮听说下午要开联欢会,就来到商店买些东西。(出示主题图)你们看,商店里有什么?小熊胖胖要买什么呢?买这些东西需要多少钱呢?快帮小熊胖胖算算吧!
【品析:通过课件的播放,能够使学生直观地看到商店的物品,在不断地追问中引发学生的思考,激发学生的学习兴趣。】
二、师生合作,探究新知
◎引导学生阅读教材第2页,整理信息,思考解决方法
1.看图读题,整理信息
(1)仔细观察,从图中你能知道什么?
(2)如果你是小顾客,你想买些什么东西呢?
(3)你知道小熊胖胖买了什么?小熊胖胖买这些东西需要多少钱呢?
2.自主探究,解决问题
说一说,你是用什么方法解决的。
学生独立思考后,可能出现的方法:
第一种情形:用画图的方法解决问题。
引导学生说出图中每一部分表示的意思,并帮助学生把意思表达完整。
第二种情形:图与算式结合。
3×4=12(元)
12+6=18(元)
引导学生说出图意,再结合图说一说每步算式的意思。
第三种情形:列式计算。
3×4=12(元) 12+6=18(元)或3×4+6=18(元)
引导学生说出每步算式的意思。
【品析:学生在自主探索中,尝试采用不同的策略解决乘加问题,同时教师引导学生结合画图理解每一步算式的意义,使学生的思维过程具体化,有利于帮助学生分析数量关系,也为更好地理解运算顺序打好基础。】
◎观察比较,认识乘加综合算式,明确运算顺序
1.认识乘加综合算式
出示淘气和笑笑列出的综合算式:3×4+6和6+3×4
提问:这两个算式有什么异同点?
明确:这两个算式的相同点都有“3×4”,不同的是6的位置一个在后,一个在前。
追问:“3×4”表示什么?淘气先求什么,再求什么?笑笑呢?这两个算式的意思一样吗?
小结:淘气和笑笑都是把分步列出的两个算式整合成一个既有加法又有乘法的算式,这样的算式是综合算式。这两个综合算式表示的实际意义是相同的,只是出现加号与乘号的顺序不同。
2.尝试计算,明确顺序
(1)任选一个综合算式尝试计算。
(2)交流算法,探究运算顺序和书写格式。
展示书写格式,请运算顺序和书写格式都正确的学生讲思考过程,要求结合情境讲清楚为什么先算乘法,再算加法。
(3)讨论:6+3×4可以先算6+3吗?为什么?
(4)强化书写格式。
指导学生明确:等号要写在算式的左下方,上下对齐,不参加运算的部分要抄下来,一步一步地写出计算过程。
(5)总结计算方法。
算式中只有加法和乘法,要先算乘法,后算加法;脱式计算等号要写在算式的左下方,上下对齐,不参加运算的部分要抄下来。
【品析:教师引导学生透彻理解题意,明确每个算式所表达的意义,在此基础上探究乘加混合运算的运算顺序,使得乘加混合运算的顺序在学生思维深处顺理成章,学生的理解和掌握也就水到渠成。】
三、反馈质疑,学有所得
质疑一:6+3×4=9×4=36,这样解答对吗?你能结合情境图解释吗?
学生讨论后明确:“6+3”在情境图中表示一个蛋糕和一个面包的总价钱,与“买1个蛋糕和4个面包”的实际问题不相符,也就是按这样的顺序与题意不符。
质疑二:在算式3+2×4中,为什么要先算乘法,再算加法?
学生讨论后明确:乘加混合运算的运算顺序是一种规定,这种规定源自现实生活的抽象。如上题可以以这样一个现实背景帮助思考:“粮油店原来有3袋面粉,又运来了2车面粉,每车4袋,现在粮油店一共有多少袋面粉?”在这样的情境中有两个层次:一是原来的面粉数,二是又运来的面粉数,即现在的面粉数=原来的面粉数+又运来的面粉数。要完成最后的问题,需要先解决“又运来的面粉数”,所以在乘加混合运算中,要先算乘法,再算加法。
四、巩固应用,内化提升
完成教材第3页“练一练”第1、2题。
第1题:鼓励学生再次经历解决问题的过程,再次体会乘法的意义。
第2题:侧重运用运算顺序直接计算。
五、课末小结,融会贯通
同学们,通过这节课的学习,你们有哪些收获?还有哪些不明白的地方?
在师生共同总结之后,简单回顾乘加混合运算的运算顺序:一个混合算式中只有乘法和加法两种运算,要先算乘法,再算加法。进一步理解和掌握用画图的方法解决问题以及用图与算式相结合的方法解决问题。然后,衔接下一节课的学习任务,给大家留一个思考的话题:如果是乘减混合运算该怎样计算呢?
六、教海拾遗,反思提升
回味课堂发现亮点之处:鼓励学生观察,寻找问题解决的有效信息,同时借助画图、列式等多种策略解决问题,在直观中理解乘加混合运算的算理,在讨论交流中引导学生多角度地分析问题、解决问题。
反思过程,学生在计算乘加混合运算时,虽然对运算顺序充分理解,但在实际计算中还会出现从左往右按顺序计算的状况。加强学生对算法的训练。
我的反思:
板书设计
小熊购物(1)
胖胖应付多少元?
方法1:买面包的钱数加买蛋糕的钱数。 方法2:买蛋糕的钱数加买面包的钱数。
3×4+6 6+3×4
=12+6 =6+12
=18(元) =18(元)
答:胖胖应付18元。
乘加混合运算的运算顺序:先算乘法,再算加法。
第2课时 小熊购物(2)
教学内容
北师大版三年级上册教材第3页试一试,第4页练一练第3-6题
内容简介
问题串1:通过具体情境,帮助学生体会既有乘法又有减法的算式中“先乘后减”的合理性。
问题串2:结合算式说意思,培养学生的应用意识。
教学目标
1.结合分步解决“小熊购物”问题的探索过程,进一步感受画图策略的意义和价值,体会混合运算中“先算乘法、再算减法”的合理性。
2.能分步列式或列出综合算式,会运用“先算乘法、再算减法”的运算顺序正确地进行计算。
3.借助直观图理解表示乘减等实际问题的数量关系,发展分析和解决问题的能力。
教学重难点
重点:掌握乘减混合运算的运算顺序,能正确进行计算。
难点:理解乘减混合运算的算理。
教法与学法
1.创设情境,引导学生获取信息,分析、解决问题,理解“先乘后减”,增强学生的应用意识。
2.引领学生在情境中探究,主动思考,将乘加顺利迁移到乘减。
承前启后链
教学过程
一、情境创设,导入课题
问题引入法:
上节课小熊胖胖买了许多好吃的,同学们帮它算出了应付的钱数,小熊胖胖特别满意。你们瞧,小熊壮壮也买了一些,它会给我们带来什么问题呢?这节课我们继续学习混合运算。
【品析:延续上一节课的情境引入,学生自然而然进入课堂,能够激发学生原有的学习兴趣,同时在问题中引发学生思考,激发学生主动参与课堂的热情。】
复习导入法:
1.口算。
3×4+5= 7+5×6= 9+7×5= 6×6+8=
2.看图列式计算。
= =
【品析:通过复习使学生进一步巩固已学知识,为学习新知做好迁移准备。】
二、师生合作,探究新知
◎明确问题,自主探究
1.出示教材第2页的主题图以及教材第3页“试一试”的第一个问题
提问:我们要解决什么问题?要解决这个问题需要哪些数学信息?
(引导学生结合情境图叙述要解决的问题及题中的数学信息)
2.引导分析,梳理数量关系
(1)联系自己的购物经验,说说怎样才能算出找回的钱。
(2)画图呈现题中出现的信息和数量关系。
3.结合直观图,列式交流
(1)根据分析和直观图列出算式。
(2)交流算法。
方法1:分步列式。3×4=12(元) 20-12=8(元)
追问:3×4算的是什么?为什么要先算“3×4=12”?
方法2:列综合算式20-3×4或3×4-20。
追问:算式20-3×4有几种运算?应该先算什么?
(引导学生结合情境图说出综合算式每一步表示的意思,初步明确先算乘法,再算减法)
算式3×4-20合理吗?
(组织学生讨论,明确这样列式不符合题意)
4.讨论乘减混合运算的运算顺序
提问:在一个算式中,既有减法,又有乘法,要先算什么,再算什么?
小结:在一个算式中,既有减法,又有乘法,要先算乘法,再算减法。
【品析:在本环节,学生在已有生活经验的基础上尝试迁移到数学问题,通过画图直观呈现题中的数量关系,将抽象问题直观化,有助于学生顺利解决问题。同时,引导学生运用多种方法解决问题,在解答分析、辨析中提高学生的思考能力和分析能力,发展学生的思维。】
◎深化问题,提升探究
出示教材第3页“试一试”的第二个问题
(1)提问:你能结合“小熊购物”情境图说一说每一步表示的意思,再说说运算顺序吗?
预设:
① 20-2×7表示买2包花生,每包7元,付20元,应找回多少元。应该先算乘法,再算减法。
② 5×3+4表示买3袋糖果,每袋5元,再买1包饼干,一共要付多少元。应该先算乘法,再算加法。
③ 5×3+4表示买5个面包,每个3元,再买1包饼干,一共要付多少元。应该先算乘法,再算加法。
④ 4×6-20表示小熊拿了20元,要买6包饼干,每包4元,还差多少元。应该先算乘法,再算减法。
⑤ 4×6-20表示小熊拿了20元,要买4个蛋糕,每个6元,还差多少元。应该先算乘法,再算减法。
(2)独立计算,注意书写。
【品析:本环节将乘加、乘减混合运算放回到具体情境中,让学生在具体情境中进一步理解先算乘法,再算加减法,深化学生认识,促进学生思维的提升。】
三、反馈质疑,学有所得
质疑一:在计算乘减混合运算时,能按照从左往右的顺序进行计算吗?
学生讨论后明确:在一个乘减混合算式中,要先算乘法,再算减法。
质疑二:张小强认为,在计算乘加乘减混合运算时,谁在前面先算谁。他的想法对吗?
学生讨论后明确:在一个乘加乘减混合算式中,要先算乘法,再算加减法,与乘法和加减法的前后顺序没有关系。
四、巩固应用,内化提升
完成教材第4页“练一练”第3、4、5、6题。
第3题:再次经历解决问题的过程,结合情境解释算式的实际意义,理解算理、算法。
第4题:分清运算顺序,进行计算。
第5题、第6题:结合对题意、运算及运算顺序的理解解决问题。
五、课末小结,融会贯通
同学们,通过这节课的学习,你们有哪些收获?还有哪些不明白的地方?
在师生共同总结之后,简单回顾乘减混合运算的运算顺序:一个混合算式中只有乘法和减法两种运算,要先算乘法,再算减法,进一步理解和掌握分步列式和列综合算式解决问题的关系。然后,衔接下一节课的学习任务,给大家留一个思考的话题:如果是除加或除减混合运算该怎样计算呢?
六、教海拾遗,反思提升
回味课堂,发现亮点之处:本节课以学生熟悉的购物场景为载体,引领学生回顾购物经历,使学生体会数学与生活的紧密联系。在自主探究过程中,充分发挥学生的主体作用,教师引而不替,引导学生自我发现,总结,最后再回归生活,实现自我提升,促进学生思维的发展。
反思过程,有待改进之处:学生结合生活实例解释乘加、乘减混合算式时,虽然有生活购物经历作为支撑,但理解与解释还比较肤浅,且表达不甚完整,需要在今后的教学中重点引导学生学会表达,学会完整表达。
我的反思:
板书设计
小熊购物(2)
付出的钱-买3包饼干的钱=应找回的钱
20-3×4
= 20-12
= 8(元)
答:买3包饼干应找回8元。
乘减混合运算的运算顺序:先算乘法,再算减法。
第3课时 买文具(1)
教学内容
北师大版三年级上册教材第5页内容,第6页练一练第1-2题
内容简介
问题串1:结合解决“买文具”问题的探索过程,感受画图策略的意义和价值。
问题串2:多种策略解决除加问题,体会解决问题策略的多样化,丰富解决问题的实践经验,掌握除加、除减的运算顺序。
问题串3:鼓励学生用自己的思维方式理解和解决问题,并能正确计算。
教学目标
1.结合解决“买文具”问题的探索过程,感受画图策略的意义和价值,体验混合运算中“先算除法、再算加减法”的合理性。
2.理解并掌握除加、除减混合运算的运算顺序,能正确地进行计算。
3.进一步借助直观图分析数量关系,会解决除加、除减两步混合运算的实际问题,发展分析、解决问题的能力。
教学重难点
重点:掌握除加、除减混合运算的运算顺序。
难点:能用直观图分析数量关系。
教法与学法
1.借助“买文具”的具体情境,学生自主收集信息、理解数量关系解决问题,体会同一个问题的不同解决方法,掌握除加、除减的运算顺序。
2.引导学生讨论、交流,结合具体情境说出每个算式的意义,体会、理解除加、除减混合运算的运算顺序。
承前启后链
教学过程
一、情境创设,导入课题
复习引入法:
(课件出示问题)小华和小英一起到商店买文具,小华想买一本日记本,小英想买一支钢笔,售货员阿姨想考考他们,告诉他们日记本3本12元,钢笔5支20元,你知道小华和小英各应付多少钱吗?
学生读题解决问题后,教师指出:这是我们学过的用除法解决的问题,今天我们将尝试把除法和其他运算结合起来解决问题。
【品析:通过复习,激活学生已有知识,使学生进一步巩固已学知识,为新课扫平障碍。】
课件演示法:
出示课件,观察情境图。提问:“原价每本3元”“现价每本5元”和“现价5本10元”表示什么意思?你能提出哪些数学问题?
【品析:课件出示情境图,激活学生生活经验,引导学生充分理解信息含义,同时通过自己提出问题激发学生学习数学的兴趣。】
情境引入法:
星期天,笑笑和淘气来到文具商店购买文具,你知道他们买了什么文具吗?你能帮助他们算出各自所用的钱数吗?
【品析:通过生活情境的再现,激活学生生活经验,引发学生的思考。】
二、师生合作,探究新知
◎明确问题,自主探究
1.观图、读题,明确信息
(1)课件出示教材第5页主题图。
观察主题图,从中你知道了什么?
(2)追问:原价和现价是什么意思?
2.解决问题一:笑笑一共需要多少元
(1)筛选有效信息。
已知条件
①笑笑买1本作文本和1本英文本
②每本英文本4元
③3本作文本一共18元
(2)独立思考,用自己喜欢的方式解决问题。
预设:
方法1:直接画图解决问题。
提问:你能说出这幅图表示什么意思吗?能把你的想法用算式表示出来吗?
方法2:画图分步列式解决问题。
18÷3=6(元)
6+4=10(元)
提问:18÷3求的是什么?哪部分图可以用18÷3表示?6+4求的是什么?哪部分图可以用6+4表示?
方法3:列综合算式解决问题。
18÷3+4
提问:你是怎样想的?能结合情境图说说这个算式的意思吗?这个算式应该先算什么,再算什么?
追问:如果把这个算式改成4+18÷3可以吗?应该怎样算?
3.解决问题二:每本算术本现价比原价便宜多少元
(1)筛选信息,理解题意。
提问:要解决的是什么问题?要解决这个问题必须知道哪些信息?应该先求什么?
(2)独立试做,集体交流。
方法1:分步计算。
10÷5=2(元) 3-2=1(元)
方法2:列综合算式。
3-10÷5
=3-2
=1(元)
提问:为什么先算10÷5?为什么“3-”写在10÷5的前面?
(3)小结:算式中既有减法,又有除法,计算时要先算除法,再算减法。
◎深化问题,理解提升
1.解决问题三:哪种做法对?
(1)课件出示算式:3×5+8和25-20÷5,然后独立完成。
(2)集体交流,展示计算过程,对比纠正错误。
2.讨论:除加、除减算式的计算方法是什么?在计算时应该注意哪些问题?
明确:算式中既有加减法,又有除法,要先算除法,再算加减法;不参加运算的部分要抄下来,等号前后应该相等。
【品析:本环节以“买文具”的真实情境为线索,引导学生在解决问题的层层递进中自主探究,理解数量关系,充分掌握除加、除减的运算顺序。同时,在对比纠错中,强化运算顺序,巩固计算方法。】
三、反馈质疑,学有所得
质疑一:24-20÷4=4÷4=1,这样解答对吗?
学生讨论后明确:既有除法又有减法的混合运算,要先算除法,再算减法。
质疑二:在计算既有除法又有加减法的算式时,有人认为,谁在前面先算谁。这种想法对吗?
学生讨论后明确:在一个既有除法又有加减法的算式中,要先算除法,再算加减法,与除法和加减法的前后顺序没有关系。
四、巩固应用,内化提升
完成教材第6页“练一练”第1、2题。
第1题:引领学生再次经历解决问题的过程,理解题意,分析数量关系,解决问题。
第2题:运用运算顺序进行正确计算。
五、课末小结,融会贯通
同学们,通过这节课的学习,你们有哪些收获?还有哪些不明白的地方?
在师生共同总结之后,简单回顾除加、除减混合运算的运算顺序:一个混合算式只有除法和加法或除法和减法两种运算,要先算除法,后算加、减法,进一步理解和掌握画图、分步列式和列综合算式解决问题。然后,衔接下一节课的学习任务,给大家留一个思考的话题:学习了有乘、除法还有加法或减法的两步运算,你能熟练计算吗?
六、教海拾遗,反思提升
回味课堂,发现亮点之处:本节课的教学引导学生在充分理解题意,整理有效信息的基础上自主探究、自主解决问题,充分发挥了学生的自主思考能力。同时,在层层递进的问题解决中,学生对数量关系的理解逐步加深,运算顺序的体验也显得更深刻。
反思过程,有待改进之处:学生在计算除加、除减混合运算时,能够正确理解运算顺序,但在计算时还时不时出现从左往右计算的错误现象,需要在今后的练习中巩固纠错。
我的反思:
板书设计
买文具(1)
第4课时 买文具(2)
教学内容
北师大版三年级上册教材第6页试一试,第7页练一练第3-6题
内容简介
问题串1:在“买笔”情境中,引导学生学会选择有用的信息解决问题,独立探索并理解先除后减的实际问题。
问题串2:引导学生在具体情境中,说算式的含义,帮助学生体会混合运算的应用价值。
教学目标
1.在具体情境中,综合运用有关乘加、乘减和除加、除减的知识,解决实际问题。
2.巩固混合运算的运算顺序,并能正确地进行计算。
3.在解决问题中,感受混合运算的应用价值。
教学重难点
重点:综合运用有关乘加、乘减和除加、除减的知识,解决实际问题。
难点:理解混合运算表示的实际意义,体会应用价值,发展应用意识。
教法与学法
1.以具体生活情境为载体,引导学生收集有效数学信息,充分给予学生时间和空间,引导学生充分表达,能够综合运用有关乘加、乘减和除加、除减的知识,解决实际问题。
2.学生在细致观察、读题、分析、讨论、交流的基础上进一步掌握解决问题的一般方法,提高解决问题的能力。
承前启后链
教学过程
一、情境创设,导入课题
经历再现法:
我们都有过这样的经历,就是买过某种商品过一段时间会打折销售或降价处理,让人觉得当初买贵了。淘气也遇到了同样的状况,我们一起来看看吧!
【品析:通过学生生活经历的再现,激发学生学习数学的兴趣,使得学生对数学学习产生亲切感。】
情境引入法:
笑笑在文具专柜购买了作文本和英文本,心里特别高兴。他们又一起挑选钢笔。这次,淘气一脸的失望,是什么原因让淘气不满意呢?
【品析:通过情境引入,激发学生“追问”的欲望,引导学生迅速切合课堂,走进数学学习的殿堂。】
二、师生合作,探究新知
◎明确问题,自主探究
1.观察情境图,获取信息
(1)出示教材第6页“试一试”情境图。
(2)观察情境图,说一说图中给我们提供了哪些数学信息。
追问:自动铅笔的售价是怎样描述的?你看懂了吗?
明确:原价每支5元和现价4支12元的含义。
2.筛选有效信息
提问:要解决“淘气买的钢笔比现在文具店里的钢笔每支贵多少元”需要知道哪些信息?
(1)引导学生筛选出以下信息:淘气上次买了2支钢笔,花了16元;现在文具店每支钢笔7元。
(2)将筛选的信息与需要解决的问题联系沟通,小组内说一说。
3.独立思考,解决问题
4.集体交流,总结方法
(1)汇报解题方法。
提问:你是用什么方法解决问题的?
方法1:分步计算。 方法2:列综合算式。
16÷2=8(元) 16÷2-7
8-7=1(元) =8-7
=1(元)
(2)交流思考过程。
提问:在解决“淘气买的钢笔比现在文具店里的钢笔每支贵多少元”这个问题时,应该先求什么?为什么这样算?
追问:16÷2和8-7分别表示什么?
◎对应原型,加深探究
1.出示3×7+12 5-12÷4
(1)结合买笔的情境,说出3×7+12中每一步的意思。
提问:3×7+12先算什么,再算什么?
追问:3×7在情境图中表示什么?12表示什么?你能完整地说出这个算式表示的意思吗?
明确:买3支钢笔和4支自动铅笔,一共花了多少元?
(2)用同样的方法引导学生理解5-12÷4。
明确:每支自动铅笔原价比现价贵多少元?
2.联系生活说出几个这样的例子
3.独立完成,集体交流
【品析:通过以上环节的推进,帮助学生学会选择有用的信息解决问题,掌握用混合运算解决实际问题的方法,加深对题中数量关系的理解。】
三、反馈质疑,学有所得
质疑:当我们面对众多的数学信息时,该如何解决问题?
引导学生讨论后明确:当我们面对众多的数学信息时,不要急于求成,要根据题意筛选出有用的信息,再解决问题。
四、巩固应用,内化提升
完成教材第7页“练一练”第3、4、5、6题。
第3题:引导学生再次进入解决问题的过程,并结合情境解释算式的实际含义,加深对运算和运算顺序的理解。
第4题:让学生纠错。改错过程中,加深对除加、除减混合运算顺序的理解。
第5题:在各种计算中分清运算顺序,进行计算。
第6题:在新的情境中,综合运用所学的有关混合运算的知识,分析、理解、解决问题。
五、课末小结,融会贯通
同学们,通过这节课的学习,你们有哪些收获?还有哪些不明白的地方?
在师生共同总结之后,简单回顾乘加、乘减、除加、除减的知识:一个混合算式有乘除法和加减法两种运算,要先算乘除法,后算加减法,进一步理解和掌握利用混合运算的知识解决问题。然后,衔接下一节课的学习任务,给大家留一个思考的话题:学习了有乘除法和加减法的混合运算,如果在解决问题中,我们需要先算加减法,后算乘除法,改变运算顺序,又该怎么办呢?
六、教海拾遗,反思提升
回味课堂,发现亮点之处:本课教学着重引导学生充分整理所给数学信息,在众多信息中学会根据问题进行筛选,自主解决问题,提高学生分析问题、解决问题的能力,进一步巩固了乘加、乘减、除加、除减混合运算,提升了学生的综合应用能力。
反思过程,有待改进之处:学生在问题解答时,往往过多地着眼列式解答,对思路的理解不够,不能有条理地表达,在今后的教学中需要加强学生数学语言的表达训练。
我的反思:
板书设计
买文具(2)
淘气买的钢笔比现在文具店里的钢笔每支贵多少元?
淘气上次买了2支钢笔,花了16元
现在文具店里的钢笔每支7元
列式计算: 16÷2-7
=8-7
=1(元)
答:淘气买的钢笔比现在文具店里的钢笔每支贵1元。
第5课时 过河(1)
教学内容
北师大版三年级上册教材第8页内容,第9页练一练第1-2题
内容简介
问题串1:结合“过河”情境,经历解决问题的过程,认识小括号。
问题串2:在解决问题的过程中,体会小括号在运算中的作用,掌握带有小括号的混合运算的运算顺序,能正确计算。
教学目标
1.认识小括号,知道小括号在混合运算中有改变运算顺序的作用。
2.理解并掌握带小括号的混合运算的运算顺序,能正确进行计算。
3.能运用带小括号的两步混合运算解决相应的实际问题。
教学重难点
重点:掌握带小括号的混合运算的运算顺序,能正确进行计算。
难点:理解小括号的作用。
教法与学法
1.在具体情境中,认识小括号,在问题解决过程中,理解小括号的作用。
2.引导学生合作交流,经历问题解决过程,在讨论中理解,学会解决含有小括号的两步计算。
承前启后链
教学过程
一、情境创设,导入课题
问题引入法:
三年级三班的小朋友到公园游玩,他们要租船到河的对岸去,他们遇到了什么需要解决的问题呢?
【品析:以问题引入,激发学生的学习兴趣,使学生能够更好地融进数学课堂。】
课件演示法:
课件出示“( )”,同学们认识这个符号吗?这个符号叫小括号,是荷兰人吉拉特最先开始使用的,我们这节课就来了解小括号的作用并学习使用小括号解决问题。
【品析:通过小括号的引入,使学生对小括号产生一种神秘感,激发学生学习新课的兴趣,为后面的教学埋下伏笔。】
二、师生合作,探究新知
◎激活冲突,引领探究
1.出示教材第8页情境图,收集数学信息
(1)提问:从图中你知道了哪些数学信息?
(2)交流获取的信息。
① 同桌互相把获得的信息说一说。
② 理解信息说含义。
提问:这些数学信息你都能看懂吗?
引导理解“每条小船比大船少坐学生3人”的含义。
2.自主探究,解决问题
(1)明确要解决的问题。
提问:我们要解决什么问题?需要哪些相关的信息?
(2)尝试列式解决。
(3)交流解题方法。
方法1:分步计算 29+25=54(人) 54÷9=6(条)
提问:为什么先算29+25?54÷9这个算式表示什么意义?
方法2:列出综合算式 29+25÷9
提问:观察算式,你认为这样列式正确吗?
引导学生明确:按照前面除加混合运算的运算顺序,应该先算25÷9,而根据计算问题的过程,应该先算一共有多少人,也就是先算29+25。
追问:有什么办法改变运算顺序呢?
(4)引出小括号。
指出:如果我们要改变混合运算的运算顺序,有一位朋友可以帮忙,它的名字叫“小括号”。
(5)介绍小括号。
在没有发明运算符号以前,运算都要用很复杂的文字来说明。随着社会发展,与人民生活密切相关的计算也逐渐复杂起来,这些计算通常由两个或几个算式合成,于是产生了区别先前运算顺序的符号。大约在400多年以前,在大数学家魏芝德的数学运算中,首次出现“( )”,“( )”叫小括号,又叫圆括号,是荷兰人吉拉特最先开始使用的。“( )”是一种数学运算符号。小括号可以改变运算顺序,算式里有小括号,要先算小括号里面的。
(6)学习计算带有小括号的算式。
出示:(29+25)÷9,在这个算式里,应该先算什么,再算什么?
◎尝试实践,应用新知
1.出示问题:如果54人都坐小船,需要多少条船?
提问:解决这个问题,需要哪些信息?
2.交流反馈,展示算法
(1)小组内互相说思考的过程,并交流每一部分表示的含义。
(2)用脱式的形式计算综合算式。
54÷(9-3)
=54÷6
=9(条)
3.小结:如果我们想改变混合运算的运算顺序,可以在算式里加上小括号;如果算式里有小括号,要先算小括号里面的,再算小括号外面的。
【品析:在本环节的教学中,学生自主解决问题时引发列综合算式与思路的矛盾冲突,从而激发学生的学习欲望,对引入小括号进行充分的认识,对小括号的作用能够充分理解,有助于学生对小括号改变运算顺序有充分的体会。】
三、反馈质疑,学有所得
质疑一:25+15÷5和(25+15)÷5的结果相等吗?为什么?
学生讨论后明确:不相等。第一题先算除法再算加法,第二题先算加法再算除法。
质疑二:一个算式里,如果先算加法再算乘法,说明这个算式里一定有小括号。这句话对吗?
学生讨论后明确:有加法和乘法的混合算式,应该先算乘法再算加法,但题中先算加法再算乘法,改变了运算顺序,所以里面一定有小括号。
四、巩固应用,内化提升
完成教材第9页“练一练”第1、2题。
第1题:配合问题串,引导学生在新的情境中,再次经历解决问题的过程。
第2题:运用运算顺序直接进行计算。
五、课末小结,融会贯通
同学们,通过这节课的学习,你们有哪些收获?还有哪些不明白的地方?
在师生共同总结之后,简单回顾小括号的作用,感受小括号能改变运算顺序,掌握带小括号的两步混合运算的运算顺序:在混合运算中,如果有小括号,要先算小括号里面的,再算小括号外面的。进一步理解和掌握利用混合运算的知识解决问题。衔接下一节课思考:你能用小括号帮助解决实际问题吗?
六、教海拾遗,反思提升
回味课堂,发现亮点之处:本节课在教学时注重引起学生的认知冲突,使学生体会到引入小括号的必要性和小括号能改变运算顺序的作用,加深了学生对小括号作用的理解。在实践中,引导学生自主探究,充分给予学生思考的空间,从而进一步掌握小括号、理解小括号的作用,促进学生思维的发展。
反思过程,有待改进之处:部分学生在使用小括号时,还会出现先乘、除后加、减的现象,适当增加含有小括号计算的练习,使学生做到熟练准确。
我的反思:
板书设计
过河(1)
( )——小括号
作用:改变混合运算的运算顺序
(29+25)÷9 54÷(9-3)
=54÷9 =54÷6
=6(条) =9(条)
算法:先算小括号里面的,再算小括号外面的。
第6课时 过河(2)
教学内容
北师大版三年级上册教材第9页试一试,第10页练一练第3-7题
内容简介
问题串1: 结合具体情境,经历解决问题的过程,进一步认识小括号,掌握用小括号解决实际问题。
问题串2:引导学生从不同角度感受混合运算在实际生活中的广泛运用。
教学目标
1.认识小括号,理解并掌握带有小括号的混合运算的运算顺序,能用小括号帮助解决实际问题。
2.结合具体情境,经历解决实际问题的过程,积累混合运算解决实际问题的经验。
3.引导学生在实际情境中合作、交流,体会数学与生活的密切联系。
教学重难点
重点:会用含有小括号的算式解决实际问题。
难点:进一步理解小括号的作用。
教法与学法
1.结合生活情境,在充分理解题意中合作探究,讨论交流,经历问题解决的过程,掌握用含有小括号的算式解决实际问题。
2.引导学生观察、理解情境图,通过独立思考、讨论交流、发展学生解决问题的意识和能力。
承前启后链
教学过程
一、情境创设,导入课题
谈话引入法:
在一个算式里,既有除法,又有减法,应该先算什么,再算什么?如果我们想改变这样的运算顺序,应该请谁来帮忙?今天这节课,我们还要请小括号来帮我们解决问题。
【品析:谈话引入,引导学生注意倾听,使学生进一步了解本节课的学习内容,让学生更好地融进数学课堂。】
问题引入法:
同学们,你们坐过汽车吗?(课件出示大车和小车)光明小学三年级的70位同学准备坐大车和小车去秋游,他们现在遇到了一个问题,你愿意帮帮他们吗?
【品析:通过问题情境引入,使学生产生“要解决问题”的欲望,激发学生学习新课的兴趣,为后面的教学埋下伏笔。】
二、师生合作,探究新知
◎展示情境,引领探究
1.出示教材第9页“试一试”情境图,收集数学信息
(1)提问:从图中你知道了哪些数学信息?
(2)交流获取的信息。
① 同桌互相把获取的信息说一说。
② 理解信息说含义。
提问:“限乘”是什么意思?
引导理解“限乘46位乘客”的含义。
2.自主探究,解决问题
(1)明确要解决的问题。
提问:我们要解决什么问题?需要哪些相关的信息?
(2)尝试列式解决。
提问:要求至少需要多少辆小车,需要先求什么,再求什么?
(3)交流解题方法。
方法1:分步计算。
70-46=24(人) 24÷8=3(辆)
提问:为什么先算70-46?24÷8这个算式表示什么意义?
方法2:列出综合算式。
追问:你能列出含有小括号的算式吗?
(70-46)÷8
提问:小括号里面算的是什么?再算什么?
◎尝试实践,应用新知
1.出示问题
在乘车情境中,你能说出(70-46)÷8的含义,如果换一个情境你会吗?
2.出示情境,交流反馈
现在你能说一说(70-46)÷8的含义吗?
(范例:一本书有70页,已经看了46页,剩下的想8天看完,平均每天看多少页)
3.发展延伸
生活中还有哪些实际问题可以用这个算式解决?
【品析:引导学生在充分理解题意的基础上学会自主解决问题,解释算式的含义,从不同角度感受混合运算在实际生活中的广泛应用,进一步理解带有小括号算式的运算顺序,提高应用意识。】
三、反馈质疑,学有所得
质疑:生活中哪些实际问题能够用算式16+24÷6和(16+24)÷8表示,它们表示的意思一样吗?
学生讨论后明确:带有小括号和不带有小括号的计算顺序不同,表示的实际含义也不同。
四、巩固应用,内化提升
完成教材第10页“练一练”第3、4、5、6、7题。
第3题:引领学生再次经历解决问题的过程并进一位理解限乘的含义。
第4题:根据算式,结合给出的情境解释算式的实际意义。
第5、6题:在新的情境中,结合对题意、运算及运算顺序的理解来解决问题。
第7题:在掌握混合运算顺序的基础上,灵活运用小括号改变运算顺序。
五、课末小结,融会贯通
同学们,通过这节课的学习,你们有哪些收获?还有哪些不明白的地方?
在师生共同总结之后,引导学生进一步理解小括号的作用,进一步感受小括号能改变运算顺序,加深理解带小括号的两步混合运算的运算顺序,积累混合运算解决实际问题的经验。
六、教海拾遗,反思提升
回味课堂,发现亮点之处:本节课在教学时注重引导学生自主探究,学会根据提示独立解决问题,积累解决实际问题的经验;在问题解决中,能够进一步体会含有小括号的作用,根据算式寻找生活中的实例,密切联系数学与生活。
反思过程,有待改进之处:绝大部分学生能够根据情境来解释算式的含义,但进一步拓展延伸,学生感到经验的匮乏。在今后的教学中,需要进一步引导学生多联系生活实际,体会数学与生活的密切联系。
我的反思:
板书设计
第一单元复习教案
复习内容
北师大版三年级上册教材第2-12页第一单元“混合运算”
知识梳理
重点知识
具体内容
乘加、乘减混合
运算及其应用
1.乘加、乘减混合运算中,要先算乘法,再算加减法;
2.脱式计算时,不参加运算的数和运算符号要落下来。
除加、除减混合
运算及其应用
1.在除加、除减混合运算中,要先算除法,再算加减法;
2.脱式计算时,不参加运算的数和运算符号要落下来。
带有小括号的两步
混合运算及其应用
1.小括号能够改变运算顺序;
2.在混合运算中,如果有小括号,要先算小括号里面的,再算小括号外面的。
复习目标
1.使学生进一步理解和掌握“先乘除后加减”的运算顺序,掌握小括号在混合运算中的计算方法,能进行简单的两步混合运算。
2.能够学会用画图等方式分析数量关系,读懂信息,学会寻找有效信息,能用分步和综合列式解决问题。
3.在解决问题的过程中,进一步体会数学与生活的联系,找到适合自己的解决问题的方法。
复习重难点
进一步提高学生运用知识解决问题的能力,在探索中发展学生的思维能力。
复习方法
通过回顾与整理,帮助学生理清本单元知识要点,进一步提高有乘除、有加减和有小括号混合运算的运算方法,提高学生解决问题的能力。
复习过程
一、回忆梳理,建构网络
导入新课:本单元我们学习了混合运算,你能回顾一下本单元学了哪些知识吗?
(1)小组交流。
(2)汇报:展示学生对本单元知识的归纳。
追问:在计算乘加、乘减或除加、除减的问题或者在计算带小括号的问题时,要注意什么?
二、典型例题,沟通联系
1.(1)
买一副羽毛球拍和一个羽毛球一共需要多少元?
(2)一盒牛奶多少钱?
2.用“ ”画出先算什么,并计算。
4×6+62 30-10÷2 (91-42)÷7
3.买玩具。
(1)明明买了4架玩具飞机和1辆玩具卡车,一共需要多少元?
(2) ?(根据下面的算式提出一个问题)
7×2+9=23(元)
4.去旅游。
(1)某公司组织员工去八达岭长城游玩。40人正好坐满5辆面包车。一辆大巴车比一辆面包车多坐多少人?
(2)一起去旅游的共有72人,先坐满大巴车,剩下的坐小轿车,至少需要几辆小轿车?
【参考答案】
1.(1)38+10÷2=43(元) (2)(90-75)÷5=3(元)
2.86 25 7 (画线略)
3.(1)9×4+7=43(元)
(2)买2辆玩具卡车和1架玩具飞机一共需要多少钱
4.(1)48-40÷5=40(人) (2)(72-48)÷4=6(辆)
三、知识达标,能力提升
1.填一填。
(1)计算2×4-4时,先算( )法,再算( )法,结果是( )。
(2)计算(39-3)÷9时,先算( )法,再算( )法,结果是( )。
(3)要使算式5+4×7先算加法,那么这个算式应改为( )。
2.选一选。
(1)在没有小括号的算式里,既有加法或减法,又有乘法或除法,要先算( )。
A.加减法 B.乘除法 C.加法
(2)在一个有小括号的算式里,既有加法或减法,又有乘法或除法,要先算( )。
A.加减法 B.乘除法 C.小括号里面的
(3)下面的算式中,结果是8的是( )。
A.72-9×7 B.(15+30)÷5 C.16-40÷5
3.解决问题。
(1)6名学生和1名老师为希望小学捐款,他们一共捐了多少钱?
(2)幼儿园阿姨买来24个苹果和32个桃。平均分给8个小朋友,每个小朋友分到几个水果?
(3)购物。
①买3块蛋糕和1听饮料,一共需要多少钱?
②聪聪有20元钱,买了一块蛋糕,剩下的钱可以买几个果冻?
③请你提出一个两步计算的数学问题,并解答。
【参考答案】
1.(1)乘 减 4 (2)减 除 4 (3)(5+4)×7
2.(1)B (2)C (3)C
3.(1)52+6×4=76(元) (2)(24+32)÷8=7(个)
(3)①8×3+5=29(元) ②(20-8)÷3=4(个) ③略
板书设计
总结提升
本单元主要探究混合运算的运算顺序及其实际应用,这是教学的重难点。引导学生探究问题时要建立在具体情境中,帮助学生积累解决问题的经验,理解数量关系。
相关资料
更多

