还剩12页未读,
继续阅读
北师大版二年级数学上册第9单元除法课时教案
展开
这是一份北师大版二年级数学上册第9单元除法课时教案,共15页。
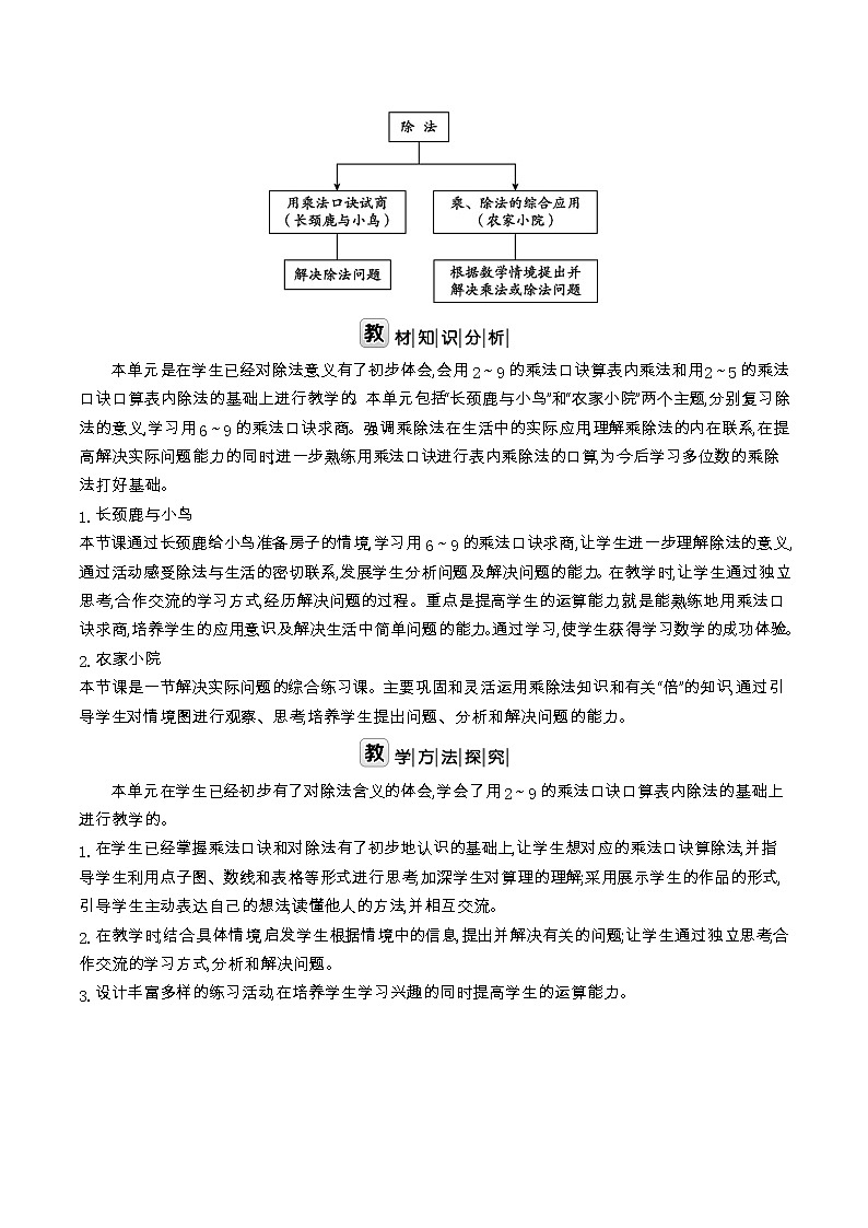
第九单元 除 法
单 元 导 语
本单元是在学生已经对除法意义有了初步体会,会用2~9的乘法口诀算表内乘法和用2~5的乘法口诀口算表内除法的基础上进行教学的。本单元包括“长颈鹿与小鸟”和“农家小院”两个主题,分别复习除法的意义,学习用6~9的乘法口诀求商。强调乘除法在生活中的实际应用,理解乘除法的内在联系,在提高解决实际问题能力的同时,进一步熟练用乘法口诀进行表内乘除法的口算,为今后学习多位数的乘除法打好基础。
1.长颈鹿与小鸟
本节课通过长颈鹿给小鸟准备房子的情境,学习用6~9的乘法口诀求商,让学生进一步理解除法的意义,通过活动感受除法与生活的密切联系,发展学生分析问题及解决问题的能力。在教学时,让学生通过独立思考,合作交流的学习方式,经历解决问题的过程。重点是提高学生的运算能力,就是能熟练地用乘法口诀求商,培养学生的应用意识及解决生活中简单问题的能力。通过学习,使学生获得学习数学的成功体验。
2.农家小院
本节课是一节解决实际问题的综合练习课。主要巩固和灵活运用乘除法知识和有关“倍”的知识,通过引导学生对情境图进行观察、思考,培养学生提出问题、分析和解决问题的能力。
本单元在学生已经初步有了对除法含义的体会,学会了用2~9的乘法口诀口算表内除法的基础上进行教学的。
1.在学生已经掌握乘法口诀和对除法有了初步地认识的基础上,让学生想对应的乘法口诀算除法,并指导学生利用点子图、数线和表格等形式进行思考,加深学生对算理的理解;采用展示学生的作品的形式,引导学生主动表达自己的想法,读懂他人的方法,并相互交流。
2.在教学时,结合具体情境,启发学生根据情境中的信息,提出并解决有关的问题;让学生通过独立思考,合作交流的学习方式,分析和解决问题。
3.设计丰富多样的练习活动,在培养学生学习兴趣的同时提高学生的运算能力。
第1课时 长颈鹿与小鸟
教学内容
北师大版二年级上册教材第90~92页的“长颈鹿与小鸟”及练一练的题目。
内容简析
教材再现了第七单元“小熊开店”探索与交流除法各种运算方法的过程,在学生已经学会用2~5的乘法口诀求商的基础上,进一步学习用6~9的乘法口诀求商的算法,帮助学生深刻理解除法运算的本质。
教学目标
1.经历提出并解决除法问题的过程,进一步体会除法的意义,体验除法运算方法的多样性,掌握用6~9的乘法口诀求商的方法。
2.能综合运用所学知识分析、解决一些简单的实际问题,初步发展分析问题和解决问题的能力。
3.探索解决“方框里最大能填几”这类问题的方法,为学习有余数的除法积累数学活动的经验。
教学重点
能比较熟练地运用6~9的乘法口诀求商。
教学难点
探索解决“方框里最大能填几”的方法,能灵活运用不同的方法解决生活中的简单问题。
教法与学法
1.教师采用启发引导法教学,引导学生在已经学会用2~5的乘法口诀求商的基础上,进一步学习用6~9的乘法口诀求商的算法。
2.学生采用迁移探索法学习,迁移用2~5的乘法口诀求商的方法,探索用6~9的乘法口诀求商的方法。
承前启后链
教学过程
一、情境创设,导入课题
课件展示法:在美丽的森林里,长颈鹿与小鸟成了好朋友,瞧,长颈鹿正在帮小鸟造房子呢!(课件出示:教材第90页情境图)说一说你从图中知道了哪些数学信息。你想到了哪些问题?
生1:我知道了一共有42只小鸟,6只小鸟住一间房子,造一间房子需要7块小木板。
生2:我想知道长颈鹿需要准备几间房子?如果有63块小木板,可以造几间房子?
生3:我想知道长颈鹿造的房子的间数是正好的吗?有没有剩余的小木板?
……
这些问题如何解决呢?今天我们就利用长颈鹿为小鸟造房子的故事,来解决这些问题。
导入课题:长颈鹿与小鸟。
【品析:在观察思考中,培养学生收集数学信息、发现问题并提出及解决问题的能力。】
谈话导入法:同学们,元旦快到了,森林里的小动物们聚在一起,准备举行庆祝活动。从远方来的小鸟们将住进长颈鹿的宾馆里。看到来了这么多的小客人,长颈鹿应该高兴才对啊!可是它却发愁了。为什么呢?宾馆的房子不够住了,快来帮长颈鹿为小鸟造房子吧!
导入课题:长颈鹿与小鸟。
【品析:充分利用时令节气,用学生喜欢的童话故事为背景,调动学生学习的积极性,引导学生培养积极向上和助人为乐的意识。】
二、师生合作,探究新知
出示教材第90页情境图。
问题串1:想一想,长颈鹿要准备几间房子?
师:要解决这个问题,需要知道哪些信息?你能从图上找到吗?
生1:需要知道有多少只小鸟,几只小鸟住一间房子。
生2:我找到了,一共有42只小鸟,6只小鸟住一间房子。
师:同学们说得很好,如何计算长颈鹿要准备几间房子?谁能列算式?
生:就是把42只小鸟,每6只分为1份,看看能分成几份,列除法算式42÷6。(板书算式:42÷6=)
该如何计算呢?指导学生可以画图,也可以列表,还可以通过想学过的乘法口诀来计算。学生用自己喜欢的方法解决问题,交流汇报。
生1:我是用画图来解决问题的。我先画了42个小圆圈表示42只小鸟,然后每6个小圆圈圈在一起表示每6只小鸟住一间房子,这样一共分了7组,所以需要准备7间房子。
生2:我是用表格记录的。1间房子住6只小鸟,2间房子住12只小鸟,3间房子住18只小鸟……7间房子住42只小鸟,所以需要准备7间房子。
房间
1
2
3
4
5
6
7
小鸟
6
12
18
24
30
36
42
生3:我用连减的方法。画一段线表示42间房子,减一个6就需要一间房子,减2个6就需要2间房子,……连续减7个6,结果正好为0,说明需要准备7间房子。
生4:我借助乘法口诀计算。因为每6只小鸟住一间房子,42里面有几个6就需要准备几间房子,六
几四十二呢?六(七)四十二”,所以需要准备7间房子。
……
只要学生说的合理就要给予肯定,鼓励学生积极思考。
【品析:本环节借助长颈鹿与小鸟这个富有童趣的情境引出除法的问题,让学生在解决问题的过程中加深对除法意义的理解,并通过学生作品的展示形式呈现运算除法的多种方法。】
问题串2:长颈鹿用63块小木板造了几间房子?
师:用你喜欢的方法解决这个问题吧!
生:造一间房子需要7块小木板,求用63块小木板可以造几间房子,就是求63里面有几个7,用除法计算,63÷7=9(间),所用的口诀是“七九六十三”。
板书:63÷7=9(间),七(九)六十三。
问题串3:还有几间空房子?还能住几只小鸟?
师:经过刚才的计算我们知道可以造9间房子,而只需要准备7间房子。那还有几间空房子?
生:9-7=2(间),还有2间空房子。
师:这2间空房子可以住几只小鸟?怎样列式呢?
生:每6只小鸟住一间房子,2间房子可以住6×2=12(只)小鸟。
把刚才解决问题的过程在小组里说一说。学生交流解决问题的方法。
【品析:在具体情境中学习解决问题的方法,体会数学知识的价值,培养学生自主解决问题的能力。】
试一试:出示教材第91页情境图。
☆分组做游戏。
师:观察情境图,说一说做游戏的要求是什么?
生:做游戏时,每组只数要相同。根据图示情境,收集数据,完成表格。
师:看一看,想一想,表格中的数分别代表什么?
生:表格上一行是“可以分成几组”,下一行是“每组只数”。
师:看看表格,我们从2个组开始尝试:18只小松鼠,如果分成2组,每组几只?
让学生独立思考,并汇报。
把18平均分成2份,求每份是多少,用除法计算18÷2=9(只),每组9只。
指导学生分成3组、6组、9组,用同样的方法,填出其他内容。填完后,请学生交流结果并说明自己的思考过程。
师:从填好的表格数据中,你有什么发现?
生1:竖着看,每列两个数的积都是18,即参加游戏的小松鼠总数没有变。
生2:横着看,每组只数越多,可以分成的组数就越少;相反每组只数越少,可以分成的组数就越多。
【品析:通过这个分组做游戏环节的教学过程,提高了学生的观察能力,使学生感到数量之间对应的规律性。】
☆里最大能填几?
出示教材第91页的题目。
4×<25 ×3<20
师:里最大能填几?你是怎样想的?
生1:我从1开始,1个1个地进行尝试……
生2:我想乘法口诀,如4×<25,就可想“四六二十四”“四七二十八”,很快判断出来应该填6。
师:通过比较,我们发现利用乘法口诀求里的数比较快捷方便,请大家运用这个方法填写“×3<20”。
生:中应该填6。
师:通过这道题目的训练,你需要掌握哪些知识和技能?
生:首先知道这是考查运用乘法口诀的能力,其二是利用乘法口诀求商……
【品析:本环节教学设计有利于培养学生分析、解决问题的能力,为以后学习有余数的除法(试商)积累数学活动经验。】
三、反馈质疑,学有所得
在学习完用乘法口诀求商的基础上,引领学生及时消化吸收,先请学生同桌之间互相叙述如何用乘法口诀求商,然后教师提出质疑问题,引领学生在解决问题的过程中,学会系统整理。
质疑:在“试一试”中,如果小松鼠不是18只,而是19只,该怎么分组?
学生讨论后共同总结:在生活中平均分物品,有时能正好分完,有时不能正好分完,会出现剩余,这一类型的除法,我们以后会专门学习。
【品析:在“试一试”中的分组游戏基础上,仅对数进行更换,自然拓展,生长出疑问,引导学生思考,为以后学习有余数除法打下基础。】
四、巩固应用,内化提升
完成教材第91~92页“练一练”中的题目。
第1题:本题以文字形式呈现,先引导学生认真审题,读懂要把多少个气球平均分成几组,再借助画图的方式表示自己计算的过程和结果。最后列式解答,展示汇报交流。
第2题:练习时,学生可用讲故事的方式整理图中信息,并互相交流。在交流中应该鼓励学生说一说自己的思路,再独立列式解答,集体交流。
第3题:练习时,可以让学生独立完成,再说一说每个算式的意思,进行集体订正。
第4题:以图文结合形式呈现题目,通过学生喜欢的小兔安家的故事,引导学生思考小兔住房子的问题。教学中,引导学生看图,理解题意后,独立完成,集体交流订正。
第5题:利用乘法口诀计算表内除法,并练习用乘法口诀求商。教学中,先让学生独立完成,再在小组或班级集体订正,让学生说说每道题用的乘法口诀。
第6题:在填空的过程中,既巩固了乘法口诀,渗透了乘、除法之间的相互关系。练习时,先让学生独立完成,再集体订正。
第7题:先让学生独立完成,再说一说自己的思考过程。
五、课末小结,融会贯通
师:回忆一下,今天我们学习了哪些知识?你有什么收获?
师生共同总结:学会了用6~9的乘法口诀求商的方法,知道除法运算方法的多种多样。运用所学知识分析、解决一些简单的实际问题。探索了解决“方框里最大能填几”这类问题的方法。
衔接下节课的学习任务,思考下面的问题:在“农家小院”情境中蕴含着哪些数学信息和数学问题?如何解决有关乘、除法的简单实际问题?
六、教海拾遗,反思提升
1.通过教学,让学生经历解决实际问题的过程,学习用乘法口诀求商的方法。其实这个过程就是从实际问题中抽象出数学模型,并进行解释与运用的过程,同时也发现了问题所涉及的数量关系。在具体问题情境中培养了学生提出问题与解决问题的能力。
2.本节课的不足之处:第三个问题“还有几间空房子?还能住几只小鸟?”学生在独立解答的过程中有困难,应该先集体交流,让学生充分理解题意后再独立完成。在这个环节上考虑问题有欠缺,没有处理好,以后在备课上要下狠功夫。
我的反思:
板书设计
长颈鹿与小鸟
用口诀求商
9-7=2(间),还有2间空房子。
6×2=12(只)
4×<25→想口诀“四六二十四”“四七二十八”
×3<20→想口诀“三六十八”“三七二十一”
第2课时 农 家 小 院
教学内容
北师大版二年级上册教材第93~94页的“农家小院”及练一练的题目。
内容简析
教材选取了农村题材,让农村的学生感觉更加亲切,也让城市的学生进一步了解农村。情境中呈现了大量的数学信息启发学生根据这些数学信息提出并解决有关乘法、除法的实际问题,为每个学生提供更多的主动提出问题,主动参与的机会。让学生感受数学与现实生活的密切联系。
教学目标
1.结合“农家小院”的具体情境,经历寻找信息、提出问题、分析和解决问题的过程,学习解决问题的方法,进一步巩固除法的意义。
2.能够运用乘法、除法与“倍”的知识,分析和解决一些简单的实际问题,初步培养分析和解决问题的能力。
3.在解决问题并与同伴交流的过程中,感受数学与生活的密切联系,初步培养应用数学的意识。
教学重点
进一步体会乘除法的意义,感受数量关系中蕴含的数学规律。
教学难点
培养学生提取信息,提出问题和解决问题的意识和能力。
教法与学法
1.教学时采用引导探究式的教法,调动学生学习的积极性、主动性,让学生有充分的时间和机会通过自主、合作、探究,经历从情境中寻找与乘法或除法意义相关的信息,提出乘法或除法的问题。
2.学习时采用小组合作法,主动地获取知识,培养自主学习意识,整理提出的问题,并选择合适的方法解决。
承前启后链
教学过程
一、情境创设,导入课题
课件出示法:同学们,今年又是一个丰收年。农家小院里到处都是丰收的景象,你们想去看看吗?(课件出示:教材第93页情境图)
师:从这幅农家小院的图中你了解到哪些数学信息?
学生可能会说:(1)笑笑说今年结了20个南瓜。(2)我知道了每筐能装4个南瓜。(3)我知道了青椒的高度是7厘米,黄瓜的高度是35厘米。(4)我还知道摘了54个柿子,每盒装6个。
……
师:今天我们就从这些信息中提出问题,并用学过的知识解决问题。
导入课题:农家小院。
【品析:创设情境引导学生学会观察,从中获取有价值的信息,为提出问题、解决问题做好准备。】
谈话导入法:大家看过《爸爸去哪儿》吗?节目中的小朋友靠自己和小伙伴们的努力和智慧完成了一个又一个任务,今天老师也要带大家去一个地方,完成一些任务,大家有信心吗?目的地藏在一首小诗中,边听边思考:坐北朝南一农家,东栽翠竹西栽花。山上山下种果树,左右池塘养鱼虾。庭前院后鸡鸭叫,小康人家一幅画。我们的目的地是:农家小院,今天就让我们走进农家小院,用数学的眼光去发现农家小院中的数学问题吧。
【品析:这种导入方式,通过电视节目唤起学生学习思考的兴趣,激发学生学习的积极性。】
二、师生合作,探究新知
出示教材第93页情境图。
问题串1:说一说,你能提出哪些可以用乘法或除法解决的问题?
师:从这幅图上,你发现了哪些信息?
学生可能会说:(1)我发现墙上挂了6串玉米,每串8根;摘了54个柿子,每盒装6个;(2)今年结了20个南瓜,每筐能装4个南瓜;(3)我发现黄瓜高35厘米,青椒高7厘米;(4)我还发现有12只兔子,还有4个空笼子。
对学生说出的每个方面,教师要给予肯定,注意引导学生观察图时按一定的顺序。学生说出一条信息,教师可以把写着对应信息的纸条贴在黑板上,方便解决问题时寻找对应的信息。
墙上挂了6串玉米,每串8根。 摘了54个柿子,每盒装6个。
黄瓜高35厘米,青椒高7厘米。 结了20个南瓜,每筐能装4个南瓜。 有12只兔子,还有4个空笼子。
师:根据这些信息,你能提出哪些可以用乘法或除法解决的问题?
生1:墙上一共挂着多少根玉米?
生2:54个柿子,每盒装6个,需要装几盒?
鼓励学生找对信息提出问题。
问题串2:算一算。
师:同学们仔细看看墙上挂着多少根玉米呢?谁愿意列式计算呢?
生:墙上的玉米共有6串,每串有8根,求一共有多少根玉米,就是求6个8是多少,用乘法计算,8×6=48(根)。
师:54个柿子,每盒装6个,需要几个盒子?谁能给大家讲一讲呢?
生:54个柿子,每盒装6个,求需要几个盒子,就是求54里面有几个6,用除法计算,54÷6=9(个)。
师:求一个数里面有几个另一个数,用除法计算。板书:54÷6=9(个)。
师:同学们再仔细看看,一共有几只兔子,兔子边上有几个空笼子?如果这些兔子住在笼子里,平均每个笼子住几只兔子?
生:小院里有12只兔子,4个空笼子,要把这些兔子平均放到笼子里,就是平均分,也用除法计算,12÷4=3(只)。
板书:12÷4=3(只)。
师:如果每筐装4个南瓜,这些南瓜能装几筐?
生:今年一共结了20个南瓜,每筐装4个,求能装几筐就是求20里面有几个4,用除法计算,20÷4=5(筐)。
师:计算一个数里面有几个另一个数的问题,用除法计算。板书:20÷4=5(筐)。
【品析:本环节的重点是对问题的解决过程,让学生提出问题、解决问题,并让两人合作议一议、画一画、说一说,体会解决问题的过程。】
问题串3:黄瓜的高度是青椒的几倍?
师:谁能告诉老师黄瓜的高度是青椒的几倍?该怎么计算呢?你是怎么想的?
生:黄瓜高35厘米,青椒高7厘米,求黄瓜的高度是青椒的几倍,用除法计算,即:35÷7=5。
师:说得很好,求一个数是另一个数的几倍,也用除法计算。
板书:35÷7=5。
问题串4:找找生活中可以用乘法或除法解决的问题,并尝试解答。
师:找一找我们的生活中有哪些问题可以用乘法解决,有哪些问题可以用除法解决。
学生列举生活中可以用乘法或除法解决的问题,互相交流讨论,教师适时点拨评价。
(1)农家院有一棵红果树,上面每把有5颗红果,树上有8把红果,共有多少颗红果?
列式计算:5×8=40(颗) 答:共有40颗红果。
(2)李爷爷要种48棵白菜,每行8棵,一共种了多少行?
48÷8=6(行) 答:一共种了6行。
(3)农家院养了18只母鸡,3只公鸡。母鸡的只数是公鸡的几倍?
18÷3=6 答:母鸡的只数是公鸡的6倍。
【品析:通过寻找并解决生活中可以用乘法或除法解决的问题,感受数学与生活的密切联系,进一步培养学生发现和提出问题、分析和解决问题的能力。】
三、反馈质疑,学有所得
在学习完乘、除法知识的综合应用的基础上,引领学生及时消化吸收,请学生同桌之间互相叙述如何根据实际情况选择用乘法或除法解决问题。然后教师提出质疑问题,引领学生在解决问题的过程中,学会系统整理。
质疑:通过这节课程的学习,你发现用除法解决的问题有哪些类型?
学生通过讨论交流得出:
(1)求一个数里面有几个另一个数,用除法计算;(2)平均分的时候用除法计算;(3)求一个数是另一个数的几倍,用除法计算。
【品析:本环节设置在本课新授知识完成之后,重点梳理运用除法解决的问题的类型,引导学生巩固对除法问题的认识。】
四、巩固应用,内化提升
完成教材第94页“练一练”中的题目。
第1题:本题以图文形式呈现信息,画面人物较多,文字量也比较大,需要引导学生认真阅读和观察情境中的信息。
第2题:练习时,先让学生说一说图画中有哪些数学信息,再独立提出问题后相互交流。选取部分问题请学生解决。第(2)题,可以让学生说一说怎样知道李老师买了哪种商品。
第3题:本题帮助学生巩固7和8的乘法口诀。为了激发学生的学习兴趣,教材以送信的形式呈现题目。练习时,先让学生独立完成,集体订正。
第4题:通过快餐店这一故事情境,让学生根据小动物们提出的问题,选择相关信息列出算式。学生可以先独立完成,全班交流,说说自己的想法。
五、课末小结,融会贯通
师:在“农家小院”里,你有哪些收获呢?
师生共同总结:运用乘法、除法与“倍”的知识,分析和解决一些简单的实际问题。求一个数里面有几个另一个数,用除法计算;平均分的时候用除法计算;求一个数是另一个数的几倍,用除法计算。求几个几是多少,用乘法计算;求一个数的几倍是多少,也用乘法计算。
【品析:在具体解决问题的过程中,帮助学生建构数学模型,逐步形成解决问题的思维模式,提高学生分析问题、解决问题的能力。】
六、教海拾遗,反思提升
1.这节课,教师充分利用教材中农家小院的情境图,引导学生有序地观察情境图,找出图中的数学信息。让学生自己开口准确表达出来,并把相关信息板书出来。这对于后续提出数学问题起到很好的作用。接着再让学生根据已知的信息自由提出数学问题并列算式解决。在解决问题的过程中,教师注重让学生说说自己的解题思路,并提问每个量表示的意思。
2.本节课的不足之处:合作学习中,没有发挥小组的力量,有的学生单兵作战,不能让更多的学生参与到课堂中。如果在找到数学信息之后,能让小组一起讨论并提出问题,再尝试解决会更好。在小组的学习中,能让每个学生都有机会。
我的反思:
板书设计
第九单元复习教案
复习内容
北师大版二年级上册教材第90~96页的“除法”。
知识梳理
知识点
具体内容
用6~9的乘法口诀求商
利用乘法口诀求商时,要想除数和几相乘得被除数,商就是几。
用除法解决问题
1.已知要分的总数和要平均分成的份数,求每份是多少,用除法计算。
2.已知要分的总数和平均每份的数,求能分成几份,用除法计算。
3.求一个数是另一个数的几倍,就是求一个数里有几个另一个数,用除法计算。
解决实际问题
要根据具体情境,结合乘、除法的意义,选择正确的方法列式,应用乘法口诀求积或求商。
复习目标
1.进一步熟练掌握用乘法口诀进行表内乘除法的口算方法。
2.通过练习,让学生进一步加深对乘、除法联系的体会。
3.培养学生运用数学意识提出问题和解决问题的能力。
复习重点
运用乘法口诀计算乘、除法。
复习难点
根据条件和问题选择用乘法或除法的知识解决问题。
复习方法
1.教学中,采用启发讨论法,引导学生结合具体情境,进一步体验除法的意义,体会乘除法之间的联系,提高学生的运算能力。
2.学习中,采用合作交流学习法,让学生自主梳理所学知识,学会对一个开放的题目,能够从多角度思考来解决问题。
复习过程
一、情境创设,导入复习
课件导入法:同学们,你们知道这节课我们要学习什么知识吗?(生:除法)你们是怎么知道的呢?(看大屏幕)大家真会观察,能通过看大屏幕知道老师要讲的内容是:复习除法。
关于除法的知识,我们在第9单元学过,先请大家回忆一下我们学习过哪些关于除法的知识。(指名学生回答)
老师把这些知识全部挂在这棵智慧树上了,我们一起来看一下吧!
【品析:用课件直接出示课程主题,让学生在主题引导下回顾所学除法知识,进入复习状态中。】
谈话导入法:同学们,《除法》这一单元的知识学完了,我们知道利用乘法口诀能口算除法,今天我们一起来整理和复习有关除法的知识(板书课题)。通过整理和复习,找出口算时哪些方面容易出错,进一步掌握除法的口算方法,并用学过的除法知识解决实际问题。
【品析:通过谈话,直接告诉学生本节课的学习目标,使得学习任务明确。同时让学生自我查漏,提出学习上的困难,使后面的复习更具针对性,充分发挥复习课的作用。】
二、复习整理,巩固新知
1.如何应用6~9的乘法口诀求商?
(1)利用乘法口诀求商,想除数和几相乘得被除数,商就是几。
(2)利用6~9的乘法口诀解决问题时,先从实际情境中找出己知信息和问题,再列式解答。
2.利用6~9的乘法口诀解决问题有哪几种类型?
(1)已知要分的总数和要平均分成的份数,求每份是多少,用除法计算。
(2)已知要分的总数和平均每份的数,求能分成几份,用除法计算。
(3)求一个数是另一个数的几倍,就是求一个数里有几个另一个数,用除法计算。
3.利用6~9的乘法口诀解决问题应怎样思考?
要根据具体情境,结合乘、除法的意义,列乘法算式或除法算式,应用乘法口诀求积或求商。
【品析:教师有条理引导学生思考和梳理知识点,相互及讨论交流补充,完善知识结构,构建知识网络。】
三、典例分析,示范解答
例1:计算56÷7。
分析:计算56÷7时,除数是7,就想7的乘法口诀,被除数是56,乘法口诀的积就是56,因为七(八)五十六,所以56÷7=8。
解答:8。
总结:在用6~9的乘法口诀求商时,除数是几,就想几的乘法口诀,被除数是多少,乘法口诀的积就是多少,通过补充乘法口诀可以求出除法算式的商。
例2:购物。
(1)用64元可以买8盒水彩笔,你知道每盒水彩笔的售价是多少元吗?
(2)足球的价钱是计算器的几倍?
分析:(1)是把64元平均分成8份,每份的钱就是每盒水彩笔的售价,列除法算式计算;(2)是计算足球的价钱是计算器的几倍,其实也就是求63元里面有几个9元,列除法算式计算。
解答:(1)64÷8=8(元)答:每盒水彩笔的售价是8元。
(2)63÷9=7 答:足球的价钱是计算器的7倍。
总结:能用除法解决的问题有下面三种类型:
(1)把一些物体平均分成若干份,求每份是多少。
(2)把一些物体每若干个分成1份,求可以分成几份。
(3)求一个数是另一个数的几倍。
【品析:通过典例分析,引导学生积极参与讨论,在不断交流讨论中,找出所有的答案,总结学习经验,巩固所学知识,提高应用能力。】
四、强化训练,提高技能
1.算一算。
18÷3= 24÷8= 45÷5= 36÷9=
56÷8= 35÷7= 63÷9= 24÷4=
2.( )里最大能填几?
4×( )<25 6×( )<48 9×( )<40
( )×5<30 ( )×8<34 ( )×7<37
3.摆杯子。
(1)平均每个盘子里放几个杯子?
(2)如果每个盘子里放3个杯子,需要几个盘子?
(3)填表。
每个盘子里放几个杯子
8
3
6
盘子数
6
4.购物。
(1)小红要买6瓶胶水,需要多少元?(2)小林有24元,可以买什么商品?买多少?
【品析:这组练习题,主要是考查表内乘、除法,通过训练,使学生能运用乘、除法解决简单的实际问题,体会到数学的应用价值。】
【参考答案】
1.6 3 9 4 7 5 7 6
2.6 7 4 5 4 5
3.(1)24÷6=4(个) (2)24÷3=8(个) (3)竖排:4 3 8 4
4.(1)2×6=12(元)
(2)答案不唯一,如:可以买练习本,买24÷6=4(本)。
五、课堂小结,提高认识
师:今天这节课你的收获是什么呢?
师生共同总结:通过这节课的复习,进一步巩固了用乘法口诀进行表内乘、除法的口算的方法,体会了乘法和除法的联系,知道求每份是多少、求可以分成几份和求一个数是另一个数的几倍时列除法算式,求几个几和一个数的几倍是多少时列乘法算式;运用数学的意识和提出问题、解决问题的能力也提高了。
六、教海拾遗,反思提升
1.通过这节复习课,学生进一步熟练掌握用乘法口诀进行表内乘、除法的口算方法,进一步加深了对乘、除法联系的体会。
2.本节课的不足之处:在复习过程中,一部分学生只是看和听,没有参与到复习活动中,在以后的教学中,应针对成绩不同的学生,设计不同的活动或练习,让每个学生都积极参与。
我的反思:
第九单元 除 法
单 元 导 语
本单元是在学生已经对除法意义有了初步体会,会用2~9的乘法口诀算表内乘法和用2~5的乘法口诀口算表内除法的基础上进行教学的。本单元包括“长颈鹿与小鸟”和“农家小院”两个主题,分别复习除法的意义,学习用6~9的乘法口诀求商。强调乘除法在生活中的实际应用,理解乘除法的内在联系,在提高解决实际问题能力的同时,进一步熟练用乘法口诀进行表内乘除法的口算,为今后学习多位数的乘除法打好基础。
1.长颈鹿与小鸟
本节课通过长颈鹿给小鸟准备房子的情境,学习用6~9的乘法口诀求商,让学生进一步理解除法的意义,通过活动感受除法与生活的密切联系,发展学生分析问题及解决问题的能力。在教学时,让学生通过独立思考,合作交流的学习方式,经历解决问题的过程。重点是提高学生的运算能力,就是能熟练地用乘法口诀求商,培养学生的应用意识及解决生活中简单问题的能力。通过学习,使学生获得学习数学的成功体验。
2.农家小院
本节课是一节解决实际问题的综合练习课。主要巩固和灵活运用乘除法知识和有关“倍”的知识,通过引导学生对情境图进行观察、思考,培养学生提出问题、分析和解决问题的能力。
本单元在学生已经初步有了对除法含义的体会,学会了用2~9的乘法口诀口算表内除法的基础上进行教学的。
1.在学生已经掌握乘法口诀和对除法有了初步地认识的基础上,让学生想对应的乘法口诀算除法,并指导学生利用点子图、数线和表格等形式进行思考,加深学生对算理的理解;采用展示学生的作品的形式,引导学生主动表达自己的想法,读懂他人的方法,并相互交流。
2.在教学时,结合具体情境,启发学生根据情境中的信息,提出并解决有关的问题;让学生通过独立思考,合作交流的学习方式,分析和解决问题。
3.设计丰富多样的练习活动,在培养学生学习兴趣的同时提高学生的运算能力。
第1课时 长颈鹿与小鸟
教学内容
北师大版二年级上册教材第90~92页的“长颈鹿与小鸟”及练一练的题目。
内容简析
教材再现了第七单元“小熊开店”探索与交流除法各种运算方法的过程,在学生已经学会用2~5的乘法口诀求商的基础上,进一步学习用6~9的乘法口诀求商的算法,帮助学生深刻理解除法运算的本质。
教学目标
1.经历提出并解决除法问题的过程,进一步体会除法的意义,体验除法运算方法的多样性,掌握用6~9的乘法口诀求商的方法。
2.能综合运用所学知识分析、解决一些简单的实际问题,初步发展分析问题和解决问题的能力。
3.探索解决“方框里最大能填几”这类问题的方法,为学习有余数的除法积累数学活动的经验。
教学重点
能比较熟练地运用6~9的乘法口诀求商。
教学难点
探索解决“方框里最大能填几”的方法,能灵活运用不同的方法解决生活中的简单问题。
教法与学法
1.教师采用启发引导法教学,引导学生在已经学会用2~5的乘法口诀求商的基础上,进一步学习用6~9的乘法口诀求商的算法。
2.学生采用迁移探索法学习,迁移用2~5的乘法口诀求商的方法,探索用6~9的乘法口诀求商的方法。
承前启后链
教学过程
一、情境创设,导入课题
课件展示法:在美丽的森林里,长颈鹿与小鸟成了好朋友,瞧,长颈鹿正在帮小鸟造房子呢!(课件出示:教材第90页情境图)说一说你从图中知道了哪些数学信息。你想到了哪些问题?
生1:我知道了一共有42只小鸟,6只小鸟住一间房子,造一间房子需要7块小木板。
生2:我想知道长颈鹿需要准备几间房子?如果有63块小木板,可以造几间房子?
生3:我想知道长颈鹿造的房子的间数是正好的吗?有没有剩余的小木板?
……
这些问题如何解决呢?今天我们就利用长颈鹿为小鸟造房子的故事,来解决这些问题。
导入课题:长颈鹿与小鸟。
【品析:在观察思考中,培养学生收集数学信息、发现问题并提出及解决问题的能力。】
谈话导入法:同学们,元旦快到了,森林里的小动物们聚在一起,准备举行庆祝活动。从远方来的小鸟们将住进长颈鹿的宾馆里。看到来了这么多的小客人,长颈鹿应该高兴才对啊!可是它却发愁了。为什么呢?宾馆的房子不够住了,快来帮长颈鹿为小鸟造房子吧!
导入课题:长颈鹿与小鸟。
【品析:充分利用时令节气,用学生喜欢的童话故事为背景,调动学生学习的积极性,引导学生培养积极向上和助人为乐的意识。】
二、师生合作,探究新知
出示教材第90页情境图。
问题串1:想一想,长颈鹿要准备几间房子?
师:要解决这个问题,需要知道哪些信息?你能从图上找到吗?
生1:需要知道有多少只小鸟,几只小鸟住一间房子。
生2:我找到了,一共有42只小鸟,6只小鸟住一间房子。
师:同学们说得很好,如何计算长颈鹿要准备几间房子?谁能列算式?
生:就是把42只小鸟,每6只分为1份,看看能分成几份,列除法算式42÷6。(板书算式:42÷6=)
该如何计算呢?指导学生可以画图,也可以列表,还可以通过想学过的乘法口诀来计算。学生用自己喜欢的方法解决问题,交流汇报。
生1:我是用画图来解决问题的。我先画了42个小圆圈表示42只小鸟,然后每6个小圆圈圈在一起表示每6只小鸟住一间房子,这样一共分了7组,所以需要准备7间房子。
生2:我是用表格记录的。1间房子住6只小鸟,2间房子住12只小鸟,3间房子住18只小鸟……7间房子住42只小鸟,所以需要准备7间房子。
房间
1
2
3
4
5
6
7
小鸟
6
12
18
24
30
36
42
生3:我用连减的方法。画一段线表示42间房子,减一个6就需要一间房子,减2个6就需要2间房子,……连续减7个6,结果正好为0,说明需要准备7间房子。
生4:我借助乘法口诀计算。因为每6只小鸟住一间房子,42里面有几个6就需要准备几间房子,六
几四十二呢?六(七)四十二”,所以需要准备7间房子。
……
只要学生说的合理就要给予肯定,鼓励学生积极思考。
【品析:本环节借助长颈鹿与小鸟这个富有童趣的情境引出除法的问题,让学生在解决问题的过程中加深对除法意义的理解,并通过学生作品的展示形式呈现运算除法的多种方法。】
问题串2:长颈鹿用63块小木板造了几间房子?
师:用你喜欢的方法解决这个问题吧!
生:造一间房子需要7块小木板,求用63块小木板可以造几间房子,就是求63里面有几个7,用除法计算,63÷7=9(间),所用的口诀是“七九六十三”。
板书:63÷7=9(间),七(九)六十三。
问题串3:还有几间空房子?还能住几只小鸟?
师:经过刚才的计算我们知道可以造9间房子,而只需要准备7间房子。那还有几间空房子?
生:9-7=2(间),还有2间空房子。
师:这2间空房子可以住几只小鸟?怎样列式呢?
生:每6只小鸟住一间房子,2间房子可以住6×2=12(只)小鸟。
把刚才解决问题的过程在小组里说一说。学生交流解决问题的方法。
【品析:在具体情境中学习解决问题的方法,体会数学知识的价值,培养学生自主解决问题的能力。】
试一试:出示教材第91页情境图。
☆分组做游戏。
师:观察情境图,说一说做游戏的要求是什么?
生:做游戏时,每组只数要相同。根据图示情境,收集数据,完成表格。
师:看一看,想一想,表格中的数分别代表什么?
生:表格上一行是“可以分成几组”,下一行是“每组只数”。
师:看看表格,我们从2个组开始尝试:18只小松鼠,如果分成2组,每组几只?
让学生独立思考,并汇报。
把18平均分成2份,求每份是多少,用除法计算18÷2=9(只),每组9只。
指导学生分成3组、6组、9组,用同样的方法,填出其他内容。填完后,请学生交流结果并说明自己的思考过程。
师:从填好的表格数据中,你有什么发现?
生1:竖着看,每列两个数的积都是18,即参加游戏的小松鼠总数没有变。
生2:横着看,每组只数越多,可以分成的组数就越少;相反每组只数越少,可以分成的组数就越多。
【品析:通过这个分组做游戏环节的教学过程,提高了学生的观察能力,使学生感到数量之间对应的规律性。】
☆里最大能填几?
出示教材第91页的题目。
4×<25 ×3<20
师:里最大能填几?你是怎样想的?
生1:我从1开始,1个1个地进行尝试……
生2:我想乘法口诀,如4×<25,就可想“四六二十四”“四七二十八”,很快判断出来应该填6。
师:通过比较,我们发现利用乘法口诀求里的数比较快捷方便,请大家运用这个方法填写“×3<20”。
生:中应该填6。
师:通过这道题目的训练,你需要掌握哪些知识和技能?
生:首先知道这是考查运用乘法口诀的能力,其二是利用乘法口诀求商……
【品析:本环节教学设计有利于培养学生分析、解决问题的能力,为以后学习有余数的除法(试商)积累数学活动经验。】
三、反馈质疑,学有所得
在学习完用乘法口诀求商的基础上,引领学生及时消化吸收,先请学生同桌之间互相叙述如何用乘法口诀求商,然后教师提出质疑问题,引领学生在解决问题的过程中,学会系统整理。
质疑:在“试一试”中,如果小松鼠不是18只,而是19只,该怎么分组?
学生讨论后共同总结:在生活中平均分物品,有时能正好分完,有时不能正好分完,会出现剩余,这一类型的除法,我们以后会专门学习。
【品析:在“试一试”中的分组游戏基础上,仅对数进行更换,自然拓展,生长出疑问,引导学生思考,为以后学习有余数除法打下基础。】
四、巩固应用,内化提升
完成教材第91~92页“练一练”中的题目。
第1题:本题以文字形式呈现,先引导学生认真审题,读懂要把多少个气球平均分成几组,再借助画图的方式表示自己计算的过程和结果。最后列式解答,展示汇报交流。
第2题:练习时,学生可用讲故事的方式整理图中信息,并互相交流。在交流中应该鼓励学生说一说自己的思路,再独立列式解答,集体交流。
第3题:练习时,可以让学生独立完成,再说一说每个算式的意思,进行集体订正。
第4题:以图文结合形式呈现题目,通过学生喜欢的小兔安家的故事,引导学生思考小兔住房子的问题。教学中,引导学生看图,理解题意后,独立完成,集体交流订正。
第5题:利用乘法口诀计算表内除法,并练习用乘法口诀求商。教学中,先让学生独立完成,再在小组或班级集体订正,让学生说说每道题用的乘法口诀。
第6题:在填空的过程中,既巩固了乘法口诀,渗透了乘、除法之间的相互关系。练习时,先让学生独立完成,再集体订正。
第7题:先让学生独立完成,再说一说自己的思考过程。
五、课末小结,融会贯通
师:回忆一下,今天我们学习了哪些知识?你有什么收获?
师生共同总结:学会了用6~9的乘法口诀求商的方法,知道除法运算方法的多种多样。运用所学知识分析、解决一些简单的实际问题。探索了解决“方框里最大能填几”这类问题的方法。
衔接下节课的学习任务,思考下面的问题:在“农家小院”情境中蕴含着哪些数学信息和数学问题?如何解决有关乘、除法的简单实际问题?
六、教海拾遗,反思提升
1.通过教学,让学生经历解决实际问题的过程,学习用乘法口诀求商的方法。其实这个过程就是从实际问题中抽象出数学模型,并进行解释与运用的过程,同时也发现了问题所涉及的数量关系。在具体问题情境中培养了学生提出问题与解决问题的能力。
2.本节课的不足之处:第三个问题“还有几间空房子?还能住几只小鸟?”学生在独立解答的过程中有困难,应该先集体交流,让学生充分理解题意后再独立完成。在这个环节上考虑问题有欠缺,没有处理好,以后在备课上要下狠功夫。
我的反思:
板书设计
长颈鹿与小鸟
用口诀求商
9-7=2(间),还有2间空房子。
6×2=12(只)
4×<25→想口诀“四六二十四”“四七二十八”
×3<20→想口诀“三六十八”“三七二十一”
第2课时 农 家 小 院
教学内容
北师大版二年级上册教材第93~94页的“农家小院”及练一练的题目。
内容简析
教材选取了农村题材,让农村的学生感觉更加亲切,也让城市的学生进一步了解农村。情境中呈现了大量的数学信息启发学生根据这些数学信息提出并解决有关乘法、除法的实际问题,为每个学生提供更多的主动提出问题,主动参与的机会。让学生感受数学与现实生活的密切联系。
教学目标
1.结合“农家小院”的具体情境,经历寻找信息、提出问题、分析和解决问题的过程,学习解决问题的方法,进一步巩固除法的意义。
2.能够运用乘法、除法与“倍”的知识,分析和解决一些简单的实际问题,初步培养分析和解决问题的能力。
3.在解决问题并与同伴交流的过程中,感受数学与生活的密切联系,初步培养应用数学的意识。
教学重点
进一步体会乘除法的意义,感受数量关系中蕴含的数学规律。
教学难点
培养学生提取信息,提出问题和解决问题的意识和能力。
教法与学法
1.教学时采用引导探究式的教法,调动学生学习的积极性、主动性,让学生有充分的时间和机会通过自主、合作、探究,经历从情境中寻找与乘法或除法意义相关的信息,提出乘法或除法的问题。
2.学习时采用小组合作法,主动地获取知识,培养自主学习意识,整理提出的问题,并选择合适的方法解决。
承前启后链
教学过程
一、情境创设,导入课题
课件出示法:同学们,今年又是一个丰收年。农家小院里到处都是丰收的景象,你们想去看看吗?(课件出示:教材第93页情境图)
师:从这幅农家小院的图中你了解到哪些数学信息?
学生可能会说:(1)笑笑说今年结了20个南瓜。(2)我知道了每筐能装4个南瓜。(3)我知道了青椒的高度是7厘米,黄瓜的高度是35厘米。(4)我还知道摘了54个柿子,每盒装6个。
……
师:今天我们就从这些信息中提出问题,并用学过的知识解决问题。
导入课题:农家小院。
【品析:创设情境引导学生学会观察,从中获取有价值的信息,为提出问题、解决问题做好准备。】
谈话导入法:大家看过《爸爸去哪儿》吗?节目中的小朋友靠自己和小伙伴们的努力和智慧完成了一个又一个任务,今天老师也要带大家去一个地方,完成一些任务,大家有信心吗?目的地藏在一首小诗中,边听边思考:坐北朝南一农家,东栽翠竹西栽花。山上山下种果树,左右池塘养鱼虾。庭前院后鸡鸭叫,小康人家一幅画。我们的目的地是:农家小院,今天就让我们走进农家小院,用数学的眼光去发现农家小院中的数学问题吧。
【品析:这种导入方式,通过电视节目唤起学生学习思考的兴趣,激发学生学习的积极性。】
二、师生合作,探究新知
出示教材第93页情境图。
问题串1:说一说,你能提出哪些可以用乘法或除法解决的问题?
师:从这幅图上,你发现了哪些信息?
学生可能会说:(1)我发现墙上挂了6串玉米,每串8根;摘了54个柿子,每盒装6个;(2)今年结了20个南瓜,每筐能装4个南瓜;(3)我发现黄瓜高35厘米,青椒高7厘米;(4)我还发现有12只兔子,还有4个空笼子。
对学生说出的每个方面,教师要给予肯定,注意引导学生观察图时按一定的顺序。学生说出一条信息,教师可以把写着对应信息的纸条贴在黑板上,方便解决问题时寻找对应的信息。
墙上挂了6串玉米,每串8根。 摘了54个柿子,每盒装6个。
黄瓜高35厘米,青椒高7厘米。 结了20个南瓜,每筐能装4个南瓜。 有12只兔子,还有4个空笼子。
师:根据这些信息,你能提出哪些可以用乘法或除法解决的问题?
生1:墙上一共挂着多少根玉米?
生2:54个柿子,每盒装6个,需要装几盒?
鼓励学生找对信息提出问题。
问题串2:算一算。
师:同学们仔细看看墙上挂着多少根玉米呢?谁愿意列式计算呢?
生:墙上的玉米共有6串,每串有8根,求一共有多少根玉米,就是求6个8是多少,用乘法计算,8×6=48(根)。
师:54个柿子,每盒装6个,需要几个盒子?谁能给大家讲一讲呢?
生:54个柿子,每盒装6个,求需要几个盒子,就是求54里面有几个6,用除法计算,54÷6=9(个)。
师:求一个数里面有几个另一个数,用除法计算。板书:54÷6=9(个)。
师:同学们再仔细看看,一共有几只兔子,兔子边上有几个空笼子?如果这些兔子住在笼子里,平均每个笼子住几只兔子?
生:小院里有12只兔子,4个空笼子,要把这些兔子平均放到笼子里,就是平均分,也用除法计算,12÷4=3(只)。
板书:12÷4=3(只)。
师:如果每筐装4个南瓜,这些南瓜能装几筐?
生:今年一共结了20个南瓜,每筐装4个,求能装几筐就是求20里面有几个4,用除法计算,20÷4=5(筐)。
师:计算一个数里面有几个另一个数的问题,用除法计算。板书:20÷4=5(筐)。
【品析:本环节的重点是对问题的解决过程,让学生提出问题、解决问题,并让两人合作议一议、画一画、说一说,体会解决问题的过程。】
问题串3:黄瓜的高度是青椒的几倍?
师:谁能告诉老师黄瓜的高度是青椒的几倍?该怎么计算呢?你是怎么想的?
生:黄瓜高35厘米,青椒高7厘米,求黄瓜的高度是青椒的几倍,用除法计算,即:35÷7=5。
师:说得很好,求一个数是另一个数的几倍,也用除法计算。
板书:35÷7=5。
问题串4:找找生活中可以用乘法或除法解决的问题,并尝试解答。
师:找一找我们的生活中有哪些问题可以用乘法解决,有哪些问题可以用除法解决。
学生列举生活中可以用乘法或除法解决的问题,互相交流讨论,教师适时点拨评价。
(1)农家院有一棵红果树,上面每把有5颗红果,树上有8把红果,共有多少颗红果?
列式计算:5×8=40(颗) 答:共有40颗红果。
(2)李爷爷要种48棵白菜,每行8棵,一共种了多少行?
48÷8=6(行) 答:一共种了6行。
(3)农家院养了18只母鸡,3只公鸡。母鸡的只数是公鸡的几倍?
18÷3=6 答:母鸡的只数是公鸡的6倍。
【品析:通过寻找并解决生活中可以用乘法或除法解决的问题,感受数学与生活的密切联系,进一步培养学生发现和提出问题、分析和解决问题的能力。】
三、反馈质疑,学有所得
在学习完乘、除法知识的综合应用的基础上,引领学生及时消化吸收,请学生同桌之间互相叙述如何根据实际情况选择用乘法或除法解决问题。然后教师提出质疑问题,引领学生在解决问题的过程中,学会系统整理。
质疑:通过这节课程的学习,你发现用除法解决的问题有哪些类型?
学生通过讨论交流得出:
(1)求一个数里面有几个另一个数,用除法计算;(2)平均分的时候用除法计算;(3)求一个数是另一个数的几倍,用除法计算。
【品析:本环节设置在本课新授知识完成之后,重点梳理运用除法解决的问题的类型,引导学生巩固对除法问题的认识。】
四、巩固应用,内化提升
完成教材第94页“练一练”中的题目。
第1题:本题以图文形式呈现信息,画面人物较多,文字量也比较大,需要引导学生认真阅读和观察情境中的信息。
第2题:练习时,先让学生说一说图画中有哪些数学信息,再独立提出问题后相互交流。选取部分问题请学生解决。第(2)题,可以让学生说一说怎样知道李老师买了哪种商品。
第3题:本题帮助学生巩固7和8的乘法口诀。为了激发学生的学习兴趣,教材以送信的形式呈现题目。练习时,先让学生独立完成,集体订正。
第4题:通过快餐店这一故事情境,让学生根据小动物们提出的问题,选择相关信息列出算式。学生可以先独立完成,全班交流,说说自己的想法。
五、课末小结,融会贯通
师:在“农家小院”里,你有哪些收获呢?
师生共同总结:运用乘法、除法与“倍”的知识,分析和解决一些简单的实际问题。求一个数里面有几个另一个数,用除法计算;平均分的时候用除法计算;求一个数是另一个数的几倍,用除法计算。求几个几是多少,用乘法计算;求一个数的几倍是多少,也用乘法计算。
【品析:在具体解决问题的过程中,帮助学生建构数学模型,逐步形成解决问题的思维模式,提高学生分析问题、解决问题的能力。】
六、教海拾遗,反思提升
1.这节课,教师充分利用教材中农家小院的情境图,引导学生有序地观察情境图,找出图中的数学信息。让学生自己开口准确表达出来,并把相关信息板书出来。这对于后续提出数学问题起到很好的作用。接着再让学生根据已知的信息自由提出数学问题并列算式解决。在解决问题的过程中,教师注重让学生说说自己的解题思路,并提问每个量表示的意思。
2.本节课的不足之处:合作学习中,没有发挥小组的力量,有的学生单兵作战,不能让更多的学生参与到课堂中。如果在找到数学信息之后,能让小组一起讨论并提出问题,再尝试解决会更好。在小组的学习中,能让每个学生都有机会。
我的反思:
板书设计
第九单元复习教案
复习内容
北师大版二年级上册教材第90~96页的“除法”。
知识梳理
知识点
具体内容
用6~9的乘法口诀求商
利用乘法口诀求商时,要想除数和几相乘得被除数,商就是几。
用除法解决问题
1.已知要分的总数和要平均分成的份数,求每份是多少,用除法计算。
2.已知要分的总数和平均每份的数,求能分成几份,用除法计算。
3.求一个数是另一个数的几倍,就是求一个数里有几个另一个数,用除法计算。
解决实际问题
要根据具体情境,结合乘、除法的意义,选择正确的方法列式,应用乘法口诀求积或求商。
复习目标
1.进一步熟练掌握用乘法口诀进行表内乘除法的口算方法。
2.通过练习,让学生进一步加深对乘、除法联系的体会。
3.培养学生运用数学意识提出问题和解决问题的能力。
复习重点
运用乘法口诀计算乘、除法。
复习难点
根据条件和问题选择用乘法或除法的知识解决问题。
复习方法
1.教学中,采用启发讨论法,引导学生结合具体情境,进一步体验除法的意义,体会乘除法之间的联系,提高学生的运算能力。
2.学习中,采用合作交流学习法,让学生自主梳理所学知识,学会对一个开放的题目,能够从多角度思考来解决问题。
复习过程
一、情境创设,导入复习
课件导入法:同学们,你们知道这节课我们要学习什么知识吗?(生:除法)你们是怎么知道的呢?(看大屏幕)大家真会观察,能通过看大屏幕知道老师要讲的内容是:复习除法。
关于除法的知识,我们在第9单元学过,先请大家回忆一下我们学习过哪些关于除法的知识。(指名学生回答)
老师把这些知识全部挂在这棵智慧树上了,我们一起来看一下吧!
【品析:用课件直接出示课程主题,让学生在主题引导下回顾所学除法知识,进入复习状态中。】
谈话导入法:同学们,《除法》这一单元的知识学完了,我们知道利用乘法口诀能口算除法,今天我们一起来整理和复习有关除法的知识(板书课题)。通过整理和复习,找出口算时哪些方面容易出错,进一步掌握除法的口算方法,并用学过的除法知识解决实际问题。
【品析:通过谈话,直接告诉学生本节课的学习目标,使得学习任务明确。同时让学生自我查漏,提出学习上的困难,使后面的复习更具针对性,充分发挥复习课的作用。】
二、复习整理,巩固新知
1.如何应用6~9的乘法口诀求商?
(1)利用乘法口诀求商,想除数和几相乘得被除数,商就是几。
(2)利用6~9的乘法口诀解决问题时,先从实际情境中找出己知信息和问题,再列式解答。
2.利用6~9的乘法口诀解决问题有哪几种类型?
(1)已知要分的总数和要平均分成的份数,求每份是多少,用除法计算。
(2)已知要分的总数和平均每份的数,求能分成几份,用除法计算。
(3)求一个数是另一个数的几倍,就是求一个数里有几个另一个数,用除法计算。
3.利用6~9的乘法口诀解决问题应怎样思考?
要根据具体情境,结合乘、除法的意义,列乘法算式或除法算式,应用乘法口诀求积或求商。
【品析:教师有条理引导学生思考和梳理知识点,相互及讨论交流补充,完善知识结构,构建知识网络。】
三、典例分析,示范解答
例1:计算56÷7。
分析:计算56÷7时,除数是7,就想7的乘法口诀,被除数是56,乘法口诀的积就是56,因为七(八)五十六,所以56÷7=8。
解答:8。
总结:在用6~9的乘法口诀求商时,除数是几,就想几的乘法口诀,被除数是多少,乘法口诀的积就是多少,通过补充乘法口诀可以求出除法算式的商。
例2:购物。
(1)用64元可以买8盒水彩笔,你知道每盒水彩笔的售价是多少元吗?
(2)足球的价钱是计算器的几倍?
分析:(1)是把64元平均分成8份,每份的钱就是每盒水彩笔的售价,列除法算式计算;(2)是计算足球的价钱是计算器的几倍,其实也就是求63元里面有几个9元,列除法算式计算。
解答:(1)64÷8=8(元)答:每盒水彩笔的售价是8元。
(2)63÷9=7 答:足球的价钱是计算器的7倍。
总结:能用除法解决的问题有下面三种类型:
(1)把一些物体平均分成若干份,求每份是多少。
(2)把一些物体每若干个分成1份,求可以分成几份。
(3)求一个数是另一个数的几倍。
【品析:通过典例分析,引导学生积极参与讨论,在不断交流讨论中,找出所有的答案,总结学习经验,巩固所学知识,提高应用能力。】
四、强化训练,提高技能
1.算一算。
18÷3= 24÷8= 45÷5= 36÷9=
56÷8= 35÷7= 63÷9= 24÷4=
2.( )里最大能填几?
4×( )<25 6×( )<48 9×( )<40
( )×5<30 ( )×8<34 ( )×7<37
3.摆杯子。
(1)平均每个盘子里放几个杯子?
(2)如果每个盘子里放3个杯子,需要几个盘子?
(3)填表。
每个盘子里放几个杯子
8
3
6
盘子数
6
4.购物。
(1)小红要买6瓶胶水,需要多少元?(2)小林有24元,可以买什么商品?买多少?
【品析:这组练习题,主要是考查表内乘、除法,通过训练,使学生能运用乘、除法解决简单的实际问题,体会到数学的应用价值。】
【参考答案】
1.6 3 9 4 7 5 7 6
2.6 7 4 5 4 5
3.(1)24÷6=4(个) (2)24÷3=8(个) (3)竖排:4 3 8 4
4.(1)2×6=12(元)
(2)答案不唯一,如:可以买练习本,买24÷6=4(本)。
五、课堂小结,提高认识
师:今天这节课你的收获是什么呢?
师生共同总结:通过这节课的复习,进一步巩固了用乘法口诀进行表内乘、除法的口算的方法,体会了乘法和除法的联系,知道求每份是多少、求可以分成几份和求一个数是另一个数的几倍时列除法算式,求几个几和一个数的几倍是多少时列乘法算式;运用数学的意识和提出问题、解决问题的能力也提高了。
六、教海拾遗,反思提升
1.通过这节复习课,学生进一步熟练掌握用乘法口诀进行表内乘、除法的口算方法,进一步加深了对乘、除法联系的体会。
2.本节课的不足之处:在复习过程中,一部分学生只是看和听,没有参与到复习活动中,在以后的教学中,应针对成绩不同的学生,设计不同的活动或练习,让每个学生都积极参与。
我的反思:
相关资料
更多

