


人教版高考物理一轮复习第5章机械能第3讲机械能守恒定律及其应用学案
展开第3讲 机械能守恒定律及其应用
知识点1 重力做功与重力势能
1.重力做功的特点
(1)重力做功与路径无关,只与始、末位置的高度差有关。
(2)重力做功不引起物体机械能的变化。
2.重力做功与重力势能变化的关系
(1)定性关系:重力对物体做正功,重力势能减小;重力对物体做负功,重力势能增大。
(2)定量关系:重力对物体做的功等于物体重力势能的减少量,即WG=Ep1-Ep2=-ΔEp。
(3)重力势能的变化量是绝对的,与参考平面的选取无关。
3.弹性势能
(1)概念:物体由于发生弹性形变而具有的能。
(2)大小:弹簧的弹性势能的大小与形变量及劲度系数有关,弹簧的形变量越大,劲度系数越大,弹簧的弹性势能越大。
思考:如图所示,起重机正在向高处起吊重物。
(1)重物上升过程中,重力势能怎么变化?重力做什么功?
(2)若被吊重物的质量为2吨,将它从地面起吊至20米高的楼层。则重物的重力势能变化了多少?重力做了多少功?两者存在什么关系?
[答案] (1)增大,负功 (2)增大了4×105 J,重力做了-4×105J的功。克服重力做的功等于物体重力势能的增加量。
知识点2 机械能守恒定律
机械能
1.机械能:动能和势能统称为机械能,其中势能包括重力势能和弹性势能。
2.机械能守恒定律
(1)内容:在只有重力或弹力做功的物体系统内,动能与势能可以相互转化,而总的机械能保持不变。
(2)守恒条件:只有重力或弹簧的弹力做功。
思考:运动员抛出的铅球所受空气的阻力远小于其重力,请思考以下问题:
(1)铅球在空中运动过程中,能否视为机械能守恒?
(2)若铅球被抛出时速度大小一定,铅球落地时的速度大小与运动员将铅球抛出的方向有关吗?
(3)在求解铅球落地的速度大小时,可以考虑应用什么规律?
[答案] (1)能 (2)无关 (3)机械能守恒定律或动能定理。
双基自测
一、堵点疏通
1.重力势能的变化与零势能参考面的选取无关。( √ )
2.被举到高处的物体重力势能一定不为零。( × )
3.发生弹性形变的物体都具有弹性势能。( √ )
4.弹力做正功、弹性势能一定增加。( × )
5.物体所受的合外力为零,物体的机械能一定守恒。( × )
6.物体的速度增大时,其机械能可能减小。( √ )
7.物体除受重力外,还受其他力,但其他力不做功,则物体的机械能一定守恒。( √ )
二、对点激活
1.关于机械能守恒定律的适用条件,下列说法正确的是( C )
A.只有重力和弹力作用时,机械能才定恒
B.当有其他外力作用时,只要合外力为零,机械能守恒
C.当有其他外力作用时,只要其他外力不做功,机械能守恒
D.炮弹在空中飞行不计阻力时,仅受重力作用,所以爆炸前后机械能守恒
[解析] 机械能守恒的条件是“只有重力或系统内弹力做功”而不是“只有重力和弹力作用”,“做功”和“作用”是两个不同的概念,A项错误;物体受其他外力作用且合外力为零时,机械能可能不守恒,如拉一物体匀速上升,合外力为零,物体的动能不变,重力势能增加,故机械能增加,B项错误;在炮弹爆炸过程中产生的内能转化为机械能,机械能不守恒,D项错误;由机械能守恒定律的特点知,C项正确。
2.(多选)关于弹性势能,下列说法中正确的是( AB )
A.任何发生弹性形变的物体,都具有弹性势能
B.任何具有弹性势能的物体,一定发生了弹性形变
C.物体只要发生形变,就一定具有弹性势能
D.弹簧的弹性势能只跟弹簧被拉伸或压缩的长度有关
[解析] 任何发生弹性形变的物体,都具有弹性势能,而具有弹性势能的物体,也一定发生了弹性形变,故A,B正确;物体若发生不恢复原状的形变,就不具有弹性势能,C错误;弹性势能的大小与弹簧的劲度系数和形变量大小均有关,D错误。
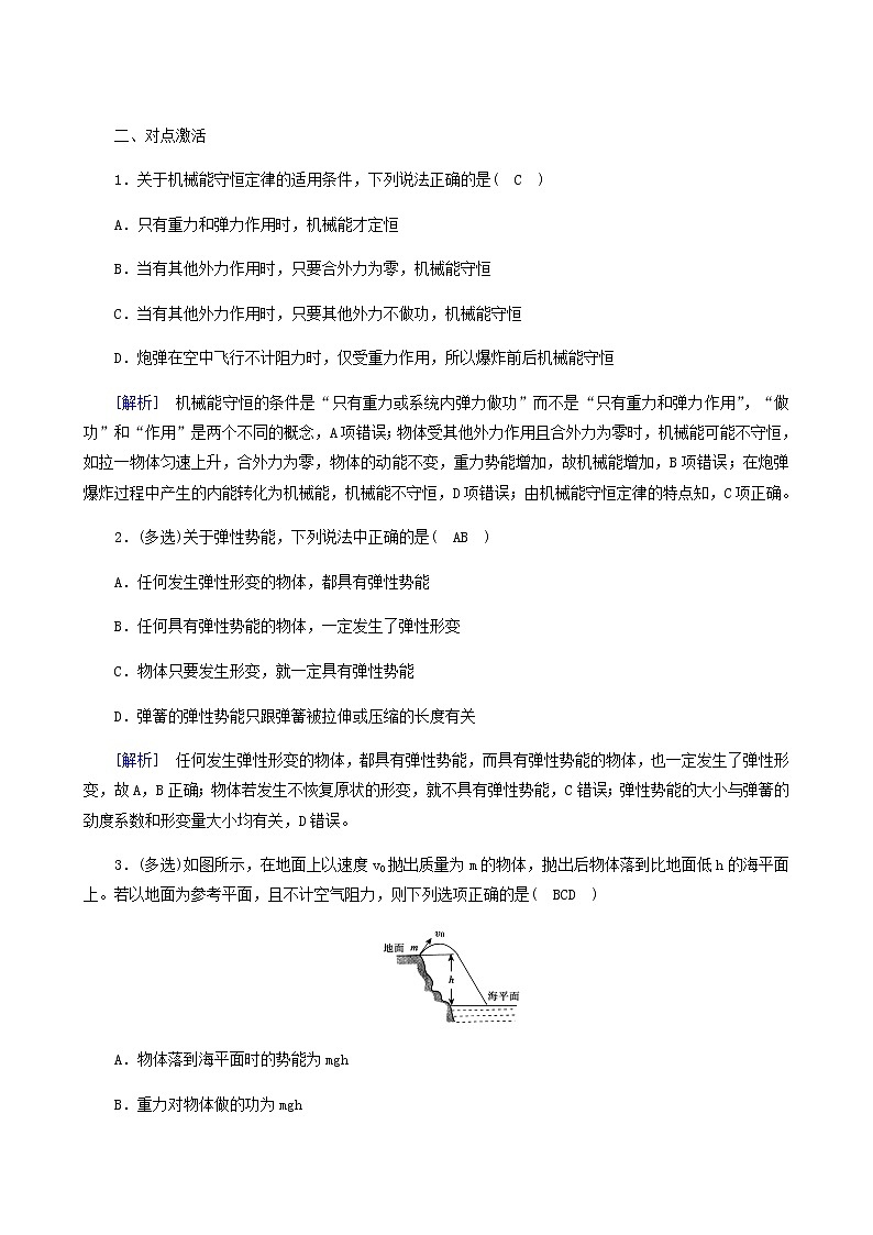
3.(多选)如图所示,在地面上以速度v0抛出质量为m的物体,抛出后物体落到比地面低h的海平面上。若以地面为参考平面,且不计空气阻力,则下列选项正确的是( BCD )
A.物体落到海平面时的势能为mgh
B.重力对物体做的功为mgh
C.物体在海平面上的动能为mv+mgh
D.物体在海平面上的机械能为mv
[解析] 若以地面为参考平面,物体落到海平面时的势能为-mgh,所以A错误;此过程重力做正功,做功的数值为mgh,因而B正确;不计空气阻力,只有重力做功,所以机械能守恒,有mv=-mgh+Ek,在海平面上的动能为Ek=mv+mgh,C正确;在地面处的机械能为mv,因此在海平面上的机械能也为mv,D正确。
核心考点·重点突破
HE XIN KAO DIAN ZHONG DIAN TU PO
考点一 机械能守恒的判断
判断方法
1.用定义判断:若物体动能、势能均不变,则机械能不变。若一个物体动能不变、重力势能变化,或重力势能不变、动能变化或动能和重力势能同时增加(减少),其机械能一定变化。
2.用做功判断:若物体或系统只有重力(或弹簧的弹力)做功,虽受其他力,但其他力不做功,机械能守恒。
3.用能量转化来判断:若物体或系统中只有动能和势能的相互转化而无机械能与其他形式的能的转化,则物体或系统机械能守恒。
4.对多个物体组成的系统,除考虑外力是否只有重力做功外,还要考虑系统内力做功,如有滑动摩擦力做功时,因摩擦生热,系统机械能将有损失。
例1 (多选)如图所示,下列关于机械能是否守恒的判断正确的是( CD )
A.甲图中,物体A将弹簧压缩的过程中,A机械能守恒
B.乙图中,A置于光滑水平面,物体B沿光滑斜面下滑,物体B机械能守恒
C.丙图中,不计任何阻力及滑轮质量时A加速下落,B加速上升过程中,A、B机械能守恒
D.丁图中,小球沿水平面做匀速圆锥摆运动时,小球的机械能守恒
[解析] 甲图中重力和弹力做功,物体A和弹簧组成的系统机械能守恒,但物体A机械能不守恒,A错误;乙图中物体B除受重力外,还受弹力,弹力对B做负功,机械能不守恒,但从能量特点看A、B组成的系统机械能守恒,B错误;丙图中绳子张力对A做负功,对B做正功,代数和为零,A、B机械能守恒,C正确;丁图中动能不变,势能不变,机械能守恒,D正确。
〔变式训练1〕(多选)如图所示装置中,木块与水平桌面间的接触面是光滑的,子弹A沿水平方向射入木块后留在木块内,将弹簧压缩到最短,则从子弹开始射入木块到弹簧压缩至最短的整个过程中( BD )
A.子弹与木块组成的系统机械能守恒
B.子弹与木块组成的系统机械能不守恒
C.子弹、木块和弹簧组成的系统机械能守恒
D.子弹、木块和弹簧组成的系统机械能不守恒
[解析] 从子弹开始射入木块到弹簧压缩至最短的整个过程中,由于存在机械能与内能的相互转化,所以对整个系统机械能不守恒。对子弹和木块,除摩擦生热外,还要克服弹簧弹力做功,故机械能也不守恒,选项B,D正确,A,C错误。
考点二 单物体(除地球外)机械能守恒问题
1.对机械能守恒表述形式的理解
(1)守恒观点(适用于单物体、多物体系统机械能守恒问题)
①表达式:Ek1+Ep1=Ek2+Ep2或E1=E2。
②意义:系统初状态的机械能等于末状态的机械能。
③注意问题:要先选取零势能参考平面,并且在整个过程中必须选取同一个零势能参考平面。
(2)转化观点(适用于单物体、多物体系统机械能守恒问题)
①表达式:ΔEk=-ΔEp。
②意义:系统的机械能守恒时,系统增加(或减少)的动能等于系统减少(或增加)的势能。
(3)转移观点(仅适用多物体系统机械能守恒问题)
①表达式:ΔEA增=ΔEB减。
②意义:若系统由A、B两部分组成,当系统的机械能守恒
时,则A部分机械能的增加量等于B部分机械能的减少量。
2.应用机械能守恒定律的基本思路
(1)选取研究对象——物体。
(2)根据研究对象所经历的物理过程,进行受力、做功分析,判断机械能是否守恒。
(3)恰当地选取参考平面,确定研究对象在过程的初、末状态时的机械能。
(4)选取方便的机械能守恒定律的方程形式(Ek1+Ep1=Ek2+Ep2、ΔEk=-ΔEp)进行求解。
例2 如图,在竖直平面内有由圆弧AB和圆弧BC组成的光滑固定轨道,两者在最低点B平滑连接。AB弧的半径为R,BC弧的半径为。一小球在A点正上方与A相距处由静止开始自由下落,经A点沿圆弧轨道运动。
(1)求小球在B、A两点的动能之比;
(2)通过计算判断小球能否沿轨道运动到C点。
[解析] (1)设小球的质量为m,小球在A点的动能为EkA由机械能守恒得EkA=mg①
设小球在B点的动能为EkB,同理有EkB=mg ②
由①②式得=5 ③
(2)若小球能沿轨道运动到C点,小球在C点所受轨道的正压力N应满足N≥0④
设小球在C点的速度大小为vC,由牛顿运动定律和向心加速度公式有N+mg=m⑤
由④⑤式得,vC应满足mg≤m ⑥
由机械能守恒有mg=mv ⑦
由⑥⑦式可知,小球恰好可以沿轨道运动到C点。
[答案] (1)5 (2)恰好到C点
名师点拨
(1)列方程时,选取的表达角度不同,表达式不同,对参考平面的选取要求也不一定相同。
(2)应用机械能守恒能解决的问题,应用动能定理同样能解决,但其解题思路和表达式有所不同。
〔变式训练2〕如图所示,长为L的均匀链条放在光滑水平桌面上,且使长度的垂在桌边,松手后链条从静止开始沿桌边下滑,则链条滑至刚刚离开桌边时的速度大小为( C )
A. B.
C. D.4
[解析] 用等效法结合机械能守恒求解。以桌上L链条为研究对象,重心下降L,mg·L=mv2,解得v=,故C正确。
考点三 连接体的机械能守恒问题
1.对多个物体组成的系统要注意判断物体运动过程中,系统的机械能是否守恒。
2.注意寻找用绳或杆连接的物体间的速度关系和位移关系。
3.列机械能守恒方程时,一般选用ΔEk=-ΔEp的形式。
题型一 轻绳连接的物体系统
1.常见情景
2.三点提醒
(1)分清两物体是速度大小相等,还是沿绳方向的分速度大小相等。
(2)用好两物体的位移大小关系或竖直方向高度变化的关系。
(3)对于单个物体,一般绳上的力要做功,机械能不守恒;但对于绳连接的系统,机械能则可能守恒。
例3 (多选)如图所示,NPQ是由光滑细杆弯成的半圆弧,其半径为R,半圆弧的一端固定在天花板上的N点,NQ是半圆弧的直径,处于竖直方向,P点是半圆弧上与圆心等高的点。质量为m的小球A(可视为质点)穿在细杆上,通过轻绳与质量也为m的小球B相连,轻绳绕过轻小定滑轮C。将小球A移到P点,此时CP段轻绳处于水平伸直状态,CP=2R,然后将小球A由静止释放。若不计一切摩擦,当小球A由P点运动到圆弧最低点Q的过程中,下列说法正确的是(已知重力加速度大小为g)( ACD )
A.小球A刚释放时,小球A、B的加速度大小分别为aA=g、aB=0
B.小球A的动能可能先增大后减小
C.小球A始终比小球B运动得快(释放点P除外)
D.当小球A绕滑轮转过30°时,小球A的动能为mgR
[解析] 刚释放小球A时,小球A的加速度aA=g,小球B的加速度aB=0,A项正确;下滑过程中,小球A所受的合力与速度成锐角,故小球A的动能一直增大,B项错误;根据运动的合成与分解可知,小球A沿绳方向的分速度与小球B的速度大小相等,故在下滑过程中,小球A的速度始终比小球B的速度大,C项正确;当小球A绕滑轮转过30°时,vAcos 60°=vB,由几何关系可知hB=2R-R,hA=Rsin 60°,由于小球A、B组成的系统机械能守恒,有mghA+mghB=mv+mv,解得mv=mgR,D项正确。
题型二 轻杆连接的物体系统
1.常见情景
2.三大特点
(1)平动时两物体线速度相等,转动时两物体角速度相等。
(2)杆对物体的作用力并不总是沿杆的方向,杆能对物体做功,单个物体机械能不守恒。
(3)对于杆和球组成的系统,忽略空气阻力和各种摩擦且没有其他力对系统做功,则系统机械能守恒。
例4 (2021·江苏泗阳模拟)(多选)如图所示,长为L的轻杆,一端装有转轴O,另一端固定一个质量为2m的小球B,杆中点固定一个质量为m的小球A,若杆从水平位置由静止开始释放,在转到竖直位置的过程中,不计一切摩擦,下列说法中正确的是( AD )
A.A、B两球总机械能守恒
B.轻杆对A球做正功,轻杆对B球做负功
C.轻杆对A球不做功,轻杆对B球不做功
D.轻杆对A球做负功,轻杆对B球做正功
[解析] 本题利用连接体的圆周运动考查机械能守恒、弹力做功问题。两球组成的系统只有重力做功,系统机械能守恒,两球的角速度相等,到达竖直位置时,设A球的速度为v,则B球的速度为2v,根据机械能守恒定律得mg+2mgL=mv2+×2m(2v)2,解得v=;对A球运用动能定理得W+mg=mv2,解得W=-mgL,则轻杆对A球做负功;对B球运用动能定理得W′+2mgL=×2m(2v)2,解得W′=mgL,则轻杆对B球做正功。故A、D正确,B、C错误。
名师讲坛·素养提升
MING SHI JIANG TAN SU YANG TI SHENG
与弹簧相关的机械能守恒问题
1.由于弹簧的形变会具有弹性势能,系统的总动能将发生变化,若系统所受的外力(除重力外)和除弹簧弹力以外的内力不做功,系统机械能守恒。
2.弹簧两端物体把弹簧拉伸至最长(或压缩至最短)时,两端的物体具有相同的速度,弹性势能最大。
3.如果系统每个物体除弹簧弹力外所受合力为零,当弹簧为自然长度时,系统内弹簧某一端的物体具有最大速度(如绷紧的弹簧由静止释放)。
例5 (2021·山东名校联考)水平面上固定一个倾角θ=30°的光滑斜面,斜面底端挡板与斜面垂直,两块可视为质点的物块a和物块b,质量分别为m和2m,它们之间用劲度系数为k的轻弹簧拴接,开始时施加外力使得物块a和b间的弹簧处于原长置于斜面上,此时物块a离斜面底端挡板的距离为L。现撤去外力,让两物块自由滑下,当物块a接触挡板时,速度瞬间变为零,此后物块b运动到最高点时,物块a恰好不离开挡板,不计任何阻力,重力加速度为g。则从两物块自由下滑到物块b第一次回到最高点这一过程,下列说法正确的是( D )
A.这一运动过程中,物块b的机械能守恒
B.这一运动过程中,两物块和弹簧组成的系统机械能守恒
C.物块b运动到最高点时,弹簧形变量大小为
D.物块b运动到最高点时,弹簧的弹性势能为mgL-
[解析] 从斜面下滑时,两物块的加速度相同,弹簧处于原长状态,物块b的机械能守恒,当物块a接触挡板后,弹簧先对物块b做负功,速度减为零后,弹簧对物块b再做正功至弹簧反向恢复原长,而后物块b再向上运动,弹簧的弹性势能增加,因此两物块自由下滑到物块b第一次回到最高点这一运动过程中,物块b的机械能不守恒,A错误;对两物块和弹簧组成的系统,由于物块a接触挡板后速度瞬间变为零,有机械能损失,所以这一运动过程中,两物块和弹簧组成的系统机械能不守恒,B错误;物块b运动到最高点时,物块a恰好不离开挡板,对物块a分析得mgsin θ=kx,得x=,C错误;当物块a接触挡板时,速度瞬间变为零,物块b先向下加速又减速到零,再反向加速,最后再减速为零到最高点,这一过程物块b与弹簧组成的系统机械能守恒,有2mg(L-x)sin θ=EP,解得EP=mgL-,D项正确。故选D项。
2年高考·1年模拟
2 NIAN GAO KAO 1 NIAN MO NI
1.(2020·课标Ⅰ,20)(多选)一物块在高3.0 m、长5.0 m的斜面顶端从静止开始沿斜面下滑,其重力势能和动能随下滑距离s的变化如图中直线Ⅰ、Ⅱ 所示,重力加速度取10 m/s2。则( AB )
A.物块下滑过程中机械能不守恒
B.物块与斜面间的动摩擦因数为0.5
C.物块下滑时加速度的大小为6.0 m/s2
D.当物块下滑2.0 m时机械能损失了12 J
[解析] 本题考查功能关系,根据能量图像分析受力情况。物块在下滑过程中重力势能减少,动能增加,故Ⅰ为重力势能随下滑距离s的变化图线,Ⅱ为动能随下滑距离s的变化图线。由题图可知,初状态时物块的机械能为E1=30 J,末状态时物块的机械能为E2=10 J,故物块下滑过程中机械能不守恒,A正确;物块下滑过程损失的机械能转化为克服摩擦力做功产生的内能,设斜面倾角为θ,物块质量为m,由功能关系得μmgcos θ·s=E1-E2,由几何知识知cos θ=,物块开始下滑时Ep=E1=mgh,由以上各式解得μ=0.5,m=1 kg,B正确;由牛顿第二定律得mgsin θ-μmgcos θ=ma,解得a=2.0 m/s2,C错误;由功能关系得,物块下滑2.0 m时损失的机械能为ΔE=μmgcos θ·s1=8 J,D错误。
2.(2020·福建福州质检)将一小球以初速度v0水平抛出,不计空气阻力,小球轨迹如图(a)所示,按此轨迹制作一条光滑轨道,并将轨道固定在竖直面内,如图(b)所示。现把质量为m的小球套在轨道上,从轨道顶点O由静止开始下滑,已知当地重力加速度为g,则沿该轨道下滑的小球 ( D )
A.做平抛运动
B.机械能不守恒
C.下滑高度h时,重力的瞬时功率为mg
D.与图(a)中的小球相比,下滑相同高度时,耗时较长
[解析] 本题考查沿平抛轨迹运动物体的运动情况、能量变化情况。沿该轨道下滑的小球除受重力外,还受轨道的支持力,则小球不做平抛运动,故A错误;由于支持力不做功,只有重力做功,则小球的机械能守恒,故B错误;下滑高度h时,由机械能守恒得mgh=mv2,得v=,此时小球的速度方向与竖直方向有一定的夹角,则重力的瞬时功率不为mg,故C错误;题图(a)中的小球做平抛运动,竖直方向做自由落体运动,题图(b)中沿轨道下滑的小球除受重力外,还受轨道的支持力,支持力有沿竖直向上的分力,使小球在竖直方向的加速度小于重力加速度,则下滑相同高度时,耗时较长,故D正确。
3.(2020·安徽淮南四中月考)(多选)如图所示,滑块A、B的质量均为m,A套在固定倾斜直杆上,倾斜杆与水平面成45°角,B套在水平固定的直杆上,两杆分离不接触,两直杆间的距离忽略不计且足够长,A、B通过铰链用长度为L的刚性轻杆(初始时轻杆与水平面成30°角)连接,A、B从静止释放,B开始沿水平杆向右运动,不计一切摩擦,滑块A、B可视为质点。在运动的过程中,下列说法中正确的是( AD )
A.A、B组成的系统机械能守恒
B.当A到达与B同一水平面时,A的速度为
C.B滑块到达最右端时,A的速度为
D.B滑块的最大速度为
[解析] 本题考查机械能守恒定律在连接体运动中的应用。因不计一切摩擦,故系统机械能守恒,A正确;设A的速度为vA、B的速度为vB,当A到达与B同一水平面时,对A的速度进行分解,根据沿轻杆方向A、B速度相等有vB=vAcos 45°=vA,根据系统机械能守恒有mg=mv+mv,解得vA= ,B错误;B滑块到达最右端时,B的速度为零,如图甲所示,此时轻杆与A所在直杆垂直。根据系统机械能守恒有mgL=mv′,解得v′A=,C错误;当A滑到最低点时,速度为零,B的速度最大,如图乙所示,根据系统机械能守恒有mgL=mv′,解得v′B=,D正确。
4.(2020·江苏单科,15,16分)如图所示,鼓形轮的半径为R,可绕固定的光滑水平轴O转动。在轮上沿相互垂直的直径方向固定四根直杆,杆上分别固定有质量为m的小球,球与O的距离均为2R。在轮上绕有长绳,绳上悬挂着质量为M的重物。重物由静止下落,带动鼓形轮转动。重物落地后鼓形轮匀速转动,转动的角速度为ω。绳与轮之间无相对滑动,忽略鼓形轮、直杆和长绳的质量,不计空气阻力,重力加速度为g。求:
(1)重物落地后,小球线速度的大小v;
(2)重物落地后一小球转到水平位置A,此时该球受到杆的作用力的大小F;
(3)重物下落的高度h。
[答案] (1)2ωR (2) (3)(ωR)2
[解析] (1)线速度v=ωr,得v=2ωR。
(2)向心力F向=2mω2R
设F与水平方向的夹角为α,则Fcos α=F向;Fsin α=mg
解得F=
(3)落地时,重物的速度v′=ωR,由机械能守恒得Mv′2+4×mv2=Mgh
解得h=(ωR)2。
高考物理一轮复习第5章第3节机械能守恒定律及其应用课时学案: 这是一份高考物理一轮复习第5章第3节机械能守恒定律及其应用课时学案,共19页。学案主要包含了重力势能与弹性势能,机械能守恒定律等内容,欢迎下载使用。
新高考物理一轮复习精品学案第6章第3讲机械能守恒定律及其应用(含解析): 这是一份新高考物理一轮复习精品学案第6章第3讲机械能守恒定律及其应用(含解析),共18页。
高中物理高考 第3讲 机械能守恒定律及其应用: 这是一份高中物理高考 第3讲 机械能守恒定律及其应用,共30页。学案主要包含了堵点疏通,对点激活等内容,欢迎下载使用。