


所属成套资源:2023版高考生物一轮总复习课时质量评价(41份)
2023版高考生物一轮总复习课时质量评价26内分泌系统组成与体液调节的过程
展开
这是一份2023版高考生物一轮总复习课时质量评价26内分泌系统组成与体液调节的过程,共7页。试卷主要包含了选择题,非选择题等内容,欢迎下载使用。
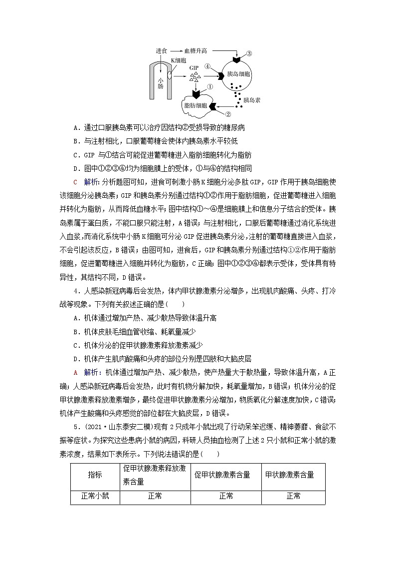
课时质量评价(二十六)(建议用时:40分钟)一、选择题:每小题给出的四个选项中只有一个符合题目要求。1.2型糖尿病患者常表现为身体消瘦,其主要原因是糖代谢障碍,需要将部分脂肪、氨基酸等非糖物质转化为糖类供能,PEPCKI是参与人体内由非糖物质转化为葡萄糖异生途径的一种关键性酶,其作用机理如图所示。下列叙述错误的是( )A.可在肝脏细胞中提取到PEPCKI基因转录的产物mRNA B.胰高血糖素可能通过调节PEPCKI基因的表达升高血糖 C.抑制PEPCKI乙酰化可以减缓非糖物质转化为血糖D.图示糖异生途径存在负反馈调节机制C 解析:据图分析,非糖物质(如氨基酸等)在PEPCKI的作用下形成葡萄糖,使得血糖浓度升高;当血糖浓度升高时,会促进乙酰化酶的活性,使得PEPCKI乙酰化,最终使得PEPCKI水解,防止血糖浓度太高,故题图糖异生途径存在负反馈调节机制,D正确。肝脏细胞中非糖物质(如氨基酸等)在PEPCKI的作用下能形成葡萄糖,说明在肝脏细胞中PEPCKI基因能转录形成mRNA,A正确。胰高血糖素可能通过调节PEPCKI基因的表达,增加PEPCKI的数量,进而升高血糖,B正确。抑制PEPCKI乙酰化,非糖物质(如氨基酸等)可在PEPCKI的作用下形成葡萄糖,从而使血糖浓度升高,C错误。2.当健康人一次性摄入过多的糖,血糖浓度逐渐增大到2.0 g/L左右时,会出现生理性糖尿,在此过程中机体的生理变化不包括( )A.细胞中葡萄糖的氧化分解加快并产生乳酸,使血浆pH降低B.胰岛B细胞的分泌增强,血浆中胰岛素的浓度比常态时高C.细胞外液渗透压升高,下丘脑渗透压感受器兴奋,大脑皮层产生渴觉D.垂体向血液中释放的抗利尿激素增多A 解析:葡萄糖在无氧条件下氧化分解产生乳酸,但由于血浆中存在缓冲物质,血浆pH变化不大,A错误;血糖浓度升高,胰岛B细胞的分泌增强,血浆中胰岛素的浓度比常态时高,B正确;血糖浓度升高,导致细胞外液渗透压升高,下丘脑渗透压感受器兴奋,大脑皮层产生渴觉,C正确;当有大量的葡萄糖从食物中转运入血浆时,会导致细胞外液渗透压升高,下丘脑神经分泌细胞分泌、垂体释放的抗利尿激素增多,D正确。3.(2021·山东4月联考)人体在饥饿和进食等不同状态下会发生不同的生理反应,进食可刺激小肠的 K 细胞分泌一种多肽(GIP),GIP 可作用于胰岛细胞和脂肪细胞,引起血糖浓度降低,其作用机理如图所示(①~④代表细胞膜上的结构)。下列推断正确的是( )A.通过口服胰岛素可以治疗因结构②受损导致的糖尿病B.与注射相比,口服葡萄糖会使体内胰岛素水平较低C.GIP 与①结合可能促进葡萄糖进入脂肪细胞转化为脂肪D.图中①②③④均为细胞膜上的受体,①与④的结构相同C 解析:分析题图可知,进食可刺激小肠K细胞分泌多肽GIP,GIP作用于胰岛细胞使该细胞分泌胰岛素;GIP和胰岛素分别通过结构①②作用于脂肪细胞,促进葡萄糖进入细胞并转化为脂肪,从而降低血糖水平;图中结构①~④是细胞膜上和信息分子结合的受体。胰岛素属于蛋白质,不能口服只能注射,A错误;与注射相比,口服后葡萄糖通过消化系统进入血浆,而消化系统中小肠K细胞可分泌GIP促进胰岛素分泌,注射的葡萄糖直接进入血浆,不会引起该反应,B错误;由图可知,进食后,GIP和胰岛素分别通过结构①②作用于脂肪细胞,促进葡萄糖进入细胞并转化为脂肪,C正确;图中①②③④都表示受体,受体具有特异性,其结构不同,D错误。4.人感染新冠病毒后会发热,体内甲状腺激素分泌增多,出现肌肉酸痛、头疼、打冷战等现象。下列有关叙述正确的是( )A.机体通过增加产热、减少散热导致体温升高B.机体皮肤毛细血管收缩、耗氧量减少C.机体分泌的促甲状腺激素释放激素减少D.机体产生肌肉酸痛和头疼的部位分别是四肢和大脑皮层A 解析:机体通过增加产热、减少散热,使产热量大于散热量,导致体温升高,A正确;人感染新冠病毒后会发热,此时有机物分解加快,耗氧量增加,B错误;机体分泌的促甲状腺激素释放激素增多,最终促进甲状腺激素分泌增加,物质氧化分解速度加快,C错误;机体产生酸痛和头疼感觉的部位都在大脑皮层,D错误。5.(2021·山东泰安二模)现有2只成年小鼠出现了行动呆笨迟缓、精神萎靡、食欲不振等症状。为探究这些患病小鼠的病因,科研人员抽血检测了上述2只小鼠和正常小鼠的激素浓度,结果如下表所示。下列说法错误的是( )指标促甲状腺激素释放激素含量促甲状腺激素含量甲状腺激素含量正常小鼠正常正常正常患病小鼠甲偏高偏高偏低患病小鼠乙偏高偏低偏低A.小鼠甲的病因可能是甲状腺损伤或缺碘,给其注射甲状腺激素后症状可缓解B.小鼠乙的病因最可能是垂体病变,给其注射甲状腺激素后症状可缓解C.给小鼠甲使用促甲状腺激素受体阻断剂可导致其甲状腺激素分泌增加D.下丘脑、垂体、甲状腺病变或缺碘均可能导致小鼠出现上述某些症状C 解析:小鼠甲是甲状腺分泌甲状腺激素不足造成的,而垂体是正常的,所以可能是由于甲状腺损伤或缺碘,注射甲状腺激素后症状可缓解,A正确;小鼠乙促甲状腺激素含量低,所以可能是由于垂体受损,导致甲状腺分泌甲状腺激素不足,注射甲状腺激素后症状可缓解,B正确;促甲状腺激素受体阻断剂阻止促甲状腺激素和甲状腺细胞结合,导致甲状腺细胞不能接受信号,分泌甲状腺激素减少,同时小鼠甲甲状腺细胞受损,所以给小鼠甲使用促甲状腺激素受体阻断剂不会使其甲状腺激素分泌增加,C错误;甲状腺激素的分泌受到下丘脑、垂体的分级调节,碘是合成甲状腺激素的原料,所以下丘脑、垂体、甲状腺病变或缺碘均可能导致小鼠出现上述症状(甲状腺激素分泌减少),D正确。6.(2021·山东省实验中学一模)下图表示细胞间信息交流的三种方式,其中a~d代表四种信息分子。下列叙述正确的是( )A.a可以表示由下丘脑合成、垂体释放的抗利尿激素B.b可以表示由垂体合成并分泌的生长激素C.若c是促性腺激素释放激素,则其靶细胞内没有性激素的受体D.若d是细胞因子,则分泌细胞因子的细胞主要是某种T淋巴细胞D 解析:若 a 表示抗利尿激素,则抗利尿激素需要通过血液远距离运输至肾小管和集合管才能发挥作用,而不是通过题图方式作用于垂体周围的靶细胞,A 错误;若 b 表示生长激素,生长激素是蛋白质类激素,其特异性受体应该分布于细胞膜表面而不是细胞内部,B 错误;若c是促性腺激素释放激素,则其靶细胞为垂体细胞,性激素可以通过负反馈调节的方式作用于下丘脑和垂体,因此垂体细胞的内部存在性激素的特异性受体,C 错误;细胞因子是由辅助性T淋巴细胞分泌的,D 正确。7.(2021·山东卷)体外实验研究发现,γ氨基丁酸持续作用于胰岛A细胞,可诱导其转化为胰岛B细胞。下列说法错误的是( )A.胰岛A细胞转化为胰岛B细胞是基因选择性表达的结果B.胰岛A细胞合成胰高血糖素的能力随转化的进行而逐渐增强C.胰岛B细胞也具有转化为胰岛A细胞的潜能D.胰岛B细胞分泌的胰岛素经靶细胞接受并起作用后就被灭活B 解析:胰岛A细胞转化为胰岛B细胞是基因选择性表达的结果,A正确;胰岛A细胞合成胰高血糖素的能力随转化的进行而逐渐减弱,B错误;胰岛B细胞也具有转化为胰岛A细胞的潜能,C正确;激素一经靶细胞接受并起作用后就被灭活,因此,体内需要源源不断地产生激素,以维持激素含量的动态平衡,D正确。8.肾小管对葡萄糖重吸收主要依靠上皮细胞的钠葡萄糖协同转运蛋白2(SGLT2),Na+首先被上皮细胞Na+泵泵出,为葡萄糖协同转运提供动力。长期注射胰岛素可能会产生抗胰岛素抗体,致使部分患者胰岛素用量越来越大,但血糖浓度依然很高。服用SGLT2抑制剂可抑制葡萄糖的重吸收,使葡萄糖随尿排出以降低血糖浓度。下列叙述正确的是( )A.胰岛素通过加速细胞对葡萄糖的摄取、利用和储存降低血糖浓度B.肾小管重吸收葡萄糖直接消耗的ATP主要由线粒体提供C.长期注射胰岛素会引起B细胞和记忆细胞产生抗体D.服用SGLT2抑制剂会导致尿量减少A 解析:胰岛素可促进血糖氧化分解、合成糖原、转化成非糖类物质,抑制肝糖原的分解和非糖类物质的转化,A正确;根据“肾小管对葡萄糖重吸收主要依靠肾小管上皮细胞中的钠—葡萄糖协同转运蛋白2(SGLT2)”可知,葡萄糖进入肾小管上皮细胞的动力来源于Na+的浓度梯度产生的势能,B错误;抗体由浆细胞产生,C错误;SGLT2抑制剂作用于SGLT2转运蛋白后,抑制了肾小管对原尿中葡萄糖的重吸收,由于原尿中葡萄糖的浓度较大,渗透压较高,故影响了肾小管对水分的重吸收,使服药者尿量增加,过量的葡萄糖从尿中排出,但不能改善胰岛素的敏感性,D错误。9.T3是活性较高的甲状腺激素,当T3的含量达到一定水平时会发生如下图所示的调节过程,TRs是甲状腺激素受体,TRH表示促甲状腺激素释放激素。下列说法正确的是( )A.该细胞表示垂体细胞B.T3以被动运输方式进入该细胞C.当T3含量降低时会促进TRH基因的表达D.敲除TRs基因的小鼠甲状腺激素的含量高于正常值D 解析:题图中的细胞能分泌TRH(促甲状腺激素释放激素),故其为下丘脑细胞,A错误;据图分析可知,T3进入该细胞需要消耗ATP,且需要甲状腺激素转运体的协助,故其运输方式为主动运输,B错误;当T3含量升高到一定值时会抑制TRH基因的转录过程,而当T3含量降低时对TRH基因转录的抑制作用减弱,C错误;因TRs是甲状腺激素受体,故敲除TRs基因后甲状腺激素受体减少,甲状腺激素无法与受体结合而导致其含量高于正常值,D正确。10.下图中①②③是不同的被试者在摄入一定浓度的葡萄糖溶液后的血糖浓度变化,a代表仅对②号被试者静脉注射了一定量的某种激素。下列分析正确的是( )A.①号是血糖调节功能正常的被试者B.②号是血糖调节异常的被试者,注射的是胰高血糖素C.③号被试者2 h后的血糖浓度升高是源自肝糖原和肌糖原分解D.②③号被试者都不属于靶细胞上胰岛素受体异常的个体D 解析:一段时间后③号的血糖恢复到正常值,说明③号是调节功能正常的被试者,A错误;②号注射某种激素后,血糖含量下降,说明②号是血糖调节异常的被试者,注射的是胰岛素,B错误;③号被试者2 h后的血糖浓度升高是源自肝糖原分解,肌糖原不能分解成葡萄糖,C错误;②号是胰岛素不能正常分泌的个体,③号是血糖调节功能正常的个体,②③号被试者都不属于靶细胞上胰岛素受体异常的个体,D正确。二、非选择题11.(2021·山东枣庄4月模拟)糖皮质激素由肾上腺皮质分泌,受下丘脑调控,具有升高血糖的作用。人和动物受到创伤、精神紧张等应激刺激时,糖皮质激素的含量会迅速增加,相关调节过程如图所示(CRH:促肾上腺皮质激素释放激素,ACTH:促肾上腺皮质激素)。请回答问题:(1)腺体A的名称是________,其具有图中__________________激素的受体,体现了激素调节具有______________________的特点。(2)生活中,有人长期精神紧张、焦虑不安,糖皮质激素分泌增加导致血糖浓度升高。高血糖的人易口渴,渴觉产生的部位是________,该渴觉的形成过程是____________________________________________________________。(3)国家《新型冠状病毒肺炎诊疗方案(试行第六版)》中提出,对于机体炎症反应过度激活状态的患者,可酌情短期内(3~5日)使用糖皮质激素。请你分析不能较大剂量长时间使用糖皮质激素的原因,可能是___________________________________________________________________________________________。解析:(1)根据激素分级调节的过程可知,腺体A受下丘脑分泌的CRH调节,故腺体A为垂体;结合题图可知,腺体A可以受下丘脑分泌的CRH的调节,也可受糖皮质激素的调节,故其上有CRH和糖皮质激素的受体;激素需要与靶器官和靶细胞上的受体结合后才能发挥作用,故图示过程体现了激素调节具有作用于靶器官、靶细胞的特点。(2)所有感觉(包括渴觉)的产生部位都是大脑皮层;当糖皮质激素分泌增加导致血糖浓度升高时,会引起细胞外液渗透压升高,此时下丘脑渗透压感受器受到刺激,通过传入神经将兴奋传导给大脑皮层,大脑皮层产生渴觉(主动饮水)。(3)免疫系统具有防御、自稳和监视功能,据图可知,糖皮质激素可以抑制免疫系统的功能,故不能较大剂量长时间使用糖皮质激素,以避免免疫系统的功能被抑制而导致机体的免疫功能下降,延缓对新型冠状病毒的清除。答案:(1)垂体 CRH 和糖皮质 作用于靶器官、靶细胞 (2)大脑皮层 血糖浓度升高导致血浆(细胞外液)渗透压升高,刺激下丘脑渗透压感受器产生兴奋,通过传入神经传给大脑皮层产生渴觉 (3)糖皮质激素过多会抑制免疫系统的功能(使免疫系统的防御、自稳和监视功能降低),将延缓对新型冠状病毒的清除 12.(2021·山东淄博一模)临床上,检查人体对血糖的调节能力常用口服葡萄糖耐量试验(OGTT)。具体操作是:先测受检者空腹血糖,然后将75 g无水葡萄糖溶于250~300 mL水中,让受检者5 min内饮尽,每隔一定时间测血糖浓度(相关标准及结论如表所示),以判断受检者是否存在“糖调节异常”或“糖尿病”。请分析回答:受检者空腹血糖/(mmol·L-1)2 h血糖/(mmol·L-1)诊断结论1<6.1<7.8糖耐量正常26.1~7.0≤7.8空腹血糖受损(IFG)3<7.07.8~11.1糖耐量低减(IGT)4≥7.0≥11.1糖尿病诊断标准(1)所有受检者的血糖浓度,在0.5~1 h均迅速上升的原因是__________________。正常人2 h后血糖浓度基本恢复至空腹水平,主要原因是组织细胞加快了____________的合成及葡萄糖的分解利用。(2)IFG和IGT均属于“糖调节异常”。一般认为,IFG表现为餐后血糖的调节能力较好,而空腹血糖调节能力减退,原因主要与人的饮食和生活习惯有关,为避免IFG患者发展成糖尿病患者,你给出的建议是_________________。(3)正常人胰岛素的分泌量与血糖值呈平行状态,试验3 h后的胰岛素测定值与空腹值相当。1型糖尿病为胰岛素依赖型糖尿病,主要是________受损导致胰岛素分泌不足;2型糖尿病主要是由于胰岛素敏感性下降,机体代偿性使胰岛素的分泌量________。为查明糖尿病患者的病因,在做OTCC的同时还需做胰岛素释放试验。下图表示测定胰岛素释放的3种情况,属于1型糖尿病和2型糖尿病的曲线分别是________和________。(4)严重的糖尿病患者常伴随酮症酸中毒,酮症酸中毒是由于脂肪分解,酮体积累造成的。糖尿病患者出现酮症酸中毒的原因是_______________________________________________________________________________________________________________________________________________________________。解析:(1)饮入一定葡萄糖溶液后,在0.5~1 h所有受检者的血糖浓度均迅速上升,其原因是肠道消化吸收葡萄糖。而正常人2 h后血糖浓度基本恢复至空腹水平,主要原因是组织细胞加快了糖原的合成及葡萄糖的分解利用。(2)为避免IFG患者发展成糖尿病患者,应减少高糖高热量食物的摄入,加强体育锻炼。(3)1型糖尿病为胰岛素依赖型糖尿病,主要是胰岛B细胞受损导致胰岛素分泌不足;2型糖尿病主要是由于胰岛素敏感性下降,机体代偿性使胰岛素的分泌量增加。为查明糖尿病患者的病因,在做OTCC的同时还需做胰岛素释放试验。据题图曲线可知,1型糖尿病血浆中胰岛素含量低,因此属于1型糖尿病的曲线是C;2型糖尿病血浆中胰岛素含量高,因此属于2型糖尿病的曲线是A。(4)糖尿病患者出现酮症酸中毒的原因是细胞不能正常利用葡萄糖,靠利用脂肪供能,造成体内酮体积累。答案:(1)肠道吸收葡萄糖 糖原 (2)减少高糖高热量食物的摄入,加强体育锻炼 (3)胰岛B细胞 增加 C A (4)细胞不能正常利用葡萄糖,靠利用脂肪供能,造成酮体积累
相关试卷
这是一份2024届高考生物一轮总复习课时验收评价三十六体液调节,共7页。
这是一份课时质量评价27体液调节与神经调节的关系---2024版高考生物一轮总复习,共7页。试卷主要包含了选择题,非选择题等内容,欢迎下载使用。
这是一份课时质量评价26内分泌系统组成与体液调节的过程---2024版高考生物一轮总复习,共7页。试卷主要包含了选择题,非选择题等内容,欢迎下载使用。
