高考生物总复习第8单元第26课内分泌系统组成与体液调节的过程学案
展开
这是一份高考生物总复习第8单元第26课内分泌系统组成与体液调节的过程学案,共14页。学案主要包含了方法规律,教材细节命题,命题动态等内容,欢迎下载使用。
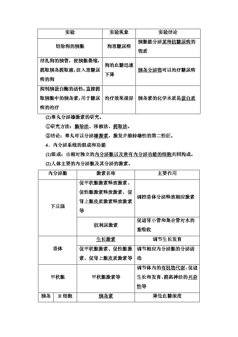
第26课 内分泌系统组成与体液调节的过程►学业质量水平要求◄1.通过分析动物激素的种类、功能和作用特点,以及相互作用,形成稳态与平衡观。(生命观念)2.通过建立血糖调节模型及甲状腺激素分泌的调节模型,培养建模与模型分析的思维习惯。(科学思维)3.通过动物激素的研究历程,掌握科学探究的思路和方法。(科学探究)4.关注激素失调症,运用激素调节原理分析、指导自己和他人的健康生活。(社会责任)考点一 激素与内分泌系统1.促胰液素的发现探究者沃泰默斯他林、贝利斯实验假设胰液的分泌受神经调节的控制胰液的分泌受化学物质的调节实验步骤实验现象A组、C组中的胰腺能分泌胰液,B组中的胰腺不能分泌胰液胰腺分泌胰液实验结论小肠上微小的神经难以剔除干净,胰液的分泌受神经调节的控制胰液的分泌受化学物质的调节2.激素调节概念:由内分泌器官或细胞分泌的化学物质——激素进行调节的方式。3.激素研究实例(1)胰岛素的发现。实验实验现象实验结论切除狗的胰腺狗患糖尿病胰腺能分泌某种抗糖尿病的物质结扎狗的胰管,使胰腺萎缩,提取胰岛提取液,注入患糖尿病的狗狗的血糖迅速下降胰岛分泌物可以治疗糖尿病抑制胰蛋白酶的活性,直接提取胰腺中的胰岛素,用于糖尿病的治疗治疗效果很好胰岛素的化学本质是蛋白质(2)睾丸分泌雄激素的研究。①研究方法:摘除法、移植法、提取法。②结论:睾丸可以分泌雄激素,激发并维持雄性的第二性征。4.内分泌系统的组成和功能(1)组成:由相对独立的内分泌腺以及兼有内分泌功能的细胞共同构成。(2)人体主要的内分泌腺及其分泌的激素。内分泌腺激素名称主要作用下丘脑促甲状腺激素释放激素、促性腺激素释放激素、促肾上腺皮质激素释放激素等调控垂体分泌释放相应激素抗利尿激素促进肾小管和集合管对水的重吸收垂体生长激素调节生长发育促甲状腺激素、促性腺激素、促肾上腺皮质激素等调节相应内分泌腺的分泌活动甲状腺甲状腺激素等调节体内的有机物代谢、促进生长和发育、提高神经的兴奋性等胰岛B细胞胰岛素降低血糖浓度A细胞胰高血糖素升高血糖浓度肾上腺髓质肾上腺素提高机体的应激能力皮质醛固酮、皮质醇等调节水盐代谢和有机物代谢睾丸雄性激素促进男性生殖器官的发育、精子细胞的生成和男性第二性征的出现等卵巢雌性激素和孕激素促进女性生殖器官的发育、卵细胞的生成和女性第二性征的出现等5.激素调节的特点(1)通过体液运输:内分泌腺没有导管,内分泌细胞产生的激素弥散到体液中,随血液流到全身,传递各种信息。(2)作用于靶器官、靶细胞。(3)作为信使传递信息。(4)微量和高效:微量的激素可显著地影响机体的生理活动。1.激素的合成与分泌都需要内质网和高尔基体的加工。 ( × )2.胰岛B细胞分泌的胰岛素直接进入血液中。 ( √ )3.并非所有激素的受体都在靶细胞的细胞膜上。 ( √ )4.激素在人体内含量较低,但有高效的生物催化作用。 ( × )1.主要内分泌腺及其分泌的激素与靶器官(靶细胞)(1)(2)(3)甲状腺→甲状腺激素几乎全身的细胞(4)(5)睾丸→雄激素几乎全身的细胞卵巢→雌激素几乎全身的细胞2.动物激素生理功能的探究(1)一般思路。⇒⇒⇒(2)方法示例。①验证甲状腺激素的功能。a.饲喂法。b.摘除法和注射法。②验证胰岛素的生理功能。考向1| 激素的种类、作用及化学本质1.(2021·海南卷)人在幼年时期若生长激素(GH)分泌不足,会导致生长停滞,发生侏儒症,可通过及时补充GH进行治疗,使患者恢复生长。下列有关叙述正确的是( )A.临床上可用适量GH治疗成年侏儒症患者B.血液中GH减少,会导致下丘脑分泌的GH增多C.GH发挥生理功能后就被灭活,治疗期间需持续补充GHD.GH通过发挥催化作用,使靶细胞发生一系列的代谢变化C 解析:注射GH无法治疗成年的侏儒症患者,A错误;GH是由垂体前叶分泌的,而不是下丘脑分泌的,B错误;激素与受体结合后,激素原本的结构发生了改变,不再具有原来激素具有的生物学效应,即被灭活了,因此治疗期间需持续补充GH,C正确;激素通过与靶细胞结合进行生命活动的调节,并没有催化作用,D错误。2.下列关于下丘脑与垂体的功能,以及相关激素的叙述,错误的是( )A.下丘脑的神经分泌细胞既能产生兴奋又能分泌多种调节激素B.腺垂体分泌的激素都具有调节其他内分泌腺功能的作用C.生长激素既能刺激细胞体积增大又能刺激细胞数量增多D.促甲状腺激素既能促进甲状腺发育又能促进甲状腺激素的分泌B 解析:下丘脑中一些细胞不仅能产生和传导兴奋,还能分泌激素,如分泌抗利尿激素的神经细胞,A正确;腺垂体可分泌生长激素(GH)、催乳素(PRL)、促黑素(MSH)、促甲状腺激素(TSH)、促肾上腺皮质激素(ACTH)、促性腺激素(GTH,包括FS和LH)等多种激素,其中生长激素作用于几乎全身的细胞,不调节其他内分泌腺,B错误;生长激素可促进蛋白质的合成、细胞体积增大与数目增多,促进生物的生长,C正确;促甲状腺激素的作用是促进相应腺体发育,即甲状腺的发育,又能促进甲状腺分泌甲状腺激素,D正确。考向2| 激素生理功能的实验探究3.(2020·全国卷Ⅰ)某研究人员以小鼠为材料进行了与甲状腺相关的实验,下列叙述错误的是( )A.切除小鼠垂体,会导致甲状腺激素分泌不足,机体产热减少B.给切除垂体的幼年小鼠注射垂体提取液后,其耗氧量会增加C.给成年小鼠注射甲状腺激素后,其神经系统的兴奋性会增强D.给切除垂体的小鼠注射促甲状腺激素释放激素,其代谢可恢复正常D 解析:切除小鼠垂体,小鼠促甲状腺激素缺乏,导致甲状腺激素分泌不足,机体产热减少,A正确;注射的垂体提取液中含有促甲状腺激素,可以促进切除垂体的幼年小鼠的甲状腺分泌甲状腺激素,增加机体耗氧量,B正确;甲状腺激素具有提高神经系统兴奋性的功能,成年小鼠甲状腺激素含量增加,其神经系统兴奋性会增强,C正确;注射的促甲状腺激素释放激素缺乏其作用的靶器官——垂体,进而无法影响甲状腺激素的分泌,故切除垂体的小鼠的代谢不能恢复正常,D错误。4.现有一组对胰岛素不敏感的高血糖小鼠X。为验证阿司匹林能恢复小鼠对胰岛素的敏感性,使血糖恢复正常。现将小鼠X随机均分成若干组,下表表示各组处理方法及实验结果。下列叙述正确的是( )组别1234处理方法胰岛素+-+-阿司匹林-++-生理盐水---+实验结果(血糖浓度)?高于正常?高于正常注:对胰岛素不敏感是指注射胰岛素后血糖浓度无明显变化;“+”表示有添加,“-”表示无添加,胰岛素和阿司匹林均用生理盐水配制A.第4组为对照组,该组实验小鼠应选择血糖浓度正常的个体B.第1、3组的实验结果应分别为高于正常、正常C.为了控制无关变量,三种试剂都应通过饲喂的方式添加D.该实验可以同时证明胰岛素是唯一能降低血糖浓度的激素B 解析:第4组为对照组,该组实验小鼠应选择对胰岛素不敏感的高血糖个体,A错误;高血糖小鼠X对胰岛素不敏感,故第1组血糖浓度高于正常,阿司匹林能恢复小鼠对胰岛素的敏感性,使小鼠X的血糖浓度恢复正常,故第3组血糖浓度正常,B正确;胰岛素的化学本质是蛋白质,不能通过饲喂添加,应注射,C错误;该实验只能证明胰岛素能降血糖,而不能证明胰岛素是唯一降血糖的激素,D错误。【方法规律】理清几种激素的化学本质(1)固醇类激素:性激素。(2)氨基酸衍生物类激素:甲状腺激素、肾上腺素。(3)多肽类和蛋白质类激素:下丘脑和垂体分泌的激素,胰岛素和胰高血糖素。考点二 血糖平衡调节、甲状腺激素分泌的调节一、血糖平衡调节1.血糖的来源和去路2.参与调节的主要激素激素分泌部位作用途径胰岛素胰岛B细胞促进血糖进入组织细胞进行氧化分解,进入肝、肌肉并合成糖原,进入脂肪组织细胞转变为甘油三酯;抑制肝糖原的分解和非糖物质转变成葡萄糖胰高血糖素胰岛A细胞主要作用于肝,促进肝糖原分解和非糖物质转变成葡萄糖3.血糖的神经调节(1)血糖平衡的调节中枢:下丘脑。(2)调节途径:通过调节胰岛细胞、甲状腺和肾上腺的分泌调节血糖含量。4.反馈调节(1)概念:在一个系统中,系统本身工作的效果,反过来又作为信息调节该系统的工作。(2)意义:对于机体维持稳态具有重要意义。二、甲状腺激素分泌的调节1.甲状腺激素的作用(1)作用范围:几乎作用于体内所有细胞。(2)作用效果:提高细胞代谢的速率,使机体产生更多的热量。2.甲状腺激素分泌的调节:通过下丘脑—垂体—甲状腺轴来进行。3.甲状腺激素分泌的分级调节(1)三种腺体:a.下丘脑、b.垂体、c.甲状腺。(2)三种激素:甲——促甲状腺激素释放激素、乙——促甲状腺激素、甲状腺激素。(3)两种效果:“+”“-”分别表示促进、抑制。1.垂体可分泌促甲状腺激素释放激素,直接调节甲状腺分泌激素。 ( × )2.在甲状腺激素分泌的反馈调节中,下丘脑和垂体细胞是甲状腺激素的靶细胞。 ( √ )3.被手术切除性腺的动物血液中的促性腺激素含量将减少。 ( × )4.垂体分泌促甲状腺激素受下丘脑调控。 ( √ )5.下丘脑能分泌促甲状腺激素,调节甲状腺激素的合成和分泌。 ( × )【教材细节命题】(选择性必修1 P53图35拓展)通过服用放射性131I可检测甲状腺的功能,其依据是I是甲状腺合成甲状腺激素的原料之一,而且131I的放射性强度可被仪器测定,故可以通过服用放射性131I来检测甲状腺的功能。1.血糖平衡调节的模型建构(1)图示模型。(2)解读。①血糖平衡的调节是神经调节和激素调节共同作用的结果,其中神经调节通过激素调节发挥作用,如下丘脑通过有关神经作用于胰岛细胞,使其分泌相关激素调节血糖浓度。②胰岛素是唯一降低血糖浓度的激素,使血糖浓度升高的激素有胰高血糖素、肾上腺素等。(3)与血糖平衡调节有关的4种器官。①下丘脑:调节血糖平衡的神经中枢。②胰岛:胰岛B细胞分泌胰岛素,降低血糖浓度;胰岛A细胞分泌胰高血糖素,升高血糖浓度。③肝脏:进行肝糖原与葡萄糖的相互转化,进行葡萄糖和非糖物质的转化等。④骨骼肌:将葡萄糖转化为肌糖原,暂时储存。2.人体饭后血糖、胰岛素、胰高血糖素三者之间的相对变化(1)曲线。(2)分析:进食后→血糖浓度上升→胰岛素浓度升高→血糖浓度降低→胰高血糖素浓度上升→血糖浓度升高。①当血糖浓度较高时,胰岛素含量增加,胰高血糖素含量相对降低。②当血糖浓度较低时,胰高血糖素含量增加。3.分级调节与反馈调节(1)分级调节:是一种分层控制的方式,如下丘脑分泌激素控制垂体活动,再通过垂体分泌的激素控制相关腺体活动。(2)反馈调节:在一个系统中,系统本身工作的效果,反过来又作为信息调节该系统的工作,这种调节方式为反馈调节,可分为正反馈调节和负反馈调节。4.动物激素分泌的调节过程中激素含量变化的分析(1)在“下丘脑→垂体→相应内分泌腺”的分级调节中,若顺序靠前的腺体被切除,则其后的腺体分泌的激素含量降低,其前的腺体所分泌的激素含量升高。(2)在“促激素释放激素→促激素→激素”中,若顺序靠前的激素分泌量增加(减少),则其后的激素分泌量增加(减少),其前的激素分泌量减少(增加)。考向1| 血糖平衡与调节、甲状腺激素分泌的调节1.(2020·江苏卷)下列关于人体内胰岛素和胰高血糖素的叙述,错误的是( )A.胰岛素在胰岛B细胞中合成,胰高血糖素在胰岛A细胞中合成B.胰岛素是唯一降低血糖的激素,胰高血糖素不是唯一升高血糖的激素C.胰岛素激活胰岛素受体后,葡萄糖通过胰岛素受体进入细胞内D.胰岛素分泌不足或胰高血糖素分泌过多均可能导致糖尿病的发生C 解析:胰岛素是一种由胰岛B细胞合成的,能够降低血糖浓度的激素,胰高血糖素是在胰岛A细胞中合成的,能够升高血糖浓度的激素,A正确。胰岛素是唯一一种降低血糖的激素,而胰高血糖素、肾上腺素都能升高血糖,B正确。胰岛素激活胰岛素受体后,胰岛素能促进组织细胞吸收葡萄糖,但葡萄糖是通过转运蛋白进入细胞内的,C错误。当胰岛素分泌不足时,组织细胞摄取、利用和储存葡萄糖的过程受阻,会导致血糖浓度升高,可能会导致糖尿病发生;当胰高血糖素分泌过多时,可促进肝糖原分解和非糖物质转化为葡萄糖,也会导致血糖浓度升高,可能会导致糖尿病的发生,D正确。2.下图为人体激素作用于靶细胞的两种机理示意图。下列叙述正确的是( )A.甲状腺激素与激素A类似,当它与受体结合后,通过促进翻译过程从而促进细胞代谢B.抗利尿激素与激素B类似,它是由垂体合成并分泌的C.甲状腺激素调节中,垂体细胞受体b能接受促甲状腺激素释放激素的根本原因是其特有促甲状腺激素释放激素受体基因D.血糖调节中,胰岛A细胞的膜上除了有与胰岛素结合的受体外,也有与神经递质结合的受体D 解析:甲状腺激素与激素A类似,当它与受体结合后,通过促进转录从而促进细胞代谢,A错误;抗利尿激素是由下丘脑合成并分泌的,B错误;甲状腺激素调节中,垂体细胞受体b能接受促甲状腺激素释放激素的根本原因是其促甲状腺激素释放激素受体基因在垂体细胞中选择性表达,C错误;血糖调节中,胰岛A细胞的膜上有与胰岛素、葡萄糖和神经递质结合的受体,D正确。考向2| 分级调节和反馈调节3.(2021·山东日照一模)下图表示某雄性哺乳动物雄激素(睾酮)产生的调节过程,①~⑤表示相关生理活动。下列相关叙述错误的是( )A.垂体细胞既含有促性腺激素释放激素受体也含有睾酮受体B.睾酮分泌过程中的负反馈调节有利于保持睾酮含量的稳定C.若长期服用睾酮类兴奋剂,图中的过程①②③将减弱D.睾酮的合成和分泌与核糖体、内质网和高尔基体密切相关D 解析:激素的作用特点之一是作用于靶器官和靶细胞,因为靶器官和靶细胞上有对应激素的受体,分析题图可知,垂体细胞能够接受促性腺激素释放激素和睾酮的作用,所以垂体细胞上既有促性腺激素释放激素受体也有睾酮受体,A正确;睾酮分泌过程中,当分泌量过多时,通过负反馈调节来减少下丘脑和垂体的分泌活动,有利于保持睾酮含量的稳定,B正确;长期服用睾酮,睾酮含量较高,会通过负反馈调节抑制下丘脑和垂体的分泌活动,所以过程①②③将减弱,C正确;睾酮的化学本质是脂质,不属于分泌蛋白,合成场所是内质网,而不是核糖体,D错误。4.(2021·山东泰安一模)下图所示为人体生长激素(GH)分泌调节示意图,其中GHRH为促生长激素释放激素,GHIH为生长激素抑制激素。下列说法错误的是( )A.GH过少时促进下丘脑分泌GHRH,体现了反馈调节机制B.GH弥散到血液中后定向运输至骨骼等细胞处发挥作用C.GH是由腺垂体分泌的,其释放离不开高尔基体的作用D.GHIH与GHRH共同维持内环境中GH含量的相对稳定B 解析:分析图示可知,下丘脑通过释放GHRH作用于腺垂体使其分泌GH,产生GHIH抑制腺垂体分泌GH。GH过少时会对下丘脑抑制作用减弱,促进下丘脑分泌GHRH,使垂体合成更多的GH,体现了反馈调节,A正确;GH等激素运输无定向性,而作用具有定向性,能作用于特定的靶细胞或靶器官,B错误;GH是一种蛋白质类的分泌物,高尔基体与分泌物的形成有关,C正确;下丘脑分泌的GHRH能促进腺垂体分泌GH,而下丘脑分泌的GHIH能抑制腺垂体分泌GH,因此GHIH与GHRH相互作用,共同维持内环境中GH含量的相对稳定,D正确。【命题动态】本部分内容常以血糖调节模型及甲状腺激素分泌的调节模型考查科学思维,以动物激素的生理功能和调节机制为载体考查科学探究。以选择题和非选择题形式出现,难度中等。(2020·山东卷)碘是甲状腺激素合成的重要原料。甲状腺滤泡上皮细胞膜上的钠钾泵可维持细胞内外的Na+浓度梯度,钠碘同向转运体借助Na+的浓度梯度将碘转运进甲状腺滤泡上皮细胞,碘被甲状腺过氧化物酶活化后,进入滤泡腔参与甲状腺激素的合成。下列说法正确的是( )A.长期缺碘可导致机体的促甲状腺激素分泌减少B.用钠钾泵抑制剂处理甲状腺滤泡上皮细胞,会使其摄碘能力减弱C.抑制甲状腺过氧化物酶的活性,可使甲状腺激素合成增加D.使用促甲状腺激素受体阻断剂可导致甲状腺激素分泌增加[思维培养]B 解析:长期缺碘可导致机体的甲状腺激素分泌不足,经反馈调节会引起促甲状腺激素释放激素和促甲状腺激素分泌增多,A错误;甲状腺滤泡上皮细胞需借助Na+的浓度梯度摄取碘,而抑制钠钾泵会影响细胞内外的Na+浓度梯度,故用钠钾泵抑制剂处理甲状腺滤泡上皮细胞,会使其摄碘能力减弱,B正确;抑制甲状腺过氧化物酶的活性会抑制碘的活化,从而抑制甲状腺激素的合成,C错误;促甲状腺激素与促甲状腺激素受体结合,可促进甲状腺激素的分泌,故使用促甲状腺激素受体阻断剂可导致甲状腺激素分泌减少,D错误。1.(生活、学习和实践情境)格列美脲为第三代磺酰脲类长效抗糖尿病口服用药,其作用机制是通过与胰岛 B 细胞表面的磺酰脲受体结合,促使 K+通道关闭,引起电压依赖性Ca2+通道开放,Ca2+内流而促使胰岛素的释放,并抑制肝脏中葡萄糖的生成。下列叙述错误的是( )A.格列美脲适用于胰岛细胞无法产生胰岛素的糖尿病患者B.K+通道关闭会导致胰岛 B 细胞膜内外电位发生变化C.格列美脲可能通过抑制肝糖原的分解来降低血糖浓度D.合理控制饮食、适当运动可以缓解部分糖尿病患者的症状A 解析:格列美脲的作用是促进胰岛素分泌,不能用于无法产生胰岛素的糖尿病患者的治疗,A错误。K+通道关闭会导致K+无法外流,即无法恢复静息电位,因此可以使胰岛B细胞保持兴奋状态,B正确。由题意可知,格列美脲可抑制肝脏中葡萄糖的生成,进而来降低血糖浓度,C正确。合理控制饮食可降低糖的来源;适当运动可以加快糖的分解,可以缓解部分糖尿病患者的症状,D正确。2.(科学实验和探究情境)胰岛素休克是由外源胰岛素造成的动物实验性低血糖,会引发惊厥或昏迷。为研究胰岛素休克现象,研究人员将麦穗鱼、中华鳑鲏和斑马鱼分别用不同浓度的胰岛素溶液处理,记录出现惊厥的时间,结果如下表。下列有关分析错误的是( )胰岛素浓度/(IU·mL-1)时间/min麦穗鱼中华鳑鲏斑马鱼0---339.33±8.3550.00±10.2166.78±6.80416.22±5.2215.86±9.7030.67±6.47A.上述实验的自变量有两个,分别为胰岛素溶液的浓度和鱼的种类B.胰岛素休克与胰岛素能降低血糖浓度导致机体供能不足有关C.实验结果说明鱼类的血糖调节中不存在胰岛素与胰高血糖素的相互拮抗作用D.若要验证胰岛素休克与低血糖有关,可观察休克的鱼在葡萄糖溶液中的恢复情况C 解析:为研究胰岛素休克现象,研究人员将麦穗鱼、中华鳑鲏和斑马鱼分别用不同浓度的胰岛素溶液处理,因此该实验的自变量是胰岛素溶液的浓度和鱼的种类,A正确;胰岛素具有降血糖的功能,而糖类是机体主要的能源物质,因此胰岛素休克与胰岛素能降低血糖浓度导致机体供能不足有关,B正确;该实验过程中使用的是外源胰岛素,其含量过高,可能超过了体内胰高血糖素的调节能力,且该实验并没有涉及机体内部的胰岛素与胰高血糖素之间的调节,因此无法证明胰岛素与胰高血糖素之间不存在相互拮抗作用,C错误;若要验证胰岛素休克与低血糖有关,可观察休克的鱼在葡萄糖溶液中是否能够恢复,D正确。
相关学案
这是一份新高考生物一轮复习考点梳理讲义 第8单元 第5课时 激素与内分泌系统、激素调节的过程(含解析),共21页。学案主要包含了选择题,非选择题等内容,欢迎下载使用。
这是一份2024届高考生物一轮复习第8单元第27课体液调节与神经调节的关系学案,共24页。学案主要包含了教材细节命题,命题动态等内容,欢迎下载使用。
这是一份2024届高考生物一轮复习第8单元第26课内分泌系统组成与体液调节的过程学案,共27页。学案主要包含了血糖平衡调节,甲状腺激素分泌的调节等内容,欢迎下载使用。

