广东省深圳市宝安区2021-2022学年七年级下学期期末语文试题(word版含答案)
展开
这是一份广东省深圳市宝安区2021-2022学年七年级下学期期末语文试题(word版含答案),共16页。试卷主要包含了5小时内与核心舱完成交会对接,5分)等内容,欢迎下载使用。
七年级 语文
2022.7
一、基础(27分)
敦煌石窟,绘有飞天6000多身。他们①色彩bān lán、姿态优美,自由自在地飞行于天空之中,传达着古人对飞天之梦的浪漫想象。屈子《离骚》著“天问”,明朝万户行壮举,正是一代代中国人,以丰盈的想象和【甲】(A.沥尽心血 B.锲而不舍)的努力,让飞天之梦成为现实。从“神舟飞天”到“嫦娥lǎn月”,从“天问探火”到“北斗指路”……这些标志着中国航天人奋斗史的大国重器,被浸润了传统文化的名字刻下了浪漫的符号,载着中华民族的飞天梦想②áo yóu天际。无数的航天人【乙】(A.鞠躬尽瘁 B.马革裹尸),用他们的航天梦构筑起中国人的飞天梦,他们才是新时代壁画上,最美的飞天者!
1.根据拼音写出相应的汉字(3分)
①色彩bān lán______ ②嫦娥lǎn月______ ③áo yóu天际______
2.请结合语境,选择合适成语(序号)写到下面的横线上。(2分)
甲:_______________ 乙:_______________
3.下列选项说法正确的一组是( )(2分)
A.“神舟飞天”“天问探火”“北斗指路”属于不同类型的短语。
B.“他们才是新时代壁画上,最美的飞天者”中加点词“才”是副词。
C.文段划线句子运用了排比的修辞手法,为读者详细描述飞天的特点。
D.该文段将情感渗透在叙述、描写和议论中,含而不露,属于间接抒情。
4.恰逢神舟十三号飞船圆满着陆,为表达对载人飞行再次成功的祝贺,对航天人不懈努力的赞颂,七年级开展拟写对联的活动。根据对联的特点,你觉得拟写的对联中,最合适的一项是( )(2分)
A.千年飞天梦 今朝始得圆
B.神舟行苍穹 圆中国飞天梦
C.中国航天再圆梦 神舟探空尽雄姿
D.飞天梦永不失重 科学梦张力无限
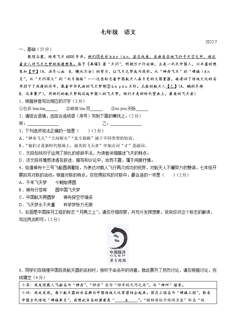
5.右图是中国探月工程的标志“月亮之上”,请你仔细观察,并充分发挥想象,说说你对这个标志的解读,写出两点即可。(2分)
6.同学们在梳理中国各类航天器的名称时,惊叹于命名中的诗意,就此展开了热烈讨论,请你根据讨论,完成填空(4分)
小深:我发现载人飞船名为“神舟”,“神舟”意为“神奇的天河之舟”,与“神州”谐音。
小圳:我也发现,每个航天器的命名都与中国传统文化紧密结合起来。探月工程名为“嫦娥工程”,取自中国古代传说“嫦娥奔月”,我想此命名的寓意是“ A ”。“暗物质粒子探测卫星”取名“悟空”,就是因为孙悟空具有一双 B ,太空中暗物质的踪迹都逃不过他的眼睛。
小安:是的,连接嫦娥四号探测器和地球的中继卫星名为“鹊桥”,顾名思义是实现二者双向通讯;全球低轨卫星移动通讯系统名为“鸿雁”自然是取“鸿雁传书”之意。我发现,这些航天器的命名,具有这样的特点: C (写出两点即可)
7.默写(每空1分,共10分)
①_______________,何人不起故园情。(李白《春夜洛城闻笛》)
②念天地之悠悠,_______________。(陈子昂《登幽州台歌》)
③_______________,寒光照铁衣。(《木兰诗》)
④不畏浮云遮望眼,_______________。(王安石《登飞来峰》)
⑤斯是陋室,_______________。(刘禹锡《陋室铭》)
⑥_______________,衣冠简朴古风存。(陆游《游山西村》)
科学的探索之路是充满艰险与挑战的。正如杨万里在《过松源晨炊漆公店》中所说“_______________,_______________”,挑战无处不在,跨过一个还有下一个,不能为眼前的顺境所迷惑,要放眼长远,认真对待。当然,面对困难我们更需要像杜甫一样,“_______________,_______________”(《望岳》)有着战胜困难、敢于攀登,俯视一切的雄心壮志与英雄气概。
8.赏析古诗可以从多角度进行,下列对《己亥杂诗》的赏析不正确的一项是( )(2分)
己亥杂诗
龚自珍
浩荡离愁白日斜,吟鞭东指即天涯。
落红不是无情物,化作春泥更护花。
A.读诗意:诗歌前两句抒情叙事,作者寓居京城多年,即将离别,内心忧伤。但是他想到能够逃出这桎梏的樊笼,内心又是轻松愉快的。
B.明手法:诗歌后两句展开联想,移情于物,借“落花”自喻,表现了诗人虽然脱离官场,却依然关心国家命运,丝毫不忘报国之志。
C.赏意象:“落红”是诗歌中的常用意象,象征了生命的衰败、青春的流逝。但诗人在本诗却将“落红”的寓意升华到自觉奉献的人生境界。
D.品诗情:这首诗含蓄地表达了诗人贬谪回乡时内心的抑郁愤懑,也表达了自己渴望回到朝廷再次为国效力,但又厌弃官场的矛盾心情。
二、阅读(48分)
(一)阅读下面两段文字,完成9-12题。(12分)
【甲】庆历中,有布衣毕昇,又为活板。其法:用胶泥刻字,薄如钱唇,每字为一印,火烧令坚,先设一铁板,其上以松脂、蜡和纸灰之类冒之。欲印,则以一铁范置铁板上,乃密布字印,满铁范为一板,持就火炀之,药稍熔,则以一平板按其面,则字平如砥,若止印三二本,未为简易;若印数十百千本,则极为神速。常作二铁板,一板印刷,一板已自布字,此印者才毕,则第二板已具,更互用之,瞬息可就。每一字皆有数印,如“之”“也”等字,每字有二十余印,以备一板内有重复者。不用,则以纸帖之,每韵为一帖,木格贮之。有奇字素无备者,旋刻之,以草火烧,瞬息可成。不以木为之者,文理有疏密,沾水则高下不平,兼与药相粘,不可取;不若燔土,用讫再火令药熔,以手拂之,其印自落,殊不沾污。
选自沈括《活板》
【乙】张衡性精微,有巧艺。作地动仪,以精铜铸其器,圆径八尺,形似倾樽;其盖穹隆①,饰以篆文;外有八龙,首衔铜丸,下有蟾蜍承之。其牙发机,皆隐在樽中,周容无际,如一体焉。地动机发龙即吐丸蟾蜍张口受丸,声乃振扬,司者觉知,即省龙机,其余七首不发,则知地震所从起来也,合契若神,观之莫不服其奇巧。自古所来,未尝有也。
选自李昉《太平御览》
【注】①穹隆:像天空一样中央高高拱起。
9.下列选项中加点词意义相同的一组是( )(2分)
A.以草火烧/饰以篆文 B.若印数十百千本/合契若神
C.火烧令坚/用讫再火令药镕 D.持就火炀之/瞬息可就
10.请将下列句子翻译成现代汉语。(4分)
(1)以纸帖之,每韵为一帖,木格贮之 (2)观之莫不服其奇巧
11.下列说法错误的一项是( )(2分)
A.《梦溪笔谈》是北宋沈括所作的一部笔记作品,记载了丰富的科技知识。
B.甲文按照“制字”“排版”“印刷”的顺序逐层进行说明,逻辑清晰。
C.乙文中划线句“地动/机发龙/即吐丸/蟾蜍张口受丸”的停顿是正确的。
D.甲乙两文用词精准,通俗易懂,均表达了对古代劳动人民的智慧的赞叹。
12.阅读两文,请各用一字概括“活字印刷”和“地动仪”的特点。并结合两文,说说这两项发明的特点分别体现在哪些方面。(4分)
(二)阅读下面选文,完成13-15题。(10分)
材料一:
神舟十三号载人飞行的多个“首次”
●首次实施径向交会对接
【A】2021年10月16日,神舟十三号载人飞船搭载三名航天员开启为期最长的“超长太空之旅”。在此次任务中,神舟十三号首次采用自主快速、无需人工操作的径向交会对接技术,在入轨后6.5小时内与核心舱完成交会对接。【B】航天员顺利进入空间站核心舱,开展了多项空间科学实验,并取得了圆满成功。
●首次利用空间站机械臂操作大型在轨飞行器进行转位试验
2022年1月6日6时59分,经过约47分钟的跨系统密切协同,空间站机械臂转位货运飞船试验取得成功,这是我国首次利用空间站机械臂操作大型在轨飞行器进行转位试验。
●首次实施快速返回流程
2022年4月16日,神舟十三号航天员乘组平安着陆。为进一步提高返回任务执行效率,缩短地面飞控实施时间,提高航天员返回舒适度,神舟十三号首次实施快速返回。通过对飞行任务时间进行合理裁剪和调整、压缩操作时间,将返回所需时间由以往的11个飞行圈次压缩至5个飞行圈次。(文编选自新浪网2022年4月18日新京报)
材料二:
中国载人航天工程“三步走”
在顺利完成本次神舟十三号载人飞行任务后,载人航天工程将从“空间实验室阶段”正式转入“空间站建造阶段”。首先将会发射“天舟四号”货运飞船,随后神舟十四载人飞船进驻空间站。在神舟十四号太空乘员组驻站期间,将择机发射空间站重要组件“问天”实验舱和“梦天”实验舱。“问天”及“梦天”实验舱分别位于“天和”核心舱两侧,三舱构成整个天宫空间站的主体部分。
“问天”实验舱,其主要为空间站驻站乘员开展舱内和舱外科学技术实验之处。该舱段配备有乘员“出舱活动专用气闸舱”和小型机械臂,可满足空间站乘员外出至太空进行科学实验。此外,“问天”还可在必要时作为航天员的“应急避难场所”,其舱内设计有和核心舱类似的控制功能。需要时,此处可代替“天和”核心舱实现对整个空间站的管理和控制。
“梦天”实验舱除同样可以展开科学实验外,它还配置有“货物专用气闸舱”,此处未来将是天地货物运输对接的主要通道。所以我们可以看到,“问天”和“梦天”虽说都是实验舱,但在补充功能的设计上,“问天”更倾向于人本身,“梦天”则倾向于货物来往。
按计划“问天”和“梦天”实验舱大约会在2022年年底前实现发射安装,届时“天宫”空间站最重要的“三舱组合体”将建造完成。(文编选自腾讯网)
材料三
13.结合以上材料,对相关内容的理解和分析,正确的一项是( )(2分)
A.神舟十三号首次实施快速返回,将返回时间由以往的11个飞行圈次压缩了5个飞行圈次。
B.“问天”实验舱和“梦天”实验舱为天宫空间站的重要组成部分,两者功能完全不相同。
C.航天员出舱活动并实现中期驻留技术,属于中国载人航天工程第二步“空间实验室阶段”。
D.载人飞船与“问天”“梦天”实验舱,将构成“天宫”空间站最重要的“三舱组合体”。
14.材料一中划线的【A】【B】两个句子在语言表达上存在问题,请你根据小贴士,分别指出问题后进行修改。(4分)
小贴士 语言简明需要注意:
第一,行文时要围绕中心来写,不旁生枝节。
第二,在没有特殊的表达需要时,要避免词语的重复。
15.你的同学对中国天宫空间站结构功能非常感兴趣,请你结合材料三中的图2及材料二的内容,向同学介绍中国天宫空间站的主要结构和功能。100字左右。(4分)
(三)阅读下面选文,完成16-20题(17分)
时光里
①假如有一天,清清楚楚地知道,来日方长并不长,时日不多也不少,我们将怎样面对生命中的每一天?
②2051年2月10日,距离除夕夜的钟声还有五小时十五分四十秒,我回到家乡落星岛,走进我日夜牵挂的家。
③面对热腾腾的饺子,阿妈悄悄地将手腕上的“时光里”放在我面前。黝黑的皮肤上,嵌入了一块两厘米宽、五厘米长的银色金属条,这块智能体感金属条的左端有一块表盘状芯片,表面上只有分针和秒针在旋转,金属条的其余部分是计时器,蓝色的倒计时数字正在从1576807899秒向下递减,这是一组让我们幸福满满的数字,换算成年,等于50年。
④弟弟阿悠大快朵颐地吃下一个虾仁馅的饺子,忽然撸起左手臂上的红毛衣,红着脸兴冲冲地对我喊:“阿哥,我也有,真好玩!”
⑤3153609999秒,弟弟当然不理解这组庞大的数字意味着什么。
⑥我对土豆张(我的大学教授,因为研究土豆基因,被我们戏称为“土豆张”)秘密研究的颠覆式黑科技崇敬不已。他曾隐晦地介绍过,A这块依靠脉搏跳动提供能量的时光里计时器,灵感来自听诊器和心脏起搏器,它在监听人体脑电流振动频率时,会存储能量,每到人体处于睡眠时,它通过脉冲发生器刺激电机所感应到的脉搏,生成纳米级的生物机器人种群,进入血管中,修复或清理人体内各个器官的坏死细胞,同时激活新的基因,减缓并控制基因衰老和病变速度。
⑦嘀,嘀,嘀……阿妈与两个儿子就像钟表里的指针,每一圆都有相距最远的时刻,却始终紧紧连在一起。
⑧“这是秘密,不能让别人知道哦!”我忧心忡忡地说。
⑨“嗯!”弟弟急忙捂住胳膊。
⑩阿悠的病被土豆张神奇地“控制”,生理年龄被定格在十岁。
⑪“阿哥,你有吗?”阿悠忽然抓住我的左手腕,我不由自主地躲闪开。这些天,我在校园里特意训练左手臂的反应速度,我不想让任何人知道我的秘密。
⑫B“阿迪!”阿妈放下筷子,用一种无比复杂的目光看着我。我跟阿妈走进厨房,我们默默相视,眼中有话。阿妈轻轻抬起我的手臂,拉开衣袖,我的生命只剩下72小时。
⑬“你把生命给了我们?”阿妈猜测到她和阿悠体内的可再生健康基因来自我。
⑭我不置可否地莞尔一笑,把几种调味料合盘端到餐厅,我们母子三人在春节联欢晚会的温馨序幕前吃着团圆饭……
⑮大年初一,阿妈在梳妆镜前为自己化了淡妆。她说要去给爸爸买束鲜花,然后一起去陵园看望爸爸。她出门不久,我发现她的房间里已经有了一束爸爸最爱的紫丁香。我让弟弟留在家里,一路狂奔到落星岛码头。
⑯此刻,落星岛码头人气暴增,我在川流不息的人群中寻找阿妈的身影,同时拔打她和土豆张的电话,却处于占线中。
⑰“小伙子,你不知道大年初六才可以离岛吗?”一位拎着白酒瓶的老人走到我面前。
⑱“五天后?”
⑲老人胸前有导游的工牌,他扬起脖子咕咚咕咚地喝下半瓶酒,笑眯眯地看着我茫然的脸,抬起左手臂,嘿嘿笑道:“对喽,五天,四十三万两千秒!”
⑳这一刻,我愕然发现,老人的手臂上也有一块嵌在皮肤上的时光里计时器,一串蓝色的数字有节奏地递减着,他的生命还有2591888秒,不足三十天。
“哎,盛年不再来,一日难再晨,活一天是一天喽!”老人扬长而去。
望着他的背影和摩肩接踵的人群,霎时间,我意识到参与“时光里”实验的人不止我们一家三口。
我疯狂地冲进人群,强行撸起人们的衣袖,每个人的手腕上都有“时光里”,幽灵眼一样的蓝色数字,有的长到令我望而生畏,有的短到叫我惊愕不已,当人们知道生命指针的终点时,活着的意义也就变得如蝼蚁般渺小。
是在有限的时光里完成生命清单中最有意义的事情,还是在近乎无限的时光里虚度生命?土豆张曾给我说过这个问题,时光里技术的难点还包括道德和人性问题,当人们提前知道生命之旅的终点,这条路该怎么走呢?
“总有些事,在你推托之后,就再也没有做的机会;总有些时光,你还来不及珍惜,它便将你推向未来。”土豆张的话又敲在我的心上。
落星岛就是试验田,时光里有两个版本,那款只能预知生命最后一秒的时光里,正在为土豆张收集答案吧?
本文节选自《2020中国年度科幻小说》,作者小高鬼
16.【聚焦科技之“奇”】科幻小说最吸引人的莫过于其中奇特的黑科技,比如在这篇小说中,作者展示的黑科技是什么呢?它具有怎样的用途呢?(3分)
17.【品味语言之“异”】科幻小说的语言往往集科学性与文学性于一身,请你从第⑥⑫两段的AB划线句中,任选一句,品读科幻小说的语言特色。(3分)
18.【赏析手法之“悬”】本文巧设悬念,构思精妙,第⑧⑪两段分别出现的“秘密”就是作者设置的悬念。请你结合文本,说说这两个“秘密”分别是什么?作者设置“悬念”有怎样的表达效果?(4分)
19.【紧扣科幻之“核”】科幻作品的内核是关照人的命运,这篇小说就“人应当如何面对有限的生命”这一话题进行思考。请你结合本文,联系自身生活经验,谈谈你对“总有些事,在你推托之后,就再也没有做的机会;总有些时光,你还来不及珍惜,它便将你推向未来”的理解。(3分)
20.【比较精神之“同”】阅读链接材料,结合本文,说说同样面对有限的生命,“我”做出了怎样的选择?斯科特做出了怎样的选择?这两个人物的精神具有怎样的相似性?(4分)
链接材料:斯科特接受了这项任务(帮阿蒙森把信带给挪威国王),他要忠实地去履行这一最冷酷无情的职责:在世界面前为另一个人完成的业绩作证,而这一事业正是他自己所热烈追求的。
一个人虽然在同不可战胜的厄运的搏斗中毁灭了自己,但他的心灵却因此变得无比高尚。所有这些在一切时代都是最伟大的悲剧。(选自《伟大的悲剧》茨威格)
(四)阅读下面选文,并完成21-23题。(9分)
小深和小圳参加学校举办的“读书小论文”征文活动,他们在老师的指导下,准备运用比较阅读的方式,对本学期的三部名著进行人物的分析和主旨的探究。
21.【比较·析人物】(4分)
人物
遭遇的困境
解决方式
性格分析
尼摩船长
他冲我大声嚷到:“我是个被压迫者,而眼前的就是压迫者!全是因为它,我所喜欢的,我所热爱的,我所尊敬的一切的一切,我的祖国,我的父母,我的妻室儿女,我眼睁睁地看着他们全都被毁灭了!我所仇恨的东西,就在我的眼前!我饶不了它的!”
尼摩船长开足马力,全速朝那艘战舰冲了过去,击沉了战舰,无情地屠杀了船舰上所有的人。
A
祥子
祥子真明白了:刘四、杨太太、孙侦探——并不能因为他的咒骂就得了恶报;他自己,也不能因为要强就得了好处。自己,专仗着自己,真像老人所说的,就是被小孩子用线拴上的蚂蚱,有翅膀又怎样呢?
B
逆来顺受
懦弱麻木
颓废潦倒
自暴自弃
保尔
既然他已经失去了最宝贵的东西——战斗的能力,那活着还有什么用呢?他将用什么来证明自己生命的价值呢?用什么来充实生命呢?光是吃喝和呼吸吗?只做一个毫无作用的旁观者,眼看着同志们在战斗中冲锋陷阵吗?成为队伍的累赘吗?……是否也应该毁灭掉这个背叛了自己的肉体呢?
保尔拿出手枪,准备自杀,但是他想到自杀是虚假的英雄行为,是最懦弱的办法。于是他放弃自杀的念头,决定努力活下去,让生命变得有益于人民。
C
22.【比较·悟主旨】结合上表,我们会发现,面对困境,有的人选择消极抵抗,有的人选择自我放弃,有的人选择积极面对。为什么“他”会做出这样的选择,请你任选一个人物,结合名著内容分析原因。(3分)
23.【比较·明论题】结合小深和小圳的探究方向,利用上述的比较阅读,请你帮他们拟一个“读书小论文”的标题。(2分)
三、写作(45分)
24.“温度”是表示物体冷热程度的物理量。在文学中,温度则可以用来体现对人的生命关怀、生存关怀、权利关怀、道德关怀等带给人心的冷暖之感。
在神舟十三号航天员与记者见面会上,来自南疆地区皮山县的小女孩,告诉航天员,“我们中西部的小朋友给乘组准备了一份‘神秘礼物’,已经送达空间站,希望你们能喜欢。”2个月后,3名航天员如约开启了这份“神秘礼物”,原来是孩子们送给航天员的画作。惊喜之余,他们决定在中国空间站里举办一个史无前例的天宫画展,用这种极具仪式感的方式,向更多人传递孩子们的梦想,去点燃更多人追梦圆梦的星火。这是“梦想”带给“星空”的温度。
2022,深圳经历了一个最让人难忘的新年。疫情之下,这座城市团结一心,众志成城,快递小哥风餐露宿,公安民警昼夜坚守,医护人员义无反顾。天使白、义工红、守护蓝,在这场全民战疫中,守望相助,患难与共,每个人都在用爱守护着这座城市。这是“奉献”带给“城市”的温度。
任务A:现在的中国空间站除了探索与实验功能,还增加了更多的人文关怀,新年的对联、中国结、冰墩墩、年画,让空间站有了“家”的温度。20年后,或许你也成为了一名航天员,能够进驻太空,请你想象一下,你进入中国空间站,会发生怎样充满“温度”的故事呢?请以“温度”为主题,自拟题目,写一篇想象作文。
任务B:“梦想”可以让“星空”有温度,“奉献”可以让“城市”有温度。作为新时代的青少年,我们要有勇往直前的豪气,要有舍己为人的情怀,更要有心怀家国的担当,做一个有温度、有态度的少年。请你以“有温度的深圳少年”为题,写一篇叙事类文章,讲述你与这座城市的温暖故事。
要求:(1)根据自选任务,写作前先用2B铅笔填涂答题卡相应位置;
(2)符合文体特征,不得抄袭,不得套作;
(3)不少于600字,不得出现真实的人名、校名及个人信息。
宝安区2021-2022学年第二学期学情调查问卷
七年级 语文参考答案
一、基础
1.(3分)①斑斓 ②揽 ③遨游
2.(2分)甲:锲而不舍 乙:鞠躬尽瘁
3.(2分)B(A.“天问探火”“北斗指路”也属于主谓短语。C.这里没有使用排比。D.这个文段是对航天工作者的直接歌颂,属于直接抒情。故选B)
4.(2分)C(根据对联结构特点:上下句字数相同,对仗整齐,仄起平收。另外还需要紧扣活动主题,是对载人飞行再次成功的祝贺。故只能选C)
5.(2分)
示例:①以中国书法的笔触,抽象地勾勒出一弯月亮。
②一双脚印踏在月亮上,象征着月球探测的终极梦想。
③圆弧的起笔处自然形成龙头,象征着中国航天如巨龙腾空而起。
④落笔的飞白由一群和平鸽构成,表达了中国和平利用空间的美好愿望。
⑤整体图形由一弧两点巧妙形成一个“月”字,写意的笔触旨在传达一种探索的信念。
(解读有道理,均可得分。任意答出两点即可得2分。)
6.(5分)
A:表达中国人对月亮的崇拜向往,或表达中国人探索月球的决心(答出1点即可);
B:火眼金睛:(1分)
C:①命名与中国的传统文化紧密结合起来,具有鲜明的中国特色。
②命名选择的中国文化元素与航天器之间存在内在的相似性,或是作用相同,或是意蕴相同,让名字与航天器更加贴切。
③命名选择的中国文化元素都浪漫优美,能带给人美好的联想,也是对航天工程的美好祝愿。
(言之成理即可,答对两点,给2分。)
7.(10分)
①此夜曲中闻折柳
②独怆然而涕下
③朔气传金柝
④自缘身在最高层
⑤惟吾德馨
⑥萧鼓追随春社近
⑦政入万山围子里,一山放出一山拦。会当凌绝顶,一览众山小。
8.(2分)D(这首诗并非贬谪回乡所做,而是作者辞官离京,表达的是作者虽然辞官,但仍会关心国家前途和命运的自觉奉献的崇高爱国情怀。)
二、阅读
(一)文言文部分9—12题
9.(2分)A
A.“以”均为“用”;B.如果/好像;C.名词作状语,用火/动词,烧;D.靠近/完成
10.(4分)
(1)用纸来标记活字,每个韵部做一个标签,用木格(分别)贮存这些活字。
(2)观看的人没有不叹服地动仪的神奇巧妙。
11.(2分)C 地动机发/龙即吐丸/蟾蜍张口受丸,为正确停顿。
12.(4分)“活字印刷”的特点是“活”(1分),主要体现在:①字印的取用灵活的;②排版是活的,随时排用;③印刷是活的,可统筹使用,提高效率;④字印数目是活的,常用字书目多;⑤制作字印的方法是活的,可随时增补;⑥拆版灵活,重复使用。(答出两点得1分)
“地动仪”的特点是“巧”(1分),主要体现在:①结构设计精巧,周身没有缝隙,浑然一体。②地动机发巧妙,龙口中的珠子能够准确落入蟾蜍口中;③地震判断奇巧,能准确判断地震方向,令人叹服。(答出两点得1分)
【乙文参考译文】:张衡性情谨慎,有精巧的技艺。(他)制作的地动仪,用精铜制成,直径八尺,样子像倾斜的酒杯;它的盖子像天空一样中央高高拱起,上面用篆文作装饰;外面刻有八条龙,(龙首)的下面有铜铸的蟾蜍张着嘴(准备)接铜丸。它的发动机关都隐藏在形似酒杯的容器中,周边看不出边际,就像一个整体。地动仪的机关一发,龙就吐出铜丸,蟾蜍张开口接住铜丸,声音于是振动传播,工作人员发觉后,立即观察机器,其余的七条龙头没有吐出铜丸,就知道地震从哪边发出,配合默契就像神仙一样,观看的人没有不叹服地动仪的神奇巧妙。从古代以来,不曾有过。
(二)非连部分13—16题
13.(2分)C (A.“压缩了”错误,原文是“压缩到”,意义上有区别。B.“问天”和“梦天”均属于实验舱,都可以展开科学实验,只是在补充功能上,偏重不同。D.“三舱组合体”应该是“天和”核心舱与“问天”“梦天”实验舱。C选项可以根据图1第二步“空间试验阶段”的完成的内容推出来。)
14.(2分)这道题是七下语文书P157页“语言简明”的考点,可以根据“小贴士”搭建的支架,明确答题方向。指出两个句子的错误并修改即可。
示例:【A】句存在词语重复的问题,错误是“最长的‘超长太空之旅’”(1分),去掉“超长”即可(1分)。(指出问题、修改各1分)
【B】句存在没有围绕中心来写,旁生枝节的问题,这个段落的中心是“首次实施径向交会对接”,航天员进入核心舱,开展空间科学实验与中心无关(1分)。删掉B句即可(1分)。(指出小贴士中提到的问题、修改各1分)
15.(4分)
示例:各位同学,中国天宫空间站主要由“天和”核心舱和“问天”“梦天”两个实验舱构成。核心舱两端可以对接载人飞船和货运飞船。(或中国天宫空间站主要由核心舱、两个实验舱、货运飞船、载人飞船等部分组成)(1分)其中核心舱主要负责整个空间站的管理和控制。(1分)“问天”实验舱主要负责开展舱内和舱外科学技术实验。(1分)“梦天”实验舱除同样开展科学实验外,还将是天地货物运输对接的主要通道。(1分)
(说明由整体到局部,整体结构按照图2作概述,即可得1分。局部则根据材料二对各部分功能分别进行介绍,语言简洁通顺,即可得3分。共4分)
16.(3分)
第一层级:没有找对信息点。(0分)
示例:一块手表。(0分)
第二层级:只能找到黑科技是什么,但是没有写出用途。或者写对了用途,但是找错了黑科技。(1分)
示例:本文展示的黑科技是“时光里计时器”,(1分)
或 这个计时器可以计算人生命的时间长度。(1分)
第三层级:能够根据原文,找到有关信息,但是不够全面。(2分)
示例:本文展示的黑科技是“时光里计时器”,(1分)这个计时器可以精确计算人的生命长短。(1分)
第四层级:能够根据原文,全面查找信息,并用精炼语言回答。(3分)
示例:本文展示的黑科技是“时光里计时器”,(1分)这个计时器可以精确计算人的生命长短。(1分)它依靠脉搏跳动提供能量,监听人体脑电流来存储能量,并在人处于睡眠时,通过脉冲发生器刺激脉搏,生成纳米级的生物机器人种群,修复清理人体内坏死细胞,激活新基因,减缓并控制基因衰老和病变速度。(1分)
17.(3分)
第一层级:空白或回答错误。(0分)
第二层级:只能分析出所用手法,或者只能写出讲述的内容、(1分或1.5分)
示例:A句语言很严谨,非常准确的描述了时光里计时器的工作原理以及用途,(1分)
B句运用了语言、神态和动作的细节描写,(1分)生动细致地描写了阿妈发现我的生命变短了,内心十分悲伤。(0.5分)
第三层级:能够分析语言特点,分析采用手法,根据文本分析内容。但是没有把情感、性格、主题等联系起来。(2分)
示例:A句运用了语言表述严谨,非常准确的描述了时光里计时器的工作原理以及用途,(1分)让读者能够清晰准确地了解这个计时器的独特之处。(1分)
B句运用了语言、神态和动作的细节描写,(1分)生动细致地描写了阿妈发现自己的生命延长,弟弟的疾病也得到控制后,她内心的复杂情绪。(1分)
第四层级:能够分析语言特点,分析采用手法,并联系文本内容,分析语言对文本产生的作用。并且能够将人物情感、性格特点、文章主题、科幻作品的特色联系起来。(3分)
A句示例:A句运用了大量的科学术语,语言表述严谨,非常准确的描述了时光里计时器的工作原理以及用途,(1分)让读者能够清晰准确的了解这个计时器的独特之处,(1分)能够为后文为弟弟控制疾病,延续生命做了铺垫。(1分)
(或科学准确的语言,也能够让科幻小说具有更强的真实感,更加吸引读者,1分)。
B句示例:B句运用了语言、神态和动作的细节描写,(手法分析1分)生动细致地描写了阿妈发现自己的生命延长,弟弟的疾病也得到控制后,猜测并证实是“我”把生命给了他们时,内心的复杂情绪,(内容分析1分)她既为弟弟生命得以延续而高兴,又因“我”生命即将逝去而无比难过悲伤,她不希望她的两个儿子有这样的命运。(情感分析1分)
(或表现了阿妈的细致敏感,以及对我和弟弟的深情,性格分析1分),或(为后文中阿妈去找土豆张的情节做了铺垫,作用分析1分,B句分析应紧扣文学性)。
18.(4分)
第一层级:回答错误。(0分)
第二层级:只能够分析出两处“秘密”的内容,或者只能分析出一处。(1分或2分)
示例:第一处“秘密”指的是弟弟手腕上戴了一块“时光里计时器”,我以为只有阿妈和弟弟佩戴了这个计时器,所以说是秘密。(1分)第二处“秘密”指的是“我”不想让阿妈和弟弟知道,我把自己的生命给了他们。(1分)
第三层级:能够分析出两处“秘密”的内容,并能够把提“悬念”的部分作用。或者只分析作用,而没有结合文本。(3分)
示例:第一处“秘密”指的是弟弟手腕上戴了一块“时光里计时器”,我以为只有阿妈和弟弟佩戴了这个计时器,所以说是秘密。(1分)第二处“秘密”指的是“我”不想让阿妈和弟弟知道,我把自己的生命给了他们。(1分)作者设置这个悬念的作用是:使文章波澜起伏,扣人心弦,增强了读者的阅读兴趣。(1分)
第四层级:能够分析出两处“秘密”的内容,并能够准确把握“悬念”的作用,并能够联系文本进行分析。(4分)
示例:第一处“秘密”指的是弟弟手腕上戴了一块“时光里计时器”,我以为只有阿妈和弟弟佩戴了这个计时器,所以说是秘密。(1分)第二处“秘密”指的是“我”不想让阿妈和弟弟知道,我把自己的生命给了他们。(1分)作者设置这个悬念的作用是:能够使“时光里计时器”格外神秘,“我”的反应也使读者产生好奇心理,增强了读者的阅读兴趣。(1分)而“秘密”的揭示,导致阿妈的失踪,“我”狂奔寻找阿妈,发现原来每个人都有一块计时器而情绪失控,使文章波澜起伏,扣人心弦。(1分)
19.(3分)
第一层级:空白,或理解错误。(0分)
第二层级:只分析句子的内涵,或者只谈了自己的理解感受。(1分)
示例:这句话的意思是有些事情我们当下没有立刻去做,可能就再没有机会去完成。有些美好的时光被自己忽略了,想再珍惜回味时,便再也寻不到了。(1分)
或者,我明白了,生命的长短是不可控的,应用自己有限的生命做最有意义的事情,这才是对待生命的真正态度。(1分)
第三层级:能把握句子的内涵,但没有联系文本。理解如何对待生命,但没有联系生活实际。(2分)
示例:这句话的意思是人的生命可能很长,也可能很短,有些事情我们当下没有立刻去做,可能就再没有机会去完成。有些美好的时光在匆匆忙忙中,被自己忽略了,想再珍惜回味时,便再也寻不到了。(1分)我也明白,生命的长短是不可控的,应用自己有限的生命做最有意义的事情。(1分)
第四层级:能把握句子的内酒,并联系文本分析内酒,同时能够结合自己的生活实际,来分析如何对待生命。(3分)
示例:这句话的意思是人的生命可能很长,也可能很短,有些事情我们当下没有立刻去做,可能就再没有机会去完成。有些美好的时光在匆匆忙忙中,被自己忽略了,想再珍惜回味时,便再也寻不到了。“我”在“时光里”中领悟了,当人知道生命的终点时,更应该懂得珍惜。(句意理解1分,结合原文0.5分)我也明白,生命的长短是不可控的,应用自己有限的生命做最有意义的事情,比如珍惜自己青春时光,珍惜身边的亲人朋友,珍惜和平而宁静的生活,这才是对待生命的真正态度。(自我理解1分,生活经验0.5分)
20.(4分)
第一层级:空白,或理解错误。(0分)
第二层级:只能够分析出“我”或“斯科特”对待生命的态度。(1分)
示例:我的选择是将自己的生命分给亲人,全心全意地爱着家人,珍惜与家人在一起的时光。(1分)
或者,斯科特的选择是帮阿蒙森带信给挪威国王,证明阿蒙森是第一个到达南极点的人。(1分)
第三层级:只能够把握“我”与“斯科特”对特生命的态度。没有归纳相似点。(2分)
示例:我的选择是将自己的生命分给亲人,全心全意地爱着家人,珍惜与家人在一起的时光。(1分)斯科特的选择是帮阿蒙森带信给挪威国王,证明阿蒙森是第一个到达南极点的人。(1分)
第四层级:能够把握“我”与“斯科特”对特生命的态度,结合文本正确分析理解。但相似点分析不全。(3分)
示例:我的选择是将自己的生命分给亲人,全心全意地爱着家人,珍惜与家人在一起的时光。(1分)斯科特的选择是帮阿蒙森带信给挪威国王,证明阿蒙森是第一个到达南极点的人。(1分)他们的共同之处在于,特别的勇敢,无所畏惧,能够面对一切困难。(1分)
第五层级:能够把握“我”与“斯科特”对特生命的态度,结合文本正确分析理解。并且能够比较归纳相似点。(4分)
示例:“我”的选择是将自己的生命分给亲人,全心全意地爱着家人,珍惜与家人在一起的时光。(1分)斯科特的选择是帮阿蒙森带信给挪威国王,证明阿蒙森是第一个到达南极点的人。并且再返回的途中,他与同伴勇敢克服环境的恶劣、物资的匮乏、内心的沮丧,最终坦然面对死亡。(1分)他们的共同之处是,勇敢面对困境,愿意为自己所爱的人、所忠于的事业,奉献出自己宝贵的生命,在有限的时光里完成生命清单中最有意义的事情。(2分)
21.(4分)
A.追求自由,反对殖民主义,反对压迫,具有强烈的反抗意识,仇视破坏家园的敌人。也有倔强、偏执、冷酷的一面。(1分)
B.祥子去找小福子,发现小福子吊死在树林里。祥子彻底失去生活的希望,邋遢懒惰,吃喝嫖赌,拉车故意使坏,四处借债行骗,从骗钱到出卖人命,跟老弱妇孺抢最轻松的活儿,金钱享乐成为他活下去的唯一动力。(1分)当初体面强健、要强自立、有梦想有追求的祥子彻底丧失良知与希望,沦为行尸走肉。(1分)
C.坚强勇敢、积极乐观,勇于面对生活中的困境,以坚韧的意志,战胜一切困难。(1分)
22.(3分)这个题可以从文本内容、人物性格、社会背景等方面来分析,言之成理即可,能够结合名著,答出2点,陈述有条理,即可给3分。
示例:
尼摩船长:面对曾经被压迫、被毁灭的经历,尼摩船长选择驾驶潜艇,无情地击沉了敌军战舰,眼睁睁的看着无数人死亡。他之所以这么做,是因为:
第一,他的亲人、家园被殖民者无情的毁灭,他内心充满了强烈的仇恨,对殖民压迫充满了愤怒与仇视,他痛恨殖民者,以这样极端的方式来表达他的反抗。
第二,他的性格复杂,刚毅果敢、杀伐决断、遇事冷静、头脑清晰、不安于现状、具有开拓精神,像尼摩这样的人,面对压迫,必然反抗。
第三,结合这部作品的写作背景,凡尔纳生活的19世纪,正是资本主义扩张时期,波兰人民正在奋力反抗沙俄的统治,当时的法国人同情波兰人,凡尔纳借尼摩船长表达对殖民压迫的不满。
祥子:面对自己梦想的破灭,祥子选择了彻底的堕落,主要原因是:
第一,祥子经历了“三起三落”,他拥有一辆车的梦想彻底破灭了。本来曹先生愿意让样子包月,让小福子做女仆,给了祥子希望。但是祥子发现小福子死了,他最后仅存的一点斗志与希望彻底被毁灭。再加上,遇上老马,从老马的经历中,祥子发现要强是没有用的,无论怎样奋斗,最终的结果都是一样的。
第二,祥子的个人性格逆来顺受、懦弱胆小,面对他人的欺凌,不敢反抗,只是一味的躲避退让。
第三,当时的社会黑暗病态,人人恃强凌弱、欺软怕硬,善良贫苦的劳动人民无法通过自身的努力改变生存现状,而恶人、强人、坏人却能够肆意妄为。这样一个畸形病态的社会,让大多数人无力反抗,最终从人沦落为鬼,沦落为行尸走肉。
保尔:面对疾病困扰,无法再参与到自己渴望的战斗中去,但保尔能够勇敢面对,主要原因是:
第一,保尔自身坚强勇敢、意志坚韧,积极乐观,勇于战胜一切困难。他有过自杀的想法,但是马上就能够扭转过来,他能够明白自己的生命应该更有意义,自杀是懦弱的想法。
第二,保尔一直都受到同伴的积极影响,比如朱赫来是保尔的引路人,他勇敢坚定、沉着冷静,有着崇高的革命意志,不仅教保尔各种知识与技能,而且培养了保尔朴素的革命热情。
第三,写作背景,这部作品的写于俄国十月革命之后,社会革命轰轰烈烈开展,作者奥斯特洛夫斯基投身到革命中,并根据自身革命经历塑造保尔这个形象,创作目的就是塑造一个积极投身革命,用于面对苦难、意志顽强、身残志坚的革命者的形象。
23.(2分)这是一道开放题,所拟标题能够体现“比较”“人生困境”“选择”等,逻辑合理,语言精练,观点明确,就给2分。如果能够有主副标题,有“论”“分析”“探讨”等词语,那就更好。
参考示例:
1.一样的人生困境,不一样的人生选择
2.对比分析样子和保尔面对困境的态度及成因
3.尼摩与样子产生不同人生选择的原因探究
4.试分析困境中人物产生不同选择的深层原因
5.堕落与抗争
——从祥子与保尔面对困境的态度探析作品主题
6.困境中的抉择
——探究尼摩、祥子与保尔对待困境不同态度的深层原因
三、写作
24.(45分)
任务A 评分标准
类型
项目
一类文
(45-43分)
二类文
(42~38分)
三类文
(37~33分)
四类文
(32~27分)
五类文
(26~22分)
六类文
(22分以下)
内容
紧扣“温度”
想象非常合理
逻辑很清晰
科学元素和人文性融合
情节波澜起伏
立意新颖有深度
紧扣“温度”
想象合理
逻辑清晰
科学元素和人文性融合得较好
情节有波澜
立意有一定深度
体现“温度”
想象比较合理
逻辑清晰
具备一定的科学元素和人文性
有具体情节
立意合理
体现“温度”
想象比较合理
逻辑比较合理
具备一定的科学性
有具体情节
立意合理
想象不够合理
科学性不强
没有具体情节
缺乏合理立意
想象不合理
想象不具备科学性或违背科学事实
没有具体情节
无立意
结构
结构严谨
构思巧妙
结构严谨
构思合理
结构完整
结构基本完整
结构不完整
杂乱无章
语言
得体贴切
灵活多变
生动丰富
语言得体
生动流畅
形象生动
语言得体
通顺连贯
较生动
语言较为得体
基本通顺连贯
语言不得体不通顺
语无伦次
文面
卷面整洁
标点正确
卷面整洁
标点正确
卷面较整洁
标点正确
写字、标点错误较少
写字、标点错误较多
字迹潦草
标点不清
错别字较多
任务B 评分标准
类型
项目
一类文
(45-43分)
二类文
(42~38分)
三类文
(37~33分)
四类文
(32~27分)
五类文
(26~22分)
六类文
(22分以下)
立意
紧扣“温度”和“深圳少年”
反映深圳少年积极向上精神面貌
立意深刻
饱含情感
紧扣“温度”“深圳少年”
反映深圳少年积极向上精神面貌
立意正确
融入情感
体现“温度”“深圳少年”
反映深圳少年积极向上精神面貌
立意正确
有情感
立意较正确
体现“温度”、“深圳少年”
立意不正确
严重偏题
内容
聚焦“温度”和“深圳少年”
选材新颖
视角独特
材料真实
形象饱满
细节丰富动人
选材体现“温度”“深圳少年”
材料真实
形象具体
细节动人
选材体现“温度”“深圳少年”
材料较真实
形象较具体
有生活细节
选材体现“温度”“深圳少年”
材料较具体
选材不恰当
内容空泛
形式
文学性强
叙事富有变化
结构巧妙
语言隽永
引人入胜
叙事生动
详略得当
结构严谨
语言生动
可读性较强
叙事连贯
有详有略
结构完整
语言通顺
有可读性
叙事较有条理
结构基本完整
语言基本连贯
叙事较少
结构不完整
语言欠通顺
语病较多
杂乱无章
语言不通
文面
卷面整洁
标点正确
卷面整洁
标点正确
卷面较整洁
标点正确
写字、标点错误较少
写字、标点错误较多
字迹潦草
标点不清
错别字较多
【说明】
1.整体起评分30分。
2.离题作文27分以下(对于离题作文的判定要慎重,须提交组长决定)。
3.500-599字,结构完整的,每少50字扣1分,结构不完整的,22-26分;400-499字,20-24分;300-399字,15-19分;299字以下,15分以下酌情给分。
4.前两个错别字不扣分,从第三个错别字开始,每错一字扣1分,错同一字不重复扣分,扣至4分为止。
5.缺标题扣2分,以话题为标题不扣分。
6.抄袭卷零分,须提供真凭实据提交组长;全文三分之一为抄袭试卷中的阅读文段,15分以下酌情给分。
7.出现真实校名、姓名扣2分;个别使用涂改液不扣分,标点符号使用不当不再扣分。
相关试卷
这是一份[语文][期末]广东省深圳市宝安区2023~2024学年七年级下学期期末考试 语文试题(有答案),共15页。
这是一份广东省深圳市宝安区2023-2024学年七年级下学期期末考试 语文试题,共14页。
这是一份广东省深圳市宝安区2022-2023学年七年级下学期期末语文试题(含答案),共11页。试卷主要包含了16,有删减),5分);作者,33本,66本,76本等内容,欢迎下载使用。

