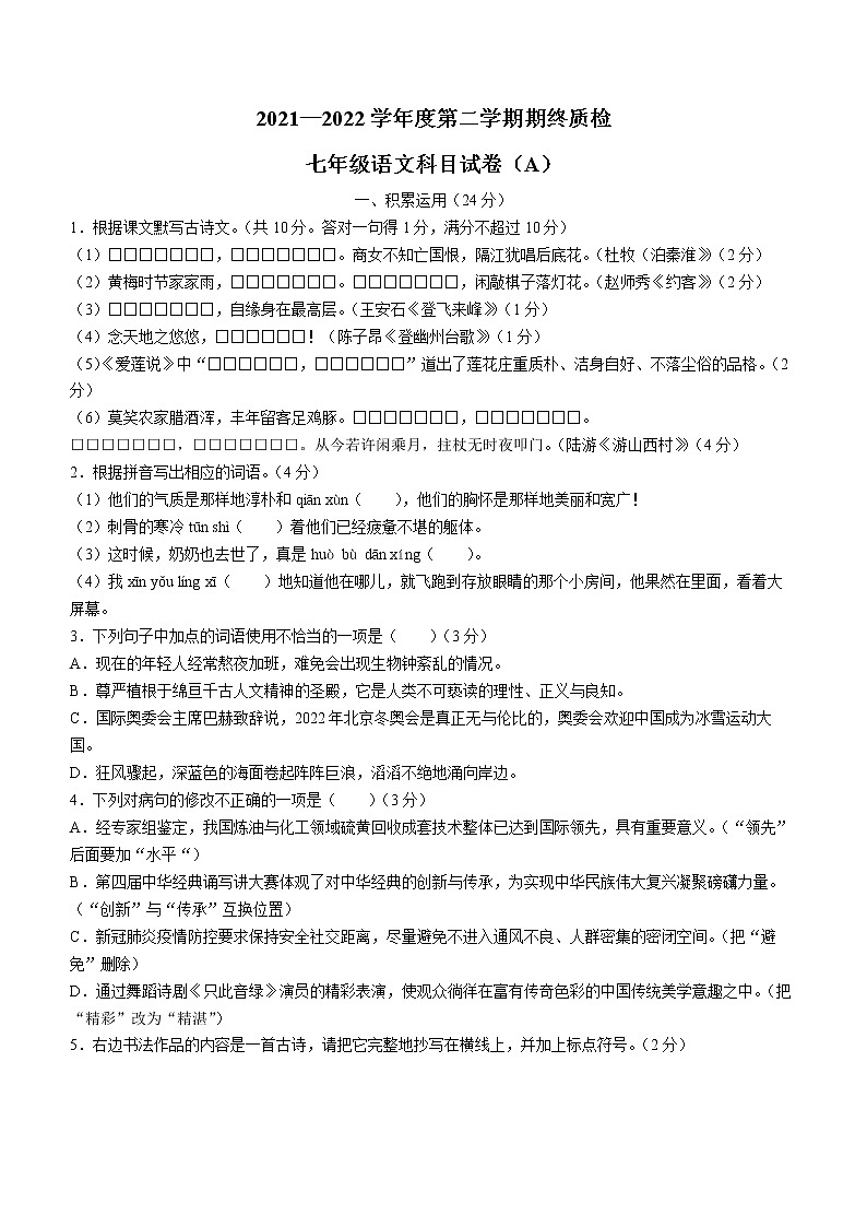
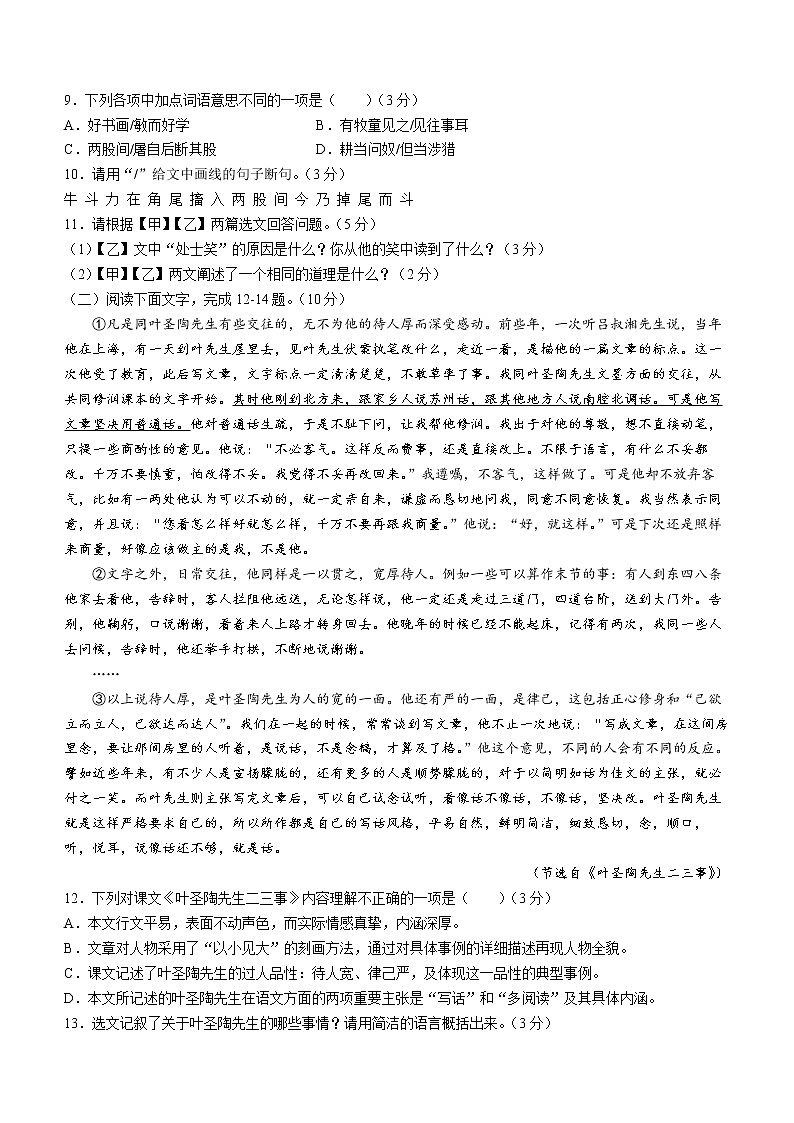
广东省揭阳市榕城区2021-2022学年七年级下学期期末语文试题(word版含答案)
展开广东省揭阳市榕城区2022-2023学年七年级下学期期末语文试题: 这是一份广东省揭阳市榕城区2022-2023学年七年级下学期期末语文试题,共7页。试卷主要包含了积累运用,阅读,作文等内容,欢迎下载使用。
广东省揭阳市榕城区2022-2023学年七年级下学期期末考试语文试题(图片版含答案): 这是一份广东省揭阳市榕城区2022-2023学年七年级下学期期末考试语文试题(图片版含答案),共9页。
广东省揭阳市榕城区2022--2023学年七年级上学期期末语文试题(含答案): 这是一份广东省揭阳市榕城区2022--2023学年七年级上学期期末语文试题(含答案),共8页。试卷主要包含了积累运用,阅读,作文等内容,欢迎下载使用。

