


专题六 自然地理环境的整体性与差异性 (讲义)--高考地理一轮复习讲学一站通关
展开
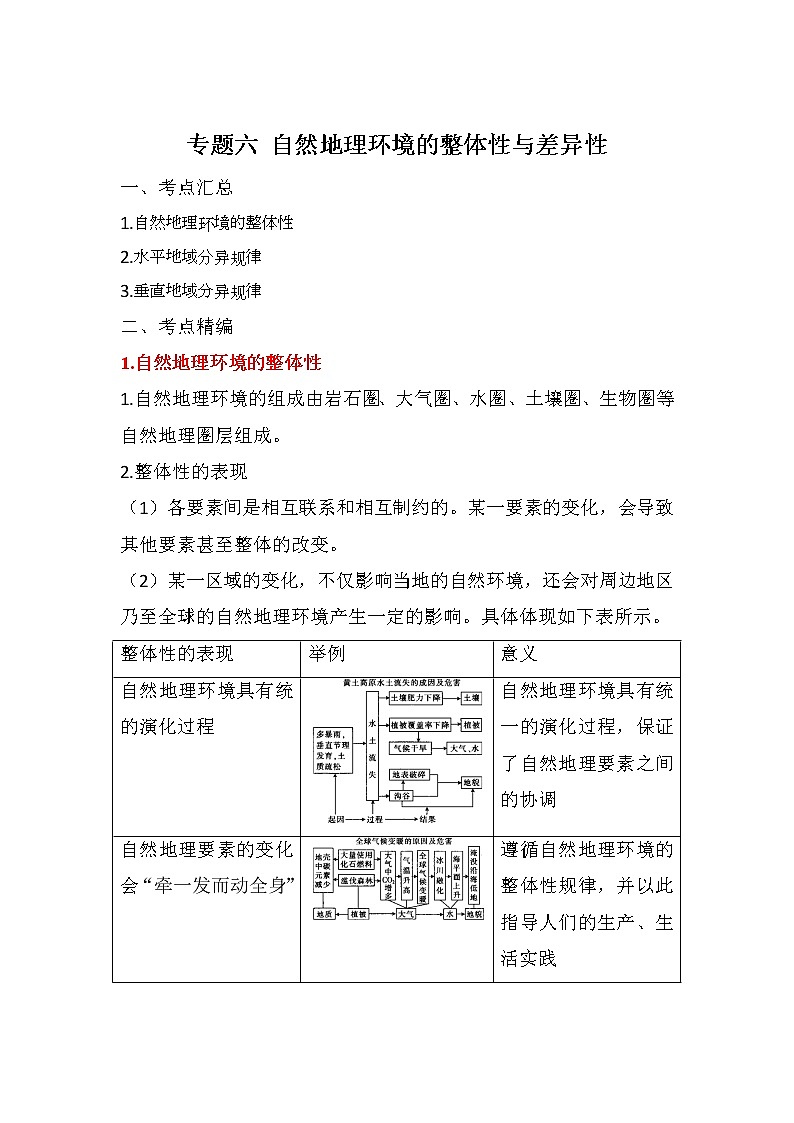
专题六 自然地理环境的整体性与差异性一、考点汇总1.自然地理环境的整体性2.水平地域分异规律3.垂直地域分异规律二、考点精编1.自然地理环境的整体性1.自然地理环境的组成由岩石圈、大气圈、水圈、土壤圈、生物圈等自然地理圈层组成。2.整体性的表现(1)各要素间是相互联系和相互制约的。某一要素的变化,会导致其他要素甚至整体的改变。(2)某一区域的变化,不仅影响当地的自然环境,还会对周边地区乃至全球的自然地理环境产生一定的影响。具体体现如下表所示。整体性的表现举例意义自然地理环境具有统的演化过程自然地理环境具有统一的演化过程,保证了自然地理要素之间的协调自然地理要素的变化会“牵一发而动全身”遵循自然地理环境的整体性规律,并以此指导人们的生产、生活实践一个区域的变化不可避免地会影响其他区域全球共同努力保护人类共同的家园地球3.自然地理要素的相互作用地理要素相互影响典例气候与地貌气候→地貌云贵高原的岩溶地貌形成于湿热的气候条件下;西北内陆的风沙地貌形成于干旱的气候条件下地貌→气候横断山区山高谷深,气候垂直变化大,形成“一山有四季,十里不同天”的气候气候与水文气候→水文我国北方河流大多有结冰期;温带海洋性气候区河流水位变化小水文→气候在湖泊、水库周围,空气湿度大,昼夜温差小气候与生物气侯→植物→动物赤道附近为雨林,动物耐热;亚寒带地区则为针叶林,动物耐寒植物→气候森林茂盛的地方,周围的气候相对湿润气候与土壤气候→土壤东北平原气候冷湿,土壤有机质分解慢,形成肥沃的黑图;东南丘陵地区气候湿热,有机质分解快,形成贫瘠的红壤土壤→气候冻土加剧气候的寒冷地貌与水文地貌→水文刚果河的向心水系与盆地地形有关;北欧高地上的众多湖泊多是冰川地貌积水而成的水文→地貌黄土高原的沟壑地形是流水侵蚀的结果;华北平原、长江三角洲等是河流堆积作用而成的地貌与生物地貌→生物阴坡、阳坡植物不同,如马尾松生长在阳坡,冷杉生长在阴坡生物→地貌生物对地貌影响的主要表现:一方面加快了岩石的风化过程,改变地貌形态;另一方面又具有保持水土、减少侵蚀的作用,保护了原始地表形态 【典型例题】1.近年来,位于高纬的西伯利亚地区气候发生了明显变化,土地覆被也随之变化,平地上的耕地明显减少,洼地上的草地大量转化为湿地,越年积雪(积雪期超过一年)面积减少。据此完成下面小题。
(1)导致西伯利亚地区土地覆被变化的首要原因是( )
A.气温降低 B.气温升高 C.降水增多 D.降水减少
(2)湿地面积增加主要是因为当地( )
A.洪水暴涨 B.退耕还湿 C.冻土融化 D.地面沉降
(3)西伯利亚地区平地上减少的耕地主要转化为( )
A.草地 B.湿地 C.林地 D.寒漠2.受秘鲁寒流和离岸风的影响,冷水上涌,秘鲁沿海形成了世界著名的渔场。据此完成下面小题。
(1)秘鲁渔场的形成体现了自然地理环境的( )
A.生产功能 B.平衡功能 C.差异性 D.整体性
(2)有些年份,秘鲁近海上升流减弱或消失,则会导致( )
A.秘鲁沿海一带降水比常年增多 B.秘鲁近海冷水性生物比常年增多
C.东太平洋赤道附近海水变冷 D.秘鲁寒流上空对流运动减弱 【参考答案】1.答案:(1)B; (2)C; (3)A
解析:(1)本题考查的主要知识点为:气候变化对区域地理环境的影响。根据材料,土地覆被变化主要表现为“平地上的耕地明显减少,洼地上的草地大量转化为湿地,越年积雪(积雪期超过一年)面积减少”。A.气温降低会导致越年积雪面积增加,A错误。B.洼地上的草地大量转化为湿地,主要是因为近年来全球气候变暖,气温升高,积雪融化,水分在洼地处积累,形成湿地,B正确。C.高纬的西伯利亚地区,降水以降雪为主,降水增多不会导致越年积雪面积减少,C错误。D.降水减少,气候趋于干旱,不利于洼地上的草地大量转化为湿地,D错误。
(2)本题考查的主要知识点为:湿地面积增加的原因。A.暴涨只能形成暂时的积水,A错误。B.由材料“洼地上的草地大量转化为湿地”可知增加的湿地面积主要来自草地,B错误。C.高纬的西伯利亚地区气温低,有多年冻土层和越年积雪分布,全球气候变暖,气温升高,导致积雪融水增多和表层冻土融化,为湿地形成提供了水源,且下层冻土不利于水分的下渗,易在洼地形成湿地,C正确。D.地面沉降与湿地的形成关系较小,D错误。
(3)本题考查的主要知识点为:地理环境的整体性。气温升高,蒸发加剧会使对水分需求较多的耕地转化成对水分需求相对较少的草地,A正确。高纬的西伯利亚地区地处内陆,降水量少。随着全球气候变暖,气温升高,蒸发加剧,土壤水分条件变差,不再适宜发展种植业,更不会转化成对水分需求较多的林地和湿地,B、C错误。气温升高,不会使耕地转化成寒漠,D错误。2.答案:(1)D; (2)A
解析:(1)秘鲁渔场的形成受离岸风和寒流的影响,说明地理环境各要素之间相互渗透、相互制约和相互联系,体现了自然地理环境的整体性,D正确。故选D。(2)秘鲁近海上升流减弱或消失,会导致秘鲁近海的海水温度异常升高,说明出现了厄尔尼诺现象,会导致秘鲁沿海一带降水比常年降水增多,A正确。秘鲁近海冷水性生物比常减少,B错误。东太平洋赤道附近海水变暖,C错误。秘鲁寒流上空对流运动增强,D错误。故选A。 2.水平地域分异规律1.水平地域分异规律的对比地域分异规律山赤道到两极的地域分异(纬度地带性)从沿海向内陆的地域分异(经度地带性)定义自然带沿着纬度变化的方向进行有规律的更替,每个地带与纬线大体平行地伸展成条带状自然带沿着经度变化的方向进行有规律的更替,并大致与经线平行地伸展成条带状形成基础热量水分成因总结太阳辐射总量从赤道向两极递减水分条件沿经度变化的方向变化延伸方向纬线方向(东西方向)经线方向(南北方向)更替方向纬度变化方向(南北方向)经度变化方向(东西方向)典型地区低纬度和高纬度地区中纬度地区典型景观变化例证2.非地带性地域分异由于海陆分布、地表起伏洋流等因素的影响,陆地自然带的分布不具备水平地域分异规律和山地垂直地域分异规律,或者使陆地自然带的分异规律表现得很不完整或很不鲜明。因素地区自然带和地表景观成因地带性分布(理想状态)非地带性分布(现实状况)海陆分布南半球中高纬度苔原带、针叶林带无南半球该纬度无陆地北极地区冰原带无北极地区主要是北冰洋地形南美洲巴塔哥尼亚高原温带草原带、温带落叶阔叶林带温带荒漠带位于安第斯山脉的背风坡,降水少科迪勒拉山系西侧东西延伸,南北更替,呈带状南北延伸,南北更替,呈长条状科迪勒拉山系的阻挡东非高原热带雨林带热带草原带地势高、气温低,降水少洋流北半球中高纬度的大陆东西两岸东西两岸的分布纬度应该大致相当东岸向较低纬度延伸,西岸向较高纬度延伸北半球中高纬度,大陆东岸是寒流,降温减湿;大陆西岸是暖流,增温增湿北半球中低纬度大陆东西两岸东西两岸的分布纬度应该大致相当东岸自然带向较高纬度延伸北半球中低纬度,大陆东岸是暖流,西岸是寒流南北半球副热带的大陆西岸热带荒漠带沿纬线呈带状分布东岸自然带向较高纬度延伸寒流起降温减湿的作用水分昆仑山山麓温带荒漠带绿洲冰雪融水和地下水丰富尼罗河谷地热带荒漠带绿洲尼罗河水灌溉 【典型例题】3.下图为某区域自然带分布示意图。读图,据此完成下面小题。
(1)从浙闽丘陵至东西伯利亚,自然带发生有规律的更替,体现了( )
A.垂直分异规律 B.地方性分异规律 C.纬度地带分异规律 D.干湿度地带分异规律
(2)甲处的植被最可能是( )
A.灌丛草甸 B.高山草原 C.高寒荒漠 D.高山冰雪4.下图为“我国北方地区自然带分布略图”,读图,完成下面小题。
(1)甲、乙、丙对应的植被类型分别是( )
A.温带落叶阔叶林、温带草原、温带荒漠 B.亚寒带针叶林、温带草原、热带荒漠
C.热带落叶阔叶林、热带草原、热带荒漠 D.亚热带常绿阔叶林、亚热带草原、亚热带荒漠
(2)造成图中甲、乙、丙植被类型差异的主要原因是( )
A.热量 B.光照 C.水分 D.土壤、地形5.读图,完成下面小题。
(1)图中①、②、③三地的景观与甲、乙、丙三地依次对应的顺序是( )
A.甲、乙、丙 B.甲、丙、乙 C.丙、甲、乙 D.乙、甲、丙
(2)上图中①、②、③三地的景观变化体现的地域分异规律主要是( )
A.经度(由沿海向内陆)地域分异 B.垂直地域分异
C.纬度(由赤道向两极)地域分异 D.地方性分异
(3)“一山有四季,十里不同天”。这句话反映了自然环境的( )
A.从赤道到两极的地域分异现象 B.垂直地域分异现象
C.从沿海到内陆的地域分异现象 D.地方性分异现象 【参考答案】3.答案:(1)C; (2)A
解析:(1)从浙闽丘陵到东西伯利亚植被表现为由亚热带常绿阔叶林到温带针阔叶混交林再到亚寒带针叶林,南北方向更替,体现了热量的差异,为纬度地带分异规律。
(2)此题考查垂直分异规律。甲位于树线以上,因此植被表现为向草原过渡,为灌丛草甸。4.答案:(1)A; (2)C
解析:(1)本题考查世界主要气候类型的作用的相关知识。读图分析,图中甲位于我国东北地区,距海较近,属于温带季风气候,植被类型为温带落叶阔叶林;乙和丙深居内陆,降水较少,属于温带大陆性气候,对应的植被随降水减少依次为温带草原和温带荒漠。故本题正确答案为A。
(2)本题考查自然地理环境的差异性的相关知识。结合上题分析,甲、乙、丙由我国东部沿海向西部内陆,距海越来越远,降水逐渐减少,因此植被类型形成了从森林到草原、荒漠的变化。造成图中甲、乙、丙植被类型差异的主要原因是水分。故本题正确答案为C。5.答案:(1)C; (2)A; (3)B
解析:(1)从①到②到③距海越来越远降水逐渐减少,植被依次呈现森林、草原到荒漠的景观,对应图中丙、甲、乙,C正确,A、B、D错误。故选C。
(2)从①到②到③距海越来越远降水逐渐减少,植被依次呈现森林、草原到荒漠的景观,体现了经度地带性分异规律(由沿海向内陆地域分异规律),水分是引起变化的主要因素,A正确,故选A。
(3)考查自然地理环境的分异规律,“一山有四季,十里不同天”这句话反映了自然环境的垂直地域分异现象,在同一座山上,在不同的海拔高度,气温和降水会有明显的变化,进而形成不同的陆地自然带,故B正确,A、C、D错误。 3.垂直地域分异规律1.影响山地垂直自然带带谱复杂程度的因素(1)山地所在纬度相同高度的山地,纬度越低,自然带垂直带谱越复杂。(2)山地海拔—纬度相当的山地,海拔越高,自然带垂直带谱越复杂。(3)山顶、山麓之间相对高度中纬度地区,纬度相当的山地相对高度越大,自然带垂直带谱越复杂。2.垂直地域分异规律的表现(1)从山麓到山顶的热量差异很大般情况下,海拔每上升100m气温约下降0.6℃。据此可知:从山麓到山顶的自然带分异规律类似于由赤道到两极的地域分异规律(下图),纬度越低,山地相对高度越大,自然带类型越多。(2)从山麓到山顶的水分状况差异明显一般来说,从山麓到山顶,降水量呈“少一多一少”的变化规律。因此,有些基带为草原或荒漠的高山,由于山地上部降水增多,可能出现森林带,如天山。(3)随着纬度和坡向的变化,同一自然带在不同地区的分布高度也不同①山地所在纬度——同类自然带,在低纬的山地分布海拔高,在高纬的山地分布海拔低。如针叶阔叶混交林带,在亚热带(如台湾玉山)分布海拔可达2800m,到暖温带(如小五台山)只能分布到20m,而到了中温带(如长白山)仅分布到1200m。②坡向——同一山地,同类自然带,阳坡分布海拔高,阴坡分布海拔低。3.影响雪线高度的因素夏季气温小于0℃的地方有永久性积雪,即夏季气温0℃等温线为山体的雪线。雪线是冰雪带的下限,其高度与纬度坡向和坡度有关。温度(热量或纬度)雪线高度与气温呈正相关。即低纬雪线高,高纬雪线低;阳坡雪线高,阴坡雪线低降水因素降水量越大,雪线越低;降水量越小,雪线越高。而迎风坡雪线低,背风坡雪线高地貌因素坡度越大,积雪越易下滑,不利于积雪保存,雪线偏高自然环境变迁、人类活动因素全球气候变暖、臭氧层破坏,雪线上升;沙漠化导致气候变干,局部地区雪线有所上升;矿物能源燃烧产生的粉尘污染雪面,雪面可吸收的太阳辐射量增加,导致冰雪融化,雪线上升气候、地貌等因素综合作用喜马拉雅山南坡,既是阳坡,又是迎风坡,但水分条件的影响大于热量条件的影响,因此雪线高度南坡比北坡低 【典型例题】6.下表为我国甲、乙两山基带气象要素及雪线高度资料表。读表,完成下面小题。坡向甲山(海拔7782m)乙山(海拔7435m)南坡北坡南坡北坡基带
气象
要素海拔/m1100292012291848年均温/℃16.17.97.42.8年降水量/mm2276.6512.196.1519.2雪线高度/m4750500043503980(1)据表中数据可以推断( )A.甲山北坡相对高度大于南坡 B.甲山南坡的垂直带谱最丰富C.乙山南坡的河流补给以雨水补给为主 D.乙山的森林蓄积量大于甲山(2)与乙山相比,甲山雪线分布特点形成的主导因素有( )①纬度位置②山体海拔③水汽来源方向④人类活动A.①② B.②③ C.①③ D.③④7.下图为我国南方某山地垂直自然带分布示意图,该山地东坡为迎风坡。读图,完成下面小题。(1)甲表示的植被类型最可能是( )A.针叶林 B.常绿阔叶林 C.热带雨林 D.热带荒漠(2)影响该山地东、西两坡植被类型差异的主要因素是( )A.水分 B.热量 C.海拔 D.土壤 【参考答案】6.答案:(1)B(2)C解析:(1)据表中资料,甲山南坡基带海拔高度低于北坡,因此甲山北坡相对高度小于南坡;甲山南坡的相对高度最大,其垂直带谱最丰富;乙山南坡的年降水量最少,河流补给应以高山冰雪融水补给为主;乙山的雪线较低,森林蓄积量小于甲山。故B项正确。(2)与乙山相比,甲山年均温较高→雪线较高,年均温较高说明甲山纬度位置低于乙山;甲山南坡降水多于北坡→南坡为迎风坡→雪线南坡低于北坡,乙山北坡降水多于南坡→北坡为迎风坡→雪线北坡低于南坡,说明水汽来源方向影响雪线的分布。综上可知与乙山相比,甲山雪线分布特点形成的主导因素是①纬度位置、③水汽来源方向,C项正确。7.答案:(1)B(2)A解析:(1)山麓的自然带与山地所在地的水平自然带(基带)一致,而山麓到山顶的自然带更替与纬度地带性相似。图中显示甲的上面为落叶阔叶林,所以甲最可能为常绿阔叶林。故B项正确。(2)由图可知,该山地东坡为常绿阔叶林,西坡为荒漠草原;我国南方位于亚热带季风气候区,夏季盛行东南季风,因而东坡为山地迎风坡,降水多,而西坡为背风坡,降水少,导致两坡自然带有较大差异。故A项正确。