还剩24页未读,
继续阅读
所属成套资源:2020高考湘教版地理一轮复习提分讲义()
成套系列资料,整套一键下载
2020高三地理一轮复习提分教程(湘教版)讲义:必修2第1章人口与环境第2讲
展开
第2讲 人口迁移 地域文化与人口
考纲展示
考查方向
1.人口迁移的主要原因。
2.地域文化对人口的影响。
1.以人口统计图表为背景,结合春运、产业转移、城市化发展等问题,考查人口迁移的原因、特点和影响。
2.以某一地域的特定文化现象为载体,考查地域文化对人口数量、结构或空间变化的影响。
基础全面梳理
一 人口迁移的概念与分类
1.人口变动的原因
(1)人口自然增长,取决于人口的出生率与死亡率的数值大小。
(2)人口机械增长,即迁入人口的增加值。
2.人口迁移
(1)概念:是人口移动的一种形式,指人们变更定居地的空间流动行为。
人口流动和人口迁移是不同的概念,人口流动是短期内人口的变动,而人口迁移的时间相对较长。
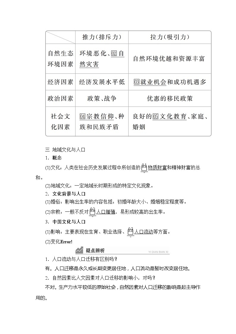
二 引起人口迁移的因素
1.根本原因:不协调的人地关系。
2.具体因素
三 地域文化与人口
1.概念
(1)文化:人类在社会历史发展过程中所创造的物质财富和精神财富的总和。
(2)地域文化:一定地域长时期形成的特定文化现象。
2.文化背景与人口
(1)婚俗:影响出生率的内容包括:初婚年龄大小、婚姻稳定程度等。
(2)宗教:一般不反对人口增殖,易形成较高的出生率。
3.中国文化与人口
(1)影响:主要表现在生育、职业选择、人口流动等方面。
(2)变化
1.人口流动与人口迁移有区别吗?
有。人口迁移是永久或长期变更居住地,人口流动是暂时改变居住地。
2.自然因素比人文因素对人口迁移的影响小,对吗?
不对。生产力水平较低的原始社会,自然因素对人口迁移的影响是起主导作用的。
3.人口迁入多人口机械增长数量一定多吗?
不一定。影响一个地区人口机械增长的因素是人口迁移率,而人口迁移率=迁入率-迁出率,当人口迁移率大于零时,人口机械增长为正,当其小于零时,人口机械增长为负。
考点深度研析
考点 人口迁移及其影响
1.现代国际人口迁移的主要形式
现代国际人口迁移的形式主要有科技移民、劳务输出和国际难民迁移三种,其迁移人口类型、迁移原因、方向及影响具体分析如下:
形式
科技移民
劳务输出
国际难民迁移
迁移人
口类型
高素质人才
外国廉价劳动力
战争难民、政治难民
迁移的
原因
寻找更好的学习、工作和生活条件
发达国家劳动力不足,寻找更多的就业机会
战乱、种族冲突、政治迫害
迁移的
方向
发展中国家流向发达国家
发展中国家流向发达国家,人口稠密国家流向人口稀疏国家
流向和平国家、能对其提供避难需求的国家
产生的
影响
发展中国家在人才和经济上蒙受双重损失
缓解发展中国家的就业压力,赚取外汇
给迁入国的政治、经济和社会带来许多问题
2.人口迁移的影响
人口迁移的影响是多方面的,既有有利的方面,也有不利的方面。主要体现在对人口迁出地、迁入地、城市化和就业结构的影响上。
(1)人口迁移对迁出(入)地的影响
(2)人口迁移对城市化的影响
大量农村人口迁入城市,为城市注入了活力,促进了城市经济发展。随着人口规模的扩大,城市的用地规模不断扩大,城市功能区也随之发生布局调整,郊区不断出现住宅小区,促进了郊区城市化的发展。
(3)人口迁移对就业结构的影响
伴随人口迁移,会不断出现新的职业。如学龄儿童迁移人口增多,则迁入地应增加或加强中小幼教师的师资力量。
(2018·全国卷Ⅰ)户籍人口是指依法在某地公安户籍管理机关登记了户口的人口,常住人口是指实际居住在某地一定时间(半年以上)的人口。下图示意近十年我国某直辖市户籍人口与常住人口的数量变化。据此完成(1)~(2)题。
(1)根据图示资料推测,近十年来该直辖市( )
A.外来务工人口多于外出务工人口
B.老年人口比例逐年下降
C.劳动力需求数量增加
D.人口自然增长率逐年增加
(2)该直辖市是( )
A.北京市 B.天津市 C.上海市 D.重庆市
[思维探究]
[答案] (1)C (2)D
考向1 人口迁移的形式与特点
(2013·全国卷Ⅰ)下图示意某城市20世纪80年代和90年代平均人口年变化率。当前,该城市总人口约1 300万。据此完成(1)~(2)题。
(1)20世纪90年代和80年代相比,该城市( )
A.总人口增长速度加快 B.总人口减少
C.人口自然增长率降低 D.人口净迁入量减少
答案 D
解析 读图可知,总人口增长率降低,说明人口增长速度减慢,A项错误;总人口增长率大于0,因而总人口仍在增长,B项错误;人口自然增长率上升,C项错误。20世纪80年代国际净迁移率为正,国内净迁移率为负,且国际净迁移率的绝对值大于国内净迁移率的绝对值,人口净迁移量为正;20世纪90年代,国际净迁移率为正,国内净迁移率为负,但国际净迁移率的绝对值小于国内净迁移率的绝对值,人口净迁移率为负,D项正确。
(2)该城市所在的国家可能是( )
A.美国 B.日本 C.俄罗斯 D.德国
答案 A
解析 四个选项均为发达国家,但是俄罗斯、德国和日本的自然增长率很低,接近0,甚至为负,而美国虽然也是发达国家,但人口自然增长率较高,在1%左右,甚至超过1%,故A项正确。
考向2 人口对区域发展的影响
(2013·全国卷Ⅱ)下图表示我国部分省级行政区域2005~2010年间迁移人口比重。迁移人口以青壮年为主。读图,完成(1)~(2)题。
(1)2005~2010年( )
A.迁出人口数量贵州多于四川
B.迁入人口数量上海多于广东
C.人口增长率浙江高于江苏
D.人口自然增长率安徽低于天津
答案 C
解析 读图可知,贵州和四川人口迁入率基本相同,贵州人口迁出率略大于四川,因贵州人口数量远少于四川,故贵州人口迁出数量少于四川,A项错误;上海和广东人口迁出率基本相同,人口迁入率上海约是广东的两倍,因广东人口远多于上海,故迁入人口数量广东多于上海,B项错误;浙江和江苏人口迁出率基本相同,浙江人口迁入率明显大于江苏,两省都位于我国东部沿海地区,经济发展水平较高,人口自然增长率接近,故人口增长率浙江高于江苏,C项正确;安徽经济发展水平低于天津,安徽人口自然增长率大于天津,D项错误。
(2)2005~2010年,省级行政区域间的人口迁移( )
A.延缓了皖、赣、黔的老龄化进程
B.延缓了沪、京、津的老龄化进程
C.降低了皖、赣、黔的城市化水平
D.降低了沪、京、津的城市化水平
答案 B
解析 我国2005~2010年人口迁移以乡村向城市迁移为主,故迁入地区的城市化水平提高,迁出地区乡村人口迁出,人口总量减少,城市化水平有所提高。文字材料信息显示迁移人口以青壮年为主,延缓迁入地区的老龄化进程,加剧迁出地区的老龄化水平。
人口迁移影响的分析思路
(1)从辩证角度:有利影响和不利影响。
若分析应该限制人口迁入,则主要分析人口迁入带来的不利影响,如导致交通、住房、就业、教育等压力增大,环境污染加重等。若不限制,则主要分析人口迁入带来的有利影响,如带来廉价劳动力,促进经济发展,促进文化交流等。
(2)从区域角度:对迁出地的影响和对迁入地的影响。
(3)从要素角度:对生态环境、经济、社会三方面的影响。
(4)从具体方面:
方面
影响
人口数量
迁入地增多,迁出地减少
职业构成
迁入地第二、三产业就业比重上升
交通运输
迁入地交通压力增大
年龄结构
大量青壮年劳动力的迁移,会使迁出地人口老龄化加重,迁入地人口老龄化减轻
考点 影响人口迁移的因素
1.自然环境因素
因素
对人口迁移的影响
气候
直接影响人的身体健康,并通过人类生产生活影响人口迁移
水源
很大程度上决定了人类生产生活格局,从而影响人口迁移的方向和规模
土壤
通过影响农业生产而影响人口迁移
矿产资源
矿产资源的开发和制造业的发展影响人口迁移
自然灾害
自然灾害引起饥荒或生态恶化而迫使人口迁移
2.社会经济因素
因素
对人口迁移的影响
经济因素
最主要的、经常起作用的因素,多数情况下人口迁移是为了追求更好的就业机会、更高的经济收入和生活水平;宏观经济布局的改变也会造成大量人口迁移
交通通信
相对缩小了地区之间的距离,促进了人口迁移
文化教育
改变人们的生活态度、生活期望和认识外部世界的态度,促进人口迁移
婚姻家庭
婚姻是影响青年人人口迁移的重要因素;家庭对未成年人、老年人的迁移影响较大
3.政治因素
因素
对人口迁移的影响
政策
可起到鼓励或限制作用
政治变革
政治变革、政治中心的改变常引起人口迁移
战争
破坏人类正常的生活环境和秩序,并引发人口迁移
(2016·全国卷Ⅲ)与2014年相比,2015年上海市常住人口减少了10.41万人,外来常住人口更是减少了14.77万人,这是近20年首次出现的人口负增长。调查发现减少的外来常住人口主要流向上海周边的中小城市。上海市已制定“十三五”期间人口增长由数量型向质量型转变的策略。据此完成(1)~(2)题。
(1)导致2015年上海市外来常住人口减少的主要原因是近年来上海市( )
A.产业转型升级 B.食品价格大增
C.环境质量下降 D.交通拥堵加重
(2)上海市减少的外来常住人口多流向周边中小城市,主要原因是这些中小城市( )
①服务设施齐全 ②承接了上海市转移的产业 ③适宜就业机会多 ④生态环境较好
A.①③ B.①④ C.②③ D.②④
[思维探究]
[答案] (1)A (2)C
考向1 自然因素与人口迁移
(2019·安徽合肥检测)“候鸟式”养老是当今时兴的一种新型养老模式,我国某省老年人通常冬季到海南省居住,夏季再返回原地居住。据此完成(1)~(2)题。
(1)该省最可能是( )
A.广东 B.云南 C.安徽 D.黑龙江
答案 D
解析 广东纬度低,冬季温暖,不会再向海南迁住;云南海拔高,四季如春,少有南北迁居现象;安徽地处我国中部,四季较为分明,冬季不太冷,夏季炎热,不会出现夏季返回原地居住的现象;黑龙江纬度高,冬季寒冷,不利于老年人过冬,海南冬季气温较高,晴天多,光照充足,利于老年人过冬,而夏季黑龙江温暖不炎热,再迁回原地居住利于老年人避暑。
(2)该省老年人选择海南省作为冬季养老目的地,主要原因是海南省( )
A.气候条件适宜 B.土地资源丰富
C.社会保障健全 D.城市化水平高
答案 A
解析 海南纬度低,冬季气温较高,晴天多,光照充足,气候上利于老年人过冬;黑龙江纬度高,冬季寒冷,不利于老年人过冬;黑龙江比海南土地资源更为丰富;社会保障制度两地没有大的差异;黑龙江的城市化水平高。
考向2 经济因素与人口迁移
(2018·贵州凯里一中模拟)流动人口是指离开户籍所在地的县、市或者市辖区,以工作、生活为目的异地居住的成年育龄人员。江苏省流动人口总规模在2000~2010年中增加了95.4%,而以长江为界的苏北和苏南流动人口格局不同,苏北地区流动人口持续向地级城区、县(市)级城市集聚,农村输出人口减少;苏南地区城镇流入人口快速增加,农村流入人口普遍增加的特征。据此回答(1)~(2)题。
(1)促使江苏流动人口快速增长的主要因素是( )
A.国家政策 B.经济因素
C.交通发展 D.气候因素
答案 B
解析 促使江苏流动人口快速增长的主要因素是经济因素,人口总是向经济水平高,收入高,就业机会多的地区迁移,B项正确;江苏人口流动是自发性的,国家政策、交通发展为人口流动提供了便利,不是主要因素,A、C两项错误;与气候因素无关,D项错误。
(2)与苏北相比,苏南地区农村流入人口普遍增加的原因有( )
①乡镇企业繁荣 ②交通通达性较好 ③农村环境优美,宜居条件好 ④经济发达,逆城市化发展
A.①② B.①④ C.②③ D.②④
答案 A
解析 与苏北相比,苏南地区农村流入人口普遍增加的原因有乡镇企业繁荣,需要的劳动力多,①正确;交通通达性较好,便于人口流动,②正确;流动人口主要目的是务工,不是居住,③错误;与城市相比,农村的经济发展水平低,④错误。
考向3 社会文化因素与人口迁移
下图为目前迁入某城市的七类人群示意图。读图回答(1)~(2)题。
(1)迁入该城市的人群中,受家庭、婚姻因素影响的有( )
①应届高校毕业生 ②投夫(妻)者 ③购房者 ④特殊人才 ⑤投父母者 ⑥投子女者 ⑦郊县农民
A.①③⑦ B.①④⑥ C.②⑤⑥ D.③④⑦
答案 C
解析 关键在审题,提取重要信息“受家庭、婚姻因素影响”。
(2)人口大量迁入城市产生的积极影响是( )
A.推进城市化进程 B.缓解城市就业压力
C.解决城市交通困境 D.改善城市住宅质量
答案 A
解析 人口大量涌入城市,使城市人口增加,给城市带来就业困难、住房紧张、交通拥挤等问题,但同时促进商业、建筑业、工业等发展,进而推动城市化进程。
分析要素
推力
拉力
气候
气候条件恶劣
气候宜人
水
水资源短缺
水资源丰富
土壤(土地)
人多地少;土地退化
地广人稀;土壤肥沃
矿产
资源枯竭
资源丰富
经济
经济发展水平低;产业衰落
经济发展水平高;新兴产业发展迅速;就业机会多;收入水平高
社会
教育水平低;生活条件差;宗教迫害
文化教育水平高;理想的生活条件
政治
战乱
社会环境稳定
素能专项突破
图表解读 人口统计图的判读
(2018·海南高考)常住人口是指居住在某地一定时间(半年以上)的人口。安徽省2017年常住人口达6 254.8 万人,比上年增加59.3万人。2001~2017年安徽省常住人口年增长率如下图所示,同期该省人口自然增长率保持在0.6%~0.7%。据此完成(1)~(2)题。
(1)2005年和2010年该省常住人口大量减少,表明该省当年( )
A.外出求学人数剧增
B.外出务工人员激增
C.外出旅游人数剧增
D.外来务工人员剧减
(2)2013年后该省( )
A.人口出生率大幅提高
B.劳动力缺口逐渐缩小
C.人口回流现象渐明显
D.老龄化问题得到解决
[答案] (1)B (2)C
人口统计图是根据人口迁移的相关地理数据绘制成的坐标图,主要的考查形式是点状图、线状图(曲线图或折线图),即利用点、线的升降、起伏来显示人口数据的变化情况和发展趋势。在判读分析时,一般采用“读轴—看线—抓点”三个步骤:
第一步读轴:明确横轴(自变量)、纵轴(因变量)各是什么,弄清含义,做到“读图识变量”。如上图横坐标为年份,纵坐标为迁入、迁出人口所占比重,说明人口的迁入和迁出随年份而变化。
第二步看线:采用“先分后合”法,先看各曲线的变化趋势,弄清曲线表示的是什么?曲线的变化说明了什么?做到“看线理关系”。然后综合分析各曲线之间的相互关系,看它们是如何相互联系、相互制约的。如上图中迁入率较高,随年份的变化波动上升;迁出率较低,随年份的变化波动下降。对比二者,可以判断人口迁入大于迁出,净迁入率逐年上升。
第三步抓点:即抓曲线上的一些特殊点,如极值点、交点、起止点等,做到“抓点求突破”。另外,要注意把握纵、横坐标提供的单位数值,采取“垂线法”,即从某点向纵、横坐标作垂线。如上图中,我们可以用“垂线法”判断出1997年的迁入率和迁出率的数值(见图中A、B),用对比法观察判断出净迁入率最大值和最小值的年份,即1997年最小,2008年最大。
(2019·江西抚州七校联考)改革开放以来,伴随着我国户籍管理制度的变革以及城市化的快速发展,人口流动规模逐步扩大,大规模的人口流动也为我国工业化和现代化建设提供了丰富的劳动力资源。下图为2015年泛长三角三省一市(江苏省、浙江省、安徽省和上海市)人口流动情况图,图中区域流入和区域流出涉及的区域指泛长三角。据此完成1~3题。
1.图中表示上海市的是( )
A.甲 B.乙 C.丙 D.丁
答案 A
解析 读图可知,甲流出量最小,流入量较大,说明甲经济发展水平高,表示上海。
2.下列关于三省一市人口流动情况的叙述,正确的是( )
A.甲省(市)流出人口主要去往泛长三角
B.乙省(市)流入人口主要来自泛长三角
C.丙省(市)净流入人口占总人口的比重最高
D.丁省(市)省内流动人口数量最多
答案 B
解析 读图可知,甲省(市)基本没有区域流出人口,A项错误;乙省(市)区域流入人口占全国流入人口的比例大,B项正确;丙省(市)净流入人口数量与甲省(市)接近,由上题可知,甲省(市)为上海,因此,丙省(市)人口总数远大于甲省(市),故丙省(市)净流入人口比重小于甲省(市),C项错误;乙省(市)省内流动人口数量最多,D项错误。
3.人口流动对甲省(市)的积极影响是( )
A.提高高校生源质量 B.降低劳动力成本
C.促进第三产业发展 D.减轻公共设施负担
答案 C
解析 甲省(市)经济发达,经济以第三产业为主,流入人口主要从事第三产业,会促进第三产业的发展,C项正确;流入人口主要是务工和经商,与高校生源质量关系不大,A项错误;劳动力成本不会降低,B项错误;人口增多,加重公共设施负担,D项错误。
热点探究 农村人口空心化
2018年7月25日,中国社科院农村所、中国社会科学出版社在北京联合发布的《中国农村发展报告》(2018)指出,目前农村空心化、老龄化问题严重,2017年全国农民工平均年龄39.7岁,50岁以上农民工所占的比重为21.3%,农民空置的宅基地可以用于整治的有1亿亩左右。农村人口尤其是青壮年人口大量进城还带来了村庄“空心化”问题,集中体现为农村大量住宅长期闲置、宅基地浪费严重。
1.含义:是指农村中的有文化的青壮年劳动力流向城市工作,造成农村人口在年龄结构上的极不合理。
2.影响:农村劳动力转移导致转移户留守劳动力,尤其是妇女劳动力土地经营面积的增大,大大提高了他们的劳动量和强度。这使他们一年疲于田间劳作,加上照顾家里老小,无暇顾及知识提高,观念更新和技能的训练。因而在农业生产上,投入的劳动力和技术质量不高,特别注重化肥投入来提高产量。但是由于缺乏其他配套的生产技术,农业产量提高的效益不是很明显,反而化肥的投入比非转移户高出了近40%。这不但造成化肥的浪费,而且会加剧农村面源污染,影响农业的可持续发展。
3.对策:调整户籍制度;加大农业科技投入和资金投入;加快土地流转;提高机械化水平。
(2015·山东高考)近年来,我国有些农村出现了“有院无人住,有地无人种”的空心化现象。完成1~2题。
1.这种空心化现象形成的主要原因是( )
A.城市自然环境好
B.农村人均居住面积小
C.城乡收入差距大
D.农村人口自然增长率低
答案 C
解析 由题干材料可知,有些农村出现了“有院无人住,有地无人种”的空房和荒地现象,该现象是由农村人口迁往城市造成的,而农村人口迁往城市主要是因为城市经济水平高,就业机会多,收入高于农村。城市受人类活动影响大,自然环境不如乡村好;农村面积大,人均居住面积一般较城市大;目前我国农村人口自然增长率较城市高一些。
2.“有院无人住,有地无人种”带来( )
A.土地资源浪费 B.农业发展水平提高
C.城乡协调发展 D.农村老龄化程度降低
答案 A
解析 农村空心化是由农村人口迁往城市造成的。农村迁往城市的人口多为青壮年劳动力,会造成农村老龄化程度提高和农业发展水平下降,故B、D两项错误;“有院无人住,有地无人种”会造成农村住宅用地和耕地等土地资源的浪费,不利于城乡协调发展,故A项正确,C项错误。
配套课时作业
时间:40分钟 满分:100分
一、选择题(共11题,每小题4分,共44分。每小题后面的四个选项中只有一项最符合题意)
(2018·宁夏育才中学高三月考)“十三五”时期,我国人口继续向沿江、沿海、沿主要交通线地区聚集,超大城市和特大城市人口继续增长,中部和西部地区省内流动农民工比重明显增加,未来一二十年,我国仍将处于城镇化快速发展阶段。下图为我国流动人口分布区域图。据此完成1~2题。
1.与2013年相比,2015年全国流动人口( )
A.东部对流动人口已失去吸引力
B.西部对流动人口的吸引力在增加
C.中部和东北的人口数量在减少
D.西部人口的人口数量大幅增加
答案 B
解析 据图可知,东部地区仍然是流动人口的主要分布地区,仍有很大吸引力。西部地区流动人口的比例在增加,说明吸引力在增加。此图仅显示流动人口的比例分配,不能判断人口数量的变化。
2.“十三五”期间( )
A.中、西部地区省内流动人口将成为主流
B.跨省流动人口数量仍然庞大
C.交通便利是吸引人口流动的主要因素
D.超大、特大城市的数量将减少
答案 B
解析 从材料中看,“十三五”时期,我国人口继续向沿江、沿海等地区流动,因此跨省流动人口数量仍然庞大,中西部地区向省外流动人口仍较多,仍是主流,地区间经济发展水平差异是吸引人口流动的主要因素,超大、特大城市数量将继续增加。
(2019·浙江温州适应性考试)我国人社部表示:将适时出台渐进性延迟退休年龄政策。下图为我国2012~2017年人口增量变化情况示意图,完成3~4题。
3.图示反映出当前我国人口( )
A.处在高速增长的阶段 B.总数超过人口警戒线
C.15~59岁人口比重降低 D.总数呈现明显下降趋势
答案 C
解析 由图可知,2012~2017年我国0~14岁人口略有增加,60岁及以上人口增加且增量远大于少年儿童,由此反映出的我国当前人口出生率偏低、老龄化趋势明显,人口增长速度较慢,A项错误;图中未反映人口警戒线相关信息,B项错误;人口增量为正值的年龄段增加的人口数大于人口增量为负值的年龄段减少的人口数,即人口总数上升,D项错误;15~59岁人口数量减少,总人口数量增加,故15~59岁人口比重降低,C项正确。
4.我国出台延迟退休年龄政策有利于( )
A.缓解人口老龄化 B.增加青壮年人口
C.推进养老产业发展 D.降低社会养老负担
答案 D
解析 延迟退休年龄政策不能降低老年人占总人口的比重,不能增加青壮年人口数量,A、B两项错误;退休年龄延迟后,老年人工作时间延长,闲暇时间缩短,不利于养老产业发展,C项错误;支付养老金的时间推迟,可降低社会养老负担,D项正确。
(2018·豫西南示范性高中联考)下图为2000~2010年俄罗斯人口动态图。读图完成5~6题。
5.2000~2010年,俄罗斯各地区中总人口增长数量较多的两个地区是( )
A.中央联邦区和南部联邦区
B.西北联邦区和远东联邦区
C.乌拉尔联邦区和南部联邦区
D.西伯利亚联邦区和乌拉尔联邦区
答案 A
解析 据图可知,人口增加数中央联邦区和南部联邦区呈正值,人口数量在增加,其他地区均呈负值,人口数量在减少。
6.导致俄罗斯远东联邦区人口总体变化的主要原因是( )
A.人口自然增长率提高 B.人口的净迁入率上升
C.人口的净迁出率上升 D.人口出生率下降
答案 C
解析 据图可知,俄罗斯远东联邦区人口死亡数略大于出生数,而人口增加数为负值的绝对值较大,说明导致人口总体变化的主要原因是人口迁出多,迁入少,人口呈减少趋势,故人口的净迁出率上升。
(2018·甘肃天水一中二模)近年来,不少在城市积累了资金、习得专长的农民工,开始逆向流动、返乡创业。这类人被媒体称为“城归”。据统计,近年来“城归”人数累计达到450万。随着“十九大”明确提出的乡村振兴战略的实施,将有更多的“城归”返乡创业,这将给家乡的社会经济发展带来不可估量的现实影响。据此完成7~9题。
7.“城归”返乡创业现象出现的主要原因是( )
A.城市产业已达饱和,经济效益不断下降
B.城市生活成本过高,环境污染严重
C.乡村土地无人耕种,大面积的撂荒
D.国家优惠政策实施,乡村经济蓄势发展
答案 D
解析 据材料可知,“城归”返乡创业现象出现的主要原因是国家优惠政策实施,乡村经济蓄势发展,故D项正确。
8.“城归”给乡村带来的是人口红利升级,人口红利升级指的是“城归”人员( )
A.技能与素质的提升 B.年龄构成的年轻化
C.数量的大幅度提高 D.性别结构的均衡化
答案 A
解析 “城归”人员在城市积累了资金,掌握了技能,提升了素质,为乡村经济的发展提供了帮助,有利于人口红利升级,A项正确;“城归”人员多为在外打工的农民工,既有青壮年,也有中年,即使“城归”使农村劳动年龄人口比增多,也只是提升了人口红利,而谈不上“升级”,故B项错误;没有资金、技术的影响,以及自身素质的提高,仅仅是人口数量的提高,不会使得人口红利升级,C项错误;人口红利升级与性别结构无关,D项错误。
9.“城归”现象给乡村最先带来的社会效益是( )
A.增加家庭收入,改善环境质量
B.有效缓解留守儿童和老龄化问题
C.提高公共服务水平,完善基础设施
D.促进农业规模化和专业化发展
答案 B
解析 “城归”现象给乡村最先带来的社会效益是有效缓解留守儿童和老龄化问题,B项正确;增加家庭收入、改善环境质量是经济、环境效益,A项错误;不能提高公共服务水平,完善基础设施,C项错误;促进农业规模化和专业化发展是经济效益,D项错误。
(2018·陕西渭南质检)读浙江省2000年和2016年省外流入人口分年龄的性别比(每百名女性人口相对应的男性人口数)情况折线图,完成10~11题。
10.2016年,浙江省省外流入人口中( )
A.男性人口仍占多数
B.性别比最大的年龄段是40~44岁
C.少年儿童的性别比有降低的趋势
D.迁入人口性别比不平衡加剧
答案 A
解析 图示曲线为省外流入人口分年龄的性别比,2016年浙江省省外流入人口中男性人口仍占多数,A项正确;性别比最大的年龄段是50~54岁,B项错误;少年儿童的性别比有增加的趋势,C项错误;迁入人口性别比更接近平衡态势,D项错误。
11.与2000年相比,2016年中年女性人口大量流入,其影响因素可能包括( )
①行业需求 ②二孩政策 ③交通运输 ④工程建设
⑤家庭需要
A.①②③ B.①②⑤ C.②③④ D.③④⑤
答案 B
解析 与2000年相比,2016年中年女性人口大量流入,其影响因素可能是家庭婚姻、行业需求和二孩政策;工程建设、交通运输以男性劳动力为主,所以①②⑤正确,③④错误。故B项正确。
二、综合题(共2题,共56分)
12.(2018·高考压题卷)阅读材料,回答下列问题。(28分)
2017年1月31日,平时寂静的陕西省渭河平原东部渭南一个村庄随着春节到来一下子热闹非凡,回家团聚,走亲访友的人和车你来我往。就在这喜庆的景象中,村子内部随处可见残垣断壁、荒草丛生、多年无人居住的老房子,而在村庄的外围则有一排排新近盖起来的楼房。以下信息为该市统计局对该村庄附近22个行政村基本情况调查统计:
本次调查的22个行政村总户数19 021户,其中举家外出户数1 082户,占总户数的比重为5.7%;在村内有房屋的户数18 315户,闲置房屋户数894户,占房屋总数的4.9%,其中闲置房屋质量较好的405户,占闲置房屋总数的45.3%,闲置房屋质量较差的379户,占闲置房屋总数的42.4%,质量极差已无法居住的110户,占闲置房屋总数的12.3%;此外,闲置房屋中闲置两年以上(含两年)的570户,占闲置房屋总数的63.8%。
(1)推测该村形成“空心化”的主要原因。(10分)
(2)分析该村形成“空心化”的不利影响。(10分)
(3)请你为该村摆脱“空心化”提出合理化建议。(8分)
答案 (1)在农村建设上,由于村庄规划严重滞后、村内基础设施落后,公共设施缺乏,新建住宅的占地面积比传统农宅大等原因,导致新建住宅大部分都集中在村庄外围,而村庄内却存在大量的空闲宅基地和闲置土地,形成土地利用“空心化”状况;在经济上,我国城市化和工业化快速发展造成城乡收入差异增大;现代农业技术的推广应用,使农村出现大量的剩余劳动力;大量农村青壮年涌入城市并长期居住在城市,使得留在农村的人口以老年人和少年儿童为主,形成农村人口“空心化”状况。
(2)村内闲置旧宅造成土地资源浪费严重;村内旧房大都破旧不堪,年久失修,存在很大的安全隐患;村内环境卫生的“脏、乱、差”,严重影响少数居住在村内部居民的居住环境和身心健康;村内废弃宅基地多年未用,后代会因为旧宅地界模糊而引发潜伏矛盾纠纷;随着该村大量青壮年人口外迁,该村养老、治安等问题严重;由于村落面积扩大、居住分散,增加了农村基础设施建设难度,农村劳动力外迁导致人力资源匮乏,延缓了该村经济的发展。
(3)广泛宣传“空心化”的不利影响,提高村民思想认识;在尊重民意和反复论证的基础上,与村容村貌改造,道路交通建设相衔接,制定科学完整的村庄建设规划并严格执行;健全宅基地审批制度,制止违法乱建;激励农民工返乡创业,吸引人工回流,激发农村经济发展活力。(任答其中三点即可,其他答案言之合理即可酌情给分)
解析 第(1)题,“空心化”表现为房屋的闲置“空心”和人口“空心”,这与城乡间巨大的收入差距导致大量农民进城务工甚至入城落户有关,也与旧村落落后的建筑样式及基础设施建设较为落后有关。第(2)题,该村形成“空心化”,会导致土地资源浪费严重;旧房有安全隐患且旧房环境卫生影响村内居民的居住环境和身心健康,可能还会给后代带来财产分割纠纷;大量青壮年人口外迁,影响了该村的养老、治安、经济发展;分散的村落增加了农村基础设施建设难度等。第(3)题,该村摆脱“空心化”必须与村民思想认识、村貌改造建设相衔接,制定科学规划并严格执行;健全宅基地审批制度;激励农民工返乡创业,激发农村经济发展活力等。
13.2016年8月5日,第31届夏季奥林匹克运动会在巴西里约热内卢开幕,2018年6月14日至7月15日,世界杯足球赛在俄罗斯举办。2022年世界杯足球赛将在卡塔尔举办。阅读材料,完成下列问题。(28分)
材料一 下面为巴西简图与卡塔尔所在区域简图。
材料二 2018年卡塔尔全国人口约为264万人,其中外籍人口约占85%,外籍人口主要来自印度、巴基斯坦和东南亚国家。
2002年10月俄罗斯人口约为1.45亿人。到2010年10月俄罗斯人口约为1.41亿人。
(1)说明卡塔尔吸引大量外籍人口迁入的主要原因。(8分)
(2)简述俄罗斯人口减少带来的问题和缓解这些问题可以采取的措施。(10分)
(3)分析巴西人口集中于B、C区域而A区域人口较少的原因。(10分)
答案 (1)该国石油资源丰富;经济高速发展提供了大量的就业机会,吸引大量外籍劳工的迁入。
(2)问题:人口老龄化严重,社会养老负担加重;国防兵力不足;劳动力不足。措施:鼓励生育;接纳移民。
(3)B、C区域气候温和湿润,地形平坦,海洋运输便利,殖民者最先到达,开发早。A区域气候炎热多雨。
解析 第(1)题,卡塔尔石油资源丰富,经济发展较快,因此吸引了大量外籍劳工的迁入,人口机械增长较快。第(2)题,俄罗斯人口减少会造成人口老龄化严重,从而造成劳动力不足、国防兵力不足等一系列问题。接纳移民、鼓励生育是缓解人口减少问题的重要措施。第(3)题,结合巴西不同区域的自然和人文环境特征分析影响人口分布的主要因素即可。
考纲展示
考查方向
1.人口迁移的主要原因。
2.地域文化对人口的影响。
1.以人口统计图表为背景,结合春运、产业转移、城市化发展等问题,考查人口迁移的原因、特点和影响。
2.以某一地域的特定文化现象为载体,考查地域文化对人口数量、结构或空间变化的影响。
基础全面梳理
一 人口迁移的概念与分类
1.人口变动的原因
(1)人口自然增长,取决于人口的出生率与死亡率的数值大小。
(2)人口机械增长,即迁入人口的增加值。
2.人口迁移
(1)概念:是人口移动的一种形式,指人们变更定居地的空间流动行为。
人口流动和人口迁移是不同的概念,人口流动是短期内人口的变动,而人口迁移的时间相对较长。
二 引起人口迁移的因素
1.根本原因:不协调的人地关系。
2.具体因素
三 地域文化与人口
1.概念
(1)文化:人类在社会历史发展过程中所创造的物质财富和精神财富的总和。
(2)地域文化:一定地域长时期形成的特定文化现象。
2.文化背景与人口
(1)婚俗:影响出生率的内容包括:初婚年龄大小、婚姻稳定程度等。
(2)宗教:一般不反对人口增殖,易形成较高的出生率。
3.中国文化与人口
(1)影响:主要表现在生育、职业选择、人口流动等方面。
(2)变化
1.人口流动与人口迁移有区别吗?
有。人口迁移是永久或长期变更居住地,人口流动是暂时改变居住地。
2.自然因素比人文因素对人口迁移的影响小,对吗?
不对。生产力水平较低的原始社会,自然因素对人口迁移的影响是起主导作用的。
3.人口迁入多人口机械增长数量一定多吗?
不一定。影响一个地区人口机械增长的因素是人口迁移率,而人口迁移率=迁入率-迁出率,当人口迁移率大于零时,人口机械增长为正,当其小于零时,人口机械增长为负。
考点深度研析
考点 人口迁移及其影响
1.现代国际人口迁移的主要形式
现代国际人口迁移的形式主要有科技移民、劳务输出和国际难民迁移三种,其迁移人口类型、迁移原因、方向及影响具体分析如下:
形式
科技移民
劳务输出
国际难民迁移
迁移人
口类型
高素质人才
外国廉价劳动力
战争难民、政治难民
迁移的
原因
寻找更好的学习、工作和生活条件
发达国家劳动力不足,寻找更多的就业机会
战乱、种族冲突、政治迫害
迁移的
方向
发展中国家流向发达国家
发展中国家流向发达国家,人口稠密国家流向人口稀疏国家
流向和平国家、能对其提供避难需求的国家
产生的
影响
发展中国家在人才和经济上蒙受双重损失
缓解发展中国家的就业压力,赚取外汇
给迁入国的政治、经济和社会带来许多问题
2.人口迁移的影响
人口迁移的影响是多方面的,既有有利的方面,也有不利的方面。主要体现在对人口迁出地、迁入地、城市化和就业结构的影响上。
(1)人口迁移对迁出(入)地的影响
(2)人口迁移对城市化的影响
大量农村人口迁入城市,为城市注入了活力,促进了城市经济发展。随着人口规模的扩大,城市的用地规模不断扩大,城市功能区也随之发生布局调整,郊区不断出现住宅小区,促进了郊区城市化的发展。
(3)人口迁移对就业结构的影响
伴随人口迁移,会不断出现新的职业。如学龄儿童迁移人口增多,则迁入地应增加或加强中小幼教师的师资力量。
(2018·全国卷Ⅰ)户籍人口是指依法在某地公安户籍管理机关登记了户口的人口,常住人口是指实际居住在某地一定时间(半年以上)的人口。下图示意近十年我国某直辖市户籍人口与常住人口的数量变化。据此完成(1)~(2)题。
(1)根据图示资料推测,近十年来该直辖市( )
A.外来务工人口多于外出务工人口
B.老年人口比例逐年下降
C.劳动力需求数量增加
D.人口自然增长率逐年增加
(2)该直辖市是( )
A.北京市 B.天津市 C.上海市 D.重庆市
[思维探究]
[答案] (1)C (2)D
考向1 人口迁移的形式与特点
(2013·全国卷Ⅰ)下图示意某城市20世纪80年代和90年代平均人口年变化率。当前,该城市总人口约1 300万。据此完成(1)~(2)题。
(1)20世纪90年代和80年代相比,该城市( )
A.总人口增长速度加快 B.总人口减少
C.人口自然增长率降低 D.人口净迁入量减少
答案 D
解析 读图可知,总人口增长率降低,说明人口增长速度减慢,A项错误;总人口增长率大于0,因而总人口仍在增长,B项错误;人口自然增长率上升,C项错误。20世纪80年代国际净迁移率为正,国内净迁移率为负,且国际净迁移率的绝对值大于国内净迁移率的绝对值,人口净迁移量为正;20世纪90年代,国际净迁移率为正,国内净迁移率为负,但国际净迁移率的绝对值小于国内净迁移率的绝对值,人口净迁移率为负,D项正确。
(2)该城市所在的国家可能是( )
A.美国 B.日本 C.俄罗斯 D.德国
答案 A
解析 四个选项均为发达国家,但是俄罗斯、德国和日本的自然增长率很低,接近0,甚至为负,而美国虽然也是发达国家,但人口自然增长率较高,在1%左右,甚至超过1%,故A项正确。
考向2 人口对区域发展的影响
(2013·全国卷Ⅱ)下图表示我国部分省级行政区域2005~2010年间迁移人口比重。迁移人口以青壮年为主。读图,完成(1)~(2)题。
(1)2005~2010年( )
A.迁出人口数量贵州多于四川
B.迁入人口数量上海多于广东
C.人口增长率浙江高于江苏
D.人口自然增长率安徽低于天津
答案 C
解析 读图可知,贵州和四川人口迁入率基本相同,贵州人口迁出率略大于四川,因贵州人口数量远少于四川,故贵州人口迁出数量少于四川,A项错误;上海和广东人口迁出率基本相同,人口迁入率上海约是广东的两倍,因广东人口远多于上海,故迁入人口数量广东多于上海,B项错误;浙江和江苏人口迁出率基本相同,浙江人口迁入率明显大于江苏,两省都位于我国东部沿海地区,经济发展水平较高,人口自然增长率接近,故人口增长率浙江高于江苏,C项正确;安徽经济发展水平低于天津,安徽人口自然增长率大于天津,D项错误。
(2)2005~2010年,省级行政区域间的人口迁移( )
A.延缓了皖、赣、黔的老龄化进程
B.延缓了沪、京、津的老龄化进程
C.降低了皖、赣、黔的城市化水平
D.降低了沪、京、津的城市化水平
答案 B
解析 我国2005~2010年人口迁移以乡村向城市迁移为主,故迁入地区的城市化水平提高,迁出地区乡村人口迁出,人口总量减少,城市化水平有所提高。文字材料信息显示迁移人口以青壮年为主,延缓迁入地区的老龄化进程,加剧迁出地区的老龄化水平。
人口迁移影响的分析思路
(1)从辩证角度:有利影响和不利影响。
若分析应该限制人口迁入,则主要分析人口迁入带来的不利影响,如导致交通、住房、就业、教育等压力增大,环境污染加重等。若不限制,则主要分析人口迁入带来的有利影响,如带来廉价劳动力,促进经济发展,促进文化交流等。
(2)从区域角度:对迁出地的影响和对迁入地的影响。
(3)从要素角度:对生态环境、经济、社会三方面的影响。
(4)从具体方面:
方面
影响
人口数量
迁入地增多,迁出地减少
职业构成
迁入地第二、三产业就业比重上升
交通运输
迁入地交通压力增大
年龄结构
大量青壮年劳动力的迁移,会使迁出地人口老龄化加重,迁入地人口老龄化减轻
考点 影响人口迁移的因素
1.自然环境因素
因素
对人口迁移的影响
气候
直接影响人的身体健康,并通过人类生产生活影响人口迁移
水源
很大程度上决定了人类生产生活格局,从而影响人口迁移的方向和规模
土壤
通过影响农业生产而影响人口迁移
矿产资源
矿产资源的开发和制造业的发展影响人口迁移
自然灾害
自然灾害引起饥荒或生态恶化而迫使人口迁移
2.社会经济因素
因素
对人口迁移的影响
经济因素
最主要的、经常起作用的因素,多数情况下人口迁移是为了追求更好的就业机会、更高的经济收入和生活水平;宏观经济布局的改变也会造成大量人口迁移
交通通信
相对缩小了地区之间的距离,促进了人口迁移
文化教育
改变人们的生活态度、生活期望和认识外部世界的态度,促进人口迁移
婚姻家庭
婚姻是影响青年人人口迁移的重要因素;家庭对未成年人、老年人的迁移影响较大
3.政治因素
因素
对人口迁移的影响
政策
可起到鼓励或限制作用
政治变革
政治变革、政治中心的改变常引起人口迁移
战争
破坏人类正常的生活环境和秩序,并引发人口迁移
(2016·全国卷Ⅲ)与2014年相比,2015年上海市常住人口减少了10.41万人,外来常住人口更是减少了14.77万人,这是近20年首次出现的人口负增长。调查发现减少的外来常住人口主要流向上海周边的中小城市。上海市已制定“十三五”期间人口增长由数量型向质量型转变的策略。据此完成(1)~(2)题。
(1)导致2015年上海市外来常住人口减少的主要原因是近年来上海市( )
A.产业转型升级 B.食品价格大增
C.环境质量下降 D.交通拥堵加重
(2)上海市减少的外来常住人口多流向周边中小城市,主要原因是这些中小城市( )
①服务设施齐全 ②承接了上海市转移的产业 ③适宜就业机会多 ④生态环境较好
A.①③ B.①④ C.②③ D.②④
[思维探究]
[答案] (1)A (2)C
考向1 自然因素与人口迁移
(2019·安徽合肥检测)“候鸟式”养老是当今时兴的一种新型养老模式,我国某省老年人通常冬季到海南省居住,夏季再返回原地居住。据此完成(1)~(2)题。
(1)该省最可能是( )
A.广东 B.云南 C.安徽 D.黑龙江
答案 D
解析 广东纬度低,冬季温暖,不会再向海南迁住;云南海拔高,四季如春,少有南北迁居现象;安徽地处我国中部,四季较为分明,冬季不太冷,夏季炎热,不会出现夏季返回原地居住的现象;黑龙江纬度高,冬季寒冷,不利于老年人过冬,海南冬季气温较高,晴天多,光照充足,利于老年人过冬,而夏季黑龙江温暖不炎热,再迁回原地居住利于老年人避暑。
(2)该省老年人选择海南省作为冬季养老目的地,主要原因是海南省( )
A.气候条件适宜 B.土地资源丰富
C.社会保障健全 D.城市化水平高
答案 A
解析 海南纬度低,冬季气温较高,晴天多,光照充足,气候上利于老年人过冬;黑龙江纬度高,冬季寒冷,不利于老年人过冬;黑龙江比海南土地资源更为丰富;社会保障制度两地没有大的差异;黑龙江的城市化水平高。
考向2 经济因素与人口迁移
(2018·贵州凯里一中模拟)流动人口是指离开户籍所在地的县、市或者市辖区,以工作、生活为目的异地居住的成年育龄人员。江苏省流动人口总规模在2000~2010年中增加了95.4%,而以长江为界的苏北和苏南流动人口格局不同,苏北地区流动人口持续向地级城区、县(市)级城市集聚,农村输出人口减少;苏南地区城镇流入人口快速增加,农村流入人口普遍增加的特征。据此回答(1)~(2)题。
(1)促使江苏流动人口快速增长的主要因素是( )
A.国家政策 B.经济因素
C.交通发展 D.气候因素
答案 B
解析 促使江苏流动人口快速增长的主要因素是经济因素,人口总是向经济水平高,收入高,就业机会多的地区迁移,B项正确;江苏人口流动是自发性的,国家政策、交通发展为人口流动提供了便利,不是主要因素,A、C两项错误;与气候因素无关,D项错误。
(2)与苏北相比,苏南地区农村流入人口普遍增加的原因有( )
①乡镇企业繁荣 ②交通通达性较好 ③农村环境优美,宜居条件好 ④经济发达,逆城市化发展
A.①② B.①④ C.②③ D.②④
答案 A
解析 与苏北相比,苏南地区农村流入人口普遍增加的原因有乡镇企业繁荣,需要的劳动力多,①正确;交通通达性较好,便于人口流动,②正确;流动人口主要目的是务工,不是居住,③错误;与城市相比,农村的经济发展水平低,④错误。
考向3 社会文化因素与人口迁移
下图为目前迁入某城市的七类人群示意图。读图回答(1)~(2)题。
(1)迁入该城市的人群中,受家庭、婚姻因素影响的有( )
①应届高校毕业生 ②投夫(妻)者 ③购房者 ④特殊人才 ⑤投父母者 ⑥投子女者 ⑦郊县农民
A.①③⑦ B.①④⑥ C.②⑤⑥ D.③④⑦
答案 C
解析 关键在审题,提取重要信息“受家庭、婚姻因素影响”。
(2)人口大量迁入城市产生的积极影响是( )
A.推进城市化进程 B.缓解城市就业压力
C.解决城市交通困境 D.改善城市住宅质量
答案 A
解析 人口大量涌入城市,使城市人口增加,给城市带来就业困难、住房紧张、交通拥挤等问题,但同时促进商业、建筑业、工业等发展,进而推动城市化进程。
分析要素
推力
拉力
气候
气候条件恶劣
气候宜人
水
水资源短缺
水资源丰富
土壤(土地)
人多地少;土地退化
地广人稀;土壤肥沃
矿产
资源枯竭
资源丰富
经济
经济发展水平低;产业衰落
经济发展水平高;新兴产业发展迅速;就业机会多;收入水平高
社会
教育水平低;生活条件差;宗教迫害
文化教育水平高;理想的生活条件
政治
战乱
社会环境稳定
素能专项突破
图表解读 人口统计图的判读
(2018·海南高考)常住人口是指居住在某地一定时间(半年以上)的人口。安徽省2017年常住人口达6 254.8 万人,比上年增加59.3万人。2001~2017年安徽省常住人口年增长率如下图所示,同期该省人口自然增长率保持在0.6%~0.7%。据此完成(1)~(2)题。
(1)2005年和2010年该省常住人口大量减少,表明该省当年( )
A.外出求学人数剧增
B.外出务工人员激增
C.外出旅游人数剧增
D.外来务工人员剧减
(2)2013年后该省( )
A.人口出生率大幅提高
B.劳动力缺口逐渐缩小
C.人口回流现象渐明显
D.老龄化问题得到解决
[答案] (1)B (2)C
人口统计图是根据人口迁移的相关地理数据绘制成的坐标图,主要的考查形式是点状图、线状图(曲线图或折线图),即利用点、线的升降、起伏来显示人口数据的变化情况和发展趋势。在判读分析时,一般采用“读轴—看线—抓点”三个步骤:
第一步读轴:明确横轴(自变量)、纵轴(因变量)各是什么,弄清含义,做到“读图识变量”。如上图横坐标为年份,纵坐标为迁入、迁出人口所占比重,说明人口的迁入和迁出随年份而变化。
第二步看线:采用“先分后合”法,先看各曲线的变化趋势,弄清曲线表示的是什么?曲线的变化说明了什么?做到“看线理关系”。然后综合分析各曲线之间的相互关系,看它们是如何相互联系、相互制约的。如上图中迁入率较高,随年份的变化波动上升;迁出率较低,随年份的变化波动下降。对比二者,可以判断人口迁入大于迁出,净迁入率逐年上升。
第三步抓点:即抓曲线上的一些特殊点,如极值点、交点、起止点等,做到“抓点求突破”。另外,要注意把握纵、横坐标提供的单位数值,采取“垂线法”,即从某点向纵、横坐标作垂线。如上图中,我们可以用“垂线法”判断出1997年的迁入率和迁出率的数值(见图中A、B),用对比法观察判断出净迁入率最大值和最小值的年份,即1997年最小,2008年最大。
(2019·江西抚州七校联考)改革开放以来,伴随着我国户籍管理制度的变革以及城市化的快速发展,人口流动规模逐步扩大,大规模的人口流动也为我国工业化和现代化建设提供了丰富的劳动力资源。下图为2015年泛长三角三省一市(江苏省、浙江省、安徽省和上海市)人口流动情况图,图中区域流入和区域流出涉及的区域指泛长三角。据此完成1~3题。
1.图中表示上海市的是( )
A.甲 B.乙 C.丙 D.丁
答案 A
解析 读图可知,甲流出量最小,流入量较大,说明甲经济发展水平高,表示上海。
2.下列关于三省一市人口流动情况的叙述,正确的是( )
A.甲省(市)流出人口主要去往泛长三角
B.乙省(市)流入人口主要来自泛长三角
C.丙省(市)净流入人口占总人口的比重最高
D.丁省(市)省内流动人口数量最多
答案 B
解析 读图可知,甲省(市)基本没有区域流出人口,A项错误;乙省(市)区域流入人口占全国流入人口的比例大,B项正确;丙省(市)净流入人口数量与甲省(市)接近,由上题可知,甲省(市)为上海,因此,丙省(市)人口总数远大于甲省(市),故丙省(市)净流入人口比重小于甲省(市),C项错误;乙省(市)省内流动人口数量最多,D项错误。
3.人口流动对甲省(市)的积极影响是( )
A.提高高校生源质量 B.降低劳动力成本
C.促进第三产业发展 D.减轻公共设施负担
答案 C
解析 甲省(市)经济发达,经济以第三产业为主,流入人口主要从事第三产业,会促进第三产业的发展,C项正确;流入人口主要是务工和经商,与高校生源质量关系不大,A项错误;劳动力成本不会降低,B项错误;人口增多,加重公共设施负担,D项错误。
热点探究 农村人口空心化
2018年7月25日,中国社科院农村所、中国社会科学出版社在北京联合发布的《中国农村发展报告》(2018)指出,目前农村空心化、老龄化问题严重,2017年全国农民工平均年龄39.7岁,50岁以上农民工所占的比重为21.3%,农民空置的宅基地可以用于整治的有1亿亩左右。农村人口尤其是青壮年人口大量进城还带来了村庄“空心化”问题,集中体现为农村大量住宅长期闲置、宅基地浪费严重。
1.含义:是指农村中的有文化的青壮年劳动力流向城市工作,造成农村人口在年龄结构上的极不合理。
2.影响:农村劳动力转移导致转移户留守劳动力,尤其是妇女劳动力土地经营面积的增大,大大提高了他们的劳动量和强度。这使他们一年疲于田间劳作,加上照顾家里老小,无暇顾及知识提高,观念更新和技能的训练。因而在农业生产上,投入的劳动力和技术质量不高,特别注重化肥投入来提高产量。但是由于缺乏其他配套的生产技术,农业产量提高的效益不是很明显,反而化肥的投入比非转移户高出了近40%。这不但造成化肥的浪费,而且会加剧农村面源污染,影响农业的可持续发展。
3.对策:调整户籍制度;加大农业科技投入和资金投入;加快土地流转;提高机械化水平。
(2015·山东高考)近年来,我国有些农村出现了“有院无人住,有地无人种”的空心化现象。完成1~2题。
1.这种空心化现象形成的主要原因是( )
A.城市自然环境好
B.农村人均居住面积小
C.城乡收入差距大
D.农村人口自然增长率低
答案 C
解析 由题干材料可知,有些农村出现了“有院无人住,有地无人种”的空房和荒地现象,该现象是由农村人口迁往城市造成的,而农村人口迁往城市主要是因为城市经济水平高,就业机会多,收入高于农村。城市受人类活动影响大,自然环境不如乡村好;农村面积大,人均居住面积一般较城市大;目前我国农村人口自然增长率较城市高一些。
2.“有院无人住,有地无人种”带来( )
A.土地资源浪费 B.农业发展水平提高
C.城乡协调发展 D.农村老龄化程度降低
答案 A
解析 农村空心化是由农村人口迁往城市造成的。农村迁往城市的人口多为青壮年劳动力,会造成农村老龄化程度提高和农业发展水平下降,故B、D两项错误;“有院无人住,有地无人种”会造成农村住宅用地和耕地等土地资源的浪费,不利于城乡协调发展,故A项正确,C项错误。
配套课时作业
时间:40分钟 满分:100分
一、选择题(共11题,每小题4分,共44分。每小题后面的四个选项中只有一项最符合题意)
(2018·宁夏育才中学高三月考)“十三五”时期,我国人口继续向沿江、沿海、沿主要交通线地区聚集,超大城市和特大城市人口继续增长,中部和西部地区省内流动农民工比重明显增加,未来一二十年,我国仍将处于城镇化快速发展阶段。下图为我国流动人口分布区域图。据此完成1~2题。
1.与2013年相比,2015年全国流动人口( )
A.东部对流动人口已失去吸引力
B.西部对流动人口的吸引力在增加
C.中部和东北的人口数量在减少
D.西部人口的人口数量大幅增加
答案 B
解析 据图可知,东部地区仍然是流动人口的主要分布地区,仍有很大吸引力。西部地区流动人口的比例在增加,说明吸引力在增加。此图仅显示流动人口的比例分配,不能判断人口数量的变化。
2.“十三五”期间( )
A.中、西部地区省内流动人口将成为主流
B.跨省流动人口数量仍然庞大
C.交通便利是吸引人口流动的主要因素
D.超大、特大城市的数量将减少
答案 B
解析 从材料中看,“十三五”时期,我国人口继续向沿江、沿海等地区流动,因此跨省流动人口数量仍然庞大,中西部地区向省外流动人口仍较多,仍是主流,地区间经济发展水平差异是吸引人口流动的主要因素,超大、特大城市数量将继续增加。
(2019·浙江温州适应性考试)我国人社部表示:将适时出台渐进性延迟退休年龄政策。下图为我国2012~2017年人口增量变化情况示意图,完成3~4题。
3.图示反映出当前我国人口( )
A.处在高速增长的阶段 B.总数超过人口警戒线
C.15~59岁人口比重降低 D.总数呈现明显下降趋势
答案 C
解析 由图可知,2012~2017年我国0~14岁人口略有增加,60岁及以上人口增加且增量远大于少年儿童,由此反映出的我国当前人口出生率偏低、老龄化趋势明显,人口增长速度较慢,A项错误;图中未反映人口警戒线相关信息,B项错误;人口增量为正值的年龄段增加的人口数大于人口增量为负值的年龄段减少的人口数,即人口总数上升,D项错误;15~59岁人口数量减少,总人口数量增加,故15~59岁人口比重降低,C项正确。
4.我国出台延迟退休年龄政策有利于( )
A.缓解人口老龄化 B.增加青壮年人口
C.推进养老产业发展 D.降低社会养老负担
答案 D
解析 延迟退休年龄政策不能降低老年人占总人口的比重,不能增加青壮年人口数量,A、B两项错误;退休年龄延迟后,老年人工作时间延长,闲暇时间缩短,不利于养老产业发展,C项错误;支付养老金的时间推迟,可降低社会养老负担,D项正确。
(2018·豫西南示范性高中联考)下图为2000~2010年俄罗斯人口动态图。读图完成5~6题。
5.2000~2010年,俄罗斯各地区中总人口增长数量较多的两个地区是( )
A.中央联邦区和南部联邦区
B.西北联邦区和远东联邦区
C.乌拉尔联邦区和南部联邦区
D.西伯利亚联邦区和乌拉尔联邦区
答案 A
解析 据图可知,人口增加数中央联邦区和南部联邦区呈正值,人口数量在增加,其他地区均呈负值,人口数量在减少。
6.导致俄罗斯远东联邦区人口总体变化的主要原因是( )
A.人口自然增长率提高 B.人口的净迁入率上升
C.人口的净迁出率上升 D.人口出生率下降
答案 C
解析 据图可知,俄罗斯远东联邦区人口死亡数略大于出生数,而人口增加数为负值的绝对值较大,说明导致人口总体变化的主要原因是人口迁出多,迁入少,人口呈减少趋势,故人口的净迁出率上升。
(2018·甘肃天水一中二模)近年来,不少在城市积累了资金、习得专长的农民工,开始逆向流动、返乡创业。这类人被媒体称为“城归”。据统计,近年来“城归”人数累计达到450万。随着“十九大”明确提出的乡村振兴战略的实施,将有更多的“城归”返乡创业,这将给家乡的社会经济发展带来不可估量的现实影响。据此完成7~9题。
7.“城归”返乡创业现象出现的主要原因是( )
A.城市产业已达饱和,经济效益不断下降
B.城市生活成本过高,环境污染严重
C.乡村土地无人耕种,大面积的撂荒
D.国家优惠政策实施,乡村经济蓄势发展
答案 D
解析 据材料可知,“城归”返乡创业现象出现的主要原因是国家优惠政策实施,乡村经济蓄势发展,故D项正确。
8.“城归”给乡村带来的是人口红利升级,人口红利升级指的是“城归”人员( )
A.技能与素质的提升 B.年龄构成的年轻化
C.数量的大幅度提高 D.性别结构的均衡化
答案 A
解析 “城归”人员在城市积累了资金,掌握了技能,提升了素质,为乡村经济的发展提供了帮助,有利于人口红利升级,A项正确;“城归”人员多为在外打工的农民工,既有青壮年,也有中年,即使“城归”使农村劳动年龄人口比增多,也只是提升了人口红利,而谈不上“升级”,故B项错误;没有资金、技术的影响,以及自身素质的提高,仅仅是人口数量的提高,不会使得人口红利升级,C项错误;人口红利升级与性别结构无关,D项错误。
9.“城归”现象给乡村最先带来的社会效益是( )
A.增加家庭收入,改善环境质量
B.有效缓解留守儿童和老龄化问题
C.提高公共服务水平,完善基础设施
D.促进农业规模化和专业化发展
答案 B
解析 “城归”现象给乡村最先带来的社会效益是有效缓解留守儿童和老龄化问题,B项正确;增加家庭收入、改善环境质量是经济、环境效益,A项错误;不能提高公共服务水平,完善基础设施,C项错误;促进农业规模化和专业化发展是经济效益,D项错误。
(2018·陕西渭南质检)读浙江省2000年和2016年省外流入人口分年龄的性别比(每百名女性人口相对应的男性人口数)情况折线图,完成10~11题。
10.2016年,浙江省省外流入人口中( )
A.男性人口仍占多数
B.性别比最大的年龄段是40~44岁
C.少年儿童的性别比有降低的趋势
D.迁入人口性别比不平衡加剧
答案 A
解析 图示曲线为省外流入人口分年龄的性别比,2016年浙江省省外流入人口中男性人口仍占多数,A项正确;性别比最大的年龄段是50~54岁,B项错误;少年儿童的性别比有增加的趋势,C项错误;迁入人口性别比更接近平衡态势,D项错误。
11.与2000年相比,2016年中年女性人口大量流入,其影响因素可能包括( )
①行业需求 ②二孩政策 ③交通运输 ④工程建设
⑤家庭需要
A.①②③ B.①②⑤ C.②③④ D.③④⑤
答案 B
解析 与2000年相比,2016年中年女性人口大量流入,其影响因素可能是家庭婚姻、行业需求和二孩政策;工程建设、交通运输以男性劳动力为主,所以①②⑤正确,③④错误。故B项正确。
二、综合题(共2题,共56分)
12.(2018·高考压题卷)阅读材料,回答下列问题。(28分)
2017年1月31日,平时寂静的陕西省渭河平原东部渭南一个村庄随着春节到来一下子热闹非凡,回家团聚,走亲访友的人和车你来我往。就在这喜庆的景象中,村子内部随处可见残垣断壁、荒草丛生、多年无人居住的老房子,而在村庄的外围则有一排排新近盖起来的楼房。以下信息为该市统计局对该村庄附近22个行政村基本情况调查统计:
本次调查的22个行政村总户数19 021户,其中举家外出户数1 082户,占总户数的比重为5.7%;在村内有房屋的户数18 315户,闲置房屋户数894户,占房屋总数的4.9%,其中闲置房屋质量较好的405户,占闲置房屋总数的45.3%,闲置房屋质量较差的379户,占闲置房屋总数的42.4%,质量极差已无法居住的110户,占闲置房屋总数的12.3%;此外,闲置房屋中闲置两年以上(含两年)的570户,占闲置房屋总数的63.8%。
(1)推测该村形成“空心化”的主要原因。(10分)
(2)分析该村形成“空心化”的不利影响。(10分)
(3)请你为该村摆脱“空心化”提出合理化建议。(8分)
答案 (1)在农村建设上,由于村庄规划严重滞后、村内基础设施落后,公共设施缺乏,新建住宅的占地面积比传统农宅大等原因,导致新建住宅大部分都集中在村庄外围,而村庄内却存在大量的空闲宅基地和闲置土地,形成土地利用“空心化”状况;在经济上,我国城市化和工业化快速发展造成城乡收入差异增大;现代农业技术的推广应用,使农村出现大量的剩余劳动力;大量农村青壮年涌入城市并长期居住在城市,使得留在农村的人口以老年人和少年儿童为主,形成农村人口“空心化”状况。
(2)村内闲置旧宅造成土地资源浪费严重;村内旧房大都破旧不堪,年久失修,存在很大的安全隐患;村内环境卫生的“脏、乱、差”,严重影响少数居住在村内部居民的居住环境和身心健康;村内废弃宅基地多年未用,后代会因为旧宅地界模糊而引发潜伏矛盾纠纷;随着该村大量青壮年人口外迁,该村养老、治安等问题严重;由于村落面积扩大、居住分散,增加了农村基础设施建设难度,农村劳动力外迁导致人力资源匮乏,延缓了该村经济的发展。
(3)广泛宣传“空心化”的不利影响,提高村民思想认识;在尊重民意和反复论证的基础上,与村容村貌改造,道路交通建设相衔接,制定科学完整的村庄建设规划并严格执行;健全宅基地审批制度,制止违法乱建;激励农民工返乡创业,吸引人工回流,激发农村经济发展活力。(任答其中三点即可,其他答案言之合理即可酌情给分)
解析 第(1)题,“空心化”表现为房屋的闲置“空心”和人口“空心”,这与城乡间巨大的收入差距导致大量农民进城务工甚至入城落户有关,也与旧村落落后的建筑样式及基础设施建设较为落后有关。第(2)题,该村形成“空心化”,会导致土地资源浪费严重;旧房有安全隐患且旧房环境卫生影响村内居民的居住环境和身心健康,可能还会给后代带来财产分割纠纷;大量青壮年人口外迁,影响了该村的养老、治安、经济发展;分散的村落增加了农村基础设施建设难度等。第(3)题,该村摆脱“空心化”必须与村民思想认识、村貌改造建设相衔接,制定科学规划并严格执行;健全宅基地审批制度;激励农民工返乡创业,激发农村经济发展活力等。
13.2016年8月5日,第31届夏季奥林匹克运动会在巴西里约热内卢开幕,2018年6月14日至7月15日,世界杯足球赛在俄罗斯举办。2022年世界杯足球赛将在卡塔尔举办。阅读材料,完成下列问题。(28分)
材料一 下面为巴西简图与卡塔尔所在区域简图。
材料二 2018年卡塔尔全国人口约为264万人,其中外籍人口约占85%,外籍人口主要来自印度、巴基斯坦和东南亚国家。
2002年10月俄罗斯人口约为1.45亿人。到2010年10月俄罗斯人口约为1.41亿人。
(1)说明卡塔尔吸引大量外籍人口迁入的主要原因。(8分)
(2)简述俄罗斯人口减少带来的问题和缓解这些问题可以采取的措施。(10分)
(3)分析巴西人口集中于B、C区域而A区域人口较少的原因。(10分)
答案 (1)该国石油资源丰富;经济高速发展提供了大量的就业机会,吸引大量外籍劳工的迁入。
(2)问题:人口老龄化严重,社会养老负担加重;国防兵力不足;劳动力不足。措施:鼓励生育;接纳移民。
(3)B、C区域气候温和湿润,地形平坦,海洋运输便利,殖民者最先到达,开发早。A区域气候炎热多雨。
解析 第(1)题,卡塔尔石油资源丰富,经济发展较快,因此吸引了大量外籍劳工的迁入,人口机械增长较快。第(2)题,俄罗斯人口减少会造成人口老龄化严重,从而造成劳动力不足、国防兵力不足等一系列问题。接纳移民、鼓励生育是缓解人口减少问题的重要措施。第(3)题,结合巴西不同区域的自然和人文环境特征分析影响人口分布的主要因素即可。
相关资料
更多

