






































2023版 创新设计 高考总复习 化学 鲁科版第4章 材料家族中的元素
展开③SiO2和C的反应_____________________________________________;④SiO2和氢氟酸的反应_____________________________________________ ;⑤向Na2SiO3溶液中通入过量CO2气体_____________________________________________ ;⑥生产普通玻璃的原理_________________________________;_________________________________。
SiO2+4HF===SiF4↑+2H2O
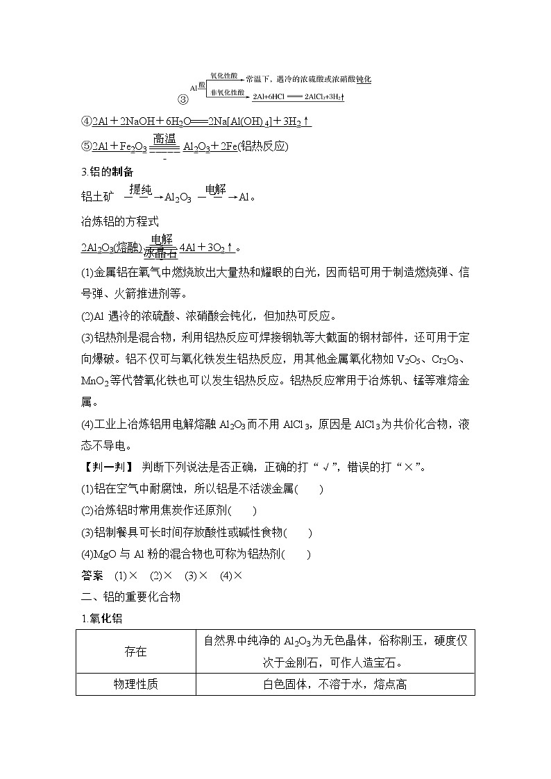
(2)重要反应必练写出下列反应的化学方程式,是离子反应的写出离子方程式。①Al和NaOH溶液的反应_____________________________________________;②Al和Fe3O4反应_____________________________________________;③Al2O3和NaOH的反应_____________________________________________;
2Al+2OH-+6H2O===2[Al(OH)4]-+3H2↑
Al2O3+2OH-+3H2O===2[Al(OH)4]-
④Al(OH)3和NaOH溶液的反应_____________________________________________;⑤Na[Al(OH)4]和过量盐酸的反应_____________________________________________;⑥向Na[Al(OH)4]溶液中通入少量CO2气体_____________________________________________;⑦向Na[Al(OH)4]溶液中通入过量CO2气体_____________________________________________;
Al(OH)3+OH-===[Al(OH)4]-
[Al(OH)4]-+4H+===Al3++4H2O
⑧将Na[Al(OH)4]溶液与NaHCO3溶液混合_____________________________________________;⑨将Na[Al(OH)4]溶液与AlCl3溶液混合_____________________________________________;⑩将AlCl3溶液与NaHCO3溶液混合_____________________________________________。
3[Al(OH)4]-+Al3+===4Al(OH)3↓
(2)重要反应必练写出下列反应的化学方程式,是离子反应的写离子方程式。①在潮湿的空气里形成铜锈_______________________________________;②铜与氯化铁溶液反应_______________________________________;③碱式碳酸铜受热分解_______________________________________;④碱式碳酸铜与强酸反应__________________________________________。
2Cu+O2+CO2+H2O===Cu2(OH)2CO3
Cu+2Fe3+===Cu2++2Fe2+
Cu2(OH)2CO3+4H+===2Cu2++CO2↑+3H2O
2023版创新设计高考化学(新教材鲁科版)总复习一轮课件第9章 化学实验: 这是一份2023版创新设计高考化学(新教材鲁科版)总复习一轮课件第9章 化学实验,文件包含2023版创新设计高考化学新教材鲁科版总复习一轮讲义第1讲化学实验常用仪器和基本操作pptx、2023版创新设计高考化学新教材鲁科版总复习一轮讲义第2讲物质的分离与提纯pptx、2023版创新设计高考化学新教材鲁科版总复习一轮讲义第3讲高考化学综合实验题探究pptx等3份课件配套教学资源,其中PPT共180页, 欢迎下载使用。
2023版 创新设计 高考总复习 化学 鲁科版第11章 有机化学基础(选考): 这是一份2023版 创新设计 高考总复习 化学 鲁科版第11章 有机化学基础(选考),文件包含2023版创新设计高考总复习化学鲁科版第1讲认识有机化合物pptx、2023版创新设计高考总复习化学鲁科版第2讲烃和卤代烃pptx、2023版创新设计高考总复习化学鲁科版第3讲烃的含氧衍生物pptx、2023版创新设计高考总复习化学鲁科版第4讲基本营养物质有机高分子化合物pptx、2023版创新设计高考总复习化学鲁科版第4讲基本营养物质有机高分子化合物DOCX、2023版创新设计高考总复习化学鲁科版第1讲认识有机化合物DOCX、2023版创新设计高考总复习化学鲁科版第3讲烃的含氧衍生物DOCX、2023版创新设计高考总复习化学鲁科版第2讲烃和卤代烃DOCX、2023版创新设计高考总复习化学鲁科版本章常考必备的重要有机转化关系及反应方程式书写强化练pptx、2023版创新设计高考总复习化学鲁科版本章常考必备的重要有机转化关系及反应DOCX等10份课件配套教学资源,其中PPT共257页, 欢迎下载使用。
2023版 创新设计 高考总复习 化学 鲁科版第8章 物质在水溶液中的行为: 这是一份2023版 创新设计 高考总复习 化学 鲁科版第8章 物质在水溶液中的行为,文件包含2023版创新设计高考总复习化学鲁科版第1讲水溶液pptx、2023版创新设计高考总复习化学鲁科版第2讲弱电解质的电离pptx、2023版创新设计高考总复习化学鲁科版第3讲盐类的水解pptx、2023版创新设计高考总复习化学鲁科版第4讲沉淀溶解平衡pptx、2023版创新设计高考总复习化学鲁科版第4讲沉淀溶解平衡DOCX、2023版创新设计高考总复习化学鲁科版第1讲水溶液DOCX、2023版创新设计高考总复习化学鲁科版第2讲弱电解质的电离DOCX、2023版创新设计高考总复习化学鲁科版第3讲盐类的水解DOCX、2023版创新设计高考总复习化学鲁科版本章笔答题答题语言规范强化练pptx、2023版创新设计高考总复习化学鲁科版本章笔答题答题语言规范强化练DOCX等10份课件配套教学资源,其中PPT共254页, 欢迎下载使用。