






















































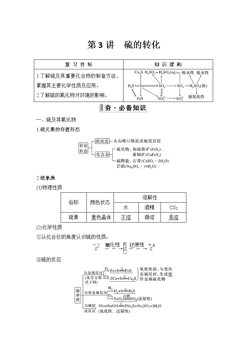
2023版 创新设计 高考总复习 化学 鲁科版第3章 自然界中的元素
展开一、氮气及氮的氧化物1.自然界中氮的存在和氮的固定
(1)物理性质无色、无味气体,密度比空气略____,熔、沸点很低,____溶于水。(2)化学性质(写出化学方程式)①与氧气反应______________________________________。②与氢气反应______________________________________ ;③与镁反应______________________________________ ;
(1)氮的多种氧化物如N2O、NO、N2O3、NO2(或N2O4)、N2O5,其中属于酸性氧化物的是__________、__________。
(2)NO和NO2的比较
3NO2+H2O===2HNO3+NO
2NO+O2===2NO2
【判一判】 判断下列说法是否正确,正确的打“√”,错误的打“×”。
(1)通过灼热的镁粉,可除去N2中的少量氧气( )(2)NO中的NO2杂质气体,可通过盛有水的洗气瓶除去( )(3)N2与O2在放电条件下直接化合成NO2( )(4)NO2溶于水时,NO2是氧化剂,水是还原剂( )(5)NO2是酸性氧化物,与水反应生成硝酸( )答案 (1)× (2)√ (3)× (4)× (5)×
二、氨与铵态氮肥1.氨的分子结构和物理性质
(1)物理性质铵盐都是__________,________于水。(2)化学性质
(1)液氨汽化时要吸收大量的热,可用作制冷剂( )(2)能用加热法除去NaCl中的NH4Cl的原因是NH4Cl为强酸弱碱盐( )(3)氨水具有弱碱性,说明氨水是弱电解质( )(4)铵盐都易溶于水,其水溶液均呈酸性( )答案 (1)√ (2)× (3)× (4)×
硝酸是无色、________、有刺激性气味的液体,______互溶。
(1)不稳定性(写出化学方程式)______________________________________________________。
Ⅱ.写出下列反应的方程式:①与金属反应:稀硝酸与铜反应:_____________________________________________;浓硝酸与铜反应:_____________________________________________。
3Cu+8HNO3(稀)===3Cu(NO3)2+2NO↑+4H2O
Cu+4HNO3(浓)===Cu(NO3)2+2NO2↑+2H2O
②与非金属反应:浓硝酸与C的反应:____________________________________________________。③与还原性化合物反应:硝酸可氧化H2S、SO2、Na2SO3、HI、Fe2+等还原性物质。稀硝酸与FeSO4溶液反应的离子方程式:_______________________________________________。
3.硝酸工业制法的反应原理
硝酸工业制法的反应原理
浓硝酸是保存在____色带有玻璃塞的______试剂瓶中,置于________。市售浓硝酸呈黄色的原因是HNO3分解生成的________溶于硝酸中。
(1)将铁屑放入稀硝酸中证明Fe比H2活泼( )(2)浓硝酸滴入用砂纸打磨过的铝条,产生红棕色气体( )(3)过量的铜与浓硝酸反应有一氧化氮生成( )(4)硝酸与活泼金属Mg、Al等反应产生H2,而与Cu反应产生NO或者NO2( )答案 (1)× (2)× (3)√ (4)×
四、人类活动对氮循环和环境的影响1.人类活动对活化氮的影响
2.氮氧化物对环境的污染及防治
(1)常见的污染类型①光化学烟雾:NOx在紫外线作用下,与碳氢化合物发生一系列光化学反应,产生了一种有毒的烟雾。②酸雨:NOx排入大气中后,与水反应生成HNO3和HNO2,随雨雪降到地面。③破坏臭氧层:NO2可使平流层中的臭氧减少,导致地面紫外线辐射量增加。④NO与血红蛋白结合使人中毒。
(2)常见的NOx尾气处理方法①碱液吸收法工业尾气中NOx常用碱液吸收处理,NO2、NO的混合气体能被足量烧碱溶液完全吸收的条件是n(NO2)≥n(NO)。②催化转化法在催化剂、加热条件下,氨可将氮氧化物转化为无毒气体(N2),或NOx与CO在一定温度下催化转化为无毒气体(N2和CO2)。一般适用于汽车尾气的处理。
【做一做】 光化学烟雾通常呈现淡蓝色,其主要成分及简单形成机理如图所示。下列说法错误的是( )
A.光化学烟雾有强氧化性B.氮氧化物还可引发酸雨等污染问题C.光化学烟雾成分中含有烃和烃的衍生物D.光化学烟雾呈现淡蓝色是因为含有NO2
解析 光化学烟雾中的臭氧、NO2、过氧乙酰硝酸酯都有强氧化性,故A正确;氮氧化物还可引发酸雨、臭氧层空洞等污染问题,故B正确;光化学烟雾成分中含有碳氢化合物和醛、酮、过氧乙酰硝酸酯,碳氢化合物即烃类,醛、酮、过氧乙酰硝酸酯都属于烃的衍生物,故C正确;NO2是红棕色气体,光化学烟雾呈现淡蓝色是由于光的折射和反射,故D错误。
考点一 氮气和氮的氧化物的性质及应用
考点三 硝酸的性质及应用
考点四 氮及其化合物的转化关系及应用
题组一 氮气及氮的氧化物的性质1.下列有关氮气的说法正确的是( )
A.氮气是由氮原子构成的双原子分子,所以化学性质不活泼B.1 ml N2可与3 ml H2完全反应生成2 ml NH3C.电闪雷鸣的雨天,雨水中会含有一定量的硝酸,其中发生的反应之一是N2+2O2===2NO2D.NO、NO2在一定条件下可相互转化,且二者都是引起光化学烟雾的大气污染物
解析 A项,氮原子最外层有5个电子,氮与氮形成三对共用电子对,达8电子的稳定结构;B项,氮气与氢气反应生成氨气是可逆反应;C项,氮气与氧气在放电的条件下生成一氧化氮;D项,NO和氧气反应生成NO2;NO2和水反应生成NO。
2.我国“神舟11号”宇宙飞船的运载火箭的推进剂引燃后发生剧烈反应,产生大量高温气体从火箭尾部喷出。引燃后的高温气体成分有CO2、H2O、N2、NO等,这些气体均为无色,但在卫星发射现场看到火箭喷射出大量“红烟”,产生“红烟”的原因是( )
A.“红烟”是Fe2O3B.NO与H2O反应生成NO2C.CO2与NO反应生成NO2D.NO遇空气生成NO2解析 引燃后的高温气体成分有CO2、H2O、N2、NO等无色气体中,NO容易被O2氧化为NO2,NO2是红棕色气体。
题组二 氮的氧化物与水的反应3.将盛有12 mL NO2和O2的混合气体的量筒倒立于水槽中,充分反应后,还剩余2 mL无色气体,则原混合气体中O2的体积和剩余的2 mL气体分别是( )
A.1.2 mL,NO B.2.4 mL,O2C.3.5 mL,O2 D.4 mL,NO
氮氧化物与水、氧气反应的判断和计算❶关系式法(1)NO和O2的混合气体通入水中由2NO+O2===2NO2和3NO2+H2O===2HNO3+NO得总反应为4NO+3O2+2H2O=== 4HNO3。
❷电子守恒法NOx转化为硝酸时失去电子,如果是NOx与O2的混合气体,则反应中O2得到的电子数与NOx失去的电子数相等。❸原子守恒法4NO2+O2和4NO+3O2从组成上均相当于2N2O5,都与N2O5+H2O===2HNO3等效;当NO、NO2、O2的混合气体溶于水时利用混合气体中N、O原子个数比进行分析判断。
题组三 氮的氧化物与环境污染4.(1)汽车尾气中的CO、NOx在适宜温度下采用催化转化法处理,使它们相互反应生成参与大气循环的无毒气体。写出NO被CO还原的化学方程式:____________________________________________________________。
2NO2+2NaOH===NaNO3+NaNO2+H2O
【典例1】 用下面装置制备干燥的NH3,下列说法中错误的是( )
A.装置①,锥形瓶中的试剂可能是碱石灰B.装置②,作用是干燥NH3C.装置③,可以收集NH3D.装置④,作用是尾气处理
解析 装置①为制备装置,分液漏斗中装有浓氨水,浓氨水易挥发,锥形瓶中的物质可以为碱石灰,碱石灰遇水放热,促进浓氨水挥发,A正确;装置②为干燥装置,氨气用碱石灰来干燥,B正确;装置③为收集装置,③为集气瓶,为排空气法,氨气的密度比空气小,应该短管进长管出,C错误;装置④为尾气处理装置,氨气极易溶于水,用水来吸收多余的氨气,D正确。
题组一 氨气和铵盐的性质1.下列说法错误的是( )
2.下列说法不正确的是( )
A.液氨可用作制冷剂B.在侯氏制碱工业中,向饱和氯化钠溶液中先通氨气,后通二氧化碳C.在催化剂作用下,NH3与O2反应主要生成NO2D.试管中残余的氯化银可以用氨水溶解
题组二 氨气的实验室制法3.下列是实验室制取氨气的装置和选用的试剂,其中错误的是( )
解析 NH4Cl加热生成的NH3和HCl,冷却后又生成NH4Cl,不能得到NH3。
4.用如图所示装置从碱石灰、KMnO4、浓盐酸、浓氨水、浓H2SO4中选择合适的试剂制备气体,能制取的干燥气体是( )
A.NH3 B.O2 C.Cl2 D.H2解析 分析可知,发生装置可用于制备氨气和氯气,制备干燥的氨气可选用碱石灰和浓氨水,A项正确,氯气不能用碱石灰干燥,C项不正确。
【典例2】 有稀硫酸和稀硝酸的混合溶液200 mL,平均分成两份。向其中一份中逐渐加入铜粉,最多溶解9.6 g。向另一份中逐渐加入铁粉,产生气体的体积随铁粉质量增加的变化如图所示,且每一阶段只对应一个反应(已知硝酸只被还原为NO气体)。下列分析或结果错误的是( )
金属与硝酸反应计算的思维流程
题组一 硝酸的性质及应用1.硝酸被称为“国防工业之母”,是因为它是制取炸药的重要原料。下列实验事实与硝酸的性质不相对应的是( )
A.浓硝酸使紫色石蕊溶液先变红后褪色——酸性和强氧化性B.不能用稀硝酸与锌反应制氢气——强氧化性C.要用棕色瓶盛装浓硝酸——不稳定性D.能使滴有酚酞的氢氧化钠溶液的红色褪去——强氧化性解析 向滴有酚酞的NaOH溶液中滴入硝酸,溶液红色褪去,利用的是硝酸的酸性。
2.(2021·山东聊城模拟)一定温度下,探究铜与稀HNO3反应过程如下:
题组二 硝酸与金属反应的相关计算3.铜和镁的合金4.6 g 完全溶于浓硝酸,若反应中硝酸被还原只产生4 480 mL的NO2气体和336 mL的N2O4气体(都已折算成标准状况),在反应后的溶液中,加入足量的氢氧化钠溶液,生成沉淀的质量为( )
g g g g
“四法”突破金属与硝酸反应的计算
题组一 氮元素“价—类”二维图的应用1.(2021·河南郑州一检)图是某元素M的价类二维图,其中X是一种强碱,A为正盐,通常条件下Z是无色液体,D的相对分子质量比E小16,图中呈现了各物质的转化关系。下列说法正确的是( )
A.A中只含有离子键B.B物质可以和Y反应直接转化为EC.D,E均可以用向上排空气法收集D.通过水可以除去D中含有的少量E
解析 A为正盐,X是一种强碱,二者反应生成氢化物B,则A为铵盐,B为NH3;B连续与Y反应得到氧化物D与氧化物E,E的相对分子质量比D大16,则Y为O2、C为N2、D为NO、E为NO2,通常条件下Z是无色液体,E与Z反应得到含氧酸F,则Z为H2O、F为HNO3,F与X发生酸碱中和反应得到G为硝酸盐。A为铵盐,属于离子化合物,含有离子键,铵根离子中还含有N-H共价键,故A错误;B为NH3,Y为O2,E为NO2,氨气与氧气反应生成NO,不会直接生成NO2,故B错误;D为NO,NO能够与氧气反应,不能用排空气法收集,故C错误;一氧化氮不与水反应,二氧化氮与水反应,通过水可以除去NO中含有的少量NO2,故D正确。
2.(2021·河南信阳二质检)据图中氮元素及其化合物的转化关系,判断下列说法不正确的是( )
A.X是N2O5B.由NH3→N2,从原理上看,NH3可与NO2反应生成N2C.工业上以NH3、空气、水为原料生产硝酸D.可用NaOH溶液处理多余的NO气体
解析 图中氮元素及其化合物的转化关系可知,X为+5价对应的氮的氧化物是N2O5,故A正确;NH3可与NO2反应生成氮气,8NH3+6NO2===7N2+12H2O,故B正确;氨气催化氧化生成一氧化氮和水,一氧化氮和氧气反应生成二氧化氮,二氧化氮溶于水生成硝酸,工业上以NH3、空气、水为原料生产硝酸,故C正确;NO不溶于水,也不与NaOH溶液反应,故D错误。
题组二 含氮物质的转化3.如图中A~J分别代表相关反应中的一种物质,已知A分解得到等物质的量的B、C、D,已知B、D为常温下的气态化合物,C为常温下的液态化合物,F为黑色固体单质,I为红棕色气体。图中有部分生成物未标出。回答下列问题:
(1)A的化学式:________________,C的电子式____________。(2)写出下列反应的化学方程式:D+G→H:______________________;F+J→B+C+I:_________________。(3)2 ml Na2O2与足量C反应转移电子的物质的量为________ ml。(4)I与足量C生成J的过程中氧化剂与还原剂的物质的量之比为________。(5)容积为10 mL的试管中充满I和G的混合气体,倒立于盛水的水槽中,水全部充满试管,则原混合气体中I与G的体积之比为________。
解析 A受热能分解,分解得到等物质的量的B、C、D,且A与碱反应生成D,则A为酸式盐或铵盐,B、D为常温下的气态化合物,C为常温下的液态化合物,C能和过氧化钠反应,则C为水,镁条能在B中燃烧,则B为二氧化碳,水和过氧化钠反应生成NaOH和O2,D能在催化剂条件下与G反应生成H,则D是NH3,G是O2,H是NO,I是NO2,J是HNO3,镁和二氧化碳反应生成氧化镁和碳,碳和浓硝酸反应生成二氧化碳、二氧化氮和水,则E是MgO,F是碳。
微专题10 喷泉实验及拓展应用
微专题11 信息题中的第ⅤA族元素
【知识进阶】 1.喷泉实验的原理
使烧瓶内外在短时间内产生较大的压强差,利用压强差将烧瓶外面的液体压入烧瓶内,在尖嘴导管口形成喷泉。
3.喷泉实验的发散装置和实验操作
(1)装置Ⅰ向锥形瓶通入少量空气,将少量水压入烧瓶,导致大量氨溶解,形成喷泉。(2)装置Ⅱ省去了胶头滴管,用手(或热毛巾等)捂热烧瓶,氨受热膨胀,赶出玻璃导管内的空气,氨与水接触,即发生喷泉(或用浸冰水的毛巾“冷敷”烧瓶,使水进入烧瓶中,瓶内氨溶于水)。(3)装置Ⅲ在水槽中加入能使水温升高的物质致使锥形瓶内酒精因升温而挥发,锥形瓶内气体压强增大而产生喷泉。(4)装置Ⅳ向导管中通入一定量的H2S和SO2,现象为有淡黄色粉末状物质生成,瓶内壁附有水珠,NaOH溶液上喷形成喷泉。
(5)装置Ⅴ打开①处的止水夹并向烧瓶中缓慢通入等体积的HCl气体后关闭该止水夹,等充分反应后再打开②处的止水夹,观察到先有白烟产生,后产生喷泉。(6)装置Ⅵ中,挤压胶头滴管,然后打开导管上部的两个活塞,则在右边烧瓶出现喷烟现象,再打开导管下部活塞,则可产生双喷泉。
4.喷泉实验所得溶液浓度计算
喷泉是一种常见的自然现象,其产生原因是存在压强差。制取氨气并完成喷泉实验(图中夹持装置已略去)。
Ⅰ.①写出实验室制取氨气的化学方程式:____________________________________________________________。收集氨气用____________法,要得到干燥的氨气可选用________作干燥剂。②用图A装置进行喷泉实验,上部烧瓶已装满干燥氨气,引发水上喷的操作是____________________________________________________________。如果观察不到“喷泉”或现象不明显,实验不成功的原因可能有:______________;_____________________。③如果只提供图B的装置请说明引发喷泉的方法______________________________________________________________________________________________。
将胶头滴管中的水挤入烧瓶中,松开弹簧夹
打开止水夹,用手或热毛巾将烧瓶捂热,氨气受热膨胀赶走玻璃导管中的空气,氨气与水接触,即产生喷泉
①图A为化学教学中所用的喷泉实验装置,在烧瓶中充满干燥气体,胶头滴管及烧杯中分别盛有液体,下列组合中前一物质表示干燥气体,后一液体表示胶头滴管及烧杯中的液体,其中能形成白色喷泉的是________。A.氨和酚酞试液B.氨和氯化铁溶液C.HCl和AgNO3溶液D.HCl和酚酞试液
②图B为重新设计的喷泉装置。在图B的锥形瓶中分别加入足量如下物质,反应后可能产生喷泉的是________。A.NaHSO4与NaOH溶液B.NH4HCO3和稀盐酸C.MnO2固体与浓盐酸D.稀NH4Cl溶液与稀NaOH溶液形成这种喷泉的反应条件是____________________________________。比较图A和图B两套装置,从产生喷泉原理来分析,它们的不同点是:___________________________________________________________________。在图B中锥形瓶外放一大烧杯,锥形瓶中加入酒精,大烧杯中加入冷水后,再加入足量下列物质,结果也产生了喷泉,大烧杯中加入的物质可________。A.食盐 B.硝酸铵C.浓硫酸 D.(NH4)2SO4
A中烧瓶内压强减小,产生压力差,B中锥形瓶内压强增大,产生压力差
③在自然界和人类社会中,与上述图B装置原理相似的现象有:_____________。Ⅲ.请用金属钠与水反应产生H2的反应设计一个喷泉装置。画出简易图,不用文字叙述。
【知识进阶】 1.联胺(N2H4)
2.亚硝酸(HNO2)
(1)亚硝酸是弱酸。(2)亚硝酸不稳定,微热甚至常温下也会分解,产生红棕色的二氧化氮气体:2HNO2===NO↑+NO2↑+H2O
3.亚硝酸钠(NaNO2)
4.As2O3、As2O5和As2S3
(1)As2O3俗称砒霜,微溶于水生成亚砷酸(H3AsO3),可被过氧化氢氧化成砷酸(H3AsO4),属于两性氧化物:As2O3+6NaOH===2Na3AsO3+3H2O,As2O3+6HCl===2AsCl3+3H2O。(2)As2O5遇热不稳定,在熔点(300 ℃)附近即失去O变成As2O3。(3)As2S3俗称雌黄,可溶于碱性硫化物或碱溶液中:As2S3+3Na2S===2Na3AsS3,As2S3+6NaOH===Na3AsS3+Na3AsO3+3H2O。也可以与SnCl2、发烟盐酸反应转化为雄黄(As4S4):2As2S3+2SnCl2+4HCl===As4S4+2SnCl4+2H2S↑。雄黄和雌黄均可以与氧气反应生成As2O3。
【专题精练】 1.NaNO2像食盐一样有咸味,有很强的毒性,误食亚硝酸钠(NaNO2)会使人中毒。已知亚硝酸钠能发生如下反应:2NaNO2+4HI===2NO↑+I2+2NaI+2H2O。下列说法正确的是( )
A.该反应的氧化剂为HIB.反应产物中能使淀粉变蓝的物质有I2、NaIC.该反应中氧化剂与还原剂的物质的量之比为1∶1D.人误食亚硝酸钠中毒时,可以服用HI溶液解毒
2.(2021·内蒙古呼和浩特一调)砷(As)为ⅤA族元素,其化合物会影响人体代谢和免疫功能,造成砷中毒。某含砷工业废水[主要以亚砷酸(H3AsO3)形式存在]经处理转化为粗As2O3,流程如下:
已知:亚砷酸钙微溶于水,砷酸钙难溶于水。亚砷酸易受热分解为As2O3。
富集As,提高原料利用率
温度升高,氢氧化钙溶解度减小,c(Ca2+)和c(OH-)都减小,平衡逆向移动,转化率降低
(4)“转化”中发生反应的化学方程式____________________________________。(5)从综合利用的角度考虑“滤液2”可返回____________步骤中循环再利用。
SO2+H2O+H3AsO4===H3AsO3+H2SO4
1.(2021·全国甲卷)实验室制备下列气体的方法可行的是( )
解析 实验室可用氢氧化钙和氯化铵固体加热制氨气,而不用加热氯化铵固体制氨气,这是因为氯化铵固体加热生成氨气和氯化氢,二者冷却后又生成氯化铵固体,A不符合题意;将铝片加到冷浓硝酸中会发生钝化,在铝片表面生成致密的氧化膜,阻止反应进一步进行,故不能制得二氧化氮,B不符合题意;向硫化钠固体中滴加浓硫酸,浓硫酸有强氧化性,硫化钠有强还原性,二者会发生氧化还原反应,不能生成硫化氢气体,C不符合题意;加热氯酸钾和二氧化锰的混合物,由于二氧化锰的催化作用,可加快氯酸钾的分解,从而制得氧气,D符合题意。
2.(2021·河北卷)硫和氮及其化合物对人类生存和社会发展意义重大,但硫氧化物和氮氧化物造成的环境问题也日益受到关注。下列说法正确的是( )
A.NO2和SO2均为红棕色且有刺激性气味的气体,是酸雨的主要成因B.汽车尾气中的主要大气污染物为NO、SO2和PM2.5C.植物直接吸收利用空气中的NO和NO2作为肥料,实现氮的固定D.工业废气中的SO2可采用石灰法进行脱除
解析 SO2是无色气体,A错误;汽车尾气中含有氮氧化物、一氧化碳、未燃烧的碳氢化合物、含铅化合物、固体颗粒物等,不含SO2,B错误;植物不能直接吸收利用空气中的NO和NO2作为肥料,NO、NO2转化为肥料也不是氮的固定,C错误;石灰(CaO)可与SO2反应生成CaSO3,故可采用石灰法脱除工业废气中的SO2,D正确。
3.(2021·福建卷)明代《徐光启手迹》记载了制备硝酸的方法,其主要流程(部分产物已省略)如下:
下列说法错误的是( )A.FeSO4的分解产物X为FeOB.本流程涉及复分解反应C.HNO3的沸点比H2SO4的低D.制备使用的铁锅易损坏
解析 FeSO4煅烧时生成SO2,S的化合价降低,则Fe的化合价升高,产物X应为Fe2O3,A项错误;H2SO4和KNO3反应生成HNO3和K2SO4,为复分解反应,B项正确;H2SO4和KNO3反应制备HNO3,利用的原理是高沸点酸制低沸点酸,则HNO3的沸点比H2SO4的低,C项正确;流程中生成的H2SO4能与铁反应,因此制备使用的铁锅易损坏,D项正确。
4.(2020·全国卷Ⅲ)喷泉实验装置如图所示。应用下列各组气体-溶液,能出现喷泉现象的是( )
解析 H2S与稀盐酸不反应,且在稀盐酸中的溶解度较小,向圆底烧瓶中挤入少量稀盐酸,不能造成圆底烧瓶内气压明显减小,不能形成喷泉,A项错误;HCl能与稀氨水反应,向圆底烧瓶中挤入少量稀氨水会造成圆底烧瓶内气压明显减小,能形成喷泉,B项正确;NO与稀硫酸不反应,且在稀硫酸中溶解度非常小,向圆底烧瓶中挤入稀硫酸,不能造成圆底烧瓶内气压明显减小,不能形成喷泉,C项错误;CO2在饱和NaHCO3溶液中的溶解度较小,向圆底烧瓶中挤入饱和NaHCO3溶液,不能造成圆底烧瓶内气压明显减小,不能形成喷泉,D项错误。
1.(2021·辽宁葫芦岛模拟)下列说法中正确的是( )
A.氮气化学性质不如磷活泼,故氮元素非金属性弱于磷B.氮气只有氧化性,没有还原性C.“雷雨发庄稼”所包含的化学变化有N2→NO→NO2→HNO3→硝酸盐D.NO与O2反应生成NO2属于氮的固定解析 N≡N键能大,N2比磷稳定,A错误;氮气中氮元素的化合价可以升高,也可以降低,故既具有氧化性,又具有还原性,B错误;氮的固定是将游离态的氮转化为化合态的氮的过程,D项错误。
2.下列关于氨水的说法中,不正确的是( )
3.下列关于氮及其化合物的说法错误的是( )
A.所有的铵盐都能与烧碱共热生成NH3B.浓硝酸不论与铜反应还是与木炭反应,均体现其酸性和强氧化性C.NO结合血红蛋白的能力比CO还强,更容易造成人体缺氧D.把带火星的木条伸入充满NO2和O2混合气体(NO2和O2的物质的量之比为4∶1)的集气瓶中,木条复燃,说明NO2支持燃烧解析 浓硝酸与木炭的反应中,浓硝酸只体现强氧化性,B错误。
4.(2021·江苏连云港调研)实验室用如图装置制NH3并验证NH3的某些化学性质,能达到实验目的的是( )
A.用装置甲制取NH3B.用装置乙除去NH3中的水蒸气C.用装置丙验证NH3具有还原性D.用装置丁吸收尾气
解析 用NH4Cl溶液跟NaOH溶液反应制备NH3需要加热,A错误;NH3能与浓硫酸反应,因此不能用浓硫酸干燥NH3,B错误;NH3与灼热的CuO反应生成Cu、N2和H2O,NH3通过灼燃的CuO,当观察到黑色粉末逐渐变成光亮的红色时,即能证明NH3具有还原性,C正确;由于NH3极易溶于水,故不能将尾气直接通入水层中,否则会引起倒吸,D错误。
5.下列说法正确的是( )
A.常温下Al、Fe对浓硫酸、浓硝酸表现出惰性,不与其发生反应B.Fe与稀HNO3、稀H2SO4反应均有气泡产生,说明Fe与两种酸均发生置换反应C.浓硝酸常因溶解了氯化铁而呈黄色D.硝酸是一种重要的化工原料,可用来制造化肥、染料、炸药
解析 A项,常温下浓硫酸、浓硝酸能使Al、Fe钝化,钝化不是不反应,A不正确;B项,Fe与稀HNO3反应生成NO,该反应不是置换反应,Fe与稀H2SO4反应有氢气生成,属于置换反应,故B错误;C项,浓硝酸不稳定,易分解生成二氧化氮,浓硝酸常因溶解了二氧化氮而呈黄色,故C错误;D项,硝酸可制造硝态氮肥,可生产亚硝酸盐,可制TNT炸药等,D正确。
6.下列关于氮及其化合物的说法中,不正确的是( )
A.N2化学性质稳定,可用作保护气B.NO、NO2均为大气污染气体,可在大气中相互转化C.可用浓氨水检测输送氯气的管道是否发生泄漏D.NaNO2具有氧化性,能使淀粉碘化钾溶液变蓝
解析 A项,N2分子中存在氮氮三键,断裂三键需要较高能量,导致N2化学性质稳定,通常情况下不能与其他物质反应,所以可作保护气,故A正确;B项,在大气中大量存在N2和O2,NO能与O2反应生成NO2,即2NO+O2===2NO2,则NO、NO2在大气中不能相互转化,故B错误;C项,氯气和浓氨水挥发出的氨发生氧化还原反应生成氮气和氯化铵,如氯气泄漏,可观察到白烟生成,即3Cl2+8NH3===N2+6NH4Cl,故C正确;D项,在酸性溶液中,NaNO2能与KI发生反应生成I2,I2使淀粉溶液变蓝色,故D正确。
7.下列说法正确的是( )
A.汽车尾气中有NOx,主要是汽缸中高温及放电时空气中的N2与氧气生成的B.用图1所示装置可收集NO气体C.根据图2装置收集到的气体为无色能验证铜与稀硝酸反应的气体产物只有NOD.不可以用水鉴别红棕色气体NO2和溴蒸气
解析 A选项,NOx主要是汽缸中高温及放电时空气中的N2与氧气生成的,正确;B选项,NO的密度比CO2小,收集NO应该将NO从短导管通入,错误;C选项,如果含有NO2,NO2与水反应生成NO,所以无法排除NO2的干扰,错误;D选项,NO2、溴蒸气分别与水混合,溴蒸气变成橙黄色溴水,NO2溶于水生成HNO3呈无色,可以用水鉴别,错误。
8.(2021·1月广东适应性考试)部分含氮物质的分类与相应氮元素的化合价关系如图所示。下列说法错误的是( )
9.(2021·山东潍坊五县市联考)如图是氮及其化合物的“价—类”二维图,结合二维图及氧化还原反应的基本规律,下列相关分析或预测错误的是( )
A.硝酸具有较强的氧化性,可用稀硝酸清洗“银镜实验”后的试管B.NO、NO2和NH3在一定条件下均能反应,可用氨气处理氮氧化物C.可用加热NH4NO3的方法制取氨气D.联氨(N2H4)可能被亚硝酸(HNO2)氧化生成氢叠氮酸HN3
10.(2020·河南名校四模)为了探究氨气的还原性,设计如下实验:
已知:Cu2O呈红色,在酸性条件下不稳定,生成铜和二价铜盐。下列说法中错误的是( )A.固体X可能是生石灰或氢氧化钠,干燥管中的试剂可能是碱石灰B.先启动装置①中的反应,当装置④漏斗中产生较多白雾时,再点燃酒精灯C.在实验室,可以用装置①来制备氧气、二氧化碳或氢气D.实验结束后取少量③中的红色固体加稀硝酸,若溶液变蓝,则一定含有Cu2O
解析 向生石灰或氢氧化钠固体中滴加浓氨水时,会产生氨气,可用碱石灰干燥氨气,A正确;先通氨气排尽装置中的空气,当漏斗中氨气遇水产生较多白雾时,表明装置内的空气已经排尽,再点燃装置③处的酒精灯,B正确;装置①适合“固液不加热制气”,而氧气、二氧化碳和氢气均可在常温下由“固+液”制得,C正确;铜和氧化亚铜都可以与稀硝酸反应生成硝酸铜,因此不能用稀硝酸检验红色固体中是否含有氧化亚铜,应该用稀盐酸或稀硫酸,D错误。
11.自然界氮的循环过程如图。回答下列问题:
(1)上图中包含了________种氮的固定方式,写出属于雷电作用固氮的化学方程式____________________________________________________________。
(2)合成氨反应常用铁触媒催化剂,下列关于催化剂的说法不正确的是________(填字母)。A.可以加快反应速率B.可以改变反应热C.可以减少反应中的能耗D.可以增加活化分子的数目(3)氮的循环中,亚硝酸盐是重要的一环,利用化合价可推知亚硝酸盐具有________性和________性,亚硝酸盐和酸性高锰酸钾溶液反应的离子方程式为____________________________________________________________。(4)某同学加热Fe(NO3)2时,发现得到了红色固体和红棕色气体,且所得气体被水充分吸收后体积少于原体积的1/3,Fe(NO3)2热分解的化学方程式为____________________________________________________________。
12.氨催化氧化法是工业生产中制取硝酸的主要途径,某同学用该原理在实验室探究硝酸的制备和性质,设计了如图所示装置。
(1)某同学想用下列装置及试剂方便快速地制取少量氨气。化学试剂:①NH4Cl固体、②浓氨水、③NaOH固体。
应选择的装置是________(填字母),选用的试剂是________(填序号)。选用上述试剂制氨气的理由是___________________________________________________________________________________________________________________________________________。实验过程中,制气时的实验操作是_________________________________。
将浓氨水逐滴滴加到NaOH固体上
解析 (1)不加热制取NH3是快速制取少量NH3的措施,具体操作方法是把浓氨水滴到NaOH固体上。
(2)乙装置的作用是_________________;写出受热时丙装置中发生反应的化学方程式:___________________________________________________。(3)当戊中观察到__________________现象,则说明已制得硝酸。某同学按上图组装仪器并检验装置气密性后进行实验,没有观察到此现象,请分析实验失败的可能原因是:__________________________________,如何改进装置:______________________________________________________________。(4)改进后待反应结束,将丁装置倒立在盛水的水槽中,会观察到的现象是______________________________________________________________________________________________________________________________。
过量的氨致使戊中溶液不一定呈酸性
在丙和丁之间连接盛有无水氯化钙的干燥管或盛有浓硫酸的洗气瓶
试管丁内水面慢慢上升,上升到一定高度不再变化,试管内气体颜色由红棕色逐渐变淡至无色
13.某化学兴趣小组进行了有关 Cu、稀硝酸、稀硫酸化学性质的实验,实验过程如图所示。下列有关说法正确的是( )
14.某兴趣小组设计用铁粉将NO还原为N2(同时生成FeO),下列说法中错误的是( )
15.硝酸铁是一种工业和医药行业常用的原料,用作媒染剂、铜着色剂等。Fe(NO3)3·9H2O是浅紫色晶体,易溶于水、乙醇和丙酮。
Ⅰ.利用稀硝酸和铁屑制备硝酸铁。目前常见的生产流程如图所示。
(1)反应釜中原料是稀硝酸和细铁屑,反应的离子方程式是____________________________________________________________。硝酸需要过量,原因是________________________________________。
防止生成Fe2+,抑制Fe3+水解
(2)NOx会污染空气,不能随意排放,浓缩池中也会产生NO2,请用化学用语解释产生NO2的原因______________________________________________。(3)冷却结晶后的硝酸铁晶体,最适宜用下列哪种试剂进行洗涤________。A.水 B.四氯化碳C.20%稀硝酸 D.乙醇
Ⅱ.利用工业废水制备硝酸铁。不锈钢酸洗废液中含有大量Fe、Cr、Ni等金属离子,可对不锈钢酸洗废液中的各金属元素进行分离,并利用分离的含铁物质制备硝酸铁,同时回收其他金属。已知:①Cr(OH)3是两性氢氧化物。②各金属离子沉淀的pH范围如下表所示:
(4)分离出Fe3+适宜的pH范围是______________。(5)请设计实验,继续从废液中分别分离出Cr元素和Ni元素________________________________________________________________________________________________________________________________________________________________________________________________________________________________________________________________ 。
2023版创新设计高考化学(新教材鲁科版)总复习一轮课件第9章 化学实验: 这是一份2023版创新设计高考化学(新教材鲁科版)总复习一轮课件第9章 化学实验,文件包含2023版创新设计高考化学新教材鲁科版总复习一轮讲义第1讲化学实验常用仪器和基本操作pptx、2023版创新设计高考化学新教材鲁科版总复习一轮讲义第2讲物质的分离与提纯pptx、2023版创新设计高考化学新教材鲁科版总复习一轮讲义第3讲高考化学综合实验题探究pptx等3份课件配套教学资源,其中PPT共180页, 欢迎下载使用。
2023版 创新设计 高考总复习 化学 鲁科版第12章 物质结构与性质(选考): 这是一份2023版 创新设计 高考总复习 化学 鲁科版第12章 物质结构与性质(选考),文件包含2023版创新设计高考总复习化学鲁科版第1讲原子结构pptx、2023版创新设计高考总复习化学鲁科版第2讲化学键与分子间作用力pptx、2023版创新设计高考总复习化学鲁科版第3讲物质的聚集状态与物质性质pptx、2023版创新设计高考总复习化学鲁科版第2讲化学键与分子间作用力DOCX、2023版创新设计高考总复习化学鲁科版第3讲物质的聚集状态与物质性质DOCX、2023版创新设计高考总复习化学鲁科版第1讲原子结构DOCX等6份课件配套教学资源,其中PPT共180页, 欢迎下载使用。
2023版 创新设计 高考总复习 化学 鲁科版第11章 有机化学基础(选考): 这是一份2023版 创新设计 高考总复习 化学 鲁科版第11章 有机化学基础(选考),文件包含2023版创新设计高考总复习化学鲁科版第1讲认识有机化合物pptx、2023版创新设计高考总复习化学鲁科版第2讲烃和卤代烃pptx、2023版创新设计高考总复习化学鲁科版第3讲烃的含氧衍生物pptx、2023版创新设计高考总复习化学鲁科版第4讲基本营养物质有机高分子化合物pptx、2023版创新设计高考总复习化学鲁科版第4讲基本营养物质有机高分子化合物DOCX、2023版创新设计高考总复习化学鲁科版第1讲认识有机化合物DOCX、2023版创新设计高考总复习化学鲁科版第3讲烃的含氧衍生物DOCX、2023版创新设计高考总复习化学鲁科版第2讲烃和卤代烃DOCX、2023版创新设计高考总复习化学鲁科版本章常考必备的重要有机转化关系及反应方程式书写强化练pptx、2023版创新设计高考总复习化学鲁科版本章常考必备的重要有机转化关系及反应DOCX等10份课件配套教学资源,其中PPT共257页, 欢迎下载使用。