所属成套资源:【核心素养目标】人教版(新课标)七年级生物上册课件PPT+教案+同步分层练习+学案
- 【核心素养目标】人教版 (新课标)初中生物七年级上册3.2.3《开花和结果》课件+教案+同步分层练习(含答案) 课件 79 次下载
- 【核心素养目标】人教版 (新课标)初中生物七年级上册3.3《绿色植物与生物圈的水循环》课件+教案+同步分层练习(含答案) 课件 77 次下载
- 【核心素养目标】人教版 (新课标)初中生物七年级上册3.5.1《光合作用吸收二氧化碳释放氧气》课件+教案+同步分层练习(含答案) 课件 79 次下载
- 【核心素养目标】人教版 (新课标)初中生物七年级上册3.5.2《绿色植物的呼吸作用》课件+教案+同步分层练习(含答案) 课件 74 次下载
- 【核心素养目标】人教版 (新课标)初中生物七年级上册3.6《爱护植被,绿化祖国》课件+教案+同步分层练习(含答案) 课件 71 次下载
七年级上册第四章 绿色植物是生物圈中有机物的制造者评优课习题课件ppt
展开这是一份七年级上册第四章 绿色植物是生物圈中有机物的制造者评优课习题课件ppt,文件包含34《绿色植物是生物圈中有机物的制造者》课件pptx、34《绿色植物是生物圈中有机物的制造者》同步练习docx、34《绿色植物是生物圈中有机物的制造者》教学设计docx、34《绿色植物是生物圈中有机物的制造者》素材绿叶在光下制造有机物mp4、34《绿色植物是生物圈中有机物的制造者》素材绿色植物绿色部位含有叶绿体mp4等5份课件配套教学资源,其中PPT共37页, 欢迎下载使用。
人教版生物七年级上册
第四章 《绿色植物是生物圈中有机物的制造者》
教学设计
课题 | 《绿色植物是生物圈中有机物的制造者》 |
教学目标 | 1.运用实验法,检验检验绿叶在光下制造有机物。 2.概述绿色植物制造有机物的作用。 |
教学重点 | 运用实验法,检验检验绿叶在光下制造有机物 |
教学难点 | 运用实验法,检验检验绿叶在光下制造有机物 |
教学准备 | 教师准备:图片、PPT、视频 学生准备:查阅相关素材 |
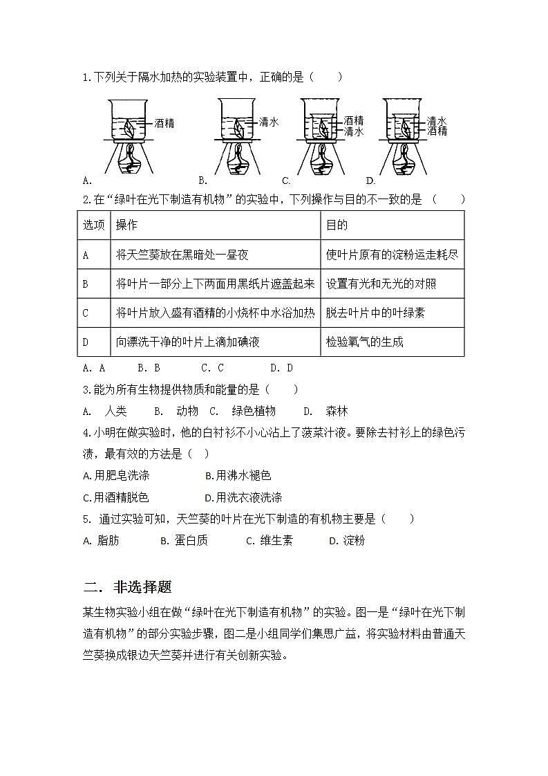
教学过程 | 1.新课导入 俗话说:人是铁,饭是钢,一顿不吃饿得慌。人和动物的绝大部分的食物最终来自哪里? 所以说绿色植物是生物圈中有机物的制造者。 今天我们一起来探究。 2.整体感知 请同学们阅读课本P116-119,思考: ①绿叶在光下制造有机物的方法步骤 ②该实验的实验现象和实验结论是什么? ③叶绿体通过光合作用制造的有机物有什么重要作用? 3.新知探究 一.绿叶在光下制造有机物 绿色植物是如何制造有机物的呢?它制造的有机物是什么呢?俗话说:万物生长靠太阳。那么光是绿色植物制造有机物必不可少的条件吗? 展示红薯图片,这是红薯的根,红薯的根中含有的有机物主要是? 如何检验红薯的根中含有淀粉? 学生展示思考成果,教师展示图片,总结出红薯根中含有淀粉。 红薯的根中的淀粉是来自哪儿? 是根从土壤中吸收的?还是绿叶合成的? 探究:土壤中是否有淀粉 让学生设计实验,进行实验,得出实验结论:土壤中无淀粉。 过渡:淀粉不来自土壤,那可能来自绿叶,接下来我们就进行实验。 实验一:检验绿叶中是否有淀粉 展示红薯叶的图片,往上面滴加碘液,结果颜色没变化。为什么呢? 学生回答:绿叶本身的颜色,是绿叶中含有的“叶绿素”的干扰。 如何排除叶绿素的干扰呢? 教师展示视频,教师展示图片,师生共同总结:绿叶中含有淀粉等有机物。 有机物是在有光还是无光的条件下制造的呢? 实验二:探究光是不是绿叶制造有机物不可缺少的条件 回忆:探究实验的一般步骤 学生展示,师生共同总结。 小组合作: 请同学们阅读课本117页实验步骤,思考: 1.为什么天竺葵放到黑暗处一昼夜? 2.用黑纸片遮盖部分叶片的目的? 3.为什么放入盛有酒精的小烧杯?为什么水浴加热?水浴加热前后叶片颜色的变化? 4.两次清水冲掉的分别是什么? 5.实验现象是什么?结论是什么? 学生展示讨论成果,教师展示图片,师生共同总结,得出实验现象和实验结论。 观看视频:请同学们观看实验视频 实验操作:请同学们以小组为单位进行实验 展示:越展示,越幸运 绿色植物的任何部位的细胞都能进行光合作用吗? 展示一些图片,思考:这些植物叶片的非绿色部分都不含叶绿体,能进行光合作用吗? 请学生观看视频,得出:这些植物叶片的非绿色部分都不含叶绿体,因而这些部位也不能进行光合作用。 总结出:植物光合作用的概念、条件、产物、场所。 探究:叶绿素的形成与光有关吗? 展示实验现象,得出结论:叶绿素的形成与光有关。 联系生活:展示蒜苗和蒜黄、白萝卜的图片,说明:叶绿素的形成与光有关。 二.光合作用制造的有机物的作用 过渡:植物制造的有机物怎样运输的呢? 展示导管、筛管的图片,回忆:它们的功能。 绿色植物通过光合作用制造了大量的有机物,这些有机物的作用是什么呢? 展示图片,师生共同总结。 4.课堂小结 通过本节课的学习,你收获了什么? 5.小试牛刀 见PPT |
板书设计 | 第四章 绿色植物是生物圈中有机物的制造者 见PPT |
教学反思 | 本节课通过学生小组合作、实验、联系生活、教师展示图片、视频,突破了本节课的重难点,激发了学生学习的兴趣,培养了学生合作能力、交流能力、自主学习的能力,使学生成为学习的主体,联系生活,能够解决生活中的问题或现象。 |
相关课件
这是一份初中生物人教版 (新课标)七年级上册第二节 植株的生长习题ppt课件,文件包含322《植株的生长》课件pptx、322《植株的生长》同步练习docx、322《植株的生长》教学设计docx、植物的生长过程mp4、种子萌发mp4等5份课件配套教学资源,其中PPT共37页, 欢迎下载使用。
这是一份2020-2021学年第一节 种子的萌发习题课件ppt,文件包含321《种子的萌发》课件pptx、321《种子的萌发》同步练习docx、321《种子的萌发》教学设计docx、321《种子的萌发》素材种子萌发的过程mp4等4份课件配套教学资源,其中PPT共26页, 欢迎下载使用。
这是一份生物七年级上册第二节 种子植物优质习题ppt课件,文件包含312《种子植物》课件pptx、312《种子植物》同步练习docx、312《种子植物》教学设计docx、312《种子植物》素材观察菜豆种子的结构mp4等4份课件配套教学资源,其中PPT共27页, 欢迎下载使用。

