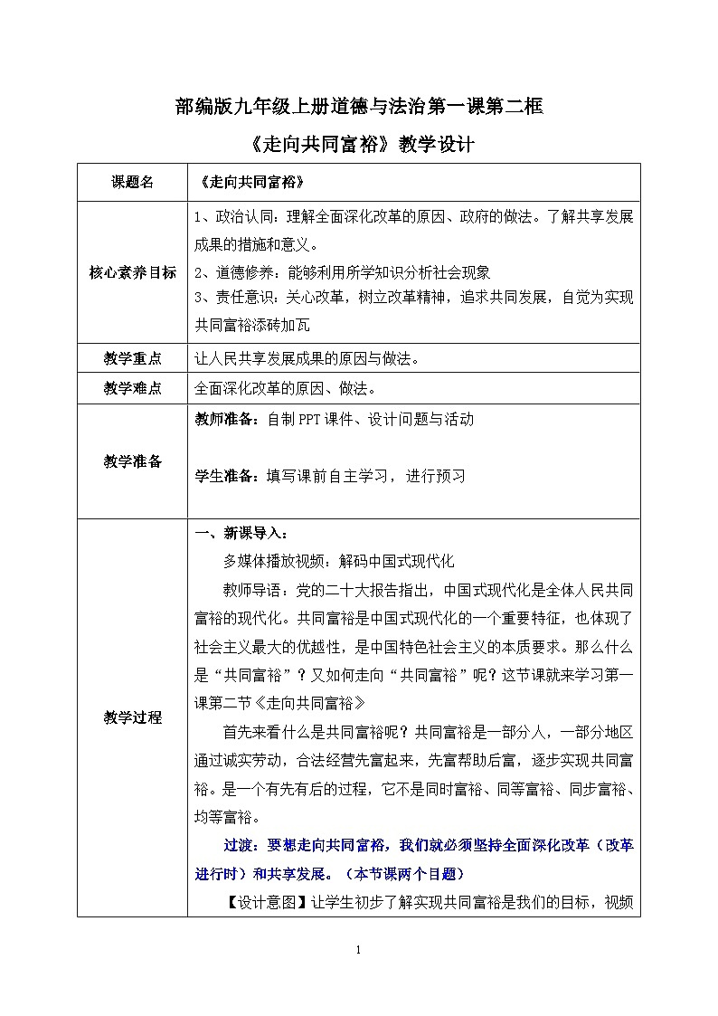
资料中包含下列文件,点击文件名可预览资料内容
当前文件暂不支持在线预览,请下载使用
当前文件暂不支持在线预览,请下载使用
还剩29页未读,
继续阅读
成套系列资料,整套一键下载
2021学年第一单元 富强与创新第一课 踏上强国之路走向共同富裕说课课件ppt
展开
相关课件
政治 (道德与法治)九年级上册走向共同富裕课堂教学ppt课件: 这是一份政治 (道德与法治)九年级上册走向共同富裕课堂教学ppt课件,共34页。

