


小学美术教学设计 四年级下册(精编
展开
这是一份小学美术教学设计 四年级下册(精编,共41页。
小学美术四年级下册教学设计
(一)单元设计
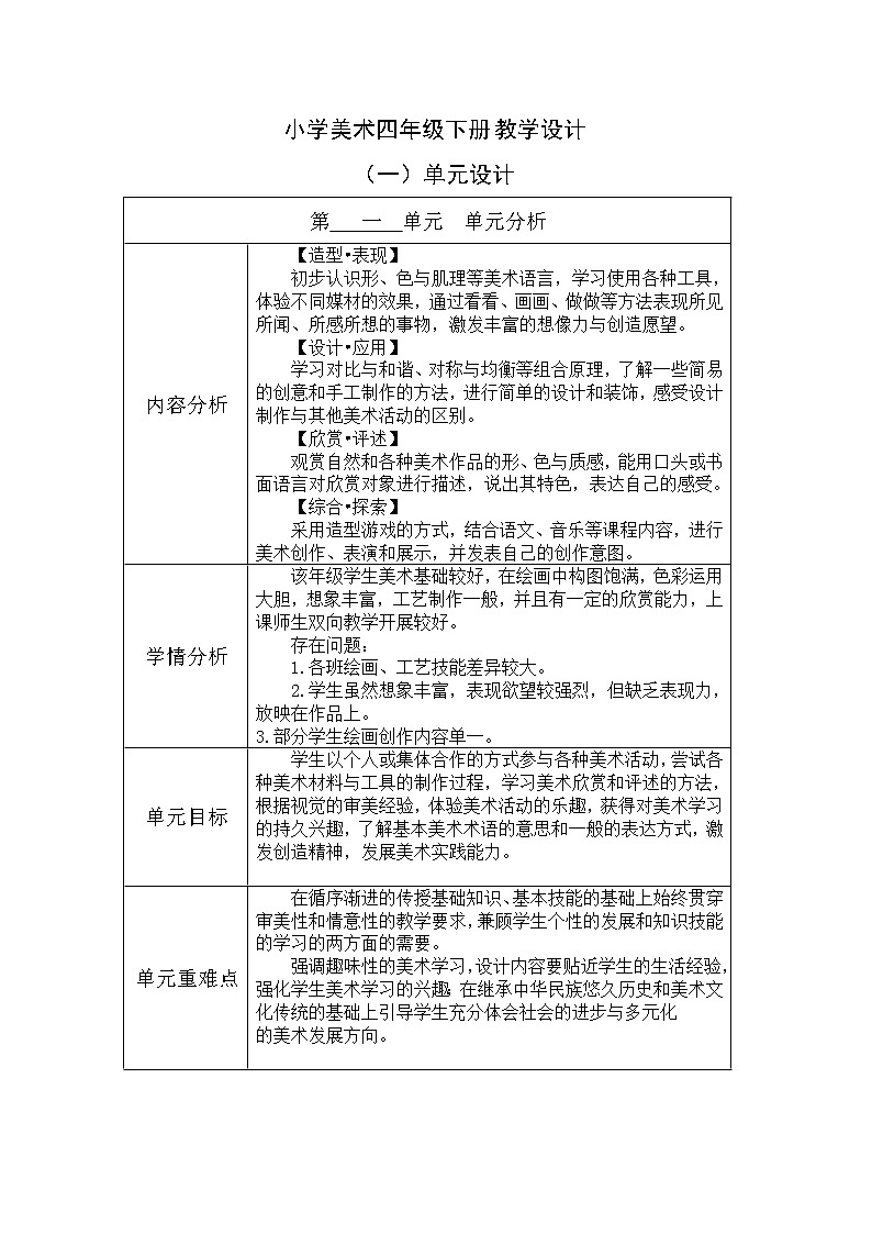
第 一 单元 单元分析
内容分析
【造型•表现】
初步认识形、色与肌理等美术语言,学习使用各种工具,体验不同媒材的效果,通过看看、画画、做做等方法表现所见所闻、所感所想的事物,激发丰富的想像力与创造愿望。
【设计•应用】
学习对比与和谐、对称与均衡等组合原理,了解一些简易的创意和手工制作的方法,进行简单的设计和装饰,感受设计制作与其他美术活动的区别。
【欣赏•评述】
观赏自然和各种美术作品的形、色与质感,能用口头或书面语言对欣赏对象进行描述,说出其特色,表达自己的感受。
【综合•探索】
采用造型游戏的方式,结合语文、音乐等课程内容,进行美术创作、表演和展示,并发表自己的创作意图。
学情分析
该年级学生美术基础较好,在绘画中构图饱满,色彩运用大胆,想象丰富,工艺制作一般,并且有一定的欣赏能力,上课师生双向教学开展较好。
存在问题:
1.各班绘画、工艺技能差异较大。
2.学生虽然想象丰富,表现欲望较强烈,但缺乏表现力,放映在作品上。
3.部分学生绘画创作内容单一。
单元目标
学生以个人或集体合作的方式参与各种美术活动,尝试各种美术材料与工具的制作过程,学习美术欣赏和评述的方法,根据视觉的审美经验,体验美术活动的乐趣,获得对美术学习的持久兴趣,了解基本美术术语的意思和一般的表达方式,激发创造精神,发展美术实践能力。
单元重难点
在循序渐进的传授基础知识、基本技能的基础上始终贯穿审美性和情意性的教学要求,兼顾学生个性的发展和知识技能的学习的两方面的需要。
强调趣味性的美术学习,设计内容要贴近学生的生活经验,强化学生美术学习的兴趣;在继承中华民族悠久历史和美术文化传统的基础上引导学生充分体会社会的进步与多元化
的美术发展方向。
五育融合点
美术是属于美育,我们需要把剩下的四育融合在美术课堂中去,美术课程中有欣赏课和实践课,欣赏课欣赏各种艺术作品和了解各种民间艺术,在欣赏中进行德育的教育,在户外写生中进行体育的教育,在手工制作课堂中,进行劳育的教育。
课时安排
第一周 植物写生
第二周 放学了
第三周 快乐的人
第四周 美材质的美
第五周 有人脸的器物
第六周 巧用对称形
第七周 生命之源-水
第八周 设计生活标志
第九周 用彩墨画鱼
第十周 动物的脸
第十一周 认识中国画
第十二周 汉字的联想
第十三周 衣架的联想
第十四周 艳丽的大公鸡
第十五周 学画农民画
第十六周 把自己的画制成拼图
第十七周 画家凡高
第十八周 大师画我也画
第十九周 电脑美术
(二)教学设计
教学课题
第一课 《植物写生》
教学目标
知识:
通过植物线描写生,练习写生的技法。要求学生仔细观察、分析植物的形象特征,用线描的形式把自己的感受表现出来。
能力:
培养学生的观察、分析、造型能力。
情感
:激发学生热爱大自然、热爱生活的情感。
教学重难点
正确的观察方法和直接以线作画的能力。植物的结构与特征。
教学准备
演示讲解
教学课时
1课时
教学过程
课前指导
预习指导
观察各种植物的形状,色彩
课中活动
聚焦(导入)
1、公园、植物园里、花坛里、我们的家里,都有各种各样的植物。它们有高有矮、有疏有密、枝叶旺盛、千姿百态,给我们的生活带来了丰富的色彩。
引出课题《植物写生》
预习检测
各种植物的区别在哪?
探究活动
探究活动一:
1、提问:你认识这些植物吗?
它们叫什么名字?
它们有什么特征,有什么样的姿态?
你喜欢哪种植物?
你知道一些植物的寓意吗?
探究活动二:
2、欣赏美术作品:
中国画《君子兰》介绍作者
小朋友的线描画 植物写生画。
探究活动三:
3、选择几种植物请学生进行分析特征、姿态,培养正确的观察方法。引导学生先观察它们的全貌,说出它们的特征。纠正那种上来只看植物细节的错误方法。
(1)、说一说,所观察的植物的生长特点。
(2)、不同角度的花和叶各有什么不同?
(3)、植物的前后关系如何表现?
研讨:
选择几种植物请学生进行分析特征、姿态,培养正确的观察方法
生活应用
课后活动
作业提示:认真观察植物的特征、姿态,用线描的方法写生一种植物。注意线条的繁简、疏密、长短、曲直、穿插等变化。
板书设计
课后反思
教学课题
第二课 《放学了》
教学目标
知识目标:
通过这幅创作画,表现自己喜欢的课余生活,并使学生进一步掌握人物动作的画法。
能力目标:
用绘画形式表现自己的想法,培养学生的创造性。
情感目标:
培养学生热爱生活的美好情感。
教学重难点
人体的各种动态特点。画面的构思和组织。
教学准备
教师设计《放学了 》课件,图文并茂。
教学课时
1课时
教学过程
课前指导
预习指导
小伙伴们放学后最喜欢去什么地方?
课中活动
聚焦(导入)
1、放学了,打铃了,小伙伴们放学后最喜欢去什么地方?
最爱干什么呢?
2、引出课题《放学了》
预习检测
说一说,放学后同学们都喜欢去哪里?
探究活动
探究活动一:
1、能模仿一下你参加的活动的动作吗?
请学生用速写的方式,画下同学的动作。教师可以示范,同学配合,用互相做模特的办法解决。
探究活动二:
2、欣赏课本上的照片,讨论照片上的活动内容。
3、联系自己的实际说说自己喜欢的活动。
探究活动三:
4、欣赏作品:
画面画了什么内容?怎样去表现的?
研讨:
人物动态:小作者画的动作都不是简单的动作,可是画得很生动,这说明小作者基本上掌握了人物动作的画法。
背景:有复杂的背景,也有比较简练的。复杂的背静可以把环境交代清楚,像人物所处的位置在哪里;简单的背静有利于突出主要人物。
生活应用
尝试画一副自己放学后的画。
课后活动
学生训练
用绘画形式表现自己喜欢的课余生活。
1、主要人物要突出,画得较大。
2、画面画得不宜太复杂。
板书设计
背景
人物
课后反思
教学课题
第三课 《快乐的人》
教学目标
1.显性内容与目标:
应知:通过本课学习,使学生了解可以应用于线造型的各种各样的媒材,发现线材造型的美感并进行艺术创造。
应会:了解线材的基本制作方法。
2.隐性内容与目标:
培养学生关注生活的习惯,培养学生的集体合作精神和勇于创新的精神。
教学重难点
结合生活实际,引导学生研究身边各种各样的线材,通过对身边线材的收集、整理和组织,进行不同人物动态的造型。人物动态夸张 、生动及线材连接点的处理。
教学准备
教师设计《快乐的人》课件,图文并茂。
教学课时
1课时
教学过程
课前指导
预习指导
怎样才会感到快乐?
课中活动
聚焦(导入)
1.听《健康歌》,师生共同律动。
2.感受:手舞足蹈。
教学意图:激发学生学习兴趣,将研究主题与实际生活相结合。
预习检测
说一说自己因为什么会感觉到快乐,快乐的时候是什么样子?
探究活动
探究活动一:
1.动作小,但快乐。(休闲)
2.动作大,但不快乐。(竞技)
3.作大,又快乐。(舞蹈)
教学意图:感受各种不同的快乐,培养学生的发散思维,为下一步创作打下基础。
探究活动二:
1. 简介动感雕塑。要求:工具材料:铁丝。
2.线造型步骤:a概括:骨式人物。b夸张 :头、躯干、四肢。
探究活动三:
3、.教师演示:缠绕、盘、拽……(2)
研讨:
快乐的时候有什么表情和动作。
生活应用
观察周围快乐的人的动作。
课后活动
学生训练
1.提出作业要求:每人用线材至少制作一个快乐的人,注意安全和卫生。
2.学生制作。
3.教师辅导:启发学生引用装饰的方法。
教学意图:培养学生动手实践能力和解决问题的能力。
板书设计
课后反思
教学课题
第四课 《材质的美》
教学目标
知识目标:
能从材质、造型、色彩方面对作品作简单的描述,发表自己的看法。
能力目标:
欣赏了解运用不同材质的艺术品的艺术特色,提高欣赏能力。
情感目标:
培养学生了解古代艺术的情感。
教学重难点
了解不同时期、不同材质的艺术品的艺术特色,学习观察作品、分析材料,从中获取信息的方法,大胆谈自己的感受。不同材质的作品带给人的不同美感和感受。
教学准备
教师设计《材质的美》课件,音像结合,图文并茂。
教学课时
1课时
教学过程
课前指导
预习指导
感受生活中不同材质的艺品带给人的不同感受。
课中活动
聚焦(导入)
1、欣赏课件,感受生活中不同材质的艺品带给人的不同感受。
2、出示课题:材质的美感。
预习检测
说一说不同材质给你的感觉。
探究活动
探究活动一:
在中国古代早期的工艺美术中,陶器、玉器、石雕等工艺品,不仅雕刻技艺精湛,造型优美,各有民族特色,是我国具有悠久历史的传统工艺。欣赏课件。
探究活动二:
2、 欣赏玉器、金银、陶、石材的图片
更加直观的感受和欣赏不同的材质。
探究活动三:
小组展示各自带来的不同材质的工艺品和生活用品,讨论:
1、它们都是用什么材质做的?
2、造型上有什么艺术特点?
3、你喜欢什么样的材质做的艺术品?
研讨:
介绍自己喜欢的艺术品的材质特点、造型特点?
生活应用
回家看看摸摸不同材质带给自己直观的感受。
课后活动
学生训练
小组展示各自带来的不同材质的工艺品和生活用品,讨论:
1、它们都是用什么材质做的?
2、造型上有什么艺术特点?
3、你喜欢什么样的材质做的艺术品?
小组介绍自己喜欢的艺术品的材质特点、造型特点?
板书设计
课后反思
教学课题
第五课 《有人脸的器物》
教学目标
1.了解有关造型设计的知识,培养泥塑造型能力。
2.发挥想象力,用泥做一个有人脸的小罐或杯子。
3.提高学生德望审美情趣,培养学生对美术的兴趣。
教学重难点
学习用泥塑的方法表现有人脸的器物。创造性地设计一个有特点的人脸器物。
教学准备
橡皮泥(纸薪土)
教学课时
1课时
教学过程
课前指导
预习指导
观察各种杯子。
课中活动
聚焦(导入)
你见过特别漂亮或特别奇怪的杯子吗?介绍给大家听听。
预习检测
说一说杯子有哪些形状。
探究活动
探究活动一:
1.老师书上有两种特别的器物,一起来看一看。打开书本,欣赏“大禾人面铜方鼎”(商)和新石器时代的“人头形器口彩陶瓶。”
提问:“这两种古代器物有什么特别之处?”“大禾人面铜方鼎”以人脸为装饰图案;“人头形器口彩陶瓶。”整体以人为造型。
探究活动二:
2.这样的设计给你什么感觉?
学生回答(略)
探究活动三:
古代人为什么要在设计中将人脸运用进去吧?学生回答(略)
4.“同桌相互观察彼此的脸。”
“你看到同学的表情有什么变化?”
研讨:
怎么把人脸运用到杯子上的。
生活应用
回家看看家里的杯子是什么样的。
课后活动
1.介绍自己作品的独特之处。
2.教师总结。
板书设计
课后反思
教学课题
第六课 《巧用对称形》
教学目标
知识:使学生掌握对称的规律,运用对称的规律。
能力:提高学生剪、贴的制作能力。
情感:在制作过程中体验生活的快乐,学会欣赏对称的美,增强学生的审美能力及热爱生活的情感。
教学重难点
利用剪对称形的方法,制作一件小装饰品。具有创造性的制作。
教学准备
讲解、示范
教学课时
1课时
教学过程
课前指导
预习指导
了解什么是对称现象。
课中活动
聚焦(导入)
你知道在生活中有什么对称现象吗?给你什么样的感受?
预习检测
请同学上台画出一个对称图形。
探究活动
探究活动一:
介绍对称知识
探究活动二:
你发现蝴蝶有什么特点?
探究活动三:
观察研究蝴蝶对称的特点后,我们再来观察这只具有对称特点的蝴蝶,看看它给我们什么样的美感?
研讨:
教室里面还有哪些是对称图形。
生活应用
寻找生活中的对称图形。
课后活动
1、 选一张彩色纸对折后依折线处画出半只蝴蝶纹样。
2、 依轮廓线剪下图形。
3、剪出蝴蝶的花纹。
板书设计
巧用对称形
蝴蝶的结构、外形、花纹、色彩,都是对称的。
课后反思
教学课题
第七课 《生命之源——水》
教学目标
知识目标:学习设计制作有主题小报的方法。
能力目标:培养学生制作队报的能力
情感目标:通过这节课的学习,让大家对水资源有一个更深刻的认识,同时也号召大家平时在生活中要珍惜水和节约用。
教学重难点
通过收集资料、相关图案、版面设计,学习有主题宣传小报的设计、制作方法。主题突出与布局的设计。
教学准备
讲解、示范
教学课时
1课时
教学过程
课前指导
预习指导
水为什么是我们的生命之源?
课中活动
聚焦(导入)
查一查我国的节水标志含义是什么?“世界水日”和“中国水周”各是哪一天?
收集有关地球水资源的资料和我国目前水资源的情况。
预习检测
提问: “世界水日”和“中国水周”各是哪一天?
探究活动
探究活动一:
1、了解有关水资源的知识:
(1)播放课件:了解水的作用、水资源现状。
(2)提出问题:你能想象吗,假如没有水,地球将是什么样?
(3)说一说,我们的生活中有哪些浪费水、污染水的现象?
(4)小组讨论:怎样才能更有效地保护水资源,维持生态平衡?
探究活动二:
2、欣赏有关水资源的图片资料和艺术作品。
探究活动三:
3、 展示课前收集的相关资料。
研讨:
海水的净化过程。
生活应用
在日常生活中如何节约用水。
课后活动
欣赏学生作品,分析不同的表现形式。激发创作灵感。小报的组成包括:
(1) 主题:文字清晰、醒目、突出。
(2) 装饰图案:色彩鲜艳、形象生动。
(3) 文字介绍:内容具有科学依据、真实、概括。
板书设计
生命之源——水
课后反思
教学课题
第八课 《设计生活标志》
教学目标
知识目标:通过分析不同类型的生活标志,理解它的造型特点、色彩和所表达的含义。能用不同的表现形式进行设计和制作。
能力目标:培养学生的创作设计能力。
情感目标:欣赏不同类型的生活标志,了解标志在生活中所起的作用,知道生活标志用来指导和规范人们的行为活动,养成自觉使用标志的习惯。
教学重难点
通过欣赏生活标志图例,了解标志的艺术特色,学习设计适用的标志,尝试用多种表现形式设计制作标志。标志的图案造型要生动、简单、寓意明确、色彩醒目。
教学准备
讲解、示范
教学课时
1课时
教学过程
课前指导
预习指导
观察学校的徽章。
课中活动
聚焦(导入)
1、出示学校的校徽,请学生欣赏。说说你还见过什么样的标志,它在生活中有什么作用?
按名称、特征、意义及作用进行分类:天气标志、安全标志、生活标志、交通标志、体育标志。
2、出示课题:设计生活标志。(标志是由形象的几何图形组合而成的,它以自己独特的图形语言告诉人们该做什么,不该做什么,以图形代表语言。)
预习检测
徽章标志代表什么?
探究活动
探究活动一:
1、提出问题、小组讨论:
(1)标志有哪些种类?
(2)标志有哪些用途?
(3)标志有几种表现形式?符号、图形
探究活动二:
2、小组展示课前收集的有关标志的资料,共同欣赏,进行分类,说说它们的含义。
探究活动三:
3、欣赏课件,介绍一些常见的生活标志的特点和作用。
小组讨论我们的学校都需要什么样的标志?
研讨:
什么东西能代表学校。
生活应用
观察周围的各种标志,这样设计的意义在哪?
课后活动
1、根据自己的设计、构思,选择合适的制作方法进行设计制作生活标志。
2、组织交流。把设计制作好的标志做成头饰进行展示,明确标志的含义。
板书设计
设计生活标志
课后反思
教学课题
第九课 《用彩墨画鱼》
教学目标
知识目标:简单了解彩墨画的绘画形式,初步了解认识中国画。用装饰、变形手法画鱼,并添加简单的环境。
能力目标:培养学生对绘画用具的使用方法及用色。
情感目标:喜爱中国绘画。
教学重难点
让学生发现彩墨与宣纸产生一种特殊变化,鱼的变形手法和鱼鳞的排列。特殊技法的运用。
教学准备
讲解、示范
教学课时
1课时
教学过程
课前指导
预习指导
了解中国画的作画步骤。
课中活动
聚焦(导入)
展示一幅中国画彩墨作品让学生欣赏,提高学生的学习兴趣并引入课题。
预习检测
考一考大家应该怎么握笔。
探究活动
探究活动一:
1、练习用笔、用墨。
请你用毛笔蘸上墨,中锋用笔、侧锋用笔试试,看有什么变化?
探究活动二:
2、教师演示
浓淡、干湿、点染、勾勒、没骨等技法。
探究活动三:
3、鱼鳞部分的图案,要求学生认真分析用不同的处理方法。
4、想一想,艺术家是这样画的。运用了哪些技巧。
研讨:
用笔、用墨的方法。
生活应用
尝试临摹一副简单的中国画
课后活动
作业要求:一彩墨的形式,运用多种技法,大胆用笔用墨,合作画一幅中国画----鱼。
板书设计
用彩墨画鱼
课后反思
教学课题
第十课 《动物的脸》
教学目标
1、进一步让学生感受中国画的韵味,体验水墨的特性。
2、通过赏析、尝试、总结掌握画动物脸的一般方法
3、抓动物的长相特征以墨点、线、面(块)来表现。
教学重难点
抓动物的长相特征以墨点、线、面(块)来表现。进一步让学生感受中国画的韵味,体验水墨的特性。
教学准备
讲解、示范
教学课时
1课时
教学过程
课前指导
预习指导
观察动物的脸部特征。
课中活动
聚焦(导入)
1、猜一猜画的是什么
2、找一找作画的技巧
预习检测
出示一部分的动物脸部特征,让大家猜一猜这是什么动物?
探究活动
探究活动一:
尝试作画
1、生画 (选择一种动物,抓住它的面部特征,来进行绘画)
探究活动二:
2、个别作品点评(表现方法的不同及墨色的变化)
探究活动三:
3、抓狮王的长相特征,以不同墨色的点、线、块表现出外形各异的狮王。
研讨:
用笔、用墨的方法。
生活应用
欣赏不同的动物是怎样用彩墨来进行表现的。
课后活动
作业要求:一彩墨的形式,运用多种技法,大胆用笔用墨,选择一种动物,抓住它的面部特征来进行绘画。
板书设计
动物的脸
课后反思
教学课题
第十一课 《认识中国画》
教学目标
1、了解中国画传统写意花卉的技巧特点,学会欣赏中国画作品,并从中领会到画的意境,激发学生热爱祖国,珍惜今天幸福生活的情感和任务。
2、学习中国画写意菊花的简单画法,进行笔墨基本功训练。
教学重难点
本课重点是提高学生对中国画的认识,练习用毛笔、宣纸作写意花卉画的技巧。本课难点是用笔用墨和掌握适当的水分表现不同的浓淡墨色。
教学准备
讲解、示范
教学课时
1课时
教学过程
课前指导
预习指导
收集有关中国画的资料。
课中活动
聚焦(导入)
我们在四年级时已学过用中国画的写意画法画,荸荠和樱桃、西瓜等,今天,我们学习用中国画的写意画法画菊花。(板书解题:菊花中国画)
预习检测
中国画的分类。
探究活动
探究活动一:
1、启发谈话
你们知道菊花什么时候开花吗?
探究活动二:
2、读画
(1)请同学们认真观察这幅菊花,看看它们是由那几个部分构成的?(——菊叶、菊枝、菊花)。再看看菊叶有什么不同?菊花又有什么不同?菊枝呢?
(2)请同学们观察课本21页中菊花和菊叶的步骤图看看是如何一步一步画的(——先勾花瓣、后填色,先侧锋画出菊叶,未全干时勾出叶脉。
(3)写意花卉的技巧特点
探究活动三:
、作画步骤
边讲边现场演示(贴出空白生宣纸)
①画花:先用浓墨从花心往外有层次地勾出花辨,等墨干后再上藤黄色。如枝头有含饱未放的花苞。用淡绿色为小底藤黄色点出。[师示范画后板书]
②画枝:用笔可曲可直、要有节奏,不可太光,可中锋,可侧锋,要留下用笔的痕迹。用色一般同叶色。
③画叶:先用毛笔蘸淡墨(可调少量墨绿笔尖再蘸一点浓墨大笔点画。
研讨:
用笔、用墨的方法。
生活应用
欣赏不同的花是怎样来进行表现的。
课后活动
作业要求:一彩墨的形式,运用多种技法,大胆用笔用墨
板书设计
认识中国画
课后反思
教学课题
第十二课 汉字的联想
教学目标
1、认知目标:引导学生欣赏、了解中国文字的演变过程,激发民族自豪感。
2、技能目标:体验各种不同的形态文字的造型美感,初步掌握文字联想的设计方法。
3、情感目标:发掘学生的创造力,引导学生运用多种绘画制作的表现形式进行文字联想设计。
教学重难点
掌握文字联想的设计方法,用新奇的联想装饰一个或几个字。
如何发掘的学生的创造力,运用多种表现形式进行文字联想设计。
教学准备
讲解、示范
教学课时
1课时
教学过程
课前指导
预习指导
了解甲骨文
课中活动
聚焦(导入)
汉字是记录汉语的文字,是世界上最古老的文字之一,有六千多年的悠久历史。我们现在用的汉字已经是简化的汉字了,简化汉字之前是繁体的汉字。想不想和老师一起去看看汉字最初的形态呢?
预习检测
汉字的演变过程
探究活动
探究活动一:
1、 看一看
让学生欣赏一些现代的文字装饰图片,了解生活和文字紧密相连。
探究活动二:
2、学一学
教师讲解方法,学生体会
探究活动三:
3、试一试 课件展示并示范,欣赏教材中个别的范例,提问学生都用到了什么方法。教师加以确定和补充。
4、想一想 欣赏作品(课件展示)
从下面的字中,任选一个字做联想,可以用一种方法,也可以同一个字用多种方法来设计美化,选一种你喜欢的进行创作。
研讨:
汉字的演变规律
生活应用
把复杂的汉字用联想的方式记忆一下
课后活动
板书设计
课后反思
教学课题
第十三课衣架的联想
教学目标
1、 根据生活中衣架的形状特点,经过想象、设计、加工可以制成新的作品。
2、 利用生活中最普通的衣架,通过联想、想象、制作成新奇有趣的作品。
3、 培养学生丰富的想象力和创新能力。让学生在动手制作过程中,学会综合使用材料,激发学生创新热情。
教学重难点
根据衣架的形状特征进行设计,通过联想、想象,利用多种方法制作成新奇有趣的作品。
巧妙利用衣架形状设计制作。
教学准备
制作材料、衣架、教材
教学课时
1课时
教学过程
课前指导
预习指导
衣架的作用
课中活动
聚焦(导入)
放映教学课件。提问:
1、 观察作品是如何巧妙利用衣架的?
2、 选用了哪些辅助材料?
3、 作品有哪些创新表现?
预习检测
衣架能变成什么
探究活动
探究活动一:
1、 引导学生欣赏书中毕加索《牛头》,分析“奇思秒想”。
探究活动二:
2、 启发学生根据一个衣架进行联想。
提问:根据这个衣架的形象你联想到什么?说一说你有什么新的想法?
探究活动三:
3、 组织学生看书,分析书中学生作品。
提问:你喜欢哪一件作品?说一说理由。作品是利用哪些辅助材料制作的?
研讨:
4、 组织学生交流活动,把你的设计想法与同学交流。
生活应用
欣赏衣架的联想的图片
课后活动
尝试把衣架进行改变
板书设计
课后反思
教学课题
第十四课 艳丽的大公鸡
教学目标
知识目标:学习冷暖色彩的基本知识,体验色彩的基本知识,并有目的的加以运用。
能力目标:通过对色彩知识的学习,培养学生的想象力和创造力。
情感目标:在绘画中体验艳丽的色彩给他们带来的快感。
教学重难点
学习色彩的搭配,在此基础上对学生进行创造力的培养。
冷暖对比和冷暖搭配。
教学准备
讲解示范
教学课时
1课时
教学过程
课前指导
预习指导
今年是什么年呀
课中活动
聚焦(导入)
1、今年是什么年呀?
请看这幅画,问:作者怎样用颜色表现出这么艳丽的大公鸡的?
学生带着老师的问题欣赏书中的《金鸡展翅》,并回答老师的问题。
预习检测
探究活动
探究活动一:
1、出示课题
探究活动二:
2、你知道大公鸡有哪些生活习性吗?学生根据自己在生活中得到的经验与同学之间交流
探究活动三:
3、请看老师给你们带来的美丽的大公鸡的图片。
问:a)在这些作品中,哪些颜色用的有规律?
学生针对老师的提问小组之间讨论并得出结论
b)哪些颜色用的随意性较强?
c)哪些颜色用的最精彩?
研讨:
1、用艳丽的色彩画一幅大公鸡的创作。
2、画中要用冷暖对比的方法。
生活应用
课后活动
板书设计
课后反思
教学课题
第十五课 学画农民画
教学目标
知识目标:通过欣赏课本的图版和美术作品,了解农民画的特征和艺术形式。
能力目标:培养学生改画、添画的能力。
情感目标:使学生感受生活与美息息相关,以及农民画的乡土气息和独特的审美情趣。
教学重难点
启发调动学生的主观能动性,让学生参与赏析,提高学生的审美能力和兴趣。
使学生感受生活与美息息相关,根据想法进行改画、添画。
教学准备
讲解、示范
教学课时
1课时
教学过程
课前指导
预习指导
课中活动
聚焦(导入)
课本上的农民画中内容你可曾见过?在日常生活用品中哪一件最美?导入本课的教学目的,并板书课题。
预习检测
探究活动
探究活动一:
1、 谈谈自己喜欢的一幅农民画。
探究活动二:
2、 根据自己的想法进行改画、添加等。
探究活动三:
3、 要求:画面色彩鲜艳、构图饱满。
研讨:
1、 学生展示自己优秀的美术作品
2、 谈谈自己对农民画的理解怎样应用到我们的生活、学习当中。
生活应用
课后活动
收集更多的优秀农民画作品并不断研究学习,提高自己的审美能力。
板书设计
课后反思
教学课题
第十六课 把自己的画制成拼图
教学目标
知识目标:采用造型游戏的方式,根据所用材料的特点,进行有主题的艺术创作。
能力目标:培养学生的动手能力
情感目标:把美术运用到生活中,提高学生的审美情趣。
教学重难点
了解拼图的主要特点,设计制作过程中的独创性。
创造性思维的培养和动手动脑能力的结合。
教学准备
讲解、示范
教学课时
1课时
教学过程
课前指导
预习指导
课中活动
聚焦(导入)
教师带来课前准备的拼图的教具。
学生也带来他们准备的拼图的玩具,师生交流自己的拼图的图案和玩法。
预习检测
探究活动
探究活动一:
1、什么样的画适合做拼图?学生针对老师的提问同做之间讨论。(激发学生的创作欲望,产生创作灵感。)
探究活动二:
2、拼图的图案应该选择什么样的适合?
探究活动三:
3、讨论后将你们组要做拼图的样式想老师汇报。
研讨:
打开书30-31看书中同学们做的拼图的图案和样式。
学生欣赏,从中体会美感;给书中作品提建议;产生自己的设计思路。
生活应用
课后活动
板书设计
课后反思
教学课题
第十七课 画家凡高
教学目标
知识目标:简单了解画家凡?高的一生,及他生平的作品。
能力目标:提高学生的欣赏能力和审美能力
情感目标:培养学生学习凡?高对绘画对艺术的一种执着精神。
教学重难点
对作品的理解
了解凡高一生及其部分代表性作品
教学准备
讲解、示范
教学课时
1课时
教学过程
课前指导
预习指导
课中活动
聚焦(导入)
欣赏凡高的《向日葵》问你们还记得这幅画的名字吗?那他的作者是谁还记得吗?今天我就来认识一下凡?高及他的作品。
预习检测
探究活动
探究活动一:
1、老师以故事的形式介绍凡高
探究活动二:
2、欣赏凡?高的作品
教师播放课件,让学生欣赏。
探究活动三:
3、学生谈感受
通过听凡高的故事,欣赏凡高的作品,现在就请你来谈一谈你对位杰出的画家及他的作品的感受。
选择一幅你印象深的作品试着用一段文字把它简单地描述下来。
研讨:
生活应用
通过学习本课希望同学们能学习凡高多艺术事业的这种执着精神
课后活动
了解梵高的作品
板书设计
课后反思
教学课题
第十八课 大师画我也画
教学目标
知识目标:通过欣赏大师的作品,让学生了解著名画家的绘画风格,并通过学习欣赏进行创作。
能力目标:培养学生对抽象艺术的又一种认识欣赏能力情感目标:通过学习让学生喜爱绘画艺术。
教学重难点
欣赏大师作品,学习其绘画风格
绘画风格的把握及运用
教学准备
讲解、示范
教学课时
1课时
教学过程
课前指导
预习指导
课中活动
聚焦(导入)
上节课我们认识了一位著名的大画家,他的名字是?凡高。今天我们就绪认识几位艺术大师。出示课题:大师画我也画。
预习检测
探究活动
探究活动一:
1、欣赏大师作品。
2、让学生谈一谈欣赏后的感受,并说一说这些艺术作品是用什么方式表达的?
探究活动二:
3、你喜欢哪幅画?为什么?
探究活动三:
4、绘画大师凡高和毕加索都有自己独到的艺术见解。他们敢于“异想天开”,凡高画出的星星好象在天上旋转,留下一条条的轨迹;毕加索从多角度观察人物,把几次观察的结果画在一幅画上……他们的画给人以神奇和力量,给人以美的感受和丰富的想象。
5、小组讨论:
研讨:
在大师创新精神的启发下,你一定有新的想法,请你学着用这样的表现方法画一幅画。画完后互相评价欣赏
生活应用
课后活动
临摹大师作品,学习他们的颜色和笔法
板书设计
课后反思
教学课题
第十九课 电脑美术
教学目标
1、指导学生学习Windows画图程序的操作,绘制简单的装画.
2、指导学生进一步了解Windows画图程序的其它功能,饰画进行改变大小、色彩反色等操作。
3、引导学生通过创意和操作感受电脑美术课的乐趣。
教学重难点
学习造型及反色处理技巧。
造型及色彩的选择。
教学准备
教师准备电脑演示操作示范作品以及电脑软硬件设备。
教学课时
1课时
教学过程
课前指导
预习指导
课中活动
聚焦(导入)
欣赏经过色彩反色处理的电脑装饰绘画作品,激发学生强烈的学习兴趣。在欣赏过程中,引导学生进一步认识色彩的对比色与反色之间的关系。(观看教学课件)
预习检测
探究活动
探究活动一:
1、教师演示依照课本范图的作画步骤操作,引导学生学会自学,学会自己看图操作。(教师演示,观看教学课件。)
探究活动二:
2、教师演示改变图象大小、色彩反色等操作方法,让学生理解和掌握。
对图画进行反色操作分两种情况:
1、打开图画后,单击菜单栏上的“图象”,在弹出的下拉菜单中选择“反色”,就可以使图画全部呈现反色。
2、若只想使图画中的某个区域呈现反色,就必须用“矩形选定”工具或“任意形状选定”工具,先把欲反色的区域选定出来,再按上面所述的方法进行反色操作。
3、将反色的两张图片并置,分析其色彩联系。
研讨:
评价学生的作品,引导学生自评与互相评。
鼓励学生课后积极寻找上机的机会,用更多不同属性的工具,进行生动有趣的电脑绘画活动。
生活应用
课后活动
板书设计
课后反思
相关教案
这是一份小学美术人美版四年级下册8.设计生活标志教学设计,共8页。教案主要包含了设计意图等内容,欢迎下载使用。
这是一份小学人美版6.巧用对称形教学设计,共7页。教案主要包含了激趣导入,欣赏分析,探究新知,艺术实践,展示评价等内容,欢迎下载使用。
这是一份小学美术人美版四年级下册5.有人脸的器物教案,共8页。教案主要包含了导入新课,了解器物人脸的特点,技法探究,艺术实践,作品展评等内容,欢迎下载使用。
