小学数学苏教版四年级下册一亿有多大教学设计
展开一亿有多大
课时目标导航
教学内容
一亿有多大。(教材第46~47页)
教学目标
1.使学生通过“说一说”“数一数”“量一量”和“称一称”的实践活动,从不同的角度感受一亿的大小。
2.使学生通过上述实践活动,培养学习数学的兴趣和解决实际问题的能力,并在活动中增强参与意识和合作意识,培养勤俭节约的良好习惯。
重点难点
重点:从不同的角度感受到一亿的大小,并能结合实际,以具体的事物来表达对一亿大小的感受。
难点:结合具体事例培养学生的数感。
教具准备
课件PPT、天平、秒表、练习本、白纸、计算器。
教学过程
一、情景引入
同学们,滨湖现在可真漂亮,政府现在准备用一亿元人民币再修一条环湖公路。一亿元有多少呢?它放在钱包里放得下吗?放在口袋里呢?一亿元到底有多少,为了解决这个问题,我们今天就一起来学习一亿有多大。(板书:一亿有多大)
二、学习新课
1.说一说。
1亿是一个很大的数,10个一千万就是一亿,1万个一万是一亿,1亿枚1元硬币大约重600吨。
2.数一数。
(1)以小组为单位,开展数100本练习本的活动(如果每组准备100本练习本有困难,也可只准备10~20本, 以循环的方式一本一本地从1数到100),小组内有1人使用秒表计时,其余人协助数练习本和计时。
(2)各小组派代表汇报数100本练习本所用的大致时间,教师一一记录。最后用计算器算出全班各组数100 本练习本所用时间的平均数(为计算方便,得到的秒数保留整十数),写在黑板上。
(3)提问:照这样的速度,数一亿本练习本大约要用多少秒?
教师用投影仪出示教材第46页的表格,让学生共同推算,并将逐次推算的结果填在书上。
(4)探究。
提问:数1亿本练习本的秒数大约相当于多少年?你们能用计算器算一算吗?怎样算?
引导学生将推算出的秒数先转换成多少分,再转换成多少时,然后转换成多少天,最后转换成多少年。如果学生数100本练习本所用的时间大约是90秒,则转换成多少天、多少年就得不到整数的结果,可以用“四舍五人”的方法将得数保留整数。然后由各组交流计算的最后结果,并交流看了这一结果后有什么感想。让学生通过“照这样的速度数1亿本练习本”大约要用3 年的事实,在时间上来实际感受“一亿有多大”。
3.量一量。
(1)猜测测量。
我们在认数的时,已经推算过1亿枚1元硬币大约有600吨,要用120辆载重5吨的卡车才能一次运走。如果把1亿枚1元硬币摞在一起会有多高呢?一般30层楼大约高100米,猜猜看,会比30层楼房还高吗?会有它的多少倍高?
提问:可以怎样测算出1亿枚1元硬币摞在一起的高度呢?
引导:跟数练习本一样,大家想到可以取10枚硬币摞起来量一量有多高,再推算出1亿枚1元硬币的高度,每个小组内合作,用10枚1元硬币摞起来量一量,记录在教材上面的表格里。
(2)推算比较。
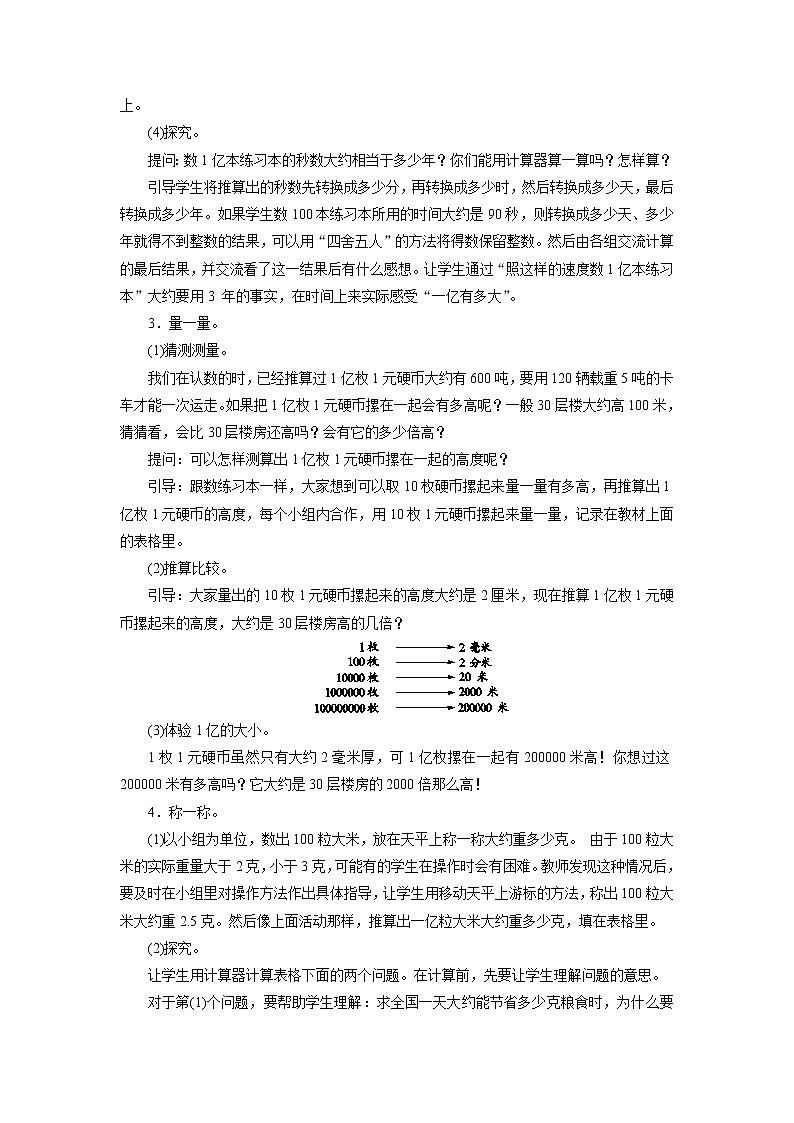
引导:大家量出的10枚1元硬币摞起来的高度大约是2厘米,现在推算1亿枚1元硬币摞起来的高度,大约是30层楼房高的几倍?
(3)体验1亿的大小。
1枚1元硬币虽然只有大约2毫米厚,可1亿枚摞在一起有200000米高!你想过这200000米有多高吗?它大约是30层楼房的2000倍那么高!
4.称一称。
(1)以小组为单位,数出100粒大米,放在天平上称一称大约重多少克。 由于100粒大米的实际重量大于2克,小于3克,可能有的学生在操作时会有困难。教师发现这种情况后, 要及时在小组里对操作方法作出具体指导,让学生用移动天平上游标的方法,称出100粒大米大约重2.5克。然后像上面活动那样,推算出一亿粒大米大约重多少克,填在表格里。
(2)探究。
让学生用计算器计算表格下面的两个问题。在计算前,先要让学生理解问题的意思。
对于第(1)个问题,要帮助学生理解:求全国一天大约能节省多少克粮食时,为什么要用2500000克去乘13,因 为全国大约有13亿人,每人每天节省1粒米,13亿人就节省13亿粒米;而1亿粒米重2500000克,13亿粒米重多少克就是1亿粒米重多少克的13倍,所以用2500000×13 就可以了。
对于第(2)个问题,要让学生理解共有两问:先求这些 节省下来的大米可供一个人吃多少天,再求大约是多少年。对于第(2)问,由于得不到整数的结果,可取近似值,保留整数或保留一位小数。
通过计算,不仅要让学生用1亿粒大米重2500000克 (即2500千克或者是2.5吨)的事实,在重量上感受“一亿有多大”,还要让学生通过计算,体会到节约粮食的重要性,从而能自觉养成节约粮食的好习惯。
5.谈一谈。
通过以上实践活动,最后让学生在小组里谈一谈“一亿有多大”,交流在活动中获得的真切体验。
三、巩固反馈
现在请大家来交流一下研究的结果。(1亿粒大米大约重2500000克)
(1)我们全国大约有13亿人,如果每人每天节省一粒米,全国一天大约能节省多少克粮食?
2500000×13=32500000(克)
(2)如果每人每天吃大米400克,这些节省下来的大米可供一个人吃多少天?是多少年?
32500000÷400=81250(天)
81250÷365≈223(年)
同学们,够一个人吃上二百多年呀!全中国这么多人,每人节省一点,聚起来就是一个多么惊人的数字呀!在这个地球上一切资源都是有限的,我们每个人都要从节约一粒米、一张纸、一滴水、一度电做起,养成勤俭节约的好习惯。
四、课堂小结
通过这堂课的学习,你感悟了1亿有多大了吗?
板书设计
一亿有多大
10个一千万就是一亿,10000个一万是一亿,1亿枚1元硬币大约重600吨。
数1亿本练习本大约要用3 年。
1亿枚1元硬币摞在一起大约有200000米高,大约是30层楼房的2000倍那么高。
1亿粒大米大约重2500000克。
教学反思
教材以“数1亿本练习本大约要多长时间?”为研究素材,把教学重点放在了研究问题能力的培养和研究方法的训练上。教师启发学生思考:要想研究数1亿本练习本要多长时间?是否真的要找出1亿本练习本进行测量呢?不能直接测量怎么办?启发学生说出:可以先测量一部分,再由部分推算出整体是多少。这是一种重要的解决问题的思想。有了这种思想,学生再遇到像“一亿枚1元硬币摞起来有多高”“1亿粒米有多重”这样的问题,便可以自己想出解决问题的办法。同时引导学生组织探索,合作交流。新课程中的一个核心思想就是改变学生的学习方式,积极倡导自主学习、合作学习、探究学习的学习方式,让学生成为学习的主人。自主学习提倡在教师指导下、以学习者为中心的学习。本节课的主旨,就是让学生运用所学知识解决一亿有多大的问题,在解决问题的过程中感受一亿有多大。教学中放手让学生自己活动、活动小组的结合、研究内容与活动步骤的确定、具体实验的进行,都放手让学生去思考、交流,由小组合作完成,切实给学生提供自主活动的平台和空间。
备课资料参考
相关知识阅读
1亿粒米
古时候有一个叫刘恩的大臣,他非常关心老百姓的疾苦,有一次黄河又泛滥了,波涛汹涌的黄河水不知冲倒了多少房屋,成千上万的老百姓无家可归。当刘恩得知这一灾情后,他非常的着急,立刻用了最快的速度写了一份奏折给皇帝。皇帝看了刘恩的奏折后就下令让他到灾区去救灾。刘恩到了灾区后,立刻展开救灾工作,他和老百姓吃住在一起,同甘共苦,最后终于让老百姓重建了家园,又过上了幸福的生活。灾区的人民非常感激刘恩,家家户户都挂上了刘恩的画像,可是皇帝知道这件事后,非常的嫉妒。他就不愿意奖赏刘恩,但是又害怕老百姓会说他的闲话,于是他就想了一个自认为很好的办法。一天他把刘恩找来,先是夸奖他救灾的功劳,然后对刘恩说:“民以食为天,你在灾区救了那么多的老百姓,朕就奖赏你每月俸禄多加100000000粒大米吧。”皇帝刚说完,其他的大臣都笑了,心想,皇帝这哪是在奖赏刘恩啊,100000000粒大米才有多少一点点。可是刘恩却是很高兴的谢了皇帝。你能知道刘恩为什么很高兴的谢了皇帝吗?
苏教版四年级下册一亿有多大教案: 这是一份苏教版四年级下册一亿有多大教案,共4页。
小学数学苏教版四年级下册一亿有多大教学设计: 这是一份小学数学苏教版四年级下册一亿有多大教学设计,共5页。教案主要包含了教材分析,学情分析,教学目标,教学重难点,教学过程等内容,欢迎下载使用。
小学数学苏教版四年级下册一亿有多大教案: 这是一份小学数学苏教版四年级下册一亿有多大教案,共5页。教案主要包含了教学目标,教学重点和难点,教学准备,教学过程等内容,欢迎下载使用。

