- 河大版第四单元第五节《电子邮件》课件+教案 课件 16 次下载
- 河大版第五单元第一节《多媒体及多媒体系统》课件+教案 课件 14 次下载
- 河大版第五单元第三节《音频与视频》课件+教案 课件 12 次下载
- 河大版第六单元第一节《创建演示文稿——班级简介》课件+教案 课件 15 次下载
- 河大版第六单元第二节《修饰演示文稿——今天你快乐吗?》课件+教案 课件 16 次下载
河大版七年级全册第2节 图形与图像优质ppt课件
展开图形(Graphic)是指用计算机绘制的图符,如直线、圆、任意曲线和图表等。而图像(Image)是指由摄像机或扫描仪等输入设备获取的实际场景的静止画面。在后面的描述中,我们将图形、图像统称为图片。 图片素材是一种常用的基本素材。图片素材的获取途径较多,可以利用一些绘图软件手工绘制,可以直接在屏幕上截取,可以通过各种图片素材库(如网络、光盘)中获取,还可以用数码相机拍摄、扫描仪扫描等。
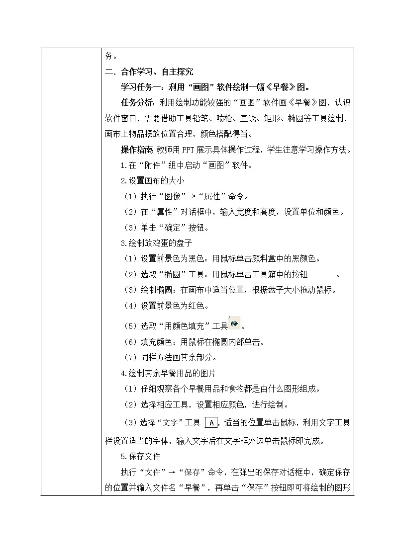
利用“画图”软件绘制一幅《早餐》图。
“画图”软件绘制《早餐》图
绘图软件既可以绘图,也可以对已有的图进行加工处理。但是有些软件侧重绘制图片,有些软件侧重对已有的图片进行加工处理。本任务主要使用绘制功能,因此,选择绘制功能较强的“画图”软件。 “画图”软件提供了很多绘制图形的工具,如“铅笔”、“刷子”、“喷枪”、“橡皮”、“直线”、“矩形”、“椭圆”工具等。 认识软件窗口。
1.在“附件”组中启动“画图”软件。2.设置画布的大小(1)执行“图像”→“属性”命令。(2)在“属性”对话框中,输入宽度和高度,设置单位和颜色。(3)单击“确定”按钮。
3.绘制放鸡蛋的盘子(1)设置前景色为黑色:用鼠标单击颜料盒中的黑颜色。(2)选取“椭圆”工具:用鼠标单击工具箱中的按钮 。(3)绘制椭圆:在画布中适当位置,根据盘子大小拖动鼠标。
4.绘制其余早餐用品的图片(1)仔细观察各个早餐用品和食物都是由什么图形组成。(2)选择相应工具,设置相应颜色,进行绘制。(3)选择“文字”工具 ,在适当的位置单击鼠标,利用文字工具栏设置适当的字体,输入文字后在文字框外边单击鼠标即完成。
5.保存文件 执行“文件”→“保存”命令,在弹出的保存对话框中,确定保存的位置并输入文件名“早餐”,再单击“保存”按钮即可将绘制的图形保存为BMP格式的文件。
将第3章第4节综合应用中学习任务——板报“金色年华”转换成图片保存。
板报“金色年华”转换成图片保存
在编辑Wrd文档时,如果没有安装打印机驱动程序,或打印机的驱动程序安装不正确,都可能导致版面发生变化,造成输出与显示不一致。为避免这种现象发生,我们可以将编辑好的Wrd文档,转换成图片。当然,转换成图片后的页面,也就不能在Wrd中编辑了。 如果屏幕上出现一个非常喜欢的画面,可以利用Windws系统截取屏幕的功能或其他截取屏幕的软件,将整个屏幕或屏幕的一部分截取下来。 Wrd以页面视图显示的效果,就是打印输出的效果。如果满意后,可以利用截取屏幕的方式转换成图片。
1.打开Wrd文档找到第3章第4节保存的Wrd文档并将其打开。2.检查版面效果如果有问题进行适当调整。3.设置全屏显示(1)利用滚动条,调整窗口内容,使需要的画面显示出来。(2)执行“视图”→“全屏显示”命令。
4.截取屏幕按键盘PrintScreen键。5.取消全屏显示单击“关闭全屏显示”按钮。6.粘贴到图片处理软件以“画图”软件为例。(1)启动“画图”软件。(2)按Ctrl+V键完成粘贴。如果弹出“剪贴板中的图像比位图大。是否希望扩大位图?”的对话框,单击“是”按钮。
7.如果粘贴的图片没有包含整个页(1)调整画布的大小:在“画图”窗口中,执行“图像”→“属性”命令,在弹出的对话框中将高度增高一倍。(2)粘贴其余部分:重复执行第3~5步后,按Ctrl+V键。(3)衔接两部分:拖动第二次粘贴的内容,直至两部分完全衔接上。8.保存至个人文件夹(1)在“画图”窗口中,单击“选定”工具。(2)选择有效的页面区域。(3)执行“编辑”→“复制到”命令。(4)在“保存”对话框中选择个人文件夹,输入文件名,保存选中的图片区域。
学生在老师讲解后上机实操,小组合作交流,完成任务后全班交流展示,谈感想。
“画图”软件是一个简单小巧的应用软件,但是如果你能充分利用它所提供的各种功能,也能绘制出丰富、漂亮的图画。该软件不但可以绘制图形,还可以对图片进行加工处理。 由于“画图”软件提供的帮助信息简单、清晰,所以利用该帮助功能,可以了解各个工具的使用方法。
1.截取屏幕的方法 Windws系统提供的截取屏幕的方式有两种:一种是截取整个屏幕,即按键盘上的 PrintScreen键,将当前的整个屏幕截取到剪贴板上;另一种是截取部分屏幕,即按 Alt+PrintScreen键,将当前活动窗口截取到剪贴板上。2.界面定制 所谓界面定制就是用户自己设置软件的界面,如显示哪些工具栏(箱) 的摆放位置、是否要显示状态栏等。很多软件都提供界面定制功能。设置的一般方法是:(1)利用“视图”菜单中相应的命令。(2)利用“窗口”菜单中相应的命令。(3)如果工具栏(箱)有标题栏的话,可以拖动标题栏改变它的位置,也可以用关闭按钮将其关闭。
3.保存文件 “画图”软件的“复制到”命令可以将图片中的部分内容保存为文件。
4. 浏览图片 Windws系统自带的“图片和传真查看器”可以浏览多种文件格式的图片,其中有两种浏览方式:窗口手动查看方式和全屏幻灯片播放方式。(1)窗口手动查看方式。 右击图片,打开快捷菜单,执行“打开方式”→“Windws 图片和传真查看器”命令的浏览窗口。
利用窗口下方的工具按钮,可方便地进行浏览。
前后查看当前文件夹下的所有图片
以最适合窗口大小的尺寸显示当前图片
以实际大小显示当前图片
以幻灯片方式播放当前文件夹下的所有图片
放大或缩小显示当前图片
顺时针或逆时针旋转当前图片 90 度
(2)全屏幻灯片播放方式。 这种方式是以全屏幕方式自动播放当前文件夹下的所有图片。在窗口模式下,单击“开始幻灯片”按钮,就可进入全屏方式。其中,右上角有一组播放控制按钮。
5.图片文件格式 图片文件有:位图(点阵图)和矢量图两大类。 位图是用像素点构成的画面,按从左到右、从上到下的顺序记录每个像素点的信息,因此,位图文件相对较大,放大时会失真,但可以表现丰富的颜色层次等。常见的位图文件格式有BMP、GIF、JPEG(JPG)、TIFF(TIF)、PCD等,其中GIF、JPEG是两种经过压缩的格式,因为这两种格式的文件相对较小,所以在网络上用得很多。 矢量图是用图形元素的指令来表示图形,显示图形时执行这些指令即可完成,因此,矢量图文件相对较小,且图的放大缩小对显示效果没什么影响,但不适合表现风景、人物照片等复杂的图像。常见的矢量图文件格式有CDR、DWG、WMF 等。
(1)你经常采用哪些方式获取图片?(2)撰写一篇介绍“画图”软件某个功能使用方法的文章。要求: ①以Wrd文档格式保存。 ②将其中需要的对话框或工具图标截取下来,插入到文档的适当位置。(3)利用系统自带图片浏览软件浏览计算机系统资源中的图片文件。(4)图片文件的格式各有什么特点?(5)将本节任务1、任务2保存的图片文件转换成JPEG格式,转换时设置不同的图像质量,对比图像显示的效果。
信息技术八年级全册第2节 北京七日游精品ppt课件: 这是一份信息技术八年级全册第2节 北京七日游精品ppt课件,文件包含河大版第四单元第二节《北京七日游》课件pptx、河大版第四单元第二节《北京七日游》教案docx等2份课件配套教学资源,其中PPT共20页, 欢迎下载使用。
初中信息技术河大版八年级全册第3章 电子表格第2节 编辑和格式化完美版课件ppt: 这是一份初中信息技术河大版八年级全册第3章 电子表格第2节 编辑和格式化完美版课件ppt,文件包含河大版第三单元第二节《编辑和格式化》课件pptx、河大版第三单元第二节《编辑和格式化》教案docx等2份课件配套教学资源,其中PPT共20页, 欢迎下载使用。
河大版八年级全册第2节 网页的基本操作优秀ppt课件: 这是一份河大版八年级全册第2节 网页的基本操作优秀ppt课件,文件包含河大版第一单元第二节《网页的基本操作》课件pptx、河大版第一单元第二节《网页的基本操作》教案docx等2份课件配套教学资源,其中PPT共27页, 欢迎下载使用。

