所属成套资源:人教版五年级数学上册课件PPT+教案
- 7.2《植树问题2》课件+教案 课件 39 次下载
- 7.3《植树问题3》课件+教案 课件 36 次下载
- 8.2《总复习--简易方程》课件+教案 课件 35 次下载
- 8.3《总复习--空间与图形》课件+教案 课件 38 次下载
- 8.4《总复习--位置、可能性、植树问题》课件+教案 课件 40 次下载
人教版8 总复习复习ppt课件
展开
这是一份人教版8 总复习复习ppt课件,文件包含81《总复习--小数乘除法》课件pptx、81《总复习--小数乘除法》教案docx等2份课件配套教学资源,其中PPT共23页, 欢迎下载使用。
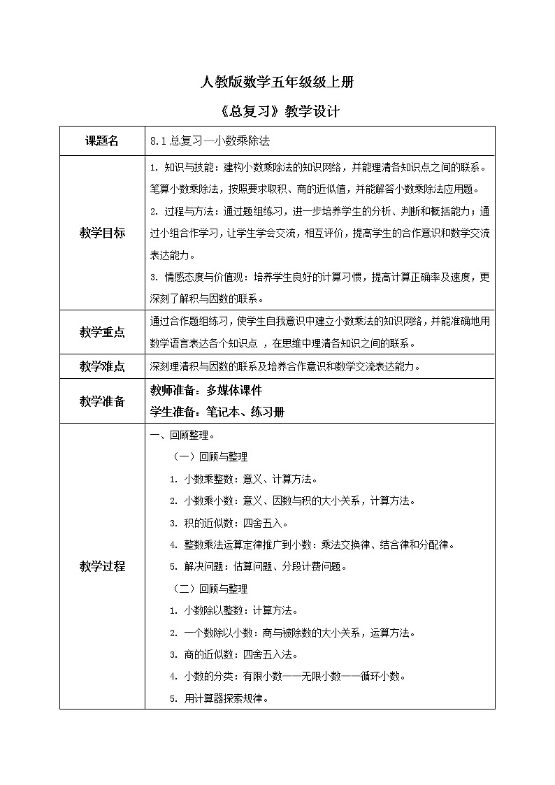
人教版数学五年级级上册《总复习》教学设计课题名8.1总复习—小数乘除法教学目标 知识与技能:建构小数乘除法的知识网络,并能理清各知识点之间的联系。笔算小数乘除法,按照要求取积、商的近似值,并能解答小数乘除法应用题。 过程与方法:通过题组练习,进一步培养学生的分析、判断和概括能力;通过小组合作学习,让学生学会交流,相互评价,提高学生的合作意识和数学交流表达能力。 情感态度与价值观:培养学生良好的计算习惯,提高计算正确率及速度,更深刻了解积与因数的联系。教学重点通过合作题组练习,使学生自我意识中建立小数乘法的知识网络,并能准确地用数学语言表达各个知识点 ,在思维中理清各知识之间的联系。教学难点深刻理清积与因数的联系及培养合作意识和数学交流表达能力。教学准备教师准备:多媒体课件学生准备:笔记本、练习册教学过程一、回顾整理。(一)回顾与整理 小数乘整数:意义、计算方法。 小数乘小数:意义、因数与积的大小关系,计算方法。 积的近似数:四舍五入。 整数乘法运算定律推广到小数:乘法交换律、结合律和分配律。 解决问题:估算问题、分段计费问题。(二)回顾与整理 小数除以整数:计算方法。 一个数除以小数:商与被除数的大小关系,运算方法。 商的近似数:四舍五入法。 小数的分类:有限小数——无限小数——循环小数。 用计算器探索规律。 解决问题:“进一法”和“去尾法”。二、知识归纳分组讨论,总结知识框架师总结各章节重点(一)小数乘法: 小数乘整数:(1)意义:与整数乘法一样,求几个和的简便运算。(2)计算方法:先按照整数乘法算出积,再点小数点 小数乘小数:(1)计算方法:小数点移动引起小数大小变化(2)验算方法:①交换因数位置②用计算器验算③逆运算 四则运算:(1)混合运算(2)简便运算:①乘法交换律:ab=ba②乘法结合律:abc=a(bc)③乘法分配律:(a+b)c=ac+bc 积的近似数:用“四舍五入”法求积的近似数 解决问题:(1)估算解决购物问题:①进一法②去尾法(2)解决分段计费问题(二)小数除法:按除数来分:(1)整数:①商的小数点和被除数的小数点对齐②个位上不够商1要商0③有余数添0继续除(2)除数:①除数转化为整数②移动除数和被除数的小数点③多余0和小数点划去商的小数位数:(1)整数(2)有限小数:能除尽(3)循环小数:①概念 ②四舍五入:循环节 ③简便写法(4)无限小数:除不尽商与被除数大小关系:(1)除数>1,商<被除数(2)除数=1,商=被除数(3)除数<1,商>被除数解决问题:(1)进一法:把省略部分舍去后向前一位进1(2)去尾法:把省略部分全部舍去三、跟踪练习(一)练习1:27×3= ,24÷6 = ,2.7×3= ,2.4÷6 = ,2.7×0.3= , 2.4÷0.6 = ,2.7×0.03= , 2.4÷0.06 = 回顾小数乘除法的计算方法,计算时要注意什么?(二)练习2:林华的妈妈去市场买水果。她先花10元买了2.5kg橙子, 还准备买3kg苹果,苹果的单价是橙子的1.6倍。买苹果应付多少钱?(三)练习3:我是小法官。(对的在括号里打“✓”,错的打“×”)1.小数除以小数,商一定比被除数小.( )2. 1.47÷1.2的商是1.2 ,余数是3。( )3. 0.25÷0.12的商一定小于0.25。( )3. 2.099精确到百分位是2.10。( )4. 在除数中,除不尽时商一定是循环小数。( )5. 一个小数保留一位小数一定比保留两位小数小。( )(四)练习4:2÷11第20位上的数字是( )。A. 8 B. 0 C. 1(五)练习5:暑假豆豆和爸爸去欧洲旅游.他们带了26000元人民币,1欧元兑换人民币8.19元。回来时还剩下590.8欧元.(答案保留一位小数)。(1)26000元人民币可以兑换多少欧元?(2)590.8欧元可以兑换回多少人民币?(六)练习6:淘气家的客厅面积是28m² ,用边长为0.3m的正方形地砖来铺地,至少需要( )块。A.312 B.311 C.332 D.335四、课堂小结整理与复习:五、课后练习(一)教材P115练习二十五(2):计算下面各题。32.5÷2.5= ;1.36×0.05=;0.06×1.7=;2.08×75=;65÷2.6=;2.3÷0.46=(二)教材P115练习二十五(3):根据我们学过的运算定律,在下面的□里填上合适的数,在○里填上合适的运算符号。31.8×□=1.2 × □;(2.5+3.5)×□=□×□○□ ×4;(1.5×1.2)×□=1.2×(□×6)(三)教材P115练习二十五(4):你知道下面这些日常用品的面积大小吗?根据表中的数据算一算,填一填。 布置作业一、复习笔记(整理各部分思维导图)二、完成练习题 板书设计 整理与复习 教学反思这节课的主要特点是:加强合作交流的意识,在合作中学习,在交流中体验快乐。在复习整理环节的设计中,充分发挥学生的主动性,创造尽可能多的机会让学生展示自己学习的收获和聪明才智:既可以是独立的讲解,也可以是同伴的合作,或者是互相的提问、答辩、质疑……从基础知识的回顾,到复习整理提高,再到实践与应用,始终通过学生多种形式的交流,来揭示知识之间的联系,认识转化,迁移等数学思想。
相关课件
这是一份小学数学人教版五年级上册8 总复习评课课件ppt,文件包含81小数乘除法-人教版数学五年级上册pptx、81小数乘除法docx等2份课件配套教学资源,其中PPT共26页, 欢迎下载使用。
这是一份8.1 小数乘、除法课件PPT,共23页。PPT课件主要包含了小数乘法,小数除法,65÷085=,除法怎么验算呢,你发现什么规律了吗,思考并交流,简便计算,计算下面各题,什么叫循环小数,循环小数等内容,欢迎下载使用。
这是一份数学五年级上册本册综合完美版复习课件ppt,共17页。PPT课件主要包含了哪个商店的牛奶便宜,×10,×100,小数乘法,积的近似值,小数除法,混合运算,商的近似值,循环小数,也可能大等内容,欢迎下载使用。

