








人音版六年级上册第5课 赞美的心黄河颂精品教学ppt课件
展开人音版音乐六年级上册
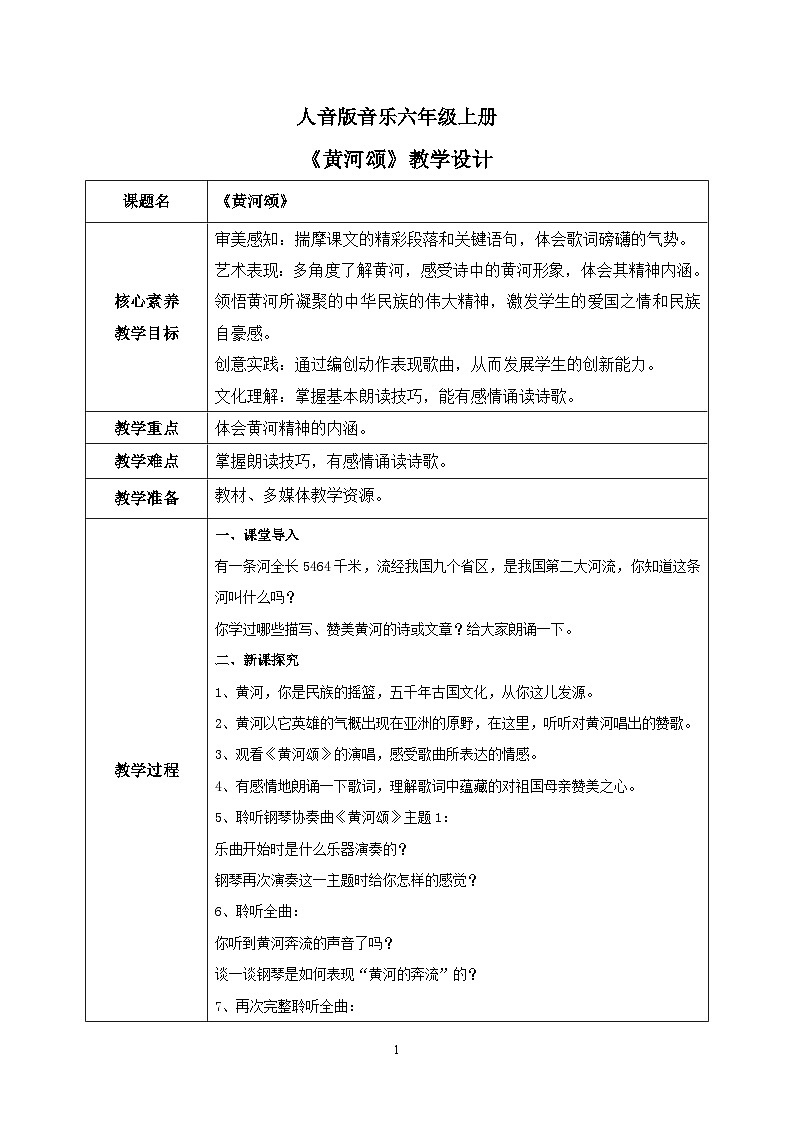
《黄河颂》教学设计
课题 | 《黄河颂》 |
学习目标 | 一、聆听《黄河颂》,了解作品的背景及表达的情感,理解什么是协奏曲。 二、反复欣赏,学唱乐谱,用手臂画出音乐线条等方式来引导学生积极参与课堂教学中的音乐实践活动,激发对母亲河的热爱之情。 |
教学重点 | 启发学生交流《黄河颂》,培养学生音乐欣赏、感受能力,语言组织及参与音乐实践的能力等。 |
教学难点 | 调动学生主动参与音乐实践,感受作品的思想,提高对音乐的鉴赏能力。 |
教学准备 | 教师准备:多媒体课件 学生准备:教材 |
教学过程 | 一、情境引入 黄河图片引入新课 首先大家先看看这几幅图片,是否知道这是什么地方? 壶口瀑布(山西省) 河套平原(内蒙古) 下面让我们来学习有关黄河的知识 黄河的全长多少,流经几个省份? 黄河为中国第二大河,全长5464公里。流经青海、四川、甘肃、宁夏、内蒙古、陕西、山西、河南、山东9个省区。 自古以来,就有不少文人墨客对黄河有过文学绘画艺术的写真,例如李白的一句千古绝叹——黄河之水天上来,奔流到海不复回。而我们近代现代的艺术家则用音符的形式来抒发对黄河的敬畏之情。 黄河以它英雄的气概出现在亚洲的原野,下面,让我们听听对黄河唱出的赞歌。 二、新课探究 有感情地朗诵一下歌词,理解歌词中蕴藏的对祖国母亲赞美之心。 聆听钢琴协奏曲《黄河颂》主题1: 乐曲开始时是什么乐器演奏的? 钢琴再次演奏这一主题时给你怎样的感觉? 聆听全曲: 你听到黄河奔流的声音了吗? 谈一谈钢琴是如何表现“黄河的奔流”的? 再次完整聆听全曲: 哪一段旋律使你最为激动?
下面让我们来了解《黄河颂》的词曲背景 钢琴协奏曲《黄河》是根据人民音乐家冼星海的《黄河大合唱》改编创作的。它以抗日战争为历史背景,以黄河象征中华民族,表达了无产阶级的革命英雄主义和中华民族不屈不挠、勇于斗争的精神。 第二乐章《黄河颂》以《黄河大合唱》中的同名独唱曲的旋律作基础发展,描绘出黄河与中原大地的河山美景。乐曲由大提琴奏出庄严缓慢的引子,引出钢琴独奏,追溯了中华民族的悠久历史--千百年来勤劳的人民在黄河两岸劳动、斗争、生活。 之后,在层次和力度上逐渐加以展开,把乐曲推向歌颂性的高潮,热情地歌颂了中国人民的光荣革命传统。钢琴铿锵有力的和弦奏出雄伟的结束部分,象征着觉醒的中国人民犹如巍巍昆仑屹立在世界的东方。
最后让我们来看看西洋乐器的分类 三、课堂小结 《黄河颂》是一首以黄河象征祖国的热情颂歌,充满了搏大、豪放的情怀。第一部分以平稳的节奏、宽广的气息歌唱了黄河的雄姿。第二部分以热情、奔放的旋律赞美中华民族五千年的灿烂文化,热情激昂地颂扬了中华民族的英雄气概。 |
课后作业 | 回家继续聆听《黄河颂》,感受黄河的源远流长,一泻千里。 |
板书设计 | 《黄河颂》 冼星海 《黄河大合唱》 西洋乐器 |
教学反思 |
|
人音版六年级上册第5课 赞美的心黄河颂教课内容ppt课件: 这是一份人音版六年级上册第5课 赞美的心黄河颂教课内容ppt课件,共21页。PPT课件主要包含了朗读指导,内容研讨,合作探究,啊黄河等内容,欢迎下载使用。
2020-2021学年第5课 赞美的心黄河颂多媒体教学课件ppt: 这是一份2020-2021学年第5课 赞美的心黄河颂多媒体教学课件ppt,共23页。PPT课件主要包含了黄河公伯峡,黄河源头,九曲黄河,黄河颂,断流的黄河,干涸的河床,被污染的黄河,保护黄河爱我中华,同学们等内容,欢迎下载使用。
人音版六年级上册第5课 赞美的心黄河颂课文内容课件ppt: 这是一份人音版六年级上册第5课 赞美的心黄河颂课文内容课件ppt,共13页。PPT课件主要包含了黄河颂,我站在高山之巅,望黄河滚滚,奔向东南,惊涛澎湃,掀起万丈狂澜,浊流宛转,结成九曲连环,从昆仑山下,奔向黄海之边等内容,欢迎下载使用。