所属成套资源:《2021-2022学年高一数学必修第二册同步单元测试卷》(新高考·2019人教A版)
- 9.1随机抽样 -《2021-2022学年高一数学必修第二册同步单元测试卷》(新高考·2019人教A版) 试卷 0 次下载
- 第九章 《统计》 综合测试卷 -《2021-2022学年高一数学必修第二册同步单元测试卷》(新高考·2019人教A版) 试卷 0 次下载
- 10.1 随机事件与概率 -《2021-2022学年高一数学必修第二册同步单元测试卷》(新高考·2019人教A版) 试卷 0 次下载
- 10.2 事件的相互独立性 -《2021-2022学年高一数学必修第二册同步单元测试卷》(新高考·2019人教A版) 试卷 0 次下载
- 第十章 《概率》综合测试卷 -《2021-2022学年高一数学必修第二册同步单元测试卷》(新高考·2019人教A版) 试卷 0 次下载
高中人教A版 (2019)10.3 频率与概率单元测试习题
展开
这是一份高中人教A版 (2019)10.3 频率与概率单元测试习题,文件包含103频率与概率-《2021-2022学年高一数学必修第二册同步单元测试卷》新高考·2019人教A版解析版docx、103频率与概率-《2021-2022学年高一数学必修第二册同步单元测试卷》新高考·2019人教A版原卷版docx等2份试卷配套教学资源,其中试卷共25页, 欢迎下载使用。
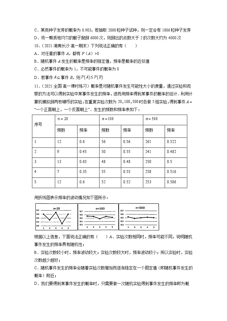
10.3 频率与概率第I卷 选择题部分(共60分)一、选择题:本大题共8小题,每小题5分,共40分.在每小题给出的四个选项中,只有一项是符合题目要求的.1.(2022·全国·高一专题练习)下列说法错误的是( )A.随机事件的概率与频率是一样的B.在试验中,某事件发生的频率的取值范围是C.必然事件的概率是1D.不可能事件的概率是02.(2021·全国·高一课时练习)以下是表述“频率”与“概率”的语句:①在大量试验中,事件出现的频率与其概率很接近;②概率可以作为当实验次数无限增大时频率的极限;③计算频率通常是为了估计概率.其中正确的语句为( )A.①② B.①③ C.②③ D.①②③3.(2022·全国·高一课时练习)手机支付已经成为人们常用的付费方式.某大型超市为调查顾客付款方式的情况,随机抽取了100名顾客进行调查,统计结果整理如下:顾客年龄岁20岁以下70岁及以上手机支付人数3121491320其他支付方式人数0021131121 从该超市顾客中随机抽取1人,估计该顾客年龄在且未使用手机支付的概率为( )A. B. C. D.4.(2022·全国·高一专题练习)下列四个命题中正确的是( )A.设有一批产品,其次品率为,则从中任取200件,必有10件是次品B.做100次抛硬币的试验,结果51次出现正面,因此出现正面的概率是C.随机事件发生的频率就是这个随机事件发生的概率D.抛掷骰子100次,得点数是1的结果18次,则出现1点的频率是5.(2021·全国·高一课时练习)天气预报说,今后三天中,每一天下雨的概率均为40%,现采用随机模拟方法估计这三天中恰有两天下雨的概率:先由计算器算出0到9之间取整数值的随机数,指定1,2,3,4表示下雨,5,6,7,8,9,0表示不下雨.经随机模拟产生了如下20组随机数:907 966 195 925 271 932 812 458 569 683 431 257 393 027 556 488 730 113 537 989据此估计今后三天中恰有两天下雨的概率为( )A.0.40 B.0.30 C.0.25 D.0.206.(2022·全国·高一专题练习)某同学做立定投篮训练,共两场,第一场投篮20次的命中率为80%,第二场投篮30次的命中率为70%,则该同学这两场投篮的命中率为( )A.72% B.74% C.75% D.76%7.(2021·广东·深圳中学高一期末)容量为100的样本数据,按从小到大的顺序分为8组,如下表:组号12345678频数1013141513129 第3组的频数和频率分别是( )A.和14 B.14和 C.和24 D.24和8.(2022·湖南·高一课时练习)一个容量为20的样本数据,分组与频数如下表:分组频数234542 则样本在[10,50)内的频率为( )A.0.5 B.0.24 C.0.6 D.0.7二、多项选择题:本大题共4小题,每小题5分,共20分.在每小题给出的四个选项中,有多项符合题目要求.全部选对得5分,部分选对得3分,有选错的得0分.9.(2021·全国·高一单元测试)(多选)关于频率和概率,下列说法正确的是( )A.某同学投篮3次,命中2次,则该同学每次投篮命中的概率为B.费勒抛掷10000次硬币,得到硬币正面向上的频率为0.4979;皮尔逊抛掷24000次硬币,得到硬币正面向上的频率为0.5005.如果某同学抛掷36000次硬币那么得到硬币正面向上的频率可能大于0.5005C.某类种子发芽的概率为0.903,若抽取2000粒种子试种,则一定会有1806粒种子发芽D.将一颗质地均匀的骰子抛掷6000次,则掷出的点数大于2的次数大约为4000次10.(2021·湖南长沙·高一期末)下列说法正确的有( )A.对任意的事件A,都有P(A)>0B.随机事件A发生的概率是频率的稳定值,频率是概率的近似值C.必然事件的概率为1,不可能事件的概率为0D.若事件事件B,则11.(2021·全国·高一课时练习)概率是对随机事件发生可能性大小的度量,通过实验和观察的方法可以得到实验中某事件发生的频率,进而用频率得到某事件的概率的估计.利用计算机模拟掷两枚硬币的实验,在重复实验次数为20,100,500时各做5组实验,得到事件“一个正面朝上,一个反面朝上”.发生的频数和频率表如下:序号频数频率频数频率频数频率1120.6560.562610.522290.45500.552410.4823130.65480.482500.5470.35550.552580.5165120.6520.522530.506 用折线图表示频率的波动情况如下图所示:根据以上信息,下面说法正确的有( )A.实验次数相同时,频率可能不同,说明随机事件发生的频率具有随机性;B.实验次数较小时,频率波动较大;实验次数较大时,频率波动较小;所以实验时,实验次数越少越好;C.随机事件发生的频率会随着实验次数增加而逐渐稳定在一个固定值(即随机事件发生的概率)附近;D.我们要得到某事件发生的概率时,只需要做一次随机实验得到事件发生的频率即为概率.12.(2021·全国·高一课时练习)2021年5月7日,国药集团中国生物北京生物制品研究所研发生产的新型冠状病毒灭活疫苗(Vero细胞),获得世卫组织紧急使用授权,纳入全球“紧急使用清单”(EUL).世卫组织审评认为该疫苗的效力78.1%,最高达90%,安全性良好,临床试验数据中没有发现安全问题.所谓疫苗的效力,是通过把人群分成两部分,一部分为对照组,注射安慰剂;另一部分为疫苗组,注射疫苗,当从对照组与疫苗组分别获得发病率后,就可以得到.关于注射疫苗,下列说法正确的是( )A.只要注射该种新冠疫苗,就一定不会感染新冠肺炎B.注射该种新冠疫苗,能使新冠肺炎感染的风险大大降低C.若对照组10000人,发病100人;疫苗组20000人,发病40人.则效力为80%D.若某疫苗组的效力为80%,对照组的发病率为50%.那么在10000个人注射该疫苗后,一定有1000个人发病第II卷 非选择题部分(共90分)三、填空题:本大题共4小题,每小题5分,共20分.13.(2021·全国·高一专题练习)某人抛掷硬币100次,正面向上的有53次,反面向上的频率为___________.14.(2022·全国·高一课时练习)从某自动包装机包装的食品中,随机抽取20袋,测得各袋的质量(单位:g)分别为:492,496,494,495,498,497,503,506,508,507,497,501,502,504,496,492,496,500,501,499.根据抽测结果估计该自动包装机包装的袋装食品质量在497.5~501.5 g之间的概率为_______.15.(2022·全国·高一课时练习)某射击运动员平时100次训练成绩的统计结果如下:命中环数12345678910频数24569101826128 如果这名运动员只射击一次,估计射击成绩不少于9环的概率为____.16.(2021·浙江·高一单元测试)辛普森悖论(Simpson’sParadox)有人译为辛普森诡论,在统计学中亦有人称为“逆论”,甚至有人视之为“魔术”.辛普森悖论为英国统计学家E.H.辛普森(E.H.Simpson)于1951年提出的,辛普森悖论的内容大意是“在某个条件下的两组数据,分别讨论时都会满足某种性质,可是一旦合并考虑,却可能导致相反的结论.”下面这个案例可以让我们感受到这个悖论:关于某高校法学院和商学院新学期已完成的招生情况,现有如下数据:某高校申请人数性别录取率法学院200人男50%女70%商学院300人男60%女90% 对于此次招生,给出下列四个结论:①法学院的录取率小于商学院的录取率;②这两个学院所有男生的录取率小于这两个学院所有女生的录取率;③这两个学院所有男生的录取率不一定小于这两个学院所有女生的录取率;④法学院的录取率不一定小于这两个学院所有学生的录取率.其中,所有正确结论的序号是___________.四、解答题:本大题共6小题,共70分.解答应写出文字说明、证明过程或演算步骤.17.(2022·湖南·高一课时练习)某计生部门统计本地区4年内的新生婴儿数及其中的男婴数,得到如下数据:时间范围1年内2年内3年内4年内新生婴儿数n554496071352017190男婴数2883497069948892 (1)计算男婴出生的频率(保留四位小数);(2)这一地区男婴出生的频率是否稳定在一个常数上?18.(2021·湖南·高一期末)某中学有初中学生1800人,高中学生1200人,为了解全校学生本学期开学以来(60天)的课外阅读时间,学校采用分层抽样方法,从中抽取了100名学生进行同卷调查.将样本中的“初中学生”和“高中学生”按学生的课外阅读时间(单位,小时)各分为5组,得其频率分布直方图如图所示(1)估计全校学生中课外阅读时间在小时内的总人数是多少;(2)从课外阅读时间不足10个小时的样本学生中随机抽取3人,求至少有个初中生的概率;(3)国家规定,初中学生平均每人每天课外阅读时间不小于半小时.若该校初中学生调外阅读时间小于国家标准,则学校应适当增加课外阅读时间,根据以上抽样调查数据,该校是否需要增加初中学生课外阅读时间?19.(2021·全国·高一课时练习)VBA(Visual Basic for Application)是Excel自带的一种程序设计语言,它具有一般程序设计语言所具有的功能,可由手工写入或宏记录器两种方式生成.使用VBA宏记录器无须亲自写VBA的代码,在计算机内会自动生成VBA的代码.你只要打开宏记录器,做1次你所需要的操作.例如,画1个经常要用的表格,宏记录器会用代码记录下你的每一步操作,操作完成后,保存为一个叫宏的文件.下次再做同样的事,你只要执行该文件,就可以自动画出已设计好的表格.当然,如果没有相关记录,就要靠人工编写VBA程序来弥补.如图,在Excel工作表中,选择“开发工具/VisualBasic编辑器”.在VB编辑器窗口中选择“工具/宏”,在弹出的对话框中,在“宏名称”栏内输入宏的名称,如“抛掷硬币”,单击“创建”,出现宏主体语句Sub和End Sub,输入你的程序后按F5即可运行.如不满意,可随时修改.当抛掷次数为10000时,可得出现正面的频率为0.4944(你的模拟结果可能与此不同),并填写下表:模拟次数正面向上的频率10 100 1000 5000 10000 50000 100000 500000 20.(2021·全国·高一课前预习)某射击运动员进行双向飞碟射击训练,各次训练的成绩记录如下:射击次数100120150100150160150击中飞碟次数819512382119127121击中飞碟的频率 (1)将各次训练记录击中飞碟的频率填入表中;(2)这个运动员击中飞碟的概率约为多少?21.(2021·全国·高一课时练习)对200个电子元件的寿命(单位:h)进行追踪调查,情况如下:寿命/h个数2030804030 (1)估计元件的寿命在(单位:h)内的概率;(2)估计元件的寿命在400h以上的概率.22.(2021·全国·高一课时练习)在某地区,某项职业的从业者共约8.5万人,其中约3.4万人患有某种职业病:为了解这种职业病与某项身体指标(检测值为不超过6的正整数)间的关系,依据是否患有职业病,使用分层抽样的方法随机抽取了100名从业者,记录他们该项身体指标的检测值,整理得到如下统计图:(1)求样本中患病者的人数和图中a,b的值;(2)试估计此地区该项身体指标检测值不低于5的从业者的人数;(3)某研究机构提出,可以选取常数,若一名从业者该项身体指标检测值大于,则判定其患有这种职业病;若检测值小于,则判定其未患有这种职业病.从样本中随机选择一名从业者,按照这种方式判断其是否患病,求判断错误的概率.
相关试卷
这是一份人教A版 (2019)必修 第二册10.3 频率与概率综合训练题,共8页。
这是一份高中数学人教A版 (2019)必修 第二册10.3 频率与概率综合训练题,文件包含103频率与概率解析版docx、103频率与概率原卷版docx等2份试卷配套教学资源,其中试卷共39页, 欢迎下载使用。
这是一份人教A版 (2019)必修 第二册10.3 频率与概率同步练习题,文件包含103频率与概率精练解析版docx、103频率与概率精练原卷版docx等2份试卷配套教学资源,其中试卷共21页, 欢迎下载使用。

