所属成套资源:河大版信息技术七年级全册PPT课件(送教案)全册
- 河大版第三单元第一节《文字编辑》课件+教案 课件 21 次下载
- 河大版第三单元第二节《图文混排》课件+教案 课件 18 次下载
- 河大版第三单元第四节《综合运用》课件+教案 课件 14 次下载
- 河大版第四单元第一节《计算机网络基础知识》课件+教案 课件 21 次下载
- 河大版第四单元第二节《浏览信息》课件+教案 课件 14 次下载
初中信息技术河大版七年级全册第3节 表格的制作教案配套ppt课件
展开
这是一份初中信息技术河大版七年级全册第3节 表格的制作教案配套ppt课件,文件包含河大版第三单元第三节《表格的制作》课件pptx、河大版第三单元第三节《表格的制作》教案doc等2份课件配套教学资源,其中PPT共24页, 欢迎下载使用。
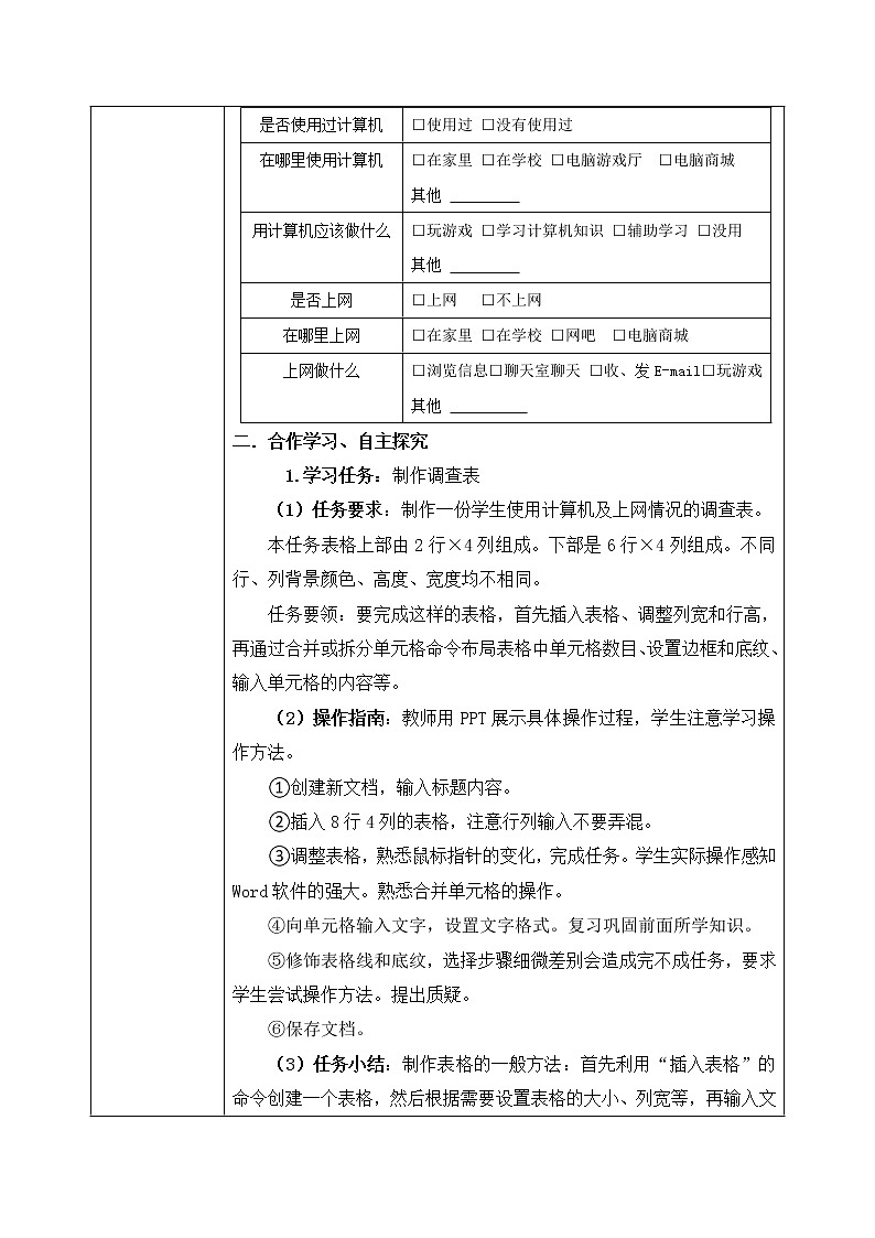
河大版初中信息技术七年级全册《3.3表格的制作》教学设计课题名《表格的制作》教学目标1.知识与技能(1)学会插入表格的方法。(2)学会调整表格的行高和列宽。(3)熟练掌握修饰表格的技巧方法,边框和底纹的熟练运用。(4)会选定单行单列、多行多列,插入行列,删除行列和表格。2.过程与方法(1)通过教师讲解并演示,让学生熟悉Word的表格的制作方法。(2)通过上机练习,培养学生正确的操作能力,学会插入表格、修饰表格的技巧方法。3.情感态度价值观通过实际操作,培养学生自主探索的创新能力,培养学生的审美情趣。教学重点表格的选定、编辑和修饰,特别是单元格的合并和拆分。教学难点插入行列,删除行列和表格。教学准备教师准备:PPT教学课件,微机室、《调查表》文稿学生准备:班级课程表。教学过程一.新课导入表格是由一组横线和一组竖线相互交叉组成的。横线与竖线交叉形成的格子教单元格。它可以很好的将相关内容按照项目组织在一起,相信大家会经常用到它。比如,课程表、成绩表、座位表、个人简历、年代表等等。那么,如何用word来制作表格呢?下面以调查表为例,学习有关表格的操作。(PPT展示)使用计算机及上网情况的调查表填报日期:姓名 性别 学校 班级 是否使用过计算机□使用过 □没有使用过在哪里使用计算机□在家里 □在学校 □电脑游戏厅 □电脑商城其他 用计算机应该做什么□玩游戏 □学习计算机知识 □辅助学习 □没用其他 是否上网□上网 □不上网在哪里上网□在家里 □在学校 □网吧 □电脑商城上网做什么□浏览信息□聊天室聊天 □收、发E-mail□玩游戏其他 二.合作学习、自主探究 1.学习任务:制作调查表(1)任务要求:制作一份学生使用计算机及上网情况的调查表。本任务表格上部由2行×4列组成。下部是6行×4列组成。不同行、列背景颜色、高度、宽度均不相同。任务要领:要完成这样的表格,首先插入表格、调整列宽和行高,再通过合并或拆分单元格命令布局表格中单元格数目、设置边框和底纹、输入单元格的内容等。(2)操作指南:教师用PPT展示具体操作过程,学生注意学习操作方法。①创建新文档,输入标题内容。②插入8行4列的表格,注意行列输入不要弄混。③调整表格,熟悉鼠标指针的变化,完成任务。学生实际操作感知Word软件的强大。熟悉合并单元格的操作。④向单元格输入文字,设置文字格式。复习巩固前面所学知识。⑤修饰表格线和底纹,选择步骤细微差别会造成完不成任务,要求学生尝试操作方法。提出质疑。⑥保存文档。(3)任务小结:制作表格的一般方法:首先利用“插入表格”的命令创建一个表格,然后根据需要设置表格的大小、列宽等,再输入文字,最后修饰表格。如果是创建一个较复杂的表格,可在创建一般表格后,利用合并或拆分单元格的命令,对表格进行重新规划。在对表格进行编辑和修饰时,先要选定表格,所以要掌握表格选定的方法,包括一行、一列、几行、几列、单元格和整个表格的选定方法。在表格中输入、编辑文字,调整列宽,改变表格大小,合并、拆分单元格以及删除表格、行、列等操作都十分重要。另外,表格的行高随着文字的大小改变,也随着按回车键而增加行高。学生在教师讲解后进行操作,教师巡堂指导。总结过渡:前面我们学习了插入表格,学习了表格的简单操作,同学们在操作过程中有没有什么不懂的,或者想学习点更深层次的关于表格操作的知识呢?学生讨论,提问,集体共同探讨,引入拓展认知。三.拓展思维、巩固认知教师演示以下知识,让学生学习到更多Word表格操作的基本知识。1.选定单元格、行、列、表格的方法。2.插入/删除表格的方法。3.插入/删除行。4.插入/删除列。5.单元格的合并与拆分。6.自动设置表格格式。四.巩固学习、课堂练习 根据老师的讲解,对照教材完善本节课所讲授的学习任务,进一步巩固提升Word中插入表格的操作。学会插入表格、调整列宽和行高、合并或拆分单元格、设置边框和底纹、输入单元格的内容。布置作业(1)设计一个课程表。(2)为校刊或班刊制作目录页。板书设计表格的制作插入表格调整表格向单元格输入文字,设置文字格式修饰表格线和底纹保存文档知识链接教学反思本课教学中,我始终贯穿新课程教学理念,体现以人为本的教学思想和现代教育理念,以学定教,在做中学,让学生自始自终充分自主地学习,自我探索、自我展示、自我激励、自我调控。而教师,始终保持着一个引航者、指导者,组织者的角色,体现了师生关系的和谐。同时又要渗透了信息技术课程的学习方法,任务驱动教学法让学生自主探究,通过任务的完成,达到对知识的掌握和巩固,并逐步提高学生的自学能力和信息的处理能力等等。由于学生能力差异比较大,一部分学生已经早早完成作品,而一部分学生还在费力的制作作品。学生分组合作应该成为教学常态化,尽量让每个组的操作能力平均,准备一些扩展问题让学生探究。
相关课件
这是一份初中信息技术河大版八年级全册第3节 公式的使用一等奖ppt课件,文件包含河大版第三单元第三节《公式的使用》课件pptx、河大版第三单元第三节《公式的使用》教案docx等2份课件配套教学资源,其中PPT共22页, 欢迎下载使用。
这是一份初中信息技术河大版八年级全册第3节 变形动画优质课课件ppt,文件包含河大版第二单元第三节《变形动画》课件pptx、河大版第二单元第三节《变形动画》教案docx等2份课件配套教学资源,其中PPT共27页, 欢迎下载使用。
这是一份河大版第3节 表格的编辑完美版ppt课件,文件包含河大版第一单元第三节《表格的编辑》课件pptx、河大版第一单元第三节《表格的编辑》教案docx等2份课件配套教学资源,其中PPT共17页, 欢迎下载使用。

