所属成套资源:全套高考政治一轮复习单元学案必修1
高考政治一轮复习第二单元生产劳动与经营单元优化总结学案必修1
展开
这是一份高考政治一轮复习第二单元生产劳动与经营单元优化总结学案必修1,共4页。
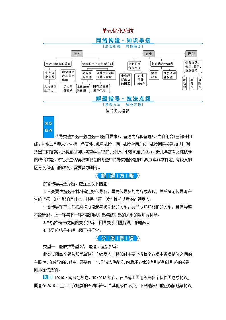
单元优化总结传导类选择题传导类选择题一般由题干(题目要求)、备选内容和备选项(内容组合)三部分构成。其特点是要求学生把一些事件、现象或按时间、或按空间方位、或按因果关系加以排列,选出正确答案。此类题型可以考查学生理解、分析、比较问题的能力。近几年高考文综试卷的政治试题,对经济生活模块知识点的考查中传导类选择题的出现频率非常稳定,有较强的区分度和适当的难度,需要多加训练。解答传导类选择题,应注意以下四点:1.首先要依据题干材料确定好传导源,弄清传导源的内容或表现,然后确定传导源产生的“第一波”影响是什么,根据“第一波”推断以后的连锁反应。2.各传导环节之间必须构成引起与被引起的关系,要形成环环相扣的关系,且传导链不能断裂,上一环与下一环不能构成引起与被引起的关系的选项要排除。3.根据各环节之间的关系排除“因果关系明显错误”的选项。4.传导的结果必须与题干相符合。类型一 题肢推导型(结合题意,直接排除)此类试题每个题肢都是单独的连锁反应,解答时主要分析每个选项中各项措施之间的关联性,在传导的过程中,只要有一个环节出现错误,前后环节就没有引起和被引起的关系,则排除该选项。 (2019·高考江苏卷,T9)2018年底,石油输出国组织与多个伙伴国达成协议,同意在2019年上半年实施新的石油减产。若其他条件不变,下列选项中能正确描述该协议实施对石油进口国影响的是( )A.原油价格上涨→成品油进口减少→生产成本下降→产品价格上升B.原油供给偏紧→成品油价格上涨→生产成本上升→产出水平下降C.原油进口减少→成品油价格下降→生产成本下降→产出水平增加D.原油需求增加→成品油进口增加→生产成本上升→产品价格下降[解析] 石油输出国组织实施石油减产,会使原油供给偏紧,原油价格上涨。原油价格上涨,会使成品油价格上涨,从而使生产成本上升,产出水平下降,B推导正确。成品油进口减少会使成品油供给减少、价格上涨,生产成本会上升,A推导错误。石油减产,原油进口减少,会使成品油价格上涨,C推导错误。石油减产意味着原油供给减少,这并不会使原油需求增加,D排除。[答案] B类型二 题肢排序型(先定首尾,后排中间)此类试题给定四个题肢,要求对题肢进行排序。解答时首先要明确材料中的相关措施,依据这一措施,按照逻辑结构由近及远的关系,推理其产生的影响。推理时关键要把握两点:首先,要找出与材料措施具有直接影响关系的选项;其次,要明确材料中相关措施的最终目的,即判定逻辑结构中的首项和尾项。 (2020·新高考山东卷,T4)2020年,我国政府继续加大“稳就业、稳金融、稳外贸、稳外资、稳投资、稳预期”工作力度,维护经济发展和社会稳定大局。下列传导正确的是( )①降低企业社会保险费率→减轻企业用工负担→维持岗位存量稳定→稳就业②增加银行贷款额度→提高企业直接融资比重→降低银行不良贷款率→稳金融③推进新型基础设施建设→开拓新的行业发展空间→激发企业投资热情→稳投资④深化养老服务改革→企业参与养老服务供给→发挥市场的再分配调节功能→稳预期A.①② B.①③ C.②④ D.③④[解析] 降低企业社会保险费率,有利于减轻企业用工负担,减轻企业裁员压力,从而维持岗位存量稳定,实现稳就业目标,①传导正确。推进新型基础设施建设,有利于开拓新的行业发展空间,进而激发企业投资热情,实现稳投资目标,③传导正确。增加银行贷款额度,有利于提高企业间接融资比重,②传导错误。深化养老服务改革,有利于企业参与养老服务供给,发挥市场在资源配置中的决定性作用,市场不具有再分配调节功能,④说法错误。[答案] B类型三 题肢筛选排序型(先排无关,再找联系)此类试题往往给定多个题肢,其中有一个(或几个)题肢与设问要求不符,要求选出其他三个(或四个)与设问要求相符的题肢并进行排序。解答时首先要排除不相关的题肢,然后根据知识间的内在联系进行排序。 (2018·高考全国卷Ⅱ,T13)某国是全球最大的钢铁进口国。2018年3月该国决定将进口钢铁关税大幅度提高至25%。不考虑其他因素,短期内上调关税对该国钢铁制成品消费的影响路径是( )①钢铁进口成本上升 ②国家关税收入增加 ③钢铁制成品价格上涨 ④钢铁企业利润增加 ⑤消费者的利益受损 ⑥消费者的利益增加A.①→③→⑤ B.②→④→⑥C.①→②→④ D.②→③→④[解析] 题干要求我们分析短期内上调进口钢铁关税对该国钢铁制成品消费的影响,而C、D都以钢铁企业利润增加为结尾,明显不符合对钢铁制成品消费的影响的要求。进口钢铁关税上调,会直接导致该国钢铁进口成本上升,钢铁制成品的价格会上涨,价格上涨会增加钢铁制成品消费的支出,从而导致消费者利益受损,A正确。短期内上调关税,有利于增加关税收入,但与钢铁企业利润增加无必然关系,也不会使消费者的利益增加,B排除。[答案] A1.近年来,直播带货成为最火的商业模式。某地组织“云上High购”“带货官”等系列直播活动,在不到一个月的时间里,举办各类直播活动1.6万场,多位地方领导化身“主播”“带货官”走进新媒直播间为家乡农产品代言。直播带货发挥作用的正确传导路径是( )A.促进地方经济发展→提高产品质量→增加农产品价值→满足消费者需要B.发挥市场决定性作用→资源优化配置→实现优胜劣汰→市场经济健康发展C.扩大商品销售渠道→刺激商品需求→实现商品价值→促进地方经济发展D.提高农产品社会劳动生产率→增加产品供给→满足需求→发展农村经济解析:选C。直播带货有利于扩大商品销售渠道,刺激商品需求,实现商品价值,促进地方经济发展,C正确。直播带货属于流通环节,不能提高产品质量,也不能提高农产品社会劳动生产率,A、D错误。市场经济的健康发展既需要发挥市场的决定性作用,也需要更好地发挥政府作用,把有形的手和无形的手相结合,这与直播带货发挥作用无直接关系,B排除。2.我国经济运行面临的突出问题是结构性失衡,供给结构跟不上国内中等收入群体扩大而变化了的消费结构,导致经济循环不畅。为此,我国必须进行供给侧结构性改革,努力实现供求关系新的动态平衡。下列有利于实现供求关系新的动态平衡的路径是( )①鼓励创新,增强活力→提高劳动生产率和全要素生产率②深化行政管理体制改革→打破垄断,健全要素市场③提高潜在增长率和供给质量→更好满足人民日益增长的美好生活需要④深入研究市场变化→了解现实需求和潜在需求A.④→①→③→② B.①→④→②→③C.④→②→①→③ D.①→③→④→②解析:选C。推进供给侧结构性改革首先要把握市场行情,了解消费需求,④排在第一位。了解消费需求后,需要政府深化行政管理体制改革,打破垄断,健全要素市场,②排在第二位。健全要素市场需要鼓励创新,增强活力,提高劳动生产率和全要素生产率,①排在第三位。提高劳动生产率和全要素生产率,有利于提高潜在增长率和供给质量,满足消费者需求,③排在第四位。故正确的排序是④→②→①→③。3.2020年4月15日,央行定向降准落地实施,约4 000家中小金融机构下调存款准备金率0.5个百分点。央行年内三次降准释放资金1.75万亿元,直接支持实体经济。此次降准发挥作用的路径是( )①促进经济的高质量发展 ②缓解实体经济融资困难 ③激发实体经济发展活力 ④保持市场流动性合理充裕⑤金融机构吸收更多存款A.⑤→②→③→④ B.②→③→④→①C.④→②→③→① D.③→①→⑤→②解析:选C。央行降准可以释放资金,保持市场流动性合理充裕,④排在第一位。保持市场流动性合理充裕,能够缓解实体经济融资困难,②排在第二位。实体经济融资困难缓解,能够激发实体经济发展活力,③排在第三位。实体经济发展活力激发,能够促进经济的高质量发展,①排在第四位。央行定向降准,释放资金,这与金融机构吸收更多存款无关,⑤排除。
相关学案
这是一份2022版高考政治一轮复习第二单元生产劳动与经营整合提升学案新人教版必修,共9页。学案主要包含了不同经济环境下的企业经营措施,促进就业在国民经济发展中的意义,中小企业的发展,全面认识居民投资的经济影响等内容,欢迎下载使用。
这是一份2022版高考政治一轮复习第二单元生产劳动与经营第4课生产与生产资料所有制学案新人教版必修,共11页。
这是一份高考政治一轮复习第三单元收入与分配单元优化总结学案必修1,共6页。

