还剩10页未读,
继续阅读
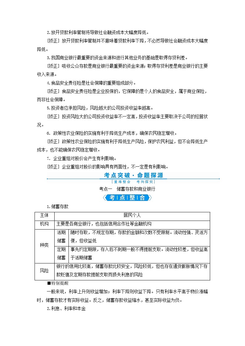
所属成套资源:全套高考政治一轮复习单元学案必修1
成套系列资料,整套一键下载
高考政治一轮复习第二单元生产劳动与经营第六课投资理财的选择学案必修1
展开相关学案
2022版高考政治一轮复习第二单元生产劳动与经营第5课企业与劳动者学案新人教版必修:
这是一份2022版高考政治一轮复习第二单元生产劳动与经营第5课企业与劳动者学案新人教版必修,共11页。
2022版高考政治一轮复习第二单元生产劳动与经营整合提升学案新人教版必修:
这是一份2022版高考政治一轮复习第二单元生产劳动与经营整合提升学案新人教版必修,共9页。学案主要包含了不同经济环境下的企业经营措施,促进就业在国民经济发展中的意义,中小企业的发展,全面认识居民投资的经济影响等内容,欢迎下载使用。
2022版高考政治一轮复习第二单元生产劳动与经营第4课生产与生产资料所有制学案新人教版必修:
这是一份2022版高考政治一轮复习第二单元生产劳动与经营第4课生产与生产资料所有制学案新人教版必修,共11页。

