



2021丹东高二下学期期末政治试题PDF版含答案
展开
这是一份2021丹东高二下学期期末政治试题PDF版含答案,文件包含辽宁省丹东市2020-2021学年高二下学期期末教学质量监测政治试题PDF版pdf、高二政治答案docx等2份试卷配套教学资源,其中试卷共9页, 欢迎下载使用。
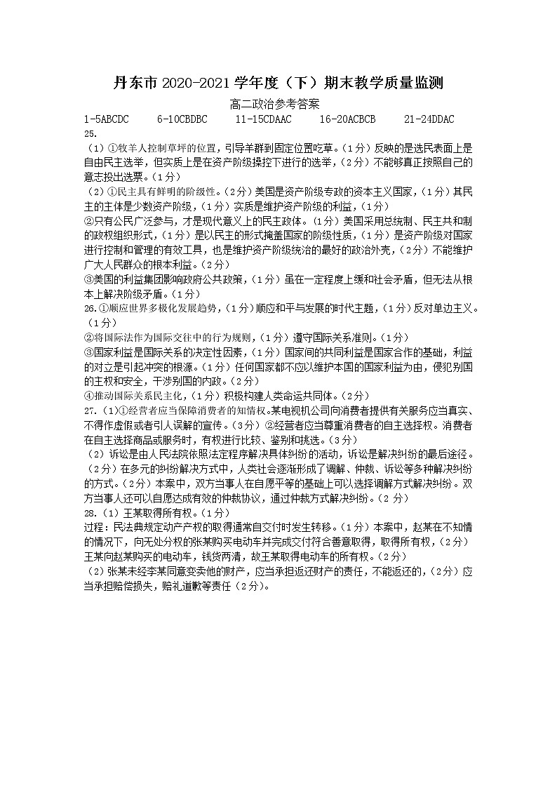
丹东市2020-2021学年度(下)期末教学质量监测高二政治参考答案1-5ABCDC 6-10CBDBC 11-15CDAAC 16-20ACBCB 21-24DDAC25.(1)①牧羊人控制草坪的位置,引导羊群到固定位置吃草。(1分)反映的是选民表面上是自由民主选举,但实质上是在资产阶级操控下进行的选举,(2分)不能够真正按照自己的意志投出选票。(1分)(2)①民主具有鲜明的阶级性。(2分)美国是资产阶级专政的资本主义国家,(1分)其民主的主体是少数资产阶级,(1分)实质是维护资产阶级的利益,(1分)②只有公民广泛参与,才是现代意义上的民主政体。(1分)美国采用总统制、民主共和制的政权组织形式,(1分)是以民主的形式掩盖国家的阶级性质,(1分)是资产阶级对国家进行控制和管理的有效工具,也是维护资产阶级统治的最好的政治外壳,(2分)不能维护广大人民群众的根本利益。(2分)③美国的利益集团影响政府公共政策,(1分)虽在一定程度上缓和社会矛盾,但无法从根本上解决阶级矛盾。(1分)26.①顺应世界多极化发展趋势,(1分)顺应和平与发展的时代主题,(1分)反对单边主义。(1分)②将国际法作为国际交往中的行为规则,(1分)遵守国际关系准则。(1分)③国家利益是国际关系的决定性因素,(1分)国家间的共同利益是国家合作的基础,利益的对立是引起冲突的根源。(1分)任何国家都不应以维护本国的国家利益为由,侵犯别国的主权和安全,干涉别国的内政。(2分)④推动国际关系民主化,(1分)积极构建人类命运共同体。(2分)27.(1)①经营者应当保障消费者的知情权。某电视机公司向消费者提供有关服务应当真实、不得作虚假或者引人误解的宣传。(3分)②经营者应当尊重消费者的自主选择权。消费者在自主选择商品或服务时,有权进行比较、鉴别和挑选。(3分)(2)诉讼是由人民法院依照法定程序解决具体纠纷的活动,诉讼是解决纠纷的最后途径。(2分)在多元的纠纷解决方式中,人类社会逐渐形成了调解、仲裁、诉讼等多种解决纠纷的方式。(2分)本案中,双方当事人在自愿平等的基础上可以选择调解方式解决纠纷。双方当事人还可以自愿达成有效的仲裁协议,通过仲裁方式解决纠纷。(2 分)28.(1)王某取得所有权。(1分)过程:民法典规定动产产权的取得通常自交付时发生转移。(1分)本案中,赵某在不知情的情况下,向无处分权的张某购买电动车并完成交付符合善意取得,取得所有权,(2分)王某向赵某购买的电动车,钱货两清,故王某取得电动车的所有权。(2分)(2)张某未经李某同意变卖他的财产,应当承担返还财产的责任,不能返还的,(2分)应当承担赔偿损失,赔礼道歉等责任(2分)。
相关试卷
这是一份2021丹东高一下学期期末政治试题PDF版含答案,文件包含辽宁省丹东市2020-2021学年高一下学期期末教学质量监测政治试题PDF版pdf、高一政治答案docx等2份试卷配套教学资源,其中试卷共9页, 欢迎下载使用。
这是一份2021丹东高二下学期期末政治试题PDF版含答案,文件包含辽宁省丹东市2020-2021学年高二下学期期末教学质量监测政治试题PDF版pdf、高二政治答案docx等2份试卷配套教学资源,其中试卷共9页, 欢迎下载使用。
这是一份2021丹东高二下学期期末政治试题含答案,共10页。试卷主要包含了选择题,非选择题等内容,欢迎下载使用。