资料中包含下列文件,点击文件名可预览资料内容




还剩5页未读,
继续阅读
2021丹东高一下学期期末政治试题PDF版含答案
展开
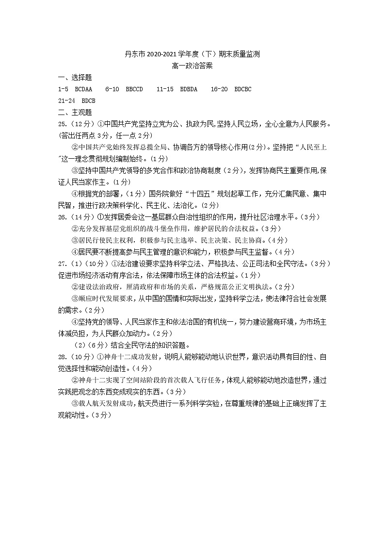
这是一份2021丹东高一下学期期末政治试题PDF版含答案,文件包含辽宁省丹东市2020-2021学年高一下学期期末教学质量监测政治试题PDF版pdf、高一政治答案docx等2份试卷配套教学资源,其中试卷共9页, 欢迎下载使用。
相关试卷
2021丹东高三下学期期初考试政治试题PDF版含答案:
这是一份2021丹东高三下学期期初考试政治试题PDF版含答案
2021丹东高一下学期期末政治试题PDF版含答案:
这是一份2021丹东高一下学期期末政治试题PDF版含答案,文件包含辽宁省丹东市2020-2021学年高一下学期期末教学质量监测政治试题PDF版pdf、高一政治答案docx等2份试卷配套教学资源,其中试卷共9页, 欢迎下载使用。
2021丹东高一下学期期末政治试题含答案:
这是一份2021丹东高一下学期期末政治试题含答案,共9页。试卷主要包含了选择题,非选择题等内容,欢迎下载使用。