还剩12页未读,
继续阅读
所属成套资源:全套新人教版高中政治选择性必修第一册课时学案
成套系列资料,整套一键下载
高中政治 (道德与法治)人教统编版选择性必修1 当代国际政治与经济区域性国际组织第3课时导学案及答案
展开相关学案
高中政治 (道德与法治)第四单元 国际组织第八课 主要的国际组织区域性国际组织导学案:
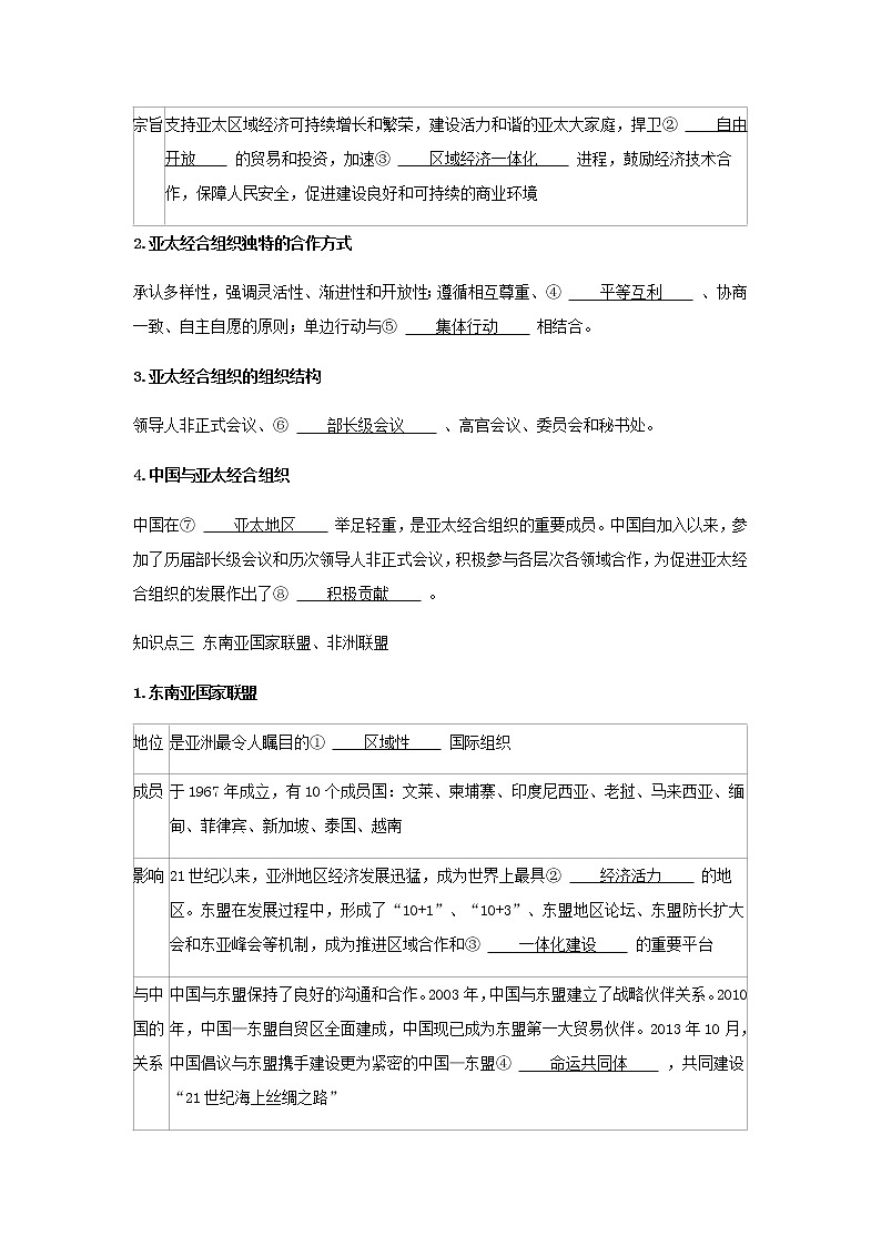
这是一份高中政治 (道德与法治)第四单元 国际组织第八课 主要的国际组织区域性国际组织导学案,共12页。学案主要包含了教材导学 知识梳理,预习自测 判断正误等内容,欢迎下载使用。
高中第四单元 国际组织第八课 主要的国际组织区域性国际组织导学案:
这是一份高中第四单元 国际组织第八课 主要的国际组织区域性国际组织导学案,共11页。
人教统编版选择性必修1 当代国际政治与经济联合国第2课时学案设计:
这是一份人教统编版选择性必修1 当代国际政治与经济联合国第2课时学案设计,共13页。学案主要包含了联合国的主要机构,联合国的作用等内容,欢迎下载使用。

