备战高考错题本综合化学实验题答题规范
展开综合化学实验题答题规范
☞易错题查找
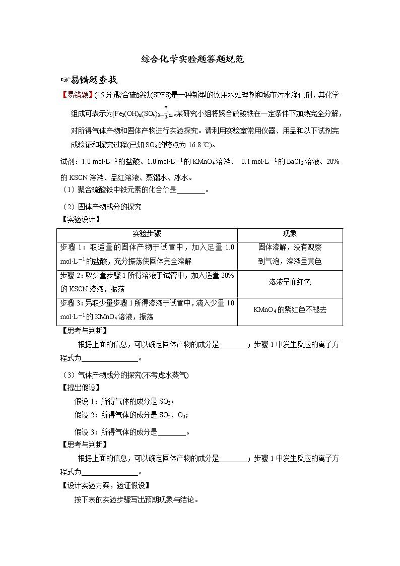
【易错题】(15分)聚合硫酸铁(SPFS)是一种新型的饮用水处理剂和城市污水净化剂,其化学组成可表示为[Fe2(OH)n(SO4)3-]m。某研究小组将聚合硫酸铁在一定条件下加热完全分解,对所得气体产物和固体产物进行实验探究。请利用实验室常用仪器、用品和以下试剂完成验证和探究过程(已知SO3的熔点为16.8 ℃)。
试剂:1.0 mol·L-1的盐酸、1.0 mol·L-1的KMnO4溶液、 0.1 mol·L-1的BaCl2溶液、20%的KSCN溶液、品红溶液、蒸馏水、冰水。
(1)聚合硫酸铁中铁元素的化合价是________。
(2)固体产物成分的探究
【实验设计】
实验步骤 | 现象 |
步骤1:取适量的固体产物于试管中,加入足量1.0 mol·L-1的盐酸,充分振荡使固体完全溶解 | 固体溶解,没有观察 到气泡,溶液呈黄色 |
步骤2:取少量步骤1所得溶液于试管中,加入适量20%的KSCN溶液,振荡 | 溶液呈血红色 |
步骤3:另取少量步骤1所得溶液于试管中,滴入少量1.0 mol·L-1的KMnO4溶液,振荡 | KMnO4的紫红色不褪去 |
【思考与判断】
根据上面的信息,可以确定固体产物的成分是________;步骤1中发生反应的离子方程式为________________。
(3)气体产物成分的探究(不考虑水蒸气)
【提出假设】
假设1:所得气体的成分是SO3;
假设2:所得气体的成分是SO2、O2;
假设3:所得气体的成分是________。
【思考与判断】
根据上面的信息,可以确定固体产物的成分是________;步骤1中发生反应的离子方程式为________________。
【设计实验方案,验证假设】
按下表的实验步骤写出预期现象与结论。
实验操作 | 预期现象与结论 |
步骤1:将少量气体产物通入盛有适量品红溶液的试管中,观察溶液的颜色变化,然后加热再观察溶液的颜色变化 |
|
步骤2:将气体产物缓缓通过浸在冰水中的U形管(如图),然后在U形管中加入适量0.1 mol·L-1的BaCl2溶液,充分振荡 |
|
【答案】
(1)+3 (1分)
(2)Fe2O3 (2分) Fe2O3+6H+===2Fe3++3H2O (2分)
(3)SO3、SO2、O2(2分)
实验操作 | 预期现象与结论 |
| ①若品红溶液不褪色,则假设1成立 (2分) ②若品红溶液褪色,加热后又恢复红色,则假设2或3成立 (2分) |
| 结合步骤1中的②: ①若无白色沉淀生成,则假设2成立 (2分) ②若有白色沉淀生成,则假设3成立 (2分) |
【学生答题分析】
【答题点评】
本题属于实验探究题,考查知识较为基本,但本题得分不高,主要原因是化学用语不规范,现象回答不准确,漏写关键点造成的,平时应该建立纠错笔记,加强规范化训练。
☞查缺行动
【知识补缺】
1、化学实验常见的探究点
(1)与反应物性质有关的探究点
反应物的颗粒大小、状态(气态、液态、固态)、浓度、用量、纯度等都属于反应物的性质,而这些性质的改变往往会对演示实验的效果产生或正或负的影响。因此,对于某一特定的反应而言,可以将反应物的某一或某几种性质确定为探究点,进行探究,从而得到能使实验效果最佳的反应物性质。
(2)与生成物性质有关的探究点。
在与生成物有关的探究点中,通过对生成物的颜色、状态与气味等的观察,发现与预知结论稍有差异或截然不同的异常现象,是探究性演示实验设计的主要切入点。因此,及时捕捉这些异常现象,通过设计实验来科学、合理地解释这些异常现象是考题中常出现的题型。
(3)与实验装置有关的探究点
实验装置是实验的重要组成部分,从实验反应装置的简约性、绿色性、安全性等角度出发,设计安全、绿色、简约的实验装置来提高实验的质量,是探究性实验设计的重要内容,对原有实验装置的改进或新实验装置的设计,体现创新意识,培养创新能力。
在教材中的实验有一些存在实验现象不明显或装置过于复杂,且对环境不利等情况,我们可以通过对反应装置的探究来改进实验,使其达到理想的状态。
(4)与实际问题有关的探究点
化学问题或现象在我们身边无处不在,诸如实际生活、工农业生产、医药、环境污染等都或多或少存在一些需要通过化学实验进行解决的问题。因此,可以从中发掘这些问题或现象作为背景来设计实验,在实际问题的解决中体验科学探究。
(5)与绿色实验有关的探究点
与绿色实验有关的探究点,是一个综合性的问题,可以包括反应物、产物、实验装置等的探究。这些探究点的选择是出于实验绿色化呼声的需要,也是当前实验设计中较为重视的一项内容。绿色实验的设计同时也是培养学生的环保意识和创设良好的实验环境的重要手段。
2、化学实验设计应用遵循“科学性”可行性”“安全性“节约性”等基本原则。
(1)科学性
①当制备具有还原性的物质时,不能用强氧化性酸,如:
a.制氢气不能用HNO3、浓H2SO4,宜用稀H2SO4。另外,宜用粗锌(利用原电池加快反应速率),不宜用纯锌(反应速率慢)。
b.同理,制取H2S、HBr、HI等气体时,皆不宜用浓H2SO4。前者宜用稀HCl,后两者要用浓磷酸。
②与反应进行、停滞有关的问题
制CO2不宜用H2SO4。因生成的微溶物CaSO4覆盖在CaCO3表面,阻止反应进一步进行。
③H2和C12混合气体爆炸的演示实验,其成败关键是H2、C12两种气体的纯度要高,尤其是C12含水蒸气越少越好。
MnO2和浓盐酸在加热条件下反应,制备的Cl2中含挥发的HCl气体和水蒸气较多;若用KMnO4代替MnO2进行反应,由于反应不需加热,使制得的Cl2中含HCl气体和水蒸气极少,从而提高H2、Cl2中混合气体爆炸实验的成功率
④酸性废气可用碱石灰或强碱溶液吸收,一般不用石灰水,因为Ca(OH)2属于微溶性物质,石灰水中Ca(OH)2的含量少。
⑤检查多个连续装置的气密性:一般不用手焐法,因为手掌热量有限。
⑥排水法测量气体体积时,一定要注意装置内外压强应相同。
⑦实验室制备Al(OH)3的反应原理有两个:a.由A13+制Al(OH)3需加氨水;b.由AlO制AL(OH)3需通CO2气体。
注意:氨水是Mg2+、Al3+、Fe3+的沉淀剂,这个知识点,不但可以用在它们对应氢氧化物的制备上,还可以用于它们的鉴别实验中。
⑧装置顺序中,应先除杂后干燥。如实验室制取Cl2的装置中,应先用饱和食盐水除去HCl气体,后用浓H2SO4吸收水蒸气。
(2)可行性
①在制备Fe(OH)2时,宜将NaOH溶液煮沸,以除去NaOH溶液中溶解的O2。其次,在新制的FeSO4溶液中加一层苯,可以隔离空气中的O2,防止生成的Fe(OH)2被氧化。
②实验室一般不宜采用高压、低压和低温(低于0℃)等条件。
③在急用时:如宜将浓氨水滴入碱石灰中制取NH3,不宜用NH4Cl与Ca(OH)2反应制取NH3;又如,宜将浓盐酸滴入固体KMnO4中制备C12;还有将H2O2滴入MnO2中制O2,或将H2O滴入固体Na2O2中制备O2等。
④收集气体的方法可因气体性质和所提供的装置而异,如图11—9所示装置,既可收集比空气轻的气体(B进A出),又可收集比空气重的气体(A进B出)。
⑤尾气处理
总之,实验设计应切实可行,所选用的药品、仪器、设备和方法等,要在中学现有条件下能够满足。值得一提的是,实验仪器、试剂及方法不一定拘泥于课本上介绍的,重在实效。
(3)安全性
实验设计应尽量避免使用有毒的药品和一些有危险性的实验操作,如必须使用,应注意有毒物品的回收处理,详细说明操作中应注意的事项,以防造成环境污染和人身伤害。
①验证可燃性气体,在点燃前务必认真验纯,以防爆炸。
②易溶于水的气体,用溶液吸收时应使用防倒吸装置。
③对强氧化剂(如KClO3等)及它与强还原剂的混合物,不能随意研磨,以防发生剧烈的氧化还原反应,引起人身伤害等事故。
④剧毒气体的制备或性质实验,均应在通风橱或密闭系统中进行,尾气一般采用尾气吸收或燃烧处理等方法。
⑤混合或稀释时,应将密度大的液体缓慢加到密度小的液体中,以防飞溅。如浓H2SO4的稀释实验等。
⑥用Cu制CuSO4,可先将Cu在空气中灼烧成CuO,再加稀H2SO4,不宜用Cu和浓H2SO4反应,以防产生有毒气体SO2。
(4)节约性
实验设计尽可能简单易行,应采用装置简单、实验步骤少、所需药品少、并能在短时间内完成的实验。
【方法补缺】
常见实验设计和评价需要考虑的要素:
(1)符合实验原理,能够达到实验目的。对于对比类实验,应全面考虑多种情况。
(2)实验操作具有可行性,操作简单,现象明显。
(3)试剂、原料价格成本合理。
(4)有利于环境保护。
(5)实验过程安全。
【解题模板】
步骤1:明确实验目的与原理。
步骤2:提出合理的假设和设计思路。
步骤3:选择合适的仪器和药品。
步骤4:设计实验步骤、连接装置。
步骤5:记录现象和数据,分析得出结论。
☞及时补漏
【补漏1】(16分)下图为细菌冶铜和火法冶铜的主要流程。
(1) 硫酸铜溶液一般呈________(填“酸”、“碱”或“中”)性,原因是________________(用离子方程式表示)。写出电解硫酸铜溶液的化学方程式:______________(电解过程中,始终无氢气产生)。
(2) 细菌冶金又称微生物浸矿,是近代湿法冶金工业上的一种新工艺。细菌冶铜与火法冶铜相比,优点为________________(写出一点即可)。
(3) 用惰性电极分别电解浓的氯化铜溶液和硫酸铜溶液。电解浓的氯化铜溶液时发现阴极有金属铜生成,同时阴极附近会出现棕褐色溶液。而电解硫酸铜溶液时,没有棕褐色溶液生成。下面是关于棕褐色溶液成分的探究:
①有同学认为,阴极附近出现的棕褐色溶液是氯气反应的结果,你认为他的猜测是否正确?________(填“正确”或“不正确"),原因是__________
资料1:
一般具有混合价态(指化合物中同一元素存在两种不同的化合价,如Fe3O4中的 Fe元索)的物质的颜色比单一价态的物质的颜色要深。
资料2:
CuCl微溶于水,能溶于浓盐酸。
②猜想:棕褐色溶液中可能含有的离子是________(填3种主要离子符号)。
③验证猜想:完成实验方案(配制棕褐色溶液)。
取少量________固体于试管中,加入________使其溶解,再加入________溶液,观察现象。
④已知电解前,U形管中加入了________100mL0.5 mol . L-1 CuCl2溶液,电解结朿时电路中一共转移了 0.03 mol电子,且阴极生成0. 64 g铜,则形成的低价阳离子的物质的量为________mol。
【补漏2】氢化钙固体是登山运动员常用的能源提供剂。某兴趣小组拟选用如下装置制备氢化钙。
请回答下列问题:
(1)请选择必要的装置,按气流方向连接顺序为________(填仪器接口的字母编号)。
(2)根据完整的实验装置进行实验,实验步骤如下:检查装置气密性后,装入药品;打开分液漏斗活塞;________(请按正确的顺序填入下列步骤的标号)。
A.加热反应一段时间
B.收集气体并检验其纯度
C.关闭分液漏斗活塞
D.停止加热,充分冷却
(3)实验结束后,某同学取少量产物,小心加入水中,观察到有气泡冒出,溶液中加入酚酞后显红色。该同学据此判断,上述实验确有CaH2生成。
①写出CaH2与水反应的化学方程式______________________________________________________;
②该同学的判断不准确,原因是___________________________________________________。
(4)请你设计一个实验,用化学方法区分钙与氢化钙,写出实验简要步骤及观察到的现象__________
________________________________________________________________________。
(5)登山运动员常用氢化钙作为能源提供剂,与氢气相比,其优点是_________________________。
【答案】
(1)i→e,f→d,c→j,k(或k,j)→a
(2)BADC
(3)①CaH2+2H2O===Ca(OH)2+2H2↑
②金属钙与水反应也有类似现象
(4)取适量固体,在加热条件下与干燥氧气反应,将反应气体产物通过装有无水硫酸铜的干燥管,若观察到固体由白色变为蓝色,说明该固体为氢化钙;若观察不到固体由白色变为蓝色,则说明所取固体为钙
(5)氢化钙是固体,便于携带
【补漏3】28.(13分)为证明Fe3+具有较强的氧化性,甲同学做了如下实验:将Cu片放入Fe(NO3)3溶液中,观察到Cu片逐渐溶解,溶液由黄色变为蓝绿色,由此甲同学得到Fe3+具有较强氧化性的结论。
乙同学提出了不同的看法:“Fe(NO3)3溶液具有酸性,在此酸性条件下NO3-也能氧化Cu”,并设计实验进行探究。
已知室温下:
水解反应 | 平衡常数(K) |
Fe3++3H2O Fe(OH)3+3H+ | 7.9×10-4 |
Fe2++2H2O Fe(OH)2+2H+ | 3.2×10-10 |
Cu2++2H2O Cu(OH)2+2H+ | 3.2×10-7 |
请回答:
(1)稀硝酸与Cu反应的化学方程式为
(2)请利用所提供的试剂,帮助乙同学完成实验方案设计。
试剂:0.5 mol/L Fe(NO3)3溶液、Cu片、精密pH试纸(0.5~5.0)、稀硝酸
方案: 。
(3)丙同学分别实施了甲、乙两位同学的实验方案,并在实验过程中用pH计监测溶液pH的变化,实验记录如下。
实验内容 | 实验现象 |
甲同学的实验方案 | 溶液由黄色逐渐变成蓝绿色,pH略有上升 |
乙同学的实验方案 | 无明显现象,pH没有明显变化 |
①根据上述实验现象写出发生反应的离子方程式 。
②导致实验过程中溶液pH略有上升的可能原因是 。
(4)为帮助甲同学证明“Fe3+可以氧化Cu片”的观点,请你设计更简便可行的实验方案。
方案: 。
【补漏4】(15分)
草酸亚铁晶体(FeC2O4·2H2O)呈淡黄色。某课题组为探究草酸业铁晶体的化学性质, 进行了一系列实验探究。
(1)向盛有草酸亚铁晶体的试管中滴入几滴硫酸酸化的KMnO4溶液,振荡,发现溶液颜色逐渐变为棕黄色,并检测到二氧化碳气体生成。这说明草酸亚铁晶体具有 (填“氧化性”、“还原性”或“碱性”)。若反应中消耗1 mol FeC2O4·2H2O,则参加反应的KMnO4为 mol。
(2)资料表明:在密闭容器中加热到一定温度时,草酸亚铁晶体可完全分解,生成几种氧化物,残留物为黑色固体。课题组根据课本上所介绍的铁的氧化物的性质,对黑色固体的组成提出如下假设,请你完成假设二和假设三:
假设一:全部是FeO
假设二:
假设三:
(3)为验证上述假设一是否成立,课题组进行如下研究。
【定性研究】请你完成下表中内容。
实验步骤(不要求写出具体操作过程) | 预期实验现象和结论 |
取少量黑色固体,
|
|
【定量研究】课题组在文献中查阅到,FeC2O4·2H2O受热分解时,固体质量随温度变化的曲线如下图所示,写出加热到400℃时,FeC2O4·2H2O晶体受热分解的化学方程式为: 。
根据图象,如有1.0 g草酸亚铁晶体在坩埚中敞口充分加热,最终残留黑色固体的质量大于0.4 g。某同学由此得出结论:假设一不成立。你是否同意该同学的结论,并简述理由:
【答案】(共1 5分)
(1)还原性(1分) 0.6(2分)
(2)假设二:全部是Fe3O4(1分) 假设三:是FeO和Fe3O4的混合物(1分)
(3)【定性研究】(每空2分)
实验步骤:取少量黑色固体,加入适量稀盐酸(或稀硫酸)溶解,在溶液中加入KSCN溶液
预期实验现象和结论:若溶液不变红色,则假设一成立;若溶液变红色,则假设一不成立
【定量研究】
FeC2O4·2H2OFeO+CO↑+CO2↑+2H2O(或FeC2O4FeO+CO↑+CO2↑,3分)
不同意(1分),实验未在密闭容器中进行,FeO会被空气中的氧气进一步氧化,生成铁的其他氧化物(2分)
备战高考错题本化学实验基本操作: 这是一份备战高考错题本化学实验基本操作,共6页。学案主要包含了易错题2,知识补缺,方法补缺,考点定位,错因分析等内容,欢迎下载使用。
备战高考错题本有机化学答题规范: 这是一份备战高考错题本有机化学答题规范,共10页。学案主要包含了标准答案,知识补缺,方法补缺,解题模板,考点定位,答题规范提示等内容,欢迎下载使用。
备战高考错题本物质结构答题规范: 这是一份备战高考错题本物质结构答题规范,共9页。学案主要包含了学生答题,知识补缺,方法补缺,解题模板等内容,欢迎下载使用。

