备战高考错题本物质结构答题规范
展开这是一份备战高考错题本物质结构答题规范,共9页。学案主要包含了学生答题,知识补缺,方法补缺,解题模板等内容,欢迎下载使用。
物质结构答题规范
☞易错题查找
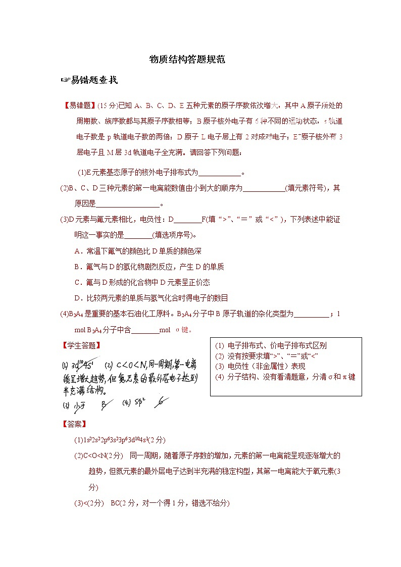
(1)E元素基态原子的核外电子排布式为____________。
(2)B、C、D三种元素的第一电离能数值由小到大的顺序为____________(填元素符号),其原因是__________________。
(3)D元素与氟元素相比,电负性:D________F(填“>”、“=”或“<”),下列表述中能证明这一事实的是________(填选项序号)。
A.常温下氟气的颜色比D单质的颜色深
B.氟气与D的氢化物剧烈反应,产生D的单质
C.氟与D形成的化合物中D元素呈正价态
D.比较两元素的单质与氢气化合时得电子的数目
(4)B2A4是重要的基本石油化工原料。B2A4分子中B原子轨道的杂化类型为__________;1 mol B2A4分子中含________mol σ键。
【学生答题】
【答案】
(1)1s22s22p63s23p63d104s1(2分)
(2)C<O<N(2分) 同一周期,随着原子序数的增加,元素的第一电离能呈现逐渐增大的趋势,但氮元素的最外层电子达到半充满的稳定构型,其第一电离能大于氧元素(3分)
(3)<(2分) BC(2分,对一个得1分,错选不给分)
(4)sp2杂化(2分) 5(2分)
☞查缺行动
【知识补缺】
1、复习补缺策略
(1)抓比较。运用类比的方法,区分以下几组概念:元素、核素、同位素;元素周期律、元素周期表;周期、族;同周期元素的性质、同主族元素的性质;化合价、化学键;离子键、共价键。
(2)重推断。对物质结构的考查,主要是通过元素推断实现,在复习中要结合元素化合物知识,加强对元素推断的训练,归纳常见元素的特征性质。
(3)扣热点。电子排布式、电离能、电负性;σ键、π键、分子的极性;分子类型对物质性质的影响;四种晶体的差异。
(4)练考点。对于常考点,要常写常练。要注意书写的规范。
2、易错点提示
(1)任何微粒中,质量数=质子数+中子数,但质子数与电子数不一定相等。
(2)共价键不仅存在于共价化合物中,也可能存在于离子化合物中。
(3)能量相同的原子轨道在全充满、半充满、全空状态时,体系的能量较低,原子较稳定。
(4)同周期元素从左到右,第一电离能呈增大的趋势,但要注意的是一些反常,如:Be>B,Mg>Al;N>O,P>S。
【方法补缺】
(1)对于有突破口的元素推断题,可以利用元素暗示的突破口,联系其他条件,顺藤摸瓜,各个击破,退出结论。
(2)对于无明显突破口的元素推断题,可利用提示条件的限定,逐渐缩小推断范围,并充分考虑各元素的相互关系进行推断。
(3)对于很难从题目中找出明显“题眼”的元素推断题,在解答时,采用假设论证的方法,是实现思维突破的关键,也是解题的重要手段;常用的论证方法有:根据元素在周期表中的位置论证,根据离子所带的电荷论证,根据电子层上的电子数论证。
【解题模板】
步骤1:认真读题、审题,明确题意。
步骤2:利用元素性质、原子结构、元素周期律推断出元素。
步骤3:根据推断的物质准确、规范作答。
☞及时补漏
【补漏1】25. (15分)下表为长式周期表的一部分,其中编号代表对应的元素。
(1)元素②、③、④的第一电离能由小到大顺序(用元索符号表示)_ ______;元素⑦基态原子的外围电子排布式。______.
(2)元素①、②的一种化合物是重要的化工原料,常把该化合物的产量作为衡量石油化工发展水平的标志。有关该化合物分子说法正确的是______。
A.所有原子不可能在同一平面内 B.属于非极性分子
C.含有4个σ键和1个π键 D.是石油裂解气的主要成分
(3)元素④与⑤可形成一种淡黄色的固体化合物,其晶体类型是______;写出该物质与水反应的化学反应方程式__________________。
(4)在测定元素③与④所形成的一种红棕色气体化合物相对分子质量时,实验测得的值—般高于理论值的主要原因是__________________
(5)在250C、101KPa下,已知⑥简单的气态氢化物在氧气中完全燃烧后恢复至原状态,每转1mole-放热190.0kJ,该气态氢化物燃烧热ΔH =______。
【答案】
(1)C<O<N(2分) 3d84s2(2分)
(2)B、D(2分)
(3)离子晶体(2分) 2Na2O2+2H2O=4NaOH+O2↑(2分)
(4)NO2易聚合成N2O4(2分)
(5)-1520.0KJ/mol(3分)
【补漏2】25.(14分)现有前20号的A、B、C、D、E五种元素,相关信息于下表:
元素 | 信息 |
A | 元素的核外电子数和电子层数相等,也是宇宙中最丰富的元素 |
B | B原子得一个电子后2p轨道全满 |
C | C原子的p轨道中有3个未成对电子,其气态氢化物在水中的溶解度在同族元素所形成的氢化物中最大 |
D | D的最高化合价和最低化合价的代数和为4,其最高价氧化物中含D的质量分数为40%,且其核内质子数等于其中子数 |
E | E+和B-具有相同的电子层结构 |
(1)B的核外电子排布式为________ ,CB3的晶体类型为________ 。
(2)B、C、D三元素的电负性大小顺序为________>________>________(填元素符号)。
(3)C的氢化物的空间构型为________,其氢化物在同族元素所形成的氢化物中沸点最高的原因是______________________________________________________。
(4)E2D的水溶液呈 (填“酸性”、“碱性”或“中性”),用离子方程式解释理由:
______________________________。
(5)已知:12.8 g液态C2A4与足量A2O2反应生成C2和气态A2O,放出256.65kJ的热量。
A2O (l)= A2O (g) ΔH=+44 kJ·mol-1。
2 A2O2 (l)=2A2O(l)+O2(g) ΔH=-196.4 kJ·mol-1。
则液态C2A4与足量O2反应生成C2和液态A2O的热化学方程式为: _____________________。
【解析】首先从题目所给信息推导出各元素,A元素的核外电子数和电子层数相等,也是宇宙中最丰富的元素,A是氢;B的2p轨道差一个电子为全满,应为F元素; C的p轨道有三个未成对电子,即为np3排布,又其氢化物溶解性为同族中最大,则应为N元素,D为S元素,因E+和B-具有相同的电子层结构,则E为Na元素。 CB3(NF3)属于分子晶体; C的氢化物是NH3,空间构型是三角锥形,由于其分子间能形成氢键,因而沸点高.电负性也指非金属性,则F>N>S;Na2S的水溶液水解呈碱性;联氨与
【补漏3】(16分)A、B、C、D、E为前四周期中原子序数依次增大的元素,相关的信息如下:
元素 | 相关信息 |
A | A元素原子核外只有三个能级,且每个能级上含有相等的电子数 |
B | 是空气中含量最丰富的元素 |
C | 短周期中,单质C的金属性最强 |
D | 基态原子第三能层上有7种运动状态不同的电子 |
E | 一种核素的质量数为63,中子数为34 |
请用对应的元素符号回答下列问题:
(1)A与氢可形成一种的分子式为A2H4化合物,该分子中存在σ键与π键数目比为 。
(2)H—A、H—B两种共价键中,键能较大的是 ;H—A、H—D两种共价键中,键的极性较强的是 。
(3)E位于周期表中的位置是 ,单质E与B的最高价氧化物的水化物的稀溶液反应的离子方程式为
。
(4)根据下列能量变化示意图,请写出BO和AO2 反应的热化学方程式 。
(5)C的最高价氧化物对应的水化物为M,M中含有的化学键类型为 。将一定量的D2 通入一定浓度M的水溶液中,两者恰好完全反应时,生成物中有三种含D元素的离子,其中两种离子的物质的量(n)与反应时间(t)的变化示意图如上图所示。请写出t2时刻总反应方程式
【答案】
题号 | 参考答案 | 评分细则 | |
25 | ⑴ | 5:1(2分) |
|
⑵ | H-C (2分) H-Cl(2分) | 第一空填H-C、H-N均可, | |
⑶ | 第四周期第IB 族 (2分) |
| |
3Cu + 8H+ + 2NO3- = 3Cu2++2NO↑ + 4H2O(2分) | 写成普通化学方程式,不得分;离子符号或化学式错,不得分;配平错,扣1分。 | ||
⑷ | NO(g)+ CO2(g)=NO2(g)+CO(g) △H =+234 kJ/mol(2分) | 须正确标明物质状态、△H的数值、“+”号及单位,有一处错误即不得分。 | |
⑸ | 离子键、极性键 (2分) | 各1分,“极性键”写成“共价键”或“极性共价键”也可。多填其它类型,每多填一个扣1分。 | |
5Cl2+10NaOH = 7NaCl+2NaClO+NaClO3+5H2O(2分) | 写离子方程式也可。化学式(或离子符号)错,不得分;配平错,扣1分。 | ||
【解析】
【补漏4】(15分)Q、W、X、Y、Z为五种原子序数递增的短周期元素。已知:
①Q原子核外电子数等于电子层数,且与W组成的化合物是沼气的主要成份;
②W与Y,X与Y组成的化合物是机动车排出的大气污染物;
③Y与Z能形成电子总数为30和38的两种离子化合物。
(1)W在周期表的位置________;电子数为38的Y与Z形成化合物的电子式________;
(2)工业合成XQ3,ΔH<0;下列措施即能加快反应速率,又能使原料转化率一定都提高的是________
A.升高温度 B.加入高效催化剂 C.将XQ3及时分离出去 D.增大反应体系压强
E.增大反应物浓度
(3)标准状况下22.4LX的气态氢化物,与0.5L Imol/L的X的最高价氧化物的水化物反应,所得碱性溶液中离子浓度由大到小顺序是: ________ (用化学式表示);
(4)250C时,pH= a,体积为VaL的X的最价氧化物对应水化物与pH = b,体积为VbL的Z 的最高价氧化物对应水化物混合,恰好中和,且已知:Va <Vb ,2a = b。请讨论下列问题:
(i)a能否等于3: ________(填“能”或“否”);其理由是:________
(ii)a能否等于5: ________(填“能”或“否”)
(iii)a的取值范围是________。
【答案】(15分)
(1)第二周期 ⅣA(1分) Na+[:O:O:]2-Na+(2分)
(2)D(2分)
(3)c(NH4+)>c(NO3-)>c(OH-)>c(H+)(2分)
(4)(i)否;(2分)若a=3,则b=6,溶液为酸性,与题意不合,故a≠3(2分)
(ii)否;(2分)
相关学案
这是一份备战高考错题本有机化学答题规范,共10页。学案主要包含了标准答案,知识补缺,方法补缺,解题模板,考点定位,答题规范提示等内容,欢迎下载使用。
这是一份备战高考错题本综合化学实验题答题规范,共12页。学案主要包含了实验设计,思考与判断,提出假设,学生答题分析,答题点评,知识补缺,方法补缺,解题模板等内容,欢迎下载使用。
这是一份备战高考错题本粒子共存,共5页。学案主要包含了知识补缺,方法补缺,考点定位,易错点分析等内容,欢迎下载使用。

