资料中包含下列文件,点击文件名可预览资料内容






下载文档到电脑,使用更方便
所属成套资源:青岛版初中信息技术第二册教案全册
成套系列资料,整套一键下载
- 青岛版初中信息技术第二册 第11课 分享青春风采 教案 教案 19 次下载
- 青岛版初中信息技术第二册 第二单元 多媒体制作 单元方案 其他 19 次下载
- 青岛版初中信息技术第二册 第12课 数据计算 教案 教案 21 次下载
- 青岛版初中信息技术第二册 第13课 数据分析 教案 教案 21 次下载
- 青岛版初中信息技术第二册 第14课 数据图表化 教案 教案 21 次下载
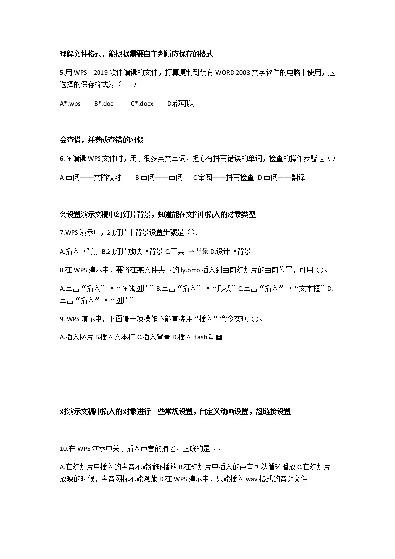
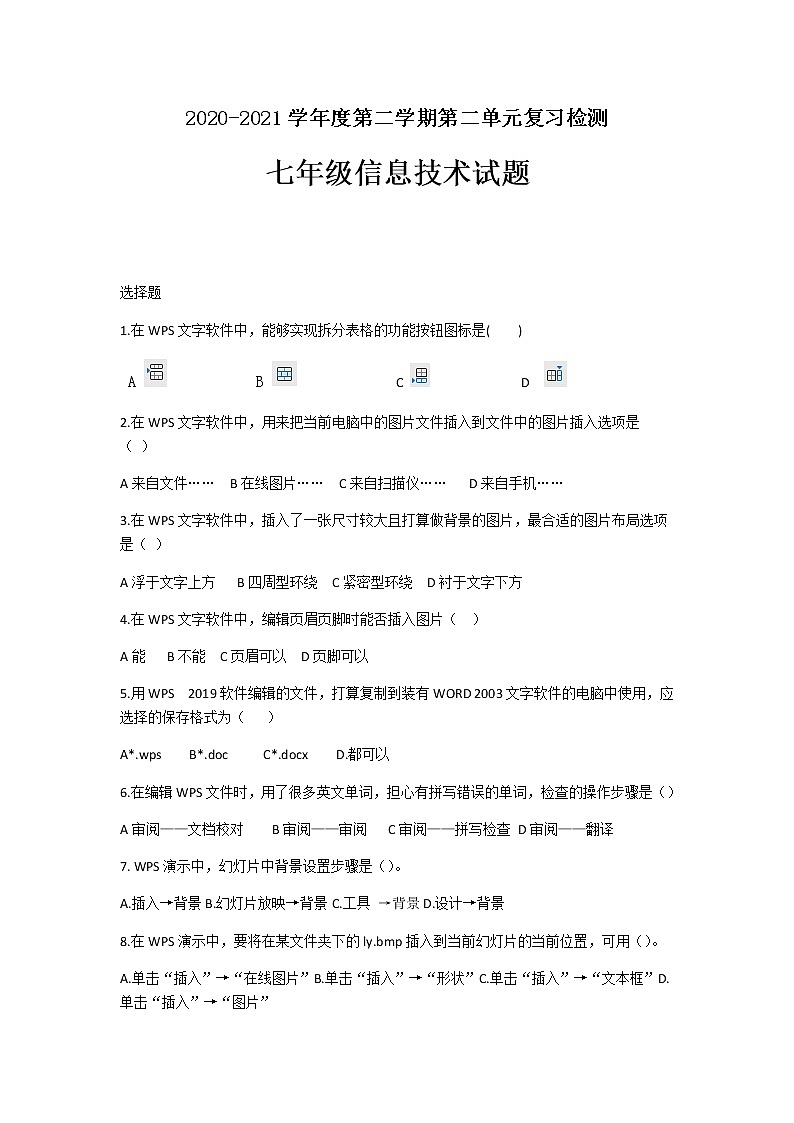
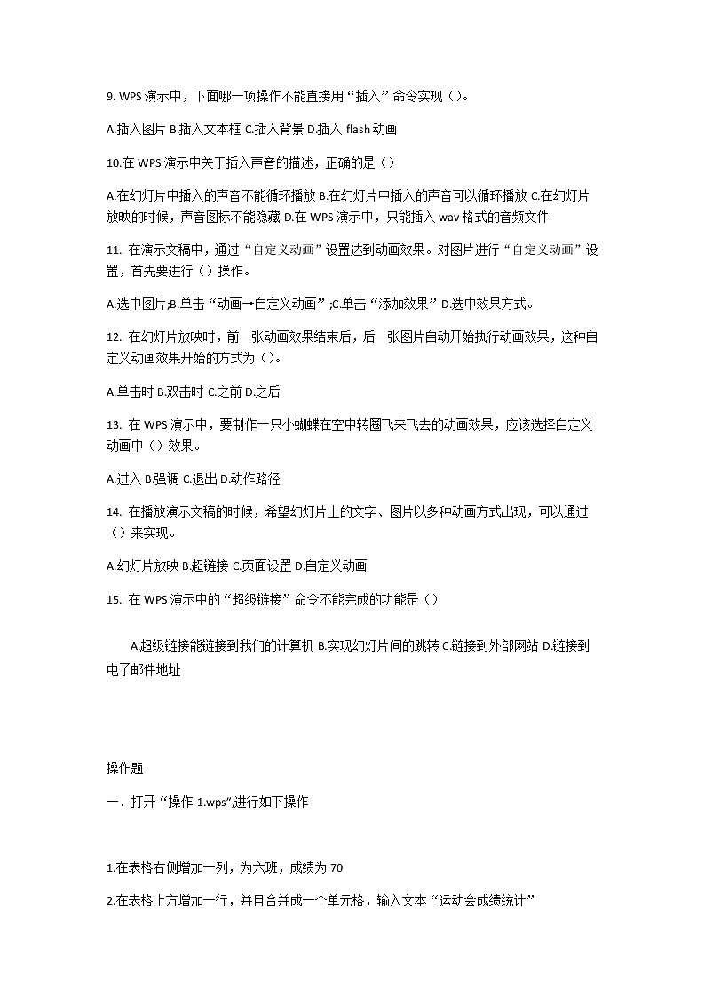
青岛版初中信息技术第二册 第二单元 多媒体制作 复习检测
展开
这是一份青岛版初中信息技术第二册 第二单元 多媒体制作 复习检测,文件包含第二册第二单元复习检测说明docx、第二册第二单元复习检测docx、操作2pptx、操作1docx、tzmp3等5份试卷配套教学资源,其中试卷共10页, 欢迎下载使用。
班级一二三四五成绩6062588075名次 层级
相关资料
更多