


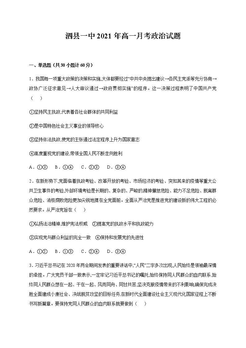
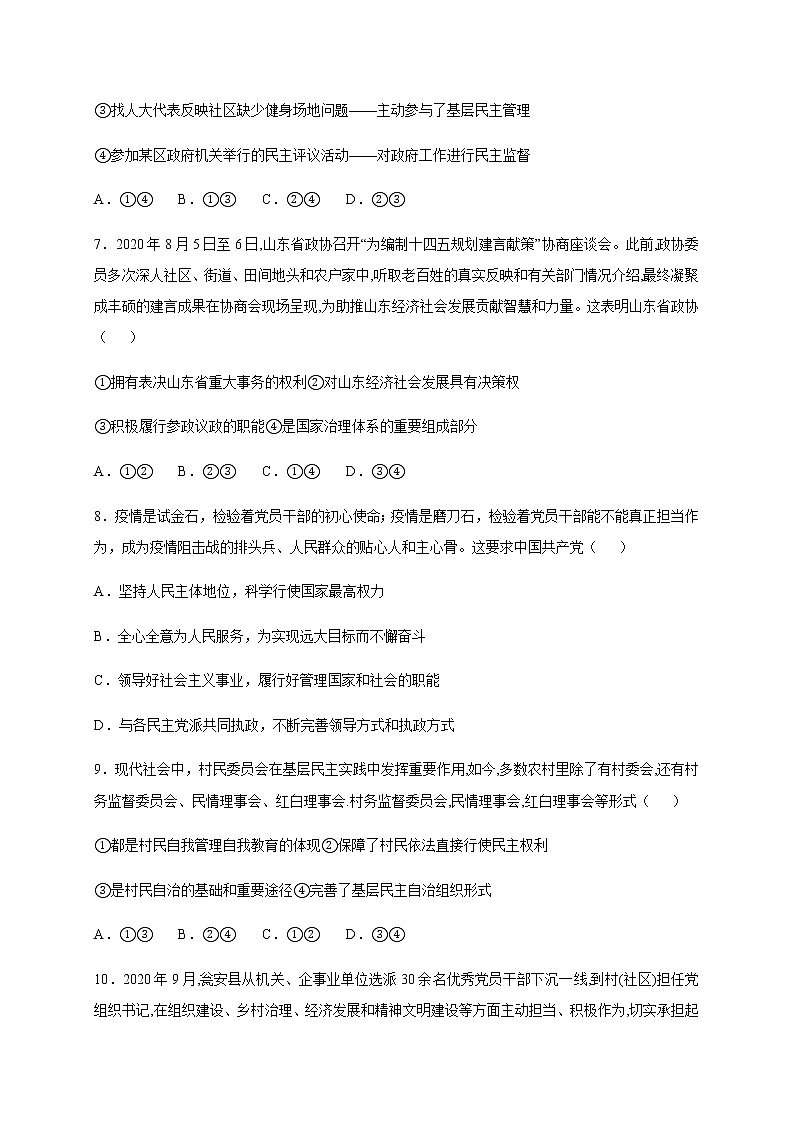
2021安徽省泗县一中高一下学期第三次月考政治试题含答案
展开2021安徽省泗县一中高一9月月考政治试题含答案: 这是一份2021安徽省泗县一中高一9月月考政治试题含答案,共17页。试卷主要包含了单项选择题,本大题共3小题,共40分等内容,欢迎下载使用。
2020安徽省泗县一中高二5月月考政治试题扫描版含答案: 这是一份2020安徽省泗县一中高二5月月考政治试题扫描版含答案,共13页。
2020安徽省泗县一中高二下学期第三次月考政治试题PDF版含答案: 这是一份2020安徽省泗县一中高二下学期第三次月考政治试题PDF版含答案