2021安徽省太和一中高二12月月考政治试题含答案
展开2020安徽省太和一中高一上学期期末考试政治试题含答案: 这是一份2020安徽省太和一中高一上学期期末考试政治试题含答案,共11页。试卷主要包含了选择题的作答,非选择题的作答等内容,欢迎下载使用。
2020安徽省太和一中高一下学期期末考试政治试题含答案: 这是一份2020安徽省太和一中高一下学期期末考试政治试题含答案,共7页。
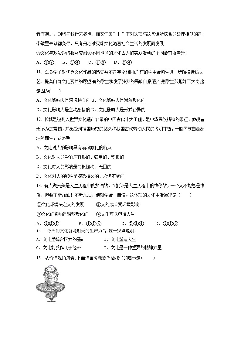
2021安徽省太和一中高一10月月考政治试题含答案: 这是一份2021安徽省太和一中高一10月月考政治试题含答案,共9页。试卷主要包含了选择题等内容,欢迎下载使用。

