- 苏教版数学四上4.3《平均数》课件+教案 课件 10 次下载
- 苏教版数学四上5.1《解决问题的策略(1》课件+教案 课件 9 次下载
- 苏教版数学四上6.1《可能性》课件+教案 课件 15 次下载
- 苏教版数学四上7.1《混合运算(无括号)》课件+教案 课件 10 次下载
- 苏教版数学四上7.2《混合运算(含有小括号)》课件+教案 课件 5 次下载
小学数学五 解决问题的策略多媒体教学ppt课件
展开苏教版数学四年级上册
《解决问题的策略(2)》教学设计
课题名 | 解决问题的策略(2) |
教学目标 | 1.让学生经历解决问题的过程,理解和掌握归一问题的结构和数量关系,进一步感受列表法整理条件的过程,体会分析数量关系、探寻解题方法的策略,并正确解决问题。 2.在学生分析数量关系、探寻解题方法的过程中,培养分析问题和解决问题的能力,增强用数学眼光观察生活的意识。 3.通过创设具体的生活情境,感受数学与生活的联系,提高学习数学的兴趣。 |
教学重点 | 理解和掌握归一问题的结构和数量关系,体会分析数量关系、探寻解题方法的策略,并正确解决问题。 |
教学难点 | 掌握解决掌握归一问题的方法,建立结构化、模块化的知识体系。 |
教学准备 | 课件 |
教学过程 | 一、激趣导入 课件出示: 师:知道这是哪吗? 师:大家知道吗?要解决有关水位的问题,也需要掌握一些解决问题的策略呢!我们一起去看看好吗? 板书课题:解决问题的策略(2)
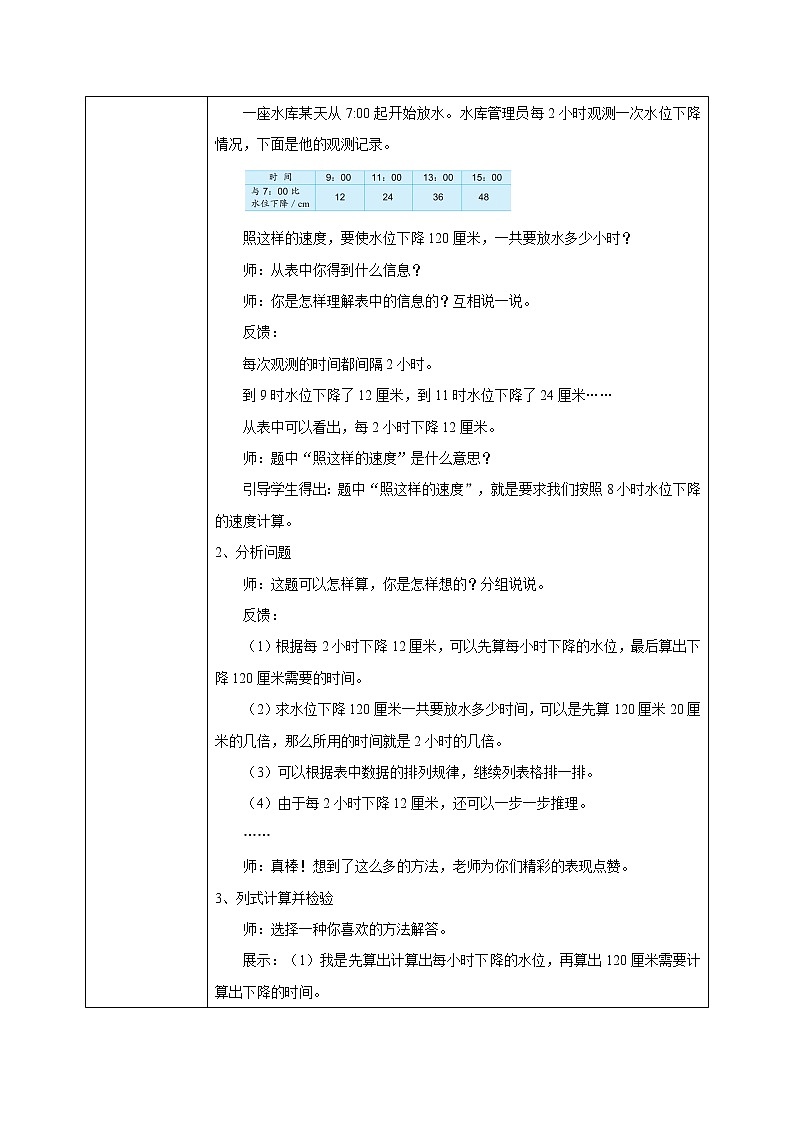
二、新课探究 1、理解信息 课件出示 一座水库某天从7:00起开始放水。水库管理员每2小时观测一次水位下降情况,下面是他的观测记录。 照这样的速度,要使水位下降120厘米,一共要放水多少小时? 师:从表中你得到什么信息? 师:你是怎样理解表中的信息的?互相说一说。 反馈: 每次观测的时间都间隔2小时。 到9时水位下降了12厘米,到11时水位下降了24厘米…… 从表中可以看出,每2小时下降12厘米。 师:题中“照这样的速度”是什么意思? 引导学生得出:题中“照这样的速度”,就是要求我们按照8小时水位下降的速度计算。 2、分析问题 师:这题可以怎样算,你是怎样想的?分组说说。 反馈: (1)根据每2小时下降12厘米,可以先算每小时下降的水位,最后算出下降120厘米需要的时间。 (2)求水位下降120厘米一共要放水多少时间,可以是先算120厘米20厘米的几倍,那么所用的时间就是2小时的几倍。 (3)可以根据表中数据的排列规律,继续列表格排一排。 (4)由于每2小时下降12厘米,还可以一步一步推理。 …… 师:真棒!想到了这么多的方法,老师为你们精彩的表现点赞。 3、列式计算并检验 师:选择一种你喜欢的方法解答。 展示:(1)我是先算出计算出每小时下降的水位,再算出120厘米需要计算出下降的时间。 12÷2=6(厘米) 120÷6=20(小时) (2)我先算120厘米是20厘米的几倍。 120÷12=10 10×2 =20(小时) (3)用列表法。 23-7=16(小时) 16+1+3=20(小时) …… 师强调:解决实际问题时,如果利用列表法解决问题,一定要根据变化的规律逐一列举,也可以跳跃列举。 师:检验解答是否正确,再与同学交流。 反馈:水位下降120厘米,一共要放水20小时。 每小时下降的水位:120÷20=6(厘米) 每2小时下降水位:6×2=12(厘米) 所以计算正确。 师:做得非常好,我们一起写出答语好吗? 4、巩固应用 课件出示: 照这样的速度,经过12小时水位一共下降多少厘米? 反馈:先算出计算出每小时下降的水位。 12÷2=6(厘米) 12×6=72(厘米) 师:如何检验呢? 反馈:经过12小时水位一共下降72厘米。 每小时下降的水位:72÷12=6(厘米) 每2小时下降水位:6×2=12(厘米) 所以计算正确。 师:既然计算正确,那我们就一起写出答语。 5、回顾反思 师:回顾解决问题的过程,你有什么体会? 反馈: 每小时下降的厘米数相同,可以先求出每小时下降多少厘米。 可以根据数量之间的关系,用多种方法解决问题。 ……
三、巩固练习 1、练一练第1题。 先让学生自由读题,并整理题中条件。 列式解答,并说说每道算式的意思。 2、练一练第2题。 先独立解答,再说说分析数量关系的过程。
五、课堂小结 提问:说说这节课你有什么收获? 我会用列表的策略解决问题。 我还会分析数量关系,从而解决实际问题。
|
布置作业 | 完成教材“练习九”第3、4、5题。 |
板书设计 | 解决问题的策略(2) 每2小时下降12厘米 方法一: 12÷2=6(厘米) 120÷6=20(小时) 方法二:120÷12=10 10×2 =20(小时)
|
教学反思 |
|
小学数学苏教版三年级上册用综合法解决问题获奖课件ppt: 这是一份小学数学苏教版三年级上册用综合法解决问题获奖课件ppt,文件包含苏教版三上第五单元第二课时《解决问题的策略画图》课件ppt、苏教版三上第五单元第二课时《解决问题的策略画图》教学设计doc、苏教版三上第五单元第二课时《解决问题的策略画图》导学单doc等3份课件配套教学资源,其中PPT共22页, 欢迎下载使用。
小学数学苏教版四年级上册五 解决问题的策略完美版课件ppt: 这是一份小学数学苏教版四年级上册五 解决问题的策略完美版课件ppt,共2页。
苏教版四年级上册五 解决问题的策略优质课件ppt: 这是一份苏教版四年级上册五 解决问题的策略优质课件ppt,文件包含52解决问题的策略2课件-苏教版数学四上pptx、52解决问题的策略2同步练习-苏教版数学四上docx等2份课件配套教学资源,其中PPT共20页, 欢迎下载使用。

