
所属成套资源:广西教育出版社信息技术三年级上册教案
- 桂教版信息技术三上 1.6 用金山打字通练指法 教案 教案 14 次下载
- 桂教版信息技术三上 1.7 越打越快 教案 教案 14 次下载
- 桂教版信息技术三上 2.1 欣赏美丽的“家园”教案 教案 17 次下载
- 桂教版信息技术三上 2.2 展现绿草如茵 教案 教案 19 次下载
- 桂教版信息技术三上 2.3 画出碧水蓝天 教案 教案 15 次下载
桂教版三年级上册8 单元评估 参加计算机技能比赛,你准备好了吗?教案设计
展开
这是一份桂教版三年级上册8 单元评估 参加计算机技能比赛,你准备好了吗?教案设计,共2页。教案主要包含了导入课题,教学新知,小结等内容,欢迎下载使用。
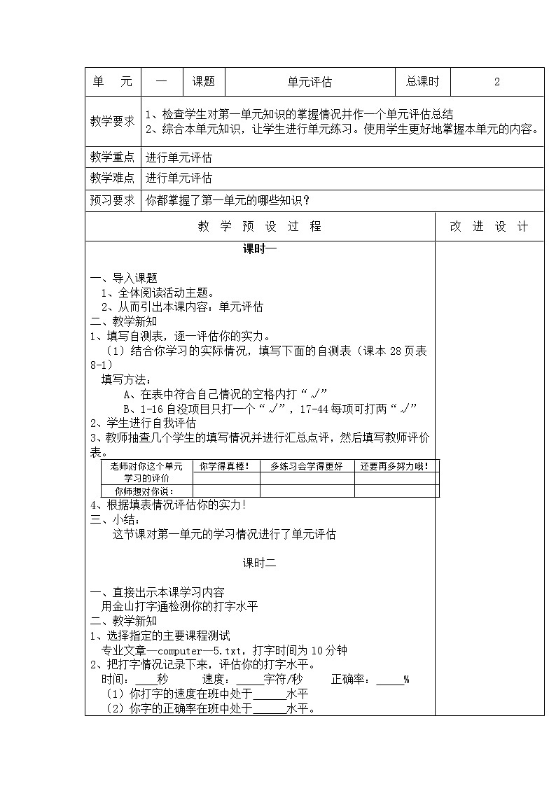
单 元一课题单元评估总课时2教学要求1、检查学生对第一单元知识的掌握情况并作一个单元评估总结2、综合本单元知识,让学生进行单元练习。使用学生更好地掌握本单元的内容。教学重点进行单元评估教学难点进行单元评估预习要求你都掌握了第一单元的哪些知识?教 学 预 设 过 程改 进 设 计课时一 一、导入课题1、全体阅读活动主题。2、从而引出本课内容:单元评估二、教学新知1、填写自测表,逐一评估你的实力。 (1)结合你学习的实际情况,填写下面的自测表(课本28页表8-1) 填写方法:A、在表中符合自己情况的空格内打“√”B、1-16自没项目只打一个“√”,17-44每项可打两“√”2、学生进行自我评估3、教师抽查几个学生的填写情况并进行汇总点评,然后填写教师评价表。老师对你这个单元学习的评价你学得真棒!多练习会学得更好还要再多努力哦! 你师想对你说: 4、根据填表情况评估你的实力!三、小结:这节课对第一单元的学习情况进行了单元评估 课时二 一、直接出示本课学习内容 用金山打字通检测你的打字水平二、教学新知1、选择指定的主要课程测试 专业文章—computer—5.txt,打字时间为10分钟2、把打字情况记录下来,评估你的打字水平。 时间: 秒 速度: 字符/秒 正确率: % (1)你打字的速度在班中处于 水平 (2)你字的正确率在班中处于 水平。3、开展关于计算机使用行为习惯的讨论 观察课本30图8-2 (1)分小组讨论:上述行为有什么不好? (2)对照你自己的行为,看看符合下列哪一项。 A、从来滑上述行为 B、偶尔有上述行为 C、经常有上述行为 D、除了上述行为,我还经常把鼠标的滚球取出来玩,甚至大力拍打键盘 E、我还有其他不良行为4、点评讨论及分析学生的行为。三、总结:这节课进行了第一单元的综合单元练习。 板书设计 教后记
相关教案
这是一份小学信息技术桂教版四年级下册5 单元评估 分类和展示多媒体素材教案及反思,共4页。教案主要包含了为航天科技展收集各种多媒体素材等内容,欢迎下载使用。
这是一份小学信息技术桂教版四年级下册10 单元评估 我的体检报告教学设计,共3页。教案主要包含了写出自我身体检查的检查报告,学生填写能力评估表等内容,欢迎下载使用。
这是一份桂教版三年级下册11 单元评估 你学好Word了吗?教学设计,共2页。
