


初中物理人教版九年级全册第4节 能源与可持续发展单元测试课后复习题
展开
2021-2022学年人教版物理九年级全一册 第二十二章
能源与可持续发展 单元测试
一、单选题
1.“能源危机”是当今世界共同面临的问题,以下解决危机问题措施切实可行的是( )
A. 人人都要节约用水、用电,不浪费能源和人为毁坏物品 B. 全部关闭现有的火力发电站
C. 停止使用石油、煤炭资源,而改用核能和太阳能 D. 各地都要大力兴建水力和风力发电站
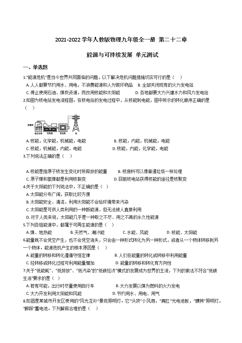
2.如图为核电站发电流程图。在核电站的发电过程中,从核能到电能,图中所示的转化顺序正确的是( )
A. 核能,化学能,机械能,电能 B. 核能,内能,机械能,电能
C. 核能,机械能,内能,电能 D. 核能,内能,化学能,电能
3.下列说法正确的是( )
A. 核能是指原子核发生变化时所释放的能量 B. 核废料可以像普通垃圾一样处理
C. 原子弹和氢弹都是利用核裂变 D. 目前核电站获得核能的途径是核聚变
4.关于太阳能的下列说法中,不正确的是( )
A. 太阳能分布广阔,获取比较方便
B. 太阳能安全、清洁,利用太阳能不会给环境带来污染
C. 太阳能是可供人类利用的一种新能源,但无法被人直接利用
D. 对于人类来说,太阳能几乎是一种取之不尽、用之不竭的永久性能源
5.下列各组能源中,都属于可再生能源的是( )
A. 煤、地热能 B. 天然气、潮汐能 C. 水能、风能 D. 核能、太阳能
6.能量既不会凭空产生,也不会凭空消失,只会由一种形式转化为另一种形式,或者从一个物体转移到另一个物体。能源危机产生的根本原因是( )
A. 能量的转移和转化遵循守恒定律 B. 人们在能量的转化或转移中利用能量
C. 经转移或转化过程可利用能量增加 D. 能量的转移和转化有方向性
7.关于“低能耗”、“低排放”、“低污染”的“低碳经济”模式的发展成为世界的主流,下列的做法不符合“低碳生活”要求的是( )
A. 若有可能,出行时尽量使用自行车 B. 大力发展以煤为燃料的火力发电
C. 大力开发利用太阳能和风能 D. 节约用水、用电、用气
8.如图是某城市开发区使用的“风光互补”景观照明灯。它“头顶”小风扇,“肩扛”光电池板,“腰挎”照明灯,“脚踩”蓄电池。下列解释合理的是( )
A. 光电池板是将电能转化为光能 B. 照明灯是将内能转化为电能
C. 小风扇利用风力发电,将机械能转化为电能 D. 蓄电池夜晚放电,将电能转化为化学能
9.关于能源及其利用的下列说法正确的是( )
A. 核能是可再生能源 B. 化石能源都是一次能源
C. 能量转化装置的效率可以达到100% D. 电能可以方便地获取,属于一次能源
10.同学们都是未来理想能源的探索者和使用者。关于未来理想能源,下列说法不合理的是( )
A. 必须全部转化为电能,可以保证大规模使用 B. 必须足够丰富,可以保证长期使用
C. 必须足够便宜,可以保证多数人用得起 D. 必须足够安全、清洁,可以保证不会严重影响环境
二、填空题
11.冬天,火炉把自己的________能传递给房间里的空气,供人们取暖;到了春天,我们不能把这些能量重新收集起来供来年再用,一般情况下,________能只能从高温物体转移到低温物体,不能相反,上述事例说明:能量的转化、能量的转移,都是有________性的.
12.风力发电将风能转化为________能,风能属于________(选填“可”或“不可”)再生能源。
13.如图所示是太阳能LED照明路灯,它主要由太阳能电池板、LED灯头等部分构成。LED是一种发光二极管,通过电流可以把电能直接转化成________能。太阳能清洁无污染,是在太阳内部氢原子核发生________(选填“裂变”或“聚变”)时释放出的核能。
三、计算题(共2题;共30分)
14.热电站既能发电,又能供热,随着热电站技术不断更新,煤的燃烧程度比传统火电站更充分。为深入了解,同学们对某热电站进行调查,获取的信息如下:
(1)①4000t煤完全燃烧放出多少热量?②20h发电多少千瓦时?(q煤=3×107J/kg)
(2)该热电站的能量利用率是多少?(百分号前保留一位小数)
(3)请你结合以上信息,写出两种提高热电站能量利用率的方法。
15.有一种太阳能路灯(电路如图所示),白天,光控开关S1与触点a接触,太阳能电池板为蓄电池充电;晚上,光控开关S1与触点b接触,给路灯供电。时间控制开关S2 , 晚上12点前与触点c接触,主灯发光,12点后与触点d接触,副灯发光。主灯为“24V 15W”的节能灯,副灯为“24V 10W”的节能灯,平均每天各工作6小时。求:
(1)路灯正常工作一天消耗的电能是多少千瓦时?
(2)已知太阳能电池板的面积为0.5m2 , 每平方米平均收集功率为1.5kW,若太阳光照射10小时能使路灯正常工作5天,求太阳能电池板光电转化效率。
(3)请举出这种太阳能路灯的两个优点。
四、综合题(共1题;共6分)
16.阅读短文,回答下列问题。
如图所示,风光互补路灯系统同时安装了风力发电机和太阳能电池板,有风时通过风力发电机发电,有阳光时通过太阳能电池板发电,并将电能储存至蓄电池中,供路灯照明使用。
下表为某型号风光互补路灯系统的部分技术参数,其中光电转化效率是指太阳能电池板将光能转化为电能的效率。最大输出功率是指风速达到最大限制风速时风力发电机的输出功率。
(1)能源的种类繁多,人们从不同角度对能源进行分类。太阳能和风能都属于( )
A.二次能源
B.可再生能源
C.不可再生能源
(2)风力发电机是根据________原理发电的。利用风力发电时,是将________能转化为________能。
(3)已知风力发电机的输出功率P与风速v的三次方成正比,若风力发电机的输出功率为50W,此时风速为________m/s。
(4)当太阳光照射到电池板表面处每平方米的功率为1000W时,太阳能电池板的输出功率为________W。
(5)请你从能源利用和环境保护两个方面谈谈大力开发和推广使用太阳能的意义________。
答案解析部分
一、单选题
1.【答案】 A
【考点】能源危机与能源消耗对环境的影响,能源与可持续发展
【解析】【解答】A. 人人都要节约用水、用电,不浪费能源和人为毁坏物品,通过这些节约的好习惯,有利于能源危机的解决,是可行的措施,A符合题意;
B. 火力发电站是目前电能获得的主要方式之一,所以在找到足以代替火力发电的方式之前是不能都关闭的,B不符合题意;
C. 石油、煤炭资源,一直以来是人类获得能源的主要方式,且目前仍为主要的能量来源,而核能和太阳能是新型的能源,但目前用的还比较少,不足以完全代替传统的化石类能源的使用,C不符合题意;
D. 在合适的地方可以大力发展水力和风力发电站,但不是所有的地方都适合的,如没有水的地方,不可能建设水力发电项目,D不符合题意;
故答案为:A。
【分析】从节能环保的角度分析解答即可.
2.【答案】 B
【考点】核电站发电过程中的能量转化
【解析】【解答】如图的能量转化过程为:核能通过裂变,产生内能,内能再通过汽轮机转化为机械能,机械能带动发电机产生电能。B符合题意。
故答案为:B
【分析】核电站主要组成包括:核反应堆、热交换器、汽轮机和发电机等,明确各部分的能量转化.
3.【答案】 A
【考点】核能,核聚变,核裂变
【解析】【解答】A. 目前核能的利用是裂变过程,过程中较重的原子核能够裂变为较轻的原子核,从中释放出巨大的能量,所以核能是指原子核发生变化时所释放的能量,A符合题意;
B. 核废料仍然具有放射性危害,所以不可以像普通垃圾一样处理,B不符合题意;
C. 原子弹利用核裂变,而氢弹利用的核聚变,C不符合题意;
D. 目前核电站获得核能的途径是核裂变,D不符合题意;
故答案为:A。
【分析】(1)核能是指原子核发生变化时所释放的能量;
(2)核废料仍然具有放射性危害,所以不可以像普通垃圾一样处理;
(3)原子弹利用核裂变,而氢弹利用的核聚变;
(4)目前核电站获得核能的途径是核裂变.
4.【答案】 C
【考点】太阳能及其利用与转化
【解析】【解答】A、任何地方都有太阳能,其分布广泛、获取方便,选项说法正确,不符合题意;
B、太阳能是一种清洁、无污染的能源,选项说法正确,不符合题意;
C、太阳能是一种新能源,可以直接利用,选项说法错误,符合题意;
D、太阳能是一种可再生能源,它取之不尽用之不竭,选项说法正确,不符合题意;
故答案为:C.
【分析】太阳能是由不断发生的核聚变产生的,地球上除核能、地热能和潮汐能以外的所有的能量,几乎都来自太阳.人类利用太阳能的三种方式是:①光热转换(太阳能热水器);②光电转换(太阳能电池);③光化转换(绿色植物).
5.【答案】 C
【考点】能源与可持续发展
【解析】【解答】水能和风能都是取之不尽的,属于可再生能源。
故答案为:C
【分析】像水能、风能、太阳能、生物质能等都是能够源源不断的从自然界得到的能源叫可再生能源.
6.【答案】 D
【考点】能量守恒,能源危机与能源消耗对环境的影响
【解析】【解答】能量既不会凭空产生,也不会凭空消失,只会由一种形式转化为另一种形式,或者从一个物体转移到另一个物体,即能量是守恒的,只所以还会有能源危机的问题,是因为能量的转移和转化是有方向性的,即能量转化为另一种形式后,不会再自发的转化回来,而不能被人们再利用。D符合题意。
故答案为:D。
【分析】有能源危机的问题,是因为能量的转移和转化是有方向性的.
7.【答案】 B
【考点】能源与可持续发展
【解析】【解答】解:A、出行时尽量使用自行车,可以减少废气的排放和节约能源,故A不合题意.
B、大力发展火力发电,会增加二氧化碳的排放,高耗能,故B符合题意.
C、大力开发利用太阳能和风能,可节能减排,故C不合题意.
D、节约用水、用电、用气,可以节能减排,故D不合题意.
故选B.
【分析】“低碳经济”就是要求节能减排,工业上减少化石燃料的燃烧,淘汰高耗能产业,研制新的能源,减少二氧化碳气体的排放等.
8.【答案】 C
【考点】太阳能及其利用与转化
【解析】【解答】A. 光电池板是将太阳能转化为电能,A不符合题意;
B. 照明灯是将电能转化为内能和光能,B不符合题意;
C. 小风扇利用风力发电,将机械能转化为电能,C符合题意;
D. 蓄电池夜晚放电时,将化学能转化为电能,D不符合题意;
故答案为:C。
【分析】判断能量的转化,我们主要看它要消耗什么能量,得到什么能量,因为总是消耗的能量转化为得到的能量.
9.【答案】 B
【考点】能源与可持续发展
【解析】【解答】A. 核能所使用的核燃料,取自自然界,是不可再生的,A不符合题意;
B. 化石能源直接来自于自然界,属于一次能源,B符合题意;
C. 能量转化装置的效率都低于100%,因为转化过程中,不可避免要向周围散发热量,所以不可能达到100%,C不符合题意;
D. 电能是由其它能量转化而来的,如风能、太阳能、热量、核能等形式的能量可以转化为电能,所以电能属于二次能源,D不符合题意;
故答案为:B。
【分析】像水能、风能、太阳能、生物质能等都是能够源源不断的从自然界得到的能源叫可再生能源.
由其它能量转化而来的能属于二次能源.
能量转化装置的效率都低于100%.
10.【答案】 A
【考点】能源与可持续发展
【解析】【解答】再理想的能源也不可能全部转化为电能,中间一定有损耗,A是不合理的。
故答案为:A
【分析】未来新能源应满足的条件:①贮量丰富;②价格便宜;③技术成熟;④安全清洁.
二、填空题
11.【答案】 内;内;方向
【考点】能量的转化或转移
【解析】【解答】冬天取暖时,是火炉的的燃料燃烧释放内能,内能传递给空气,空气湿度升高,以达到取暖的目的,春天不能再收集,是因为能量的转移和转化是有方向性的,所以内能只能从高温转移到低温物体。
答案:内能;内能;方向
【分析】能量的转移和转化是有方向性的.
12.【答案】 电;可
【考点】能源与可持续发展
【解析】【解答】风力发电将风能转化为电能;
风能在自然界可以重复获得,循环使用,属于可再生能源。
故答案为:电;可
【分析】风力发电将风能转化为电能;像水能、风能、太阳能、生物质能等都是能够源源不断的从自然界得到的能源叫可再生能源.
13.【答案】 光;聚变
【考点】太阳能及其利用与转化
【解析】【解答】LED是一种发光二极管,通过电流可以把电能直接转化成光能,所以发光效率比传统光源高很多;
太阳内部氢原子核一刻不停地发生着核聚变,产生巨大的能量,并不断向外辐射,地球不断地从太阳获得能量,太阳能的使用具有清洁无污染的特点。
故答案为: (1). 光 (2). 聚变
【分析】太阳能是由不断发生的核聚变产生的,地球上除核能、地热能和潮汐能以外的所有的能量,几乎都来自太阳.
三、<b >计算题
14.【答案】 (1)解:①根据 得:
4000t煤完全燃烧放出的热量为: ;
②20h发电量为: ;
(2)解:有效利用的能量为:
利用率为:
(3)解:提高热电站能量利用率的方法有:
①使燃料燃烧更充分,则相同的燃料释放的内能更多,可以提高利用率;
②提高发电效率;
③提高废弃(或“废气”)的能量利用率等。
【考点】热量的计算,能源与可持续发展,电功与热量的综合计算
【解析】【分析】(1) 根据 得4000t煤完全燃烧放出的热量;利用W=Pt求得 20h的发电量.
(2)40h所发的电能和向周边居民所提供的热能,对我们来说是有用的,可利用公式 来计算;已经计算出40h内煤完全燃烧放出的热量,可利用公式 计算出热电站的能量利用率.
(3)在当今资源较为紧缺的社会,能源的再利用,进而提高能源的利用率是节能的重点.
15.【答案】 (1)解:主灯一天消耗的电能为:
副灯一天消耗的电能为:
一天共消耗电能:
(2)解:电池板10小时收集的电能为:
路灯正常工作5天消耗的电能为:
太阳能电池板光电转化效率:
(3)①采用太阳能电池可以节约电能;②主灯和副灯切换工作,也节约电能;③太阳能零排放、无污染、取之不尽等。
【考点】太阳能的相关计算
【解析】【分析】(1)根据公式W=Pt可求一天路灯消耗的电能.
(2)结合题意先求收集的太阳能,进一步求出路灯正常工作5天消耗的电能,路灯正常工作5天消耗的电能与收集的太阳能的比值就是太阳能电池板光电转化效率.
(3)从环保、节能两个方面回答即可.
四、<b >综合题
16.【答案】 (1)B
(2)电磁感应;风;电
(3)6.0
(4)80
(5)太阳能取之不尽,用之不竭。从能源利用的角度看:大力开发太阳能,或以减少煤、石油、天然气等不可再生能源的消耗,有利于社会的可持续发展。从环境保护的角度看:大力开发太阳能,可减少二氧化碳气体的排放,减少二氧化碳、烟尘等有害物质对环境的破坏
【考点】太阳能及其利用与转化,能源与可持续发展
【解析】【解答】(1)太阳能、风能属于可再生能源,
故答案为:B;(2)风力发电机是根据电磁感应原理制成;风力发电时,将风能(机械能)转化为电能;(3)根据题意: 所以风速为: (4)太阳光照射到电池板表面处每平方米的功率为1000W时,太阳能电池板的输出功率为: (5)从能源利用来年,太阳能是可再生能源,所以不用担心用完的问题,它的作用可以节约化石类燃料的使用,有利用能源的可持续供应;从环境保护的角度看,太阳能使用中无污染,所以有利于环境的改善。
故答案为: (1). B (2). 电磁感应 (3). 风 (4). 电 (5). 6.0 (6). 80 (7). 太阳能取之不尽,用之不竭。从能源利用的角度看:大力开发太阳能,或以减少煤、石油、天然气等不可再生能源的消耗,有利于社会的可持续发展。从环境保护的角度看:大力开发太阳能,可减少二氧化碳气体的排放,减少二氧化碳、烟尘等有害物质对环境的破坏
【分析】(1)像水能、风能、太阳能、生物质能等都是能够源源不断的从自然界得到的能源叫可再生能源;像化石能源、核能等短期内不能从自然界得到补充的能源叫不可再生能源.
(2)发电机是根据电磁感应原理制成的,判断其能量转化,要看清该过程中的初始能量和最终形成的能量,进而判断出能量的转化过程.
(3)结合题意,风力发电机的输出功率P与风速v的三次方成正比,可求功率与风速的具体关系,再求风力发电机的输出功率为50W时的风速.
(4)结合题意,利用效率公式求太阳能电池板的输出功率.
(5)太阳能是由不断发生的核聚变产生的,地球上除核能、地热能和潮汐能以外的所有的能量,几乎都来自太阳.人类利用太阳能的三种方式是:①光热转换(太阳能热水器);②光电转换(太阳能电池);③光化转换(绿色植物).
初中第4节 能源与可持续发展单元测试课后作业题: 这是一份初中第4节 能源与可持续发展单元测试课后作业题,共18页。试卷主要包含了选择题,填空题,实验题,计算题,综合题等内容,欢迎下载使用。
初中物理人教版九年级全册第1节 能源优秀练习题: 这是一份初中物理人教版九年级全册第1节 能源优秀练习题,文件包含同步讲义人教版物理九年级全一册-第二十二章能源与可持续发展复习总结原卷版docx、同步讲义人教版物理九年级全一册-第二十二章能源与可持续发展复习总结解析版docx等2份试卷配套教学资源,其中试卷共37页, 欢迎下载使用。
人教版九年级全册第4节 能源与可持续发展课后复习题: 这是一份人教版九年级全册第4节 能源与可持续发展课后复习题,共7页。试卷主要包含了单选题,填空题等内容,欢迎下载使用。