高中物理人教版 (2019)选择性必修 第二册3 无线电波的发射和接收学案
展开无线电波的发射和接收
必备知识·自主学习
一、无线电波的发射
1.有效地向外发射电磁波,振荡电路必须具有的特点:
(1)采用开放电路:用开放电路可以使振荡电路的电磁场尽可能地分散到大的空间。
(2)要有足够高的振荡频率:频率越高,发射电磁波的本领越大。
2.载波:用来“运载”信号的高频等幅波。
3.调制:
(1)定义:把传递的信号“加”到载波上的过程。
(2)分类:
调幅:使高频电磁波的振幅随信号的强弱而改变的技术。
调频:使高频电磁波的频率随信号的强弱而改变的调制技术。
二、无线电波的接收
1.接收原理:电磁波在传播过程中如果遇到导体,会在导体中感应出振荡电流。
2.电谐振:当接收电路的固有频率跟传播来的电磁波的频率相同时,接收电路中产生的振荡电流最强的现象叫电磁谐振,也叫电谐振。
3.调谐:
(1)定义:使接收电路产生电谐振的过程。
(2)调谐电路:能够调谐的接收电路。
三、电视广播的发射和接收过程
1.电视广播信号也是一种无线电信号。在现代电视发射系统中,首先通过摄像机的感光器件将景物的光信号转变为电信号。
2.这种电信号通过线路直接传输时失真、损耗严重,需要通过载波将信号调制成高频信号再进行传播。
3.高频电视信号的传播方式主要有三种,即地面无线电传输、有线网络传输以及卫星传输。
4.在电视接收端,接收到高频电磁波信号以后,经过解调处理,就可以将得到的电信号通过显示设备转变为图像信息。
(1)频率越高,振荡电路发射电磁波本领越大。(√)
(2)电视台发射的电磁波都经过了调制。(√)
(3)当接收电路的固有频率和电磁波频率相同时,会出现电谐振现象。(√)
(4)收音机能够直接接收声波。(×)
(5)要使电视机的屏幕上出现图像,必须将电视机接收到的无线电信号解调。(√)
关键能力·合作学习
知识点一 电磁波的发射
1.发射电磁波的条件:
(1)要有足够高的振荡频率。理论研究表明,振荡电路向外界辐射能量的本领,即单位时间内辐射出去的能量,与振荡频率密切相关,频率越高,发射电磁波的本领越大。
(2)开放电路,要使振荡电路的电场和磁场分散到尽可能大的空间。
2.电磁波的发射示意图(如图所示):
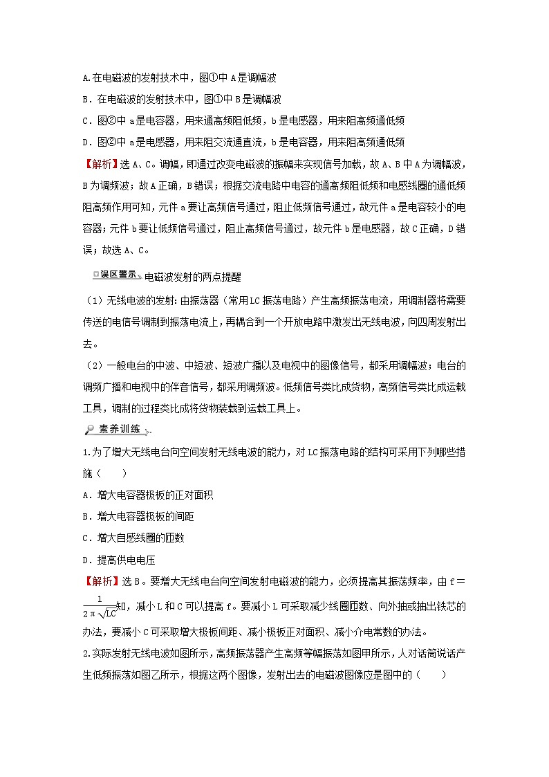
【典例】(多选)在电磁波发射技术中,使电磁波随各种信号而改变的技术叫调制,调制分调幅和调频两种。如图①所示有A、B两幅图。在收音机电路中天线接收下来的电信号既有高频成分又有低频成分,经放大后送到下一级,需要把高频成分和低频成分分开,只让低频成分输入下一级,如果采用如图②所示的电路,图中虚线框a和b内只用一个电容器或电感器。以下关于电磁波的发射和接收的说法中,正确的是( )
A.在电磁波的发射技术中,图①中A是调幅波
B.在电磁波的发射技术中,图①中B是调幅波
C.图②中a是电容器,用来通高频阻低频,b是电感器,用来阻高频通低频
D.图②中a是电感器,用来阻交流通直流,b是电容器,用来阻高频通低频
【解析】选A、C。调幅,即通过改变电磁波的振幅来实现信号加载,故A、B中A为调幅波,B为调频波;故A正确,B错误;根据交流电路中电容的通高频阻低频和电感线圈的通低频阻高频作用可知,元件a要让高频信号通过,阻止低频信号通过,故元件a是电容较小的电容器;元件b要让低频信号通过,阻止高频信号通过,故元件b是电感器,故C正确,D错误;故选A、C。
电磁波发射的两点提醒
(1)无线电波的发射:由振荡器(常用LC振荡电路)产生高频振荡电流,用调制器将需要传送的电信号调制到振荡电流上,再耦合到一个开放电路中激发出无线电波,向四周发射出去。
(2)一般电台的中波、中短波、短波广播以及电视中的图像信号,都采用调幅波;电台的调频广播和电视中的伴音信号,都采用调频波。低频信号类比成货物,高频信号类比成运载工具,调制的过程类比成将货物装载到运载工具上。
1.为了增大无线电台向空间发射无线电波的能力,对LC振荡电路的结构可采用下列哪些措施( )
A.增大电容器极板的正对面积
B.增大电容器极板的间距
C.增大自感线圈的匝数
D.提高供电电压
【解析】选B。要增大无线电台向空间发射电磁波的能力,必须提高其振荡频率,由f=知,减小L和C可以提高f。要减小L可采取减少线圈匝数、向外抽或抽出铁芯的办法,要减小C可采取增大极板间距、减小极板正对面积、减小介电常数的办法。
2.实际发射无线电波如图所示,高频振荡器产生高频等幅振荡如图甲所示,人对话筒说话产生低频振荡如图乙所示,根据这两个图像,发射出去的电磁波图像应是图中的( )
【解析】选B。高频振荡器产生高频等幅振荡,话筒结构是里边有碳膜电阻,它的阻值随压力变化而变化。当我们对着它说话时,空气对它的压力随着声音而变化,那么它的电阻也就随声音信号而变化,振荡电流的振幅也就随着声音信号而变化,这就是调制。它不但影响了正半周,也影响了负半周。
【加固训练】
已知某LC振荡电路向外发射的电磁波的波长和频率分别为λ、f,当该LC振荡电路中的电容器电容变为原来的时,该LC振荡电路向外发射的电磁波的波长和频率变为( )
A.λ,4f B.λ,2f
C.2λ,f D.4λ,f
【解析】选B。由f=可知,电容C减小到原来的时,振荡频率f增大到原来的2倍;由公式λ=可知,电磁波速度v不变,所以波长减到原来的,B正确。
知识点二 电磁波的接收
1.电磁波的接收原理:
(1)电磁波在空间传播时,如果遇到导体,就会使导体产生感应电流,感应电流的频率跟激起它的电磁波的频率相同。因此利用放在电磁波传播空间中的导体,就可以接收到电磁波。
(2)当接收电路的固有频率跟接收到的电磁波的频率相同时,接收电路中产生的振荡电流最强。
2.无线电波的接收:
(1)无线电波的接收电路。
(2)通过电谐振来选台。
①电谐振:当接收电路的固有频率跟接收到的电磁波的频率相同时,接收电路中产生的振荡电流最强的现象,类似于机械振动中的共振。
②调谐:使接收电路发生电谐振的过程。
(3)通过解调获取信号。
解调:把声音或图像等信号从高频振荡电流中还原出来的过程。调幅波的解调也叫检波。
(4)放大电路:经解调取出携带的信号,放大后再通过扬声器和显示设备还原成声音或图像的过程。
3.高频电视信号的传播方式:高频电视信号的传播方式主要有三种,即地面无线电传输、有线网络传输以及卫星传输。
【典例】(多选)图中甲为一个调谐接收电路,图乙、图丙、图丁为电路中的电流随时间变化的图像,则( )
A.i1是L1中的电流图像
B.i1是L2中的电流图像
C.i2是L2中的电流图像
D.i3是流过耳机的电流图像
【解析】选A、C、D。L1中为接收到的携带信号的无线电波,如图乙所示,但是由于L2和D串联,所以当L2的电压与D反向时,电路不通,因此这时L2没有电流,所以L2中的电流图像应是丙图,故A、C符合题意,B不符合题意;高频部分通过C2,通过耳机的电流为通过解调还原出来的信号,如同丁图中的i3,只有低频的音频电流,故选项D符合题意。
相近概念的辨析技巧
(1)调频和调幅:这是调制的两种方式,使电磁波的频率随信号改变的调制方式叫调频;使电磁波的振幅随信号改变的调制方式叫调幅。
(2)调制和解调:把低频电信号加载到高频等幅振荡电流上叫调制;把低频电信号从高频载波中检出来叫解调,是调制的逆过程。
1.(多选)下列说法正确的是( )
A.当处于电谐振时,所有的电磁波仍能在接收电路中产生感应电流
B.当处于电谐振时,只有被接收的电磁波才能在接收电路中产生感应电流
C.由调谐电路接收的感应电流,再经过耳机就可以听到声音了
D.由调谐电路接收的感应电流,再经过检波、放大,通过耳机才可以听到声音
【解析】选A、D。当处于电谐振时,所有的电磁波仍能在接收电路中产生感应电流,只不过频率跟谐振电路固有频率相等的电磁波,在接收电路中激发的感应电流最强。由调谐电路接收的感应电流,要再经过检波(也就是调制的逆过程)、放大,通过耳机才可以听到声音,故正确答案为A、D。
2.电视机的室外天线能把电信号接收下来,是因为( )
A.天线处于变化的电磁场中,天线中产生感应电流,相当于电源,通过馈线输送给LC电路
B.天线只处于变化的电场中,天线中产生感应电流,相当于电源,通过馈线输送给LC电路
C.天线只是有选择地接收某电台信号,而其他电视台信号则不接收
D.天线将电磁波传输到电视机内
【解析】选A。天线处于变化的电磁场中,天线中产生感应电流,相当于电源,通过馈线输送给LC电路,这个电流中包含空间中各个电台信号激起的电流,但是只有和调谐电路同频率的信号对应的电流最强,故A正确,B、C、D错误。
【加固训练】
如图所示为电视接收过程示意图,其工作过程顺序正确的是( )
A.解调——放大——调谐——显示
B.调谐——放大——解调——显示
C.调谐——解调——放大——显示
D.放大——调谐——解调——显示
【解析】选C。电磁波的接收过程是调谐——解调——放大——显示,故C正确。
【拓展例题】考查内容:电磁波与电场综合的应用
【典例】(1)静电场可以用电场线和等势面形象描述,电场线的疏密反映了电场强度的大小。
①请根据电场强度的定义和库仑定律推导出点电荷Q的场强表达式;
②点电荷的电场线和等势面分布如图甲所示,等势面S1、S2到点电荷的距离分别为r1、r2。请计算S1、S2上单位面积通过的电场线条数之比。
(2)宇宙中的天体在不断向外辐射电磁波,人们利用射电望远镜收集来自天体的电磁波进行观测,如图乙所示。假设A、B两个天体辐射功率相同,且都在均匀持续地辐射。天体A距地球1万光年,天体B距地球5万光年。(忽略电磁波传播过程中的损耗)
①用一架射电望远镜接收到A发出的电磁波功率为P1,则该望远镜接收到的来自天体B的电磁波功率P2是多大?
②为收集足够强的信号,增大望远镜口径是一种常用方法。为使接收到天体B的信号功率和天体A一样强,可将望远镜口径增大为原来的多少倍?
【解析】(1)①场源电荷的电荷量为Q,在距离Q为r的位置放置电荷量为q的检验电荷,根据库仑定律和场强的定义:有:F=k,E=
联立解得:E=k
②穿过两等势面单位面积上的电场线条数之比为:
==
(2)①令望远镜能接收到射电信号的有效面积为S,A、B两个天体的辐射功率为P,天体A距离地球1万光年,则望远镜接收到A发出的电磁波功率为:P1=·S,同理,望远镜接收到B发出的电磁波功率为:
P2=·S
联立可得:P2=P1
②直径为D的望远镜能够接收到的射电信号的有效面积为:S=πD2
则有:P1=·πD,P2=·πD
根据题意得:P1=P2,可得:D2=5D1
答案:(1)①E=k ② (2)①P1 ②5
情境·模型·素养
有一种家用取暖器,外形如图甲所示,它是由电热丝发热达到取暖的目的;如果从侧面剖开,它的主要结构如图乙所示,其中Q为电热丝,MN为一个内表面极为光滑的金属弧面。
探究:
(1)电热丝通电后产生的是什么?它通过MN的内表面产生什么反射?
(2)弧面金属板MN与哪种器材的作用相似?
(3)电热丝安装在图示位置的目的是使热能怎么样射出?
【解析】(1)一切物体都向外辐射红外线,当电热丝通电后,向外辐射红外线,产生热量。当红外线射到表面极为光滑的金属弧面发生镜面反射。(2)弧面金属板MN形状与凹面镜相似。(3)平行光经凹面镜反射后,反射光线会会聚在焦点上。光路是可逆的,电热丝处于焦点处,故产生平行光向外辐射。
答案:(1)产生热量 镜面反射 (2)凹面镜 (3)平行射出
某高速公路自动测速仪装置如图甲所示,雷达向汽车驶来的方向发射不连续的电磁波,每次发射时间约为10-6 s,相邻两次发射时间间隔为t,当雷达向汽车发射无线电波时,在显示屏上呈现出第一个尖形波;再接收到反射回来的无线电波时,在显光屏上呈现出第二个尖形波,根据两个波的距离,可以计算出汽车距雷达的距离,根据自动打下的纸带如图乙所示。
探究:
求出该汽车的车速,请根据给出的t1、t、t2、c求出汽车车速的表达式。
【解析】电磁波在真空中传播的速度等于光速c
第一次发射电磁波,知汽车距离雷达的距离为s1=
第二次发射电磁波,知汽车距离雷达的距离为s2=
汽车行驶的位移等于两次发射电磁波时汽车距离雷达的路程差,即s=s1-s2
则汽车的速度v=
联立解得:v=。
答案:v=
课堂检测·素养达标
1.(2021·济南高二检测)调谐电路的可变电容器的动片从完全旋入到完全旋出仍接收不到较高频率电台发出的电信号,如果要接收到这个电台的信号,应该采取的措施是( )
A.增大调谐电路中线圈的匝数
B.加大电源电压
C.增加调谐电路中的电容
D.将线圈中的铁芯抽出
【解析】选D。当调谐电路的固有频率等于接收电磁波的频率时,发生电谐振才能较好地收到电台信号,本题中接收不到信号的原因是调谐电路的固有频率较低,由f=可知,在电容C无法再调节的情况下,可减小L以提高f,故选D。
2.关于电磁波的发射与接收,下列说法中正确的是( )
A.调频与调幅都是用高频载波发送信号,原理相同,无本质区别
B.解调是将低频信号加载到高频电磁波上进行发射传送的过程
C.手持移动电话与其他用户通话时,要靠较大的固定的无线电台转送
D.调谐就是将接收电路的振幅调至与电磁载波的振幅相同
【解析】选C。调频与调幅都是用高频载波发送信号,但是原理不同,故A错误;解调是接收电磁波过程中的步骤,是将低频信号从高频载波信号中分离出来的过程,故B错误;手持移动电话与其他用户通话时,由于手持移动电话的天线很简单,灵敏度不高,所以要靠较大的固定的无线电台转送,故C正确;调谐是将接收电路的频率调至与电磁波的频率相同,故D错误。
3.(多选)下列对无线电广播要对电磁波进行调制的原因的说法正确的是( )
A.经过调制后的高频电磁波向外辐射能量的本领更强
B.经过调制后的电磁波在空间传播得更快
C.经过调制后的电磁波在空间传播波长才能不变
D.经过调制后的高频电磁波才能把我们要告知对方的信号有效地传递出去
【解析】选A、D。调制是把低频信号加到高频电磁波上增强发射能力,频率变大,即辐射本领变强,A符合题意;电磁波的波速接近光速,传播速度不变,B不符合题意;根据v=λf可知,速度不变的情况下,频率改变,则波长必然改变,C不符合题意;要把电磁波有效地发射出去,必须有足够高的频率,经过调制之后的波具有较高频率,从而把我们要告知对方的信息有效地传递出去,D符合题意。
4.各地接收卫星电视讯号的抛物面天线如图所示,天线顶点和焦点连线(OO′)与水平面间的夹角为仰角α,OO′在水平面上的射影与当地正南方向的夹角为偏角β,接收定位于东经105.5°的卫星电视讯号(如CCTV-5)时,OO′连接应指向卫星,我国各地接收天线的取向情况是( )
A.有可能β=0°,α=90°
B.与卫星经度相同的各地,α随纬度的增高而减小
C.经度大于105.5°的各地,天线是朝南偏东的
D.在几十甚至几百平方千米的范围内,天线取向几乎是相同的(我国自西向东的经度约为73°~135°)
【解析】选B。我国领土的最南端在北纬 4°附近,所以不会出现α=90°的情况,A错;天线所在位置处的纬度越高,距卫星越远,所以α越小,B正确;经度大于105.5°的各地,天线应是朝南偏西方向,C错;位置不同,天线的取向不同,D错。
高中物理人教版 (2019)选择性必修 第二册3 无线电波的发射和接收学案设计: 这是一份高中物理人教版 (2019)选择性必修 第二册3 无线电波的发射和接收学案设计,共9页。学案主要包含了课前自主学习等内容,欢迎下载使用。
高中物理人教版 (2019)选择性必修 第二册3 无线电波的发射和接收学案设计: 这是一份高中物理人教版 (2019)选择性必修 第二册3 无线电波的发射和接收学案设计,共12页。
高中物理人教版 (2019)选择性必修 第二册1 电磁振荡学案: 这是一份高中物理人教版 (2019)选择性必修 第二册1 电磁振荡学案,共9页。

