所属成套资源:2023版物理高考人教版一轮复习讲义【解析版】
2023版步步高物理一轮复习讲义第一章 专题强化一 运动图像问题
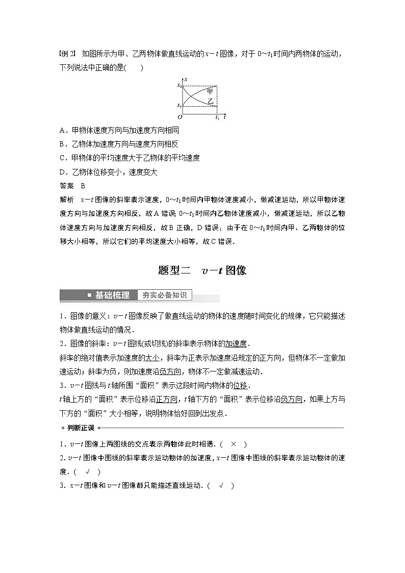
展开专题强化一 运动图像问题目标要求 1.知道几种运动图像的物理意义.2.会由图像分析物体的运动情况.3.能根据图像判断或求解图像以外的物理量.4.掌握运动图像间的相互转化.题型一 x-t图像1.图像的意义:x-t图像反映了做直线运动的物体的位移随时间变化的规律.2.x-t图像中的“交点”“斜率”“截距”的意义(1)交点:两图线有交点,说明两物体相遇.(2)斜率:表示速度的大小及方向.(3)截距:纵轴截距表示t=0时刻的初始位置,横轴截距表示位移为零的时刻.1.x-t图像表示物体运动的轨迹.( × )2.x-t图像上两图线的交点表示两物体此时相遇.( √ )例1 (多选)(2018·全国卷Ⅲ·18)甲、乙两车在同一平直公路上同向运动,甲做匀加速直线运动,乙做匀速直线运动.甲、乙两车的位置x随时间t的变化如图所示.下列说法正确的是( )A.在t1时刻两车速度相等B.从0到t1时间内,两车走过的路程相等C.从t1到t2时间内,两车走过的路程相等D.在t1到t2时间内的某时刻,两车速度相等答案 CD解析 x-t图像的斜率表示速度,则可知t1时刻乙车速度大于甲车速度,A项错误;由两图线的纵截距知,出发时甲在乙前面,t1时刻图线相交表示两车相遇,可得0到t1时间内乙车比甲车多走了一段距离,B项错误;t1和t2时刻两图线都相交,表明两车在两个时刻均在同一位置,从t1到t2时间内,两车走过的路程相等,在t1到t2时间内,两图线有斜率相等的一个时刻,该时刻两车速度相等,C、D项正确.例2 如图所示为甲、乙两物体做直线运动的x-t图像,对于0~t1时间内两物体的运动,下列说法中正确的是( )A.甲物体速度方向与加速度方向相同B.乙物体加速度方向与速度方向相反C.甲物体的平均速度大于乙物体的平均速度D.乙物体位移变小,速度变大答案 B解析 x-t图像的斜率表示速度,0~t1时间内甲物体速度减小,做减速运动,所以甲物体速度方向与加速度方向相反,故A错误;0~t1时间内乙物体速度减小,做减速运动,所以乙物体速度方向与加速度方向相反,故B正确,D错误;由于在0~t1时间内甲、乙两物体的位移大小相等,所以它们的平均速度大小相等,故C错误.题型二 v-t图像1.图像的意义:v-t图像反映了做直线运动的物体的速度随时间变化的规律,它只能描述物体做直线运动的情况.2.图像的斜率:v-t图线(或切线)的斜率表示物体的加速度.斜率的绝对值表示加速度的大小,斜率为正表示加速度沿规定的正方向,但物体不一定做加速运动;斜率为负,则加速度沿负方向,物体不一定做减速运动.3.v-t图线与t轴所围“面积”表示这段时间内物体的位移.t轴上方的“面积”表示位移沿正方向,t轴下方的“面积”表示位移沿负方向,如果上方与下方的“面积”大小相等,说明物体恰好回到出发点.1.v-t图像上两图线的交点表示两物体此时相遇.( × )2.v-t图像中图线的斜率表示运动物体的加速度,x-t图像中图线的斜率表示运动物体的速度.( √ )3.x-t图像和v-t图像都只能描述直线运动.( √ )1.无论x-t图像、v-t图像是直线还是曲线,所描述的运动都是直线运动,图像的形状反映了x与t、v与t的函数关系,而不是物体运动的轨迹.2.x-t图像中两图线的交点表示两物体相遇,v-t图像中两图线的交点表示该时刻两物体的速度相等,并非相遇.3.位置坐标x-y图像则能描述曲线运动,图线交点表示物体均经过该位置,但不一定相遇,因为不知道时间关系.例3 (2022·广东深圳市实验中学月考)如图为一质点做直线运动的v-t图像,下列说法正确的是( )A.BC段表示质点通过的位移大小为34 mB.在18~22 s时间内,质点的位移为24 mC.整个过程中,BC段的加速度最大D.整个过程中,E点所对应的时刻离出发点最远答案 A解析 BC段,质点的位移为x=eq \f(5+12,2)×4 m=34 m,选项A正确;在18~22 s时间内,质点的位移为x=eq \f(12×2,2) m+(-eq \f(12×2,2)) m=0 m,选项B错误;由题图看出,CE段图线斜率的绝对值最大,则CE段对应过程的加速度最大,选项C错误;由题图看出,在0~20 s时间内,速度均为正值,质点沿正方向运动,在20~22 s时间内速度为负值,质点沿负方向运动,所以整个过程中,D点对应时刻离出发点最远,选项D错误.例4 (多选)雨雪天气时路面湿滑,汽车在紧急刹车时的刹车距离会明显增加.如图所示为驾驶员驾驶同一辆汽车在两种路面紧急刹车时的v-t图像,驾驶员的反应时间为1 s.下列说法正确的是( )A.从t=0到停下,汽车在湿滑路面的平均速度大于在干燥路面的平均速度B.从t=1 s到停下,汽车在湿滑路面的平均速度大于在干燥路面的平均速度C.从t=0到停下,汽车在湿滑路面的行驶距离比在干燥路面的行驶距离多15 mD.从t=1 s到停下,汽车在湿滑路面的加速度是在干燥路面的加速度的0.75倍答案 CD解析 从t=0到停下,汽车在湿滑路面的位移为x1=30×1 m+eq \f(4×30,2) m=90 m平均速度为v1=eq \f(90,5) m/s=18 m/s汽车在干燥路面的位移为x2=30×1 m+eq \f(3×30,2) m=75 m平均速度为v2=eq \f(75,4) m/s=18.75 m/s,x1-x2=15 m,故A错误,C正确;从t=1 s到停下,汽车在湿滑路面的平均速度v1′=eq \f(30,2) m/s=15 m/s,汽车在干燥路面的平均速度v2′=eq \f(30,2) m/s=15 m/s,故B错误;从t=1 s到停下,汽车在湿滑路面的加速度大小a1=eq \f(30,4) m/s2=7.5 m/s2,汽车在干燥路面的加速度大小a2=eq \f(30,3) m/s2=10 m/s2,则从t=1 s到停下,汽车在湿滑路面的加速度是在干燥路面的加速度的0.75倍,故D正确.题型三 用函数法解决非常规图像问题1.用函数思想分析图像对于非常规运动图像,可由运动学公式推导出两个物理量间的函数关系,来分析图像的斜率、截距、面积的含义.2.三类图像(1)a-t图像由Δv=aΔt可知图像中图线与横轴所围面积表示速度变化量,如图甲所示.(2)eq \f(x,t)-t图像由x=v0t+eq \f(1,2)at2可得eq \f(x,t)=v0+eq \f(1,2)at,截距b为初速度v0,图像的斜率k为eq \f(1,2)a,如图乙所示.(3)v2-x图像由v2-v02=2ax可知v2=v02+2ax,截距b为v02,图像斜率k为2a,如图丙所示.例5 一物体由静止开始,在粗糙的水平面内沿直线运动,其加速度a随时间t变化的a-t图像如图所示.若选物体开始运动的方向为正方向,那么,下列说法中正确的是( )A.在0~2 s的时间内,物体先做匀速直线运动后做匀减速运动B.在2 s时物体的位移最大C.在2~3 s的时间内,物体速度的变化量为-1 m/sD.在0~4 s的时间内,物体的位移为零答案 C解析 0~1 s,加速度不变,物体做匀加速运动,1~2 s加速度数值减小,物体做加速度减小的变加速运动,A错误;2 s时,加速度为0,速度最大,B错误;a-t图像中图线与横轴所围的面积表示速度的变化量,2~3 s的时间内,速度变化量为Δv=eq \f(1,2)×1×(-2) m/s=-1 m/s,C正确;0~4 s内,物体的速度变化量为0,即物体在4 s时停止运动,位移不为0,D错误.例6 动力车在刹车过程中位移和时间的比值eq \f(x,t)与t之间的关系图像如图所示,则下列说法正确的是( )A.动力车的初速度为20 m/sB.刹车过程动力车的加速度大小为2.5 m/s2C.刹车过程持续的时间为8 sD.4 s内刹车位移为60 m答案 A解析 由题图可得eq \f(x,t)=-2.5t+20 (m/s),根据匀变速直线运动位移与时间的关系式x=v0t+eq \f(1,2)at2,得eq \f(x,t)=eq \f(1,2)at+v0,对比可得,v0=20 m/s,a=-5 m/s2,即刚刹车时动力车的速度大小为20 m/s,刹车过程动力车的加速度大小为5 m/s2,故A正确,B错误;刹车过程持续的时间为t=eq \f(0-v0,a)=eq \f(0-20,-5) s=4 s,故C错误;整个刹车过程动力车经过的位移为x=eq \f(v0,2)t=eq \f(20,2)×4 m=40 m,故D错误.例7 如图所示是某物体做直线运动的v2-x图像(其中v为速度,x为位置坐标),下列关于物体从x=0处运动至x=x0处的过程分析,其中正确的是( )A.该物体做匀加速直线运动B.该物体的加速度大小为eq \f(v02,x0)C.当该物体的速度大小为eq \f(1,2)v0时,位移大小为eq \f(3,4)x0D.当该物体的位移大小为eq \f(1,2)x0时,速度大小为eq \f(1,2)v0答案 C解析 由匀变速直线运动速度与位移的关系式v2-v02=2ax可得v2=2ax+v02,由题图可知物体的加速度恒定不变,由于物体的速度减小,故物体做匀减速直线运动,选项A错误;由v2=2ax+v02知,v2-x图像的斜率等于2a,由题图可得2a=-eq \f(v02,x0),则得物体的加速度为a=-eq \f(v02,2x0),加速度大小为eq \f(v02,2x0),选项B错误;当该物体速度大小为eq \f(1,2)v0时,v2=eq \f(1,4)v02,可得x=eq \f(3x0,4),选项C正确;当该物体位移大小为eq \f(1,2)x0时,可得v2=eq \f(1,2)v02,速度大小为eq \f(\r(2),2)v0,选项D错误.题型四 图像间的相互转化1.解决图像转换类问题的一般流程:2.要注意应用解析法和排除法,两者结合提高选择题图像类题型的解题准确率和速度.例8 一质点由静止开始做直线运动的v-t关系图像如图所示,则该质点的x-t关系图像可大致表示为选项图中的( )答案 B解析 根据x-t图像中图线的斜率表示速度可知,该质点的x-t关系图像可大致表示为B图.例9 一物体由静止开始沿直线运动,其加速度随时间变化的规律如图所示.取物体开始运动的方向为正方向,则下列关于物体运动的v-t图像正确的是( )答案 C解析 根据加速度随时间变化的图像可得,0~1 s内为匀加速直线运动,速度v=at,速度为正方向,选项D错误;第1 s末的速度v=1 m/s,1~2 s内加速度变为负值,而速度为正方向,因此为匀减速运动,到2 s末,速度减小为0,选项B错误;2~3 s,加速度为正方向,初速度为0,物体做正方向的匀加速直线运动,即从第2 s开始重复前面的运动,选项C正确,A错误.题型五 应用图像解决动力学问题在物理中,有些动力学问题特别是物体做变加速直线运动时,根据运动学公式进行计算比较繁琐或难以解决,我们可以利用图像法使问题直观明了,从而迅速解决问题.一般解题策略如下:(1)认真审题,根据需要确定纵、横坐标轴对应的物理量.(2)结合具体的物理过程和相应的物理规律,找出两物理量的制约关系,作出函数图像.(3)根据图像结合数学知识进行分析、判断.例10 某同学欲估算飞机着陆时的速度,他假设飞机在平直跑道上做匀减速运动,飞机在跑道上滑行的距离为x,从着陆到停下来所用的时间为t,实际上,飞机的速度越大,所受的阻力越大,则飞机着陆时的速度应是( )A.v=eq \f(x,t) B.v=eq \f(2x,t)C.v>eq \f(2x,t) D.eq \f(x,t)

