所属成套资源:教科版高中物理必修第一册成套课时学案
教科版 (2019)必修 第一册1 牛顿第一定律学案设计
展开
这是一份教科版 (2019)必修 第一册1 牛顿第一定律学案设计,共8页。
一、亚里士多德的运动理论
地球上的运动分为两类
1.自然运动:无须外力的帮助,自身就能实现,如气、火等轻的东西向上运动,重的东西向下运动.
2.受迫运动:必须依靠外力的不断作用才能维持,外力消失,受迫运动就会停止,如拉动地面上的小车,推动桌面上的书本.
二、伽利略的研究工作
1.理想实验
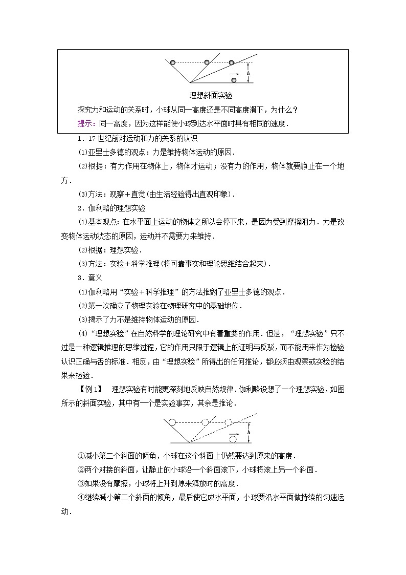
如图所示,让小球沿左斜面向下运动,会越来越快;随后小球沿右斜面向上运动,会越来越慢.若摩擦可以忽略不计,小球最终会到达与左斜面同样的高度.改变右斜面的坡度,坡度越小,小球要达到同样的高度经过的坡长就会越长.由此,伽利略推测,如果右斜面变成水平面,并且没有任何阻碍,小球将达不到原来的高度,就应永远运动下去.
伽利略的理想实验示意图
2.结论:不受其他物体作用时,原来运动的物体将会做匀速直线运动.
三、牛顿第一定律 惯性
1.牛顿第一定律
一切物体总保持匀速直线运动状态或静止状态,直到有外力迫使它改变这种状态为止.
2.惯性
(1)惯性:物体都有保持匀速直线运动状态或静止状态的性质.牛顿第一定律也叫惯性定律.
(2)一切物体都具有惯性,惯性是物体的固有属性.
四、质量是惯性大小的量度
质量是惯性大小的唯一量度,质量越大,物体的惯性越大,物体运动状态越不易改变.
1.思考判断(正确的打“√”,错误的打“×”)
(1)伽利略的理想实验说明了力是维持物体运动的原因.(×)
(2)牛顿第一定律是由实验直接归纳总结得出的.(×)
(3)由牛顿第一定律可知,当一个做匀加速直线运动的物体所受外力全部消失时,物体立刻停止运动.(×)
(4)速度越大,物体的惯性越大.(×)
2.(多选)由牛顿第一定律可知( )
A.物体的运动是依靠惯性来维持的
B.力停止作用后,物体的运动就不能维持
C.物体做变速运动时,一定有外力作用
D.力是改变物体惯性的原因
AC [物体具有保持原来静止状态或匀速直线运动状态的性质叫作惯性,由于惯性的存在,物体才保持原来的运动状态,A正确;力是改变物体运动状态的原因,而不是维持物体运动的原因,B错误,C正确;惯性是物体的固有属性,力不能改变物体的惯性大小,D错误.]
3.关于物体的惯性,下列说法中正确的是( )
A.运动速度大的物体不能很快地停下来,是因为物体速度越大,惯性也越大
B.静止的火车启动时,速度变化慢,是因为静止的物体惯性大
C.乒乓球可以快速抽杀,是因为乒乓球惯性小
D.在宇宙飞船中的物体不存在惯性
C [惯性大小只与物体质量有关,与物体的速度无关,故A错误;质量是物体惯性大小的唯一量度,火车速度变化慢,表明它的惯性大,是因为它的质量大,与是否静止无关,故B错误;乒乓球能被快速抽杀,表明它的运动状态容易发生改变,是因为它的惯性小,故C正确;一切物体在任何情况下都有惯性,故D错误.]
理想斜面实验
探究力和运动的关系时,小球从同一高度还是不同高度滑下,为什么?
提示:同一高度,因为这样能使小球到达水平面时具有相同的速度.
1.17世纪前对运动和力的关系的认识
(1)亚里士多德的观点:力是维持物体运动的原因.
(2)根据:有力作用在物体上,物体才运动;没有力的作用,物体就要静止在一个地方.
(3)方法:观察+直觉(由生活经验得出直观印象).
2.伽利略的理想实验
(1)基本观点:在水平面上运动的物体之所以会停下来,是因为受到摩擦阻力.力是改变物体运动状态的原因,运动并不需要力来维持.
(2)根据:理想实验.
(3)方法:实验+科学推理(将可靠事实和理论思维结合起来).
3.意义
(1)伽利略用“实验+科学推理”的方法推翻了亚里士多德的观点.
(2)第一次确立了物理实验在物理研究中的基础地位.
(3)揭示了力不是维持物体运动的原因.
(4)“理想实验”在自然科学的理论研究中有着重要的作用.但是,“理想实验”只不过是一种逻辑推理的思维过程,它的作用只限于逻辑上的证明与反驳,而不能用来作为检验认识正确与否的标准.相反,由“理想实验”所得出的任何推论,都必须由观察或实验的结果来检验.
【例1】 理想实验有时能更深刻地反映自然规律.伽利略设想了一个理想实验,如图所示的斜面实验,其中有一个是实验事实,其余是推论.
①减小第二个斜面的倾角,小球在这个斜面上仍然要达到原来的高度.
②两个对接的斜面,让静止的小球沿一个斜面滚下,小球将滚上另一个斜面.
③如果没有摩擦,小球将上升到原来释放时的高度.
④继续减小第二个斜面的倾角,最后使它成水平面,小球要沿水平面做持续的匀速运动.
(1)请将上述理想实验的设想步骤按照正确的顺序排列________(只要填写序号即可).
(2)在上述的设想步骤中,有的属于可靠的事实,有的则是理想化的推论.下列关于事实和推论的分类正确的是 ( )
A.①是事实,②③④是推论
B.②是事实,①③④是推论
C.③是事实,①②④是推论
D.④是事实,①②③是推论
思路点拨:本题是在可靠事实的基础上进行合理推理,将实验理想化,进而得出正确的结论.
[解析] 体会伽利略的理想实验,可知顺序排列为②③①④,分类正确的是B.
[答案] (1)②③①④ (2)B
理想实验与真实的科学实验
(1)两者有原则性的区别.
(2)真实的科学实验是一种实践活动,而理想实验则是一种思维活动.
(3)真实的科学实验是可以实现的实验,而理想实验是由人们在抽象思维中设想出来而实际上无法做到的实验.
[跟进训练]
1.(多选)在力学理论的建立过程中,有许多伟大的科学家做出了贡献.关于科学家和他们的贡献,下列说法正确的是( )
A.伽利略认为力不是维持物体运动的原因
B.亚里士多德认为物体的运动不需要力来维持
C.牛顿最早指出力不是维持物体运动的原因
D.伽利略认为力是改变物体运动状态的原因
AD [伽利略认为力不是维持物体运动的原因,而是改变物体运动状态的原因,A、D正确,C错误;在历史上,亚里士多德认为力是维持物体运动的原因,他的观点是错误的,B错误.]
紧急刹车时,你知道不系安全带的危害吗?
提示:由于惯性,车停,而人不停,易发生安全事故.
1.运动状态变化的三种情况
(1)速度的方向不变,只有大小改变.
(2)速度的大小不变,只有方向改变.
(3)速度的大小和方向同时发生改变.
2.对牛顿第一定律的理解
(1)明确了惯性的概念
牛顿第一定律的前半句话“一切物体总保持匀速直线运动状态或静止状态”,揭示了物体所具有的一个重要的属性——惯性,即物体具有保持匀速直线运动状态或静止状态的性质.牛顿第一定律指出一切物体在任何情况下都具有惯性,因此牛顿第一定律又叫惯性定律.
(2)揭示了力和运动的关系
牛顿第一定律的后半句话“直到有外力迫使它改变这种状态为止”,实质上是揭示了力和运动的关系,即力是改变物体运动状态的原因,而不是维持物体运动的原因.
(3)反映了物体不受外力时的运动状态
匀速直线运动或静止(即原来运动的保持其速度不变,原来静止的保持静止).不受外力作用的物体是不存在的,但物体所受外力的合力为零与不受外力在效果上是等效的,这就使牛顿第一定律具有了实际意义.
3.对惯性的理解
(1)惯性是物体的固有属性,惯性不是一种力.
(2)任何物体在任何情况下(不管是否受力,不管是否运动或怎样运动)都具有惯性.
(3)惯性的大小只由物体的质量决定,与其他因素无关,切勿认为物体的速度越大,惯性越大.
(4)惯性与惯性定律不同.惯性是万物皆有的保持原运动状态的一种属性,惯性定律则是物体不受外力作用时的运动定律.
【例2】 如图所示,在一辆表面光滑且足够长的小车上,有质量为m1和m2的两个小球(m1>m2),两个小球随车一起运动,当车突然停止运动时,若不考虑其他阻力,则两个小球( )
A.一定相碰 B.一定不相碰
C.不一定相碰D.无法确定
思路点拨:①小车表面光滑且不考虑其他阻力说明小球在水平方向上不受力的作用.②两小球随车一起运动说明两小球速度相同.
B [小车表面光滑,因此两小球在水平方向上没有受到外力的作用.原来两个小球与小车具有相同的速度,当车突然停止运动时,由于惯性,两个小球的速度不变,所以不会相碰,B正确.]
巧用牛顿第一定律
(1)由“因”索“果”:在判断力与运动之间的关系时,一定要把握准牛顿第一定律的含义,即力是改变物体运动状态的原因,而不是维持物体运动的原因.
(2)由“果”索“因”:如果物体的运动状态发生改变,则物体必然受到不为零的合外力的作用,所以判断物体的运动状态是否改变以及如何改变,应分析物体的受力情况.
(3)应用步骤:应用牛顿第一定律解释有关现象时,一要看物体原来的运动状态,二要看物体现在的受力情况及所受合力是否为零,最后判断由于物体具有惯性将会出现的现象.
上例中,将车突然停止运动改为车突然加速运动时,两小球是否相碰,两小球相对小车如何运动?
[提示] 不会相碰,若小车原来向右运动,则突然加速后两小球相对小车向左运动.
[跟进训练]
2.下列说法正确的是( )
A.牛顿第一定律是科学家凭空想象出来的,没有实验依据
B.牛顿第一定律无法用实验直接验证,因此是不成立的
C.理想实验的思维方法与质点概念的建立一样,都是一种科学抽象的思维方法
D.由牛顿第一定律可知,静止的物体一定不受外力作用
C [牛顿第一定律是在理想实验的基础上经过合理归纳总结出来的,但无法用实验来直接验证,故A、B错误;理想实验的思维方法与质点概念的建立相同,都是突出主要因素、忽略次要因素的科学抽象的思维方法,故C正确;物体静止时不受外力或合外力为零,故D错误.]
1.物理观念:惯性概念,牛顿第一定律内容及意义.
2.科学思维:理想斜面实验,会用惯性解释有关问题.
1.关于伽利略的理想实验,下列说法正确的是( )
A.完全是理想的,没有事实为基础
B.利用气垫导轨,就能使实验成功
C.是以可靠事实为基础,经科学抽象,深刻反映自然规律的
D.该实验说明力是改变物体运动状态的原因
C [伽利略的推论是不能用实验证明的,这是因为物体完全不受外力的作用实际上是不可能的,物体不受阻力的条件也是无法实现的.但是随着现代科学技术的进步,可以将摩擦阻力减小到很小,例如可以用气垫导轨实验近似地验证.伽利略理论实验仅仅说明了物体的运动不需要力来维持.故C正确.]
2.(多选)下面说法中正确的是( )
A.牛顿第一定律反映了物体不受外力作用时物体的运动规律
B.牛顿第一定律就是惯性
C.不受外力作用时,物体运动状态保持不变是由于物体具有惯性
D.运动的物体状态发生变化时,物体必定受到外力的作用
ACD [惯性是物体的固有性质,惯性大小仅由物体的质量决定,与物体是否受力及物体的运动状态无关.而惯性定律指物体在不受外力作用(合外力为零)的条件下所遵守的运动规律,它指出了力是改变物体运动状态的原因,而不是产生或维持物体运动的原因.总之,惯性和惯性定律是两个不同的概念,但惯性定律揭示出物体具有惯性.故选A、C、D.]
3.冰壶在冰面运动时受到的阻力很小,可以在较长时间内保持运动速度的大小和方向不变,我们可以说冰壶有较强的抵抗运动状态变化的“本领”.这里所指的“本领”是冰壶的惯性,则惯性的大小取决于( )
A.冰壶的速度 B.冰壶的质量
C.冰壶受到的推力D.冰壶受到的阻力
B [质量是惯性大小的唯一量度,故选项B正确,A、C、D错误.]
4.做自由落体运动的物体,如果下落过程中某时刻重力突然消失,物体的运动情况将是( )
A.悬浮在空中不动
B.速度逐渐减小
C.保持一定速度向下做匀速直线运动
D.无法判断
C [力是改变物体运动状态的原因,当力消失后,由于惯性,物体将保持原来的运动状态,故选项C正确.]
5.(新情境题)情境:在杂技表演中有一个节目叫“胸口碎大石”,让一个人躺在两个凳子上,找一块大石头压在人身上,然后另一个人用大锤砸石头,把石头砸成几块.
问题:这个节目所选石头,在人能承受的范围内,是越大越好还是越小越好?为什么?
[解析] 因为石头质量越大、其惯性就越大.石头的运动状态就越难改变,所以人受到的附加冲击力越小.故节目所选石头越大越好.
[答案] 见解析
亚里士多德的观点与伽利略的研究工作
牛顿第一定律 惯性
相关学案
这是一份人教版 (2019)1 牛顿第一定律导学案及答案,共19页。
这是一份教科版 (2019)必修 第一册第四章 牛顿运动定律7 超重与失重导学案及答案,共11页。
这是一份2020-2021学年第四章 牛顿运动定律6 牛顿运动定律的应用学案设计,共10页。

