















高中语文人教统编版选择性必修 中册11.2 *五代史伶官传序教学ppt课件
展开《五代史伶官传序》同步练习
一、【文言基础】
1.下列词语解释有误的一项是( )
A.抑本其成败之迹 抑:或者
B.原庄宗之所以得天下 原:原来
C.方其系燕父子以组 组:绳索
D.及凯旋而纳之 纳:收藏
2.下列加点词语的解释不正确的一项是( )
A.抑本其成败之迹 迹:事迹,事情的始末
B.此三者,吾遗恨也 恨:怨恨
C.遣从事以一少牢告庙 告:祭告
D.举天下之豪杰,莫能与之争 举:所有的
3.从文言句式看,下列各句与例句相同的一句是( )
例句:智勇多困于所溺
A.而身死国灭,为天下笑 B.此三者,吾遗恨也
C.则遣从事以一少牢告庙 D.方其系燕父子以组
4.下列句子中,句式与其他三项不同的一项是( )
A.而智勇多困于所溺 B.身死人手,为天下笑者
C.夫祸患常积于忽微 D.一夫作难而七庙隳
5.下列各句中“与”字的用法与其他三项不同的一项是( )
A.与尔三矢,尔其无忘乃父之志 B.契丹与吾约为兄弟
C.莫能与之争 D.当与秦相较
6.下列加点词意义相同的一组是( )
A.盛以锦囊,负而前驱 而皆背晋以归梁
B.此三者,吾遗恨也 小学而大遗,吾未见其明也
C.此制作之本意也 虽逾本色,不能复化
D.请其矢,盛以锦囊 请奉盆缶秦王
7.下面加点词解释全对的一项是( )
① 原庄宗之所以得天下 原:推究 ② 及凯旋而纳之 凯旋:取得胜利
③ 尔其无忘乃父之志 尔、其、乃:第二人称代词
④ 抑本其成败之迹 本:推究 ⑤ 逸豫可以亡身 逸豫:安乐
⑥ 泣下沾襟 泣:流泪
A.①②④ B.①⑤⑥ C.①④⑤ D.②⑤⑥
8.下列句中加点词从词类活用的角度看,不同于其他三项的一项是( )
A.一夫夜呼 B.函梁君臣之首
C.仓皇东出 D.负而前驱
9.下列各句中加点的词,意义与现代汉语最接近的一项是( )
A.至于誓天断发,泣下沾襟 B虽曰天命,岂非人事哉
C.则遣从事以一少牢告庙 D.忧劳可以兴国,逸豫可以亡身
10.下列有关文化常识的表述,正确的一项是( )
A.九州,古时天下分九州,即充州、冀州、青州、徐州、豫州、荆州、杭州、梁州、雍州。秦居雍州,后“九州”成为中国的别称。
B.黔首,战国时期和秦朝对百姓的称呼,与“氓隶之人”“迁徙之徒”意思相同,都指百姓。
C.少牢:羊、猪各一头。古代祭祀所用牺牲,行祭前需先饲养于牢,故“牢”指祭祀用的牲畜。根据牺牲搭配的种类不同而有太牢、少牢之分。天子祭祀社稷用太牢,诸侯祭祀用少牢。
D.战国四公子,是指齐国的孟尝君、赵国的春申君、楚国的平原君、魏国的信陵君,他们都出身贵族,以招揽宾客著称。
二、【理解性默写】
11.补写出下列句子中的空缺部分。
(1)《五代史伶官传序》的中心论点是:“____________,____________,_________”。
(2)《五代史伶官传序》引用《尚书》中的话“____________,____________”,结合庄宗得失天下的史实,得出结论:“____________,____________,____________。”
(3)《五代史伶官传序》借庄宗困于伶人而亡国的事警诫后人的句子是:“____________,____________,____________?”
三、【课内阅读】阅读下面的文言文,完成12—15题。
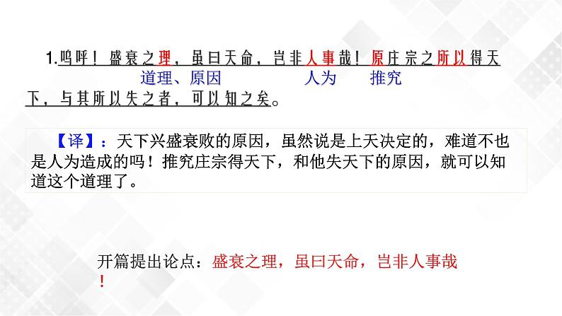
呜呼!盛衰之理,虽曰天命,岂非人事哉!原庄宗之所以得天下,与其所以失之者,可以知之矣。
世言晋王之将终也,以三矢赐庄宗,而告之曰:梁吾仇也燕王吾所立契丹与吾约为兄弟而皆背晋以归梁此三者吾遗恨也与尔三矢尔其无忘乃父之志庄宗受而藏之于庙。其后用兵,则遣从事以一少牢告庙,请其矢,盛以锦囊,负而前驱,及凯旋而纳之。
方其系燕父子以组,函梁君臣之首,入于太庙,还矢先王,而告以成功,其意气之盛,可谓壮哉!及仇雠已灭,天下已定,一夫夜呼,乱者四应,仓皇东出,未及见贼,而士卒离散,君臣相顾,不知所归;至于誓天断发,泣下沾襟,何其衰也!岂得之难而失之易欤?抑本其成败之迹,而皆自于人欤?《书》曰:满招损,谦得益。忧劳可以兴国,逸豫可以亡身,自然之理也。
故方其盛也,举天下之豪杰莫能与之争;及其衰也,数十伶人困之,而身死国灭,为天下笑。夫祸患常积于忽微,而智勇多困于所溺,岂独伶人也哉!
(选自《五代史伶官传序》)
12.下列对文中画波浪线部分的断句,正确的一项是( )
A.梁/吾仇也/燕王吾所立契丹/与吾约为兄弟/而皆背晋以归梁/此三者/吾遗恨也/与尔三矢/尔其无忘乃父之志/庄宗受而藏之于庙
B.梁/吾仇也/燕王/吾所立/契丹/与吾约为兄弟/而皆背晋以归梁/此三者/吾遗恨也/与尔三矢/尔其无忘乃父之志/庄宗受而藏之于庙
C.梁/吾仇也/燕王/吾所立/契丹与吾约为兄弟/而皆背晋以归梁/此三者吾遗恨也/与尔三矢/尔其无忘乃父之志/庄宗受而藏之于庙
D.梁/吾仇也/燕王/吾所立/契丹与吾约为兄弟/而皆背晋以归梁/此三者吾遗恨也/与尔三矢尔/其无忘乃父之志/庄宗受而藏之于庙
13.下列对文中加点词语的相关内容的解说,不正确的一项是( )
A.少牢:牛、羊、猪各一头。古代祭祀用牛、羊、猪各一头叫“少牢”,用羊、猪各一头叫“太牢”。
B.告庙:太子或诸侯出巡,遇兵戎等重大事件而祭告祖庙。
C.《书》指《尚书》,儒家经典之一,是上古典章文献的汇编。
D.伶官:封建时代称演戏的人为伶,在宫廷中授有官职的伶人,叫做伶官。
14.下列对原文内容的叙述和分析,不符合文意的一项是( )
A.开头提出盛衰由于人事的论点,并举出后唐庄宗得天下而又失天下的事例作为全文立论的根据,也为下文定下了感情基调。
B.第三段连用问句,并寓结论于疑问中,之后引《尚书》作答,引出古训,点明庄宗得失天下的原因,即本源在于“天命”。
C.篇末引出历史教训,含蓄地批评朝政,讽谏北宋统治者不要忘记历史教训,使文章阐述的事理更具有普遍性和现实意义。
D.文章既用平实的语言客观地叙述事例,又引《尚书》论证,深入浅出地说明道理,首尾采用反问句,感叹中包含着肯定。
15.把文中画横线的句子翻译成现代汉语。
(1)忧劳可以兴国,逸豫可以亡身,自然之理也。
(2)夫祸患常积于忽微,而智勇多困于所溺,岂独伶人也哉!
四、【高考链接】阅读下面的文言文,完成16—21题。
朋党论
欧阳修
臣闻朋党之说,自古有之,惟幸人君辨其君子、小人而已。
大凡君子与君子以同道为朋,小人与小人以同利为朋,此自然之理也。然臣谓小人无朋,惟君子则有之,其故何哉?小人所好者,利禄也;所贪者,货财也。当其同利之时,暂相党引以为朋者,伪也;及其见利而争先,或利尽而交疏,则反相贼害,虽其兄弟亲戚,不能相保。故臣谓小人无朋,其暂为朋者,伪也。君子则不然,所守者道义,所行者忠信,所惜者名节。以之修身,则同道而相益;以之事国,则同心而共济,终始如一。此君子之朋也。故为人君者,但当退小人之伪朋,用君子之真朋,则天下治矣!
尧之时,小人共工、欢兜等四人为一朋,君子八元、八恺十六人为一朋。舜佐尧,退四凶小人之朋,而进元、恺君子之朋,尧之天下大治。及舜自为天子,而皋、夔、稷、契等二十二人并立于朝,更相称美,更相推让,凡二十二人为一朋,而舜皆用之,天下亦大治。《书》曰:“纣有臣亿万,惟亿万心;周有臣三千,惟一心。”纣之时,亿万人各异心,可谓不为朋矣,然纣以亡国。周武王之臣,三千人为一大朋,而周用以兴。后汉献帝时,尽取天下名士囚禁之,目为党人,及黄巾贼起,汉室大乱,后方悔悟,尽解党人而释之,然已无救矣。唐之晚年,渐起朋党之论,及昭宗时,尽杀朝之名士,或投之黄河,曰:“此辈清流,可投浊流。”而唐遂亡矣。
夫前世之主,能使人人异心不为朋,莫如纣;能禁绝善人为朋,莫如汉献帝;能诛戮清流之朋,莫如唐昭宗之世;然皆乱亡其国。更相称美推让而不自疑,莫如舜之二十二臣,舜亦不疑而皆用之;然而后世不诮舜为二十二人朋党所欺,而称舜为聪明之圣者,以能辨君子与小人也。周武之世,举其国之臣三千人共为一朋,自古为朋之多且大,莫如周;然周用此以兴者,善人虽多而不厌也。
夫兴亡治乱之迹,为人君者可以鉴矣。
(有删改)
16.下列句子中加点词的解释,不正确的一项是( )
A.惟幸人君辨其君子、小人而已 幸:希望
B.暂相党引以为朋者 暂:暂时
C.然而后世不诮舜为二十二人朋党所欺 诮:嘲笑
D.夫兴亡治乱之迹迹:事情
17.对下列两组句子中加点词的意义和用法的判断,正确的一项是( )
①臣闻朋党之说
②舜亦不疑而皆用之
③大凡君子与君子以同道为朋
④以之修身,则同道而相益
A.①和②相同,③和④不同。 B.①和②相同,③和④相同。
C.①和②不同,③和④相同。 D.①和②不同,③和④不同。
18.以下各组句子中,分别说明“小人无朋”和“君子有朋”观点的一组是( )
A.①小人所好者,利禄也 ②所守者道义,所行者忠信
B.①当其同利之时,暂相党引以为朋者 ②善人虽多而不厌也
C.①舜佐尧,退四凶小人之朋 ②以之修身,则同道而相益
D.①及昭宗时,尽杀朝之名士 ②周有臣三千,惟一心
19.下列对原文有关内容的叙述和分析,不正确的项是( )
A.文章起笔不凡,鲜明地点出全文的主旨。开头一段包含三个方面的内容:朋党之说自古有之;朋党有君子与小人之别;人君要善于辨别。
B.第2段通过对比得出“退小人之伪朋,用君子之真朋,则天下治矣”的结论,增强了文章的说服力,同时领起下面的一段文字。
C.第3段以尧之时进元、恺君子之朋,晚唐昭宗杀害名土的史实,阐明迫害残杀君子之朋导致亡国的历史教训。
D.文章不讳言朋党,引用史实来说明君子之朋有利于国,小人之朋有害于国,希望人君用君子之真朋,退小人之伪朋。
20.把文中画横线的句子翻译成现代汉语。
(1)故为人君者,但当退小人之伪朋,用君子之真朋,则天下治矣!
(2)然而后世不诮舜为二十二人朋党所欺,而称舜为聪明之圣者,以能辨君子与小人也。
21.请简要分析在第3段中作者是怎样论证自己的观点的。
高中人教统编版11.2 *五代史伶官传序完美版ppt课件: 这是一份高中人教统编版11.2 *五代史伶官传序完美版ppt课件,共37页。PPT课件主要包含了功名事业三朝相,道德文章万事师,北宋欧阳修,伶官传序,文化常识积累等内容,欢迎下载使用。
高中语文人教统编版选择性必修 中册11.2 *五代史伶官传序一等奖ppt课件: 这是一份高中语文人教统编版选择性必修 中册11.2 *五代史伶官传序一等奖ppt课件,文件包含版本2《五代史伶官传序》课件pptx、版本2《五代史伶官传序》教案doc等2份课件配套教学资源,其中PPT共60页, 欢迎下载使用。
高中语文人教统编版选择性必修 中册11.2 *五代史伶官传序图文课件ppt: 这是一份高中语文人教统编版选择性必修 中册11.2 *五代史伶官传序图文课件ppt
