





所属成套资源:2022年中考物理二轮复习核心素养专题讲义
第10讲 电学5类作图-2022年中考物理二轮复习核心素养专题讲义
展开
这是一份第10讲 电学5类作图-2022年中考物理二轮复习核心素养专题讲义,文件包含第10讲电学5类作图解析版doc、第10讲电学5类作图原卷版doc等2份试卷配套教学资源,其中试卷共33页, 欢迎下载使用。
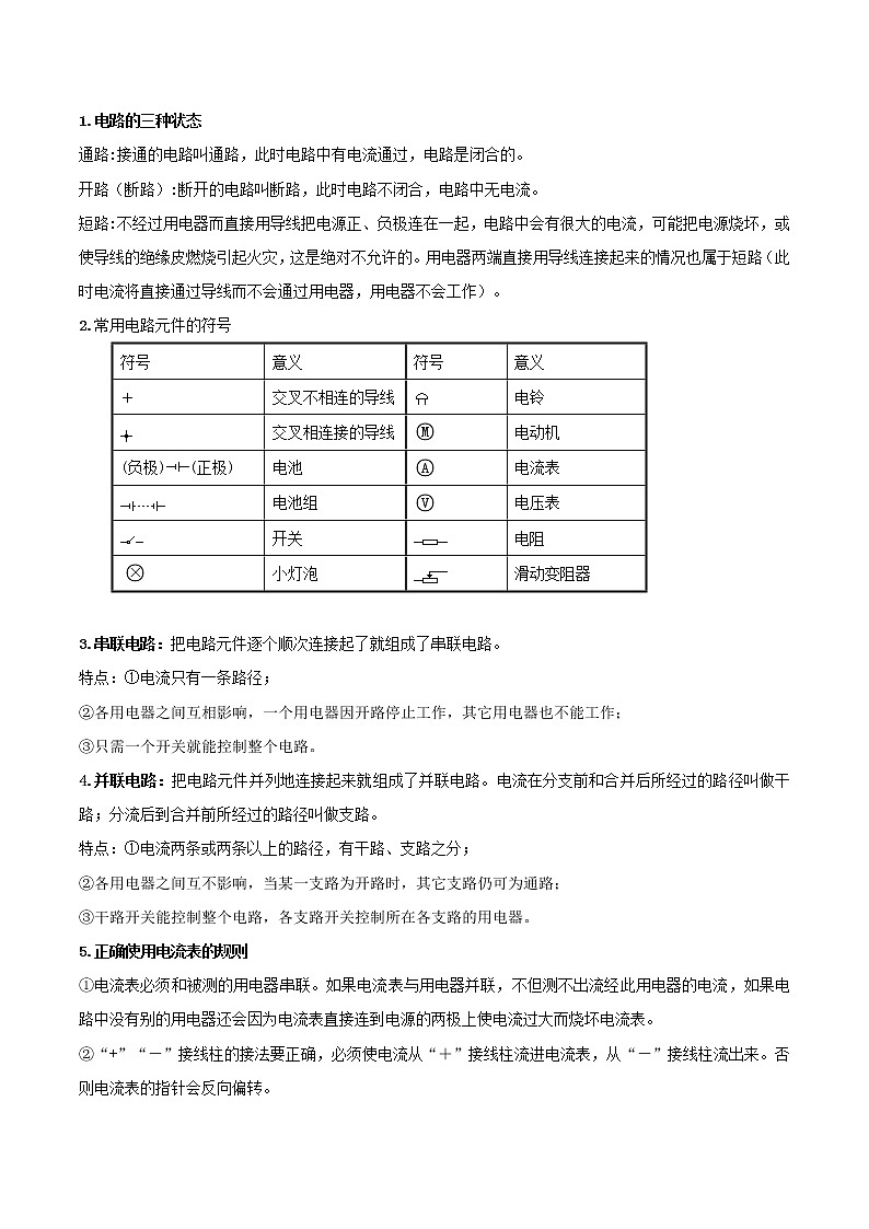
2022年中考物理二轮复习核心素养专题讲义 第10讲 电学5类中考作图问题 作图问题基本理论知识 一、根据要求设计电路(1)根据设计的要求,确定用电器、开关和电源的连接方式.(2)画出草图后再根据设计要求进行验证.(3)符合题目要求后,画出设计合理、规范的电路图. (4)设计电路的题型有的是选择题,即根据题意要求,给出设计好的四个电路图,让学出来符合题意的图;有的是解答题,根据要求,设计电路,把电路图画出来。二、添加电路元件符号的电路作图1.电流表(1)电流表的符号 (2)认识:一般是双量程,分别是0~3A , 0~0.6A 。(3)使用:遵循“两个必须”,“两个不能”,“三先三后”原则两个必须:①必须将电流表串联接入被测电路中。②必须使电流表的“+”接线柱流入,从“-”接线柱流出。两个不能:①所测电流不能超过电流表的量程。②不能将电流表直接接在电源的两极上。先调零后使用。三先三后:先调零后使用。先画图后连接。先认清分度值后读数。2.电压表(1)电压表的符号 (2)双量程:分别是0~3V , 0~15V。(3)分度值分别是0.1V,0.5V。(4)使用规则:遵循“两个必须”,“一个不能”,“三先三后”原则两个必须:必须将电压表并联接入被测电路的两端。必须使电流从电压表的“+”接线柱流入,从“-”接线柱流出。一个不能:所测电压不能超过电压表的量程。三先三后:先调零后使用。先画图后连接。先认清分度值后读数。 三、连接电路实物图1.电路的三种状态通路:接通的电路叫通路,此时电路中有电流通过,电路是闭合的。开路(断路):断开的电路叫断路,此时电路不闭合,电路中无电流。短路:不经过用电器而直接用导线把电源正、负极连在一起,电路中会有很大的电流,可能把电源烧坏,或使导线的绝缘皮燃烧引起火灾,这是绝对不允许的。用电器两端直接用导线连接起来的情况也属于短路(此时电流将直接通过导线而不会通过用电器,用电器不会工作)。2.常用电路元件的符号符号意义符号意义+交叉不相连的导线电铃交叉相连接的导线电动机(负极)(正极)电池电流表电池组电压表开关电阻小灯泡滑动变阻器 3.串联电路:把电路元件逐个顺次连接起了就组成了串联电路。特点:①电流只有一条路径;②各用电器之间互相影响,一个用电器因开路停止工作,其它用电器也不能工作;③只需一个开关就能控制整个电路。4.并联电路:把电路元件并列地连接起来就组成了并联电路。电流在分支前和合并后所经过的路径叫做干路;分流后到合并前所经过的路径叫做支路。特点:①电流两条或两条以上的路径,有干路、支路之分;②各用电器之间互不影响,当某一支路为开路时,其它支路仍可为通路;③干路开关能控制整个电路,各支路开关控制所在各支路的用电器。5.正确使用电流表的规则①电流表必须和被测的用电器串联。如果电流表与用电器并联,不但测不出流经此用电器的电流,如果电路中没有别的用电器还会因为电流表直接连到电源的两极上使电流过大而烧坏电流表。②“+”“-”接线柱的接法要正确,必须使电流从“+”接线柱流进电流表,从“-”接线柱流出来。否则电流表的指针会反向偏转。③被测电流不能超过电流表量程。若不能预先估计待测电流的大小时,应选用最大量程进行试触。若被测电流超过电流表的量程将使指针转出刻度范围把指针打弯或把电流表烧坏。在试触过程中若指针偏转超过最大值则应断开开关检查;如果指针偏转幅度太小(小于0.6A),会影响读数的准确性,应选用小量程档。④绝对不允许不经过用电器而把电流表直接连到电源的两极上。 否则将烧坏电流表。使用电表前,如果指针不指零,可调整中央调零螺旋使指针调零。6.正确使用电压表的规则(1)电压表必须和被测的用电器并联。(2)“+”“-”接线柱的接法要正确,必须使电流从“+”接线柱流进电压表,从“-”接线柱流出来。否则电压表的指针会反向偏转。(3)被测电压不能超过电压表量程。若不能预先估计待测电压的大小时,应选用最大量程进行试触。(4)电压表的两个接线柱可以直接连到电源的两极上,此时测得的是电源的电压值。使用电表前,如果指针不指零,可调整中央调零螺旋使指针调零。7.电学作图精准技巧(1)串联简单,并联抓住 “分支点”;(2)注意“分支点”、“+、-”接线柱、量程以及滑动变阻器的连线(“一上一下”和“阻值变化”);(3)首先判断用电器串并联,在根据要求把开关装到合适位置.8.根据电路图连接实物图注意:(1)先判断各元件的连接方式以及每个开关的控制作用。(2)注意电流表和电压表的接线柱接法和量程的选择,滑动变阻器的接线柱。 (3)根据各元件的位置,从电源正极开始,按电流通过的路径逐个连接电路元件,直到电源负极为止,选择最简单、直接的连线路径.(连接实物图要避免导线交叉)四、画电路图类1. 根据实物图画电路图:(1)分析电路,明确是串联还是并联.(2)电路图中各元件的顺序与实物图中的位置要一一对应.(3) 电路图中各元件位置应布置适当, 保持横平竖直,电路图匀称、美观、整齐、规范、元件不能画在拐角上.2.基本要求:在画电路图时,电源正负极、电路元件的位置及开关的状态与实物图要一一对应;电路图要画成“横平竖直”的长方形,元件不能画在转角处,导线相连处要用实点表示。五、与家庭电路有关的作图家庭电路作图应该注意以下几个方面1.家庭电路的组成部分:进户线→电能表→总开关→保险丝→用电器。2.家庭电路的连接:各种用电器是并联接入电路的,插座与灯座是并联的,控制各用电器工作的开关与用电器是串联的。3.开关和用电器串联,控制用电器,如果开关短路,用电器会一直工作,开关不能控制,但不会烧断干路上的保险丝。根据安全用电原则连接电路,每个开关都可以单独控制灯。4.家庭电路电流过大的原因(1)原因:发生短路或用电器总功率过大。(2)家庭电路保险丝烧断的原因:发生短路、用电器功率过大、选择了额定电流过小的保险丝。5.电路的三种状态:通路、断路和短路。通路:处处接通的电路。断路:断开的电路。短路:①电源短路:将导线直接连接在电源两端的电路。②用电器短路:将导线直接连接在用电器两端的电路。6.注意"三眼插座及保险丝"和"螺口灯泡及控制开关"与火线,零线和地线的连接.中考典型例题解析 【例题1】(2021内蒙古通辽)小强把台灯的插头插在插座上,插座上有一个开关S1和一个指示灯L1,台灯开关和灯泡分别用S2、L2表示,当只闭合S2时,台灯不发光,当只闭合S1时,指示灯发光,再闭合S2时,台灯发光。下列设计的电路符合要求的是( )A.B. C.D.【答案】D【解析】由题意可知,当只闭合S2时台灯不发光,当闭合S1时指示灯发光,再闭合S2时台灯发光,如果指示灯损坏,S1和S2都闭合时台灯也能发光,说明指示灯和台灯可以独立工作、互不影响即为并联,且S1位于干路,S2位于L2支路,据此分析选项得出答案。A.由电路图可知,当闭合S1时,电路断路,指示灯不发光,故A不符合题意;B.由电路图可知,当只闭合S2时,电路为台灯L2的简单电路,台灯能发光,故B不符合题意;C.由电路图可知,当只闭合S2时,指示灯L1和台灯L2串联,两者均发光,故C不符合题意;D.由电路图可知,只闭合S2时,电路断路,指示灯和台灯均不发光,只闭合开关S1时指示灯L1发光,再闭合S2时台灯发光,S1和S2都闭合时,指示灯损坏,台灯也能发光,故D符合题意。【点评】本题考查了电路图的设计,对于这类选择题,可以根据题意确定电路的连接情况,也可以适当运用代入法进行排除错误答案。【例题2】为使电路正常工作,请在图中恰当位置填入电流表或电压表。【答案】如图所示。【解析】电流从正极出来。分支后向上的圈里面如果是电流表,因为电阻很小,就把滑动变阻器短路了,只能是电压表。最后回到负极时,低个圈里面,如果是电压表,电阻很大,相当于断路,所以只能是电流表。【例题3】如图所示,电源电压为12V,用笔画线代替导线,将图中元件连接成电路,要求:电压表测量灯泡两端的电压,当滑动变阻器的滑片向左移动时,灯泡变亮。【答案】如图所示。【解析】为了连线清晰,首先把灯、滑动变阻器、开关、点烟串联。再把电压表和灯泡并联,注意电源、电压表正负接线柱。【例题4】(2021湖北鄂州)请根据实物图,画出对应电路图。【答案】如图所示。 【解析】根据电流法画电路图,先画出电池,电流从电池的正极出发经过开关,故画开关,用直线连接电池的正极和开关,依次是电流表分流,故经过电流表后分支出两条直线,其中一条支路电流经过灯泡L2、电流表A1后汇合,故依次画灯泡L2和电流表A1,另外一条支路经过灯泡L1后汇合,回到负极,故画灯泡L1后汇合,与负极相连。【例题5】(2021四川达州二模)用笔画线代替导线,将图中的拉线开关、电灯、熔断器和插座接入家庭电路中。要求:符合安全用电原则;熔断器控制插座;拉线开关控制电灯。【答案】如图所示:【解析】(1)灯泡接法:开关接在灯和火线之间,零线直接与灯泡的螺旋套相连:(2)安装三孔插座的原则,左孔接零线,中间插孔与地线相连,右孔接火线,保险丝要接在火线上。专题问题综合训练 1. (2021长春)小致设计了一款电动玩具警车。只闭合开关S1,警示灯L发光;只闭合开关S2,电动机工作,玩具警车运动。以下设计符合要求的是( )A. B. C. D. 【答案】A【解析】A.灯泡和电动机并联,只闭合开关S1,警示灯L发光,只闭合开关S2,电动机工作,故A符合题意;B.灯泡和电动机串联,两个开关都闭合时,灯泡发光,电动机工作,故B不符合题意;CD.只闭合开关S1,灯泡发光,电动机工作,只闭合开关S2,两个用电器都不工作,故CD不符合题意。2.(2021贵州黔东南州)过交通路口时要遵守“红灯停、绿灯行、黄灯也要等一等”的规则,吉样同学用小灯泡、电池、开关和导线来模拟路口的交通信号灯。要求红、绿、黄灯可独立发光,他设计了如图所示的电路图,其中符合题意的是( )A. B. C. D. 【答案】D【解析】要求红、绿、黄灯可独立发光,即它们互相不影响,它们应该并联。A.从图中可以看到,三个灯首尾相连,它们是串联,故A不符合题意;B.从图中可以看到,三个开关都闭合后,绿灯和黄灯两端分别连在一起,绿灯和黄灯并联,然后再和红灯串联,不是仅仅并联一种情况,故B不符合题意;C.从图中可以看到,三个开关都闭合后,红灯和绿灯两端分别连在一起,红灯和绿灯是并联,然后再和黄灯串联,不是仅仅并联一种情况,故C不符合题意;D.从图中可以看到,四个开关都闭合后,三个灯两端分别连在一起,它们是并联,故D符合题意。3.(2021四川成都)在医院住院部,病人需要护理时,闭合床头开关,就能及时通知值班室里的护士。这个呼叫电路应该怎么设计呢?实验小组进行了模拟设计。(1)设计呼叫电路时,下列因素中,不需要考虑的是 .A.护士工作很忙,要用多种信号提醒B.能够确定呼叫发出的位置C.呼叫信号强弱合适D.值班室是否有护士值班(2)小李同学以一个病房只有一张病床为例,设计了如图1所示的电路。该电路能不能达到呼叫目的?答: 。(3)当一个病房有三张病床时,小杨同学设计的电路如图2所示,小张同学设计的电路如图3所示。对比这两个电路,图3电路的优点是 .(4)关于图3所示呼叫电路的器材选择,下列说法中,不合理的是 。A.电源能长时间稳定供电B.指示灯选用15W的节能灯C.电铃额定功率不宜太大D.病房开关必须安全且使用方便(5)进一步讨论发现,图3所示的呼叫电路还不够完善,应该继续改进。【答案】(1)D;(2)能达到;(3)能够确定发出呼叫的床位;(4)B。【解析】(1)根据呼叫电路的作用分析;(2)根据电路的连接方式分析;(3)在设计电路时,护士站在铃响灯亮时要能确定呼叫的床位;(4)根据电路的作用、安全用电、节约用电的常识分析。解:(1)ABC、设计呼叫电路时,需要护士确定呼叫发出的位置,由于护士的工作较多,所以设计电路时,需要用多种信号提醒,提醒的信号的强弱要合适,不能影响到他人,故ABC不符合题意;D、设计呼叫电路时,不需要考虑值班室是否有护士值班,因为护士站都会有护士值班,故D符合题意;故选D;(2)一个病房只有一张病床,所以只要闭合开关,铃响灯亮,能达到呼叫目的;(3)由图2可知,三个开关闭合其中的任意一个开关,铃响灯亮,但无法确定是哪个床位呼叫;由图3可知,每个床位都有对应的一个灯,闭合一个开关,铃响灯亮,根据亮的灯可以确定是哪个床位呼叫;(4)A.为了能随时了解病人的情况,该电路要随时能工作,故电源要能长时间稳定供电,故A合理;B.指示灯功率较小的节能灯,这样能节省电能,15W的灯泡的功率太大了,故B不合理;C.电铃额定功率不宜太大,否则会影响到病人的休息,故C合理;D.病房开关必须安全且使用方便,这样不容易发生触电事故,故D合理;故选B。4.(2021湖北十堰)如图是小明设计的家庭电路的电路图,下列对此电路图的分析错误的是 ( )A. 保险盒接法错误,保险盒应该安装在火线上
B. 三孔插座接法错误,其左端导线应该接在零线上
C. 开关和灯泡接法正确,开关接在零线上符合安全用电原则
D. 三孔插座接法正确,使用电冰箱时,插头应插在三孔插座上【答案】C
【解析】A、保险丝应该接在火线上,一旦有危险发生,熔断后断开火线,故A正确;
B、两孔插座接法,左端导线应接在零线上,故B正确;
C、电灯开关安装在零线上,当开关断开时,灯泡与火线是连通的,人接触灯泡时容易发生触电,不符合安全常识,故C错误;
D、有金属外壳的用电器,其金属外壳一定要通过三角插头接地,以防用电器外壳带电,会危及人身安全。故D正确.
5.设计一个病床呼叫电路。要求:开关S1控制指示灯L1和电铃;开关S2控制指示灯L2和电铃。请在图中连线,形成符合要求的完整电路图。【答案】如图所示。【解析】由题知,S1控制指示灯L1,S2控制指示灯L2,说明两灯互不影响,即两灯并联,而两个开关都能控制电铃,所以电铃串联在干路上。6.在图中,将电源、电流表、电压表三个元件符号正确填进电路的空缺处。要求电键S闭合后;(a)电流方向如图所示;(b)移动滑动变阻器的滑片P小灯L变亮时,电压表的示数变小。【答案】如图所示。【解答】读图可知,左右两个位置分别与灯泡和变阻器串联,所以不可能是电压表,则电压表应在中间的位置。根据移动滑动变阻器的滑片P,小灯L变亮时,电压表的示数变小,说明电压表测的滑动变阻器两端的电压,则右侧的位置应该是电源,左侧的位置应该是电流表,且电源的正极朝下。7.在图中的○里填上适当的电表符号,并标出电表的正、负接线柱,使之成为正确的电路图。【答案】如图所示。【解答】图中R1与R2并联。解题的关键是明白电压表是并联使用,电流表是串联使用,故与R1串联的是电流表,与电源并联的是电压表。8.(2021贵州安顺)如图所示实物电路,请用笔画线代替导线按要求完成电路连接。要求:灯L1、L2串联,电压表只测量L1两端的电压,不考虑电压表量程的选择,导线不交叉。【答案】如图所示。【解析】由题意知,灯L1、L2串联,所以将灯L1、L2首尾连接,电压表测灯L1两端电压,所以电压表与L1并联.9.许多轿车上设有“安全带未系提示系统”,司机坐在座椅上时,压力开关S1闭合,仪表盘上的指示灯L亮起,提示司机系好安全带,系好安全带则开关S2闭合,指示灯L被短路熄灭。请用笔画线代替导线连接符合上述条件的如图模拟电路。(R为保护电阻) 【答案】如图所示。 【解析】根据题意,两个开关不是串联,S1和灯泡串联,接入电路。S2和灯泡并联。10.根据电路实物图,画出对应的电路图(电流表位置可以变动,但要符合使用规则)。【答案】如图所示。 【解析】从电源的正极开始,按照电流的方向,依次串联各元件符号,到电源的负极,最后把电压表并联在灯泡两端。11. 请根据如图所示的实物图,画出对应的电路图。【答案】如图所示。【解析】由实物图可知,两灯泡并联,开关S控制整个电路,电流表A2测干路上的电流,A1测L2支路电流,根据实物图完成电路图即可。电流从正极出发,通过开关S和电流表A2后开始分支,一支经灯泡L1,另一支经灯泡L2、电流表A1,然后两支汇合回到电源负极。12.如图所示,汽车装有夜间行车灯可以提高行车安全,当汽车启动时,S1闭合,夜间行车灯L1立即亮起;再闭合S2车前大灯L2也亮起。画出符合这一情况的电路图。 【答案】如图所示:【解析】由题意可知,当汽车启动时,S1闭合,日间行车灯L1立即亮起,再闭合S2,近灯光L2也亮起,说明L1与L2可以独立工作、互不影响即为并联,且S1位于干路,S2位于L2支路。13.(2021四川达州)小林同学在家庭电路中安装一只螺丝口灯泡和一个三孔插座,要求开关只控制灯泡,部分导线已连接,如图所示,请你只添加三根导线帮小林完成安装。【答案】火线进开关,再接入灯泡的顶端金属点;零线直接进入灯泡的螺旋套;上孔接地线;左孔接零线;右孔接火线。如图所示:【解析】家庭电路中用电器之间是并联的、插座之间是并联的、用电器和插座之间是并联的、开关和开关控制的用电器之间是串联。电灯的连接方法:火线首先过开关,然后进入灯泡顶端的金属块,零线直接进入螺旋套。三孔插座的接法:上孔接地线;左孔接零线;右孔接火线,带保险盒的插座,将保险盒接在火线上。掌握家庭电路灯泡、开关、两孔插座、三孔插座、保险丝的接法,注重将物理知识联系生活实际。14.(2020•青海)请用笔画线表示导线,将图中的电灯、开关和插座正确接入家庭电路中。【答案】如图所示。【解析】灯泡接法:火线进入开关,再进入灯泡顶端的金属点,零线直接接入灯泡的螺旋套,这样在断开开关能切断火线,接触灯泡不会发生触电事故;三孔插座的接法:上孔接地线、左孔接零线、右孔接火线。15.(2020湖南岳阳)请用笔画线代替导线,按安全用电要求将开关、灯泡接入家庭电路中(开关控制灯泡)。【答案】如图所示.【解析】根据安全用电原则可知,开关一端接火线,另一端接灯泡的顶端,螺旋套接零线。16.(2020•金昌)一个房间要安装2盏“220V 40W”的电灯和一个插座,要求开关S只控制两盏灯且每盏灯都能正常发光,请按以上要求将图中元件用笔画线代替导线连接起来。【答案】如图所示:【解析】要求开关S只控制两盏灯且每盏灯都能正常发光,则两个灯泡是并联的,且与插座之间也是并联的;开关同时控制两个灯泡,灯泡接法:火线进入开关,再进入灯泡顶端的金属点,零线直接接入灯泡的螺旋套,这样在断开开关时,能切断火线与灯泡的连接,接触灯泡不会发生触电事故。既能控制灯泡,又能更安全。两孔插座的接法,左边接零线,右边接火线。17.(2022云南模拟)请在图中用笔画线代替导线将电灯、开关和插座正确接入家庭电路.【答案】如图所示:【解析】首先辨别图中三根线地线、火线、零线.(1)灯泡接法:火线进入开关,经灯泡连到零线,这样在断开开关能切断火线,接触灯泡不会发生触电事故.既能控制灯泡,又能更安全.(2)三孔插座的接法:上孔接地线;左孔接零线;右孔接火线.18.(2021江苏泰州)如图丙所示,请用笔画线代替导线,正确连接家庭电路。( )【答案】如图所示: 【解析】开关接火线,灯泡接零线,插座左孔接零线,右孔接火线,上孔接地线.19.(2021云南)如图所示,按照安全用电原则,用笔画线代替导线,将开关、灯泡接入家庭电路中。【答案】如图所示:【解析】连接家庭电路时,火线首先进入开关,然后再入灯泡顶端的金属点,零线直接接灯泡的螺丝口。图中开关与灯泡已相连,火线连接开关,零线直接接灯泡的螺丝口,这样在断开开关时,切断火线,能避免触电事故发生。20.(2020•咸宁)如图所示,楼梯有一电灯受控于两个开关,光线较暗且有声响时灯才亮。其中“光控开关”在光线较暗时自动闭合“声控开关”在有声响时自动闭合,请用铅笔画线代替导线把元件连在电路中。【答案】如图所示。【解析】由分析知:“光控开关”在光线较暗时闭合,“声控开关”在有声响时闭合,光线较暗且有声响时灯才亮,则灯泡与两个开关串联,且为了保证安全,开关应接在火线上。21.如图是某品牌榨汁机,为保障安全,该榨汁机设置了电源开关S和安全开关S1.当杯体放在主机上时,S1自动闭合,此时再闭合S,电动机才能启动,开始榨汁.下列电路图符合上述要求的是( )【答案】B【解析】本题考查串联和并联电路.当杯体放在主机上时,S1自动闭合,再闭合S时,电动机才能启动,开始榨汁,说明一个开关不能单独控制电动机,因此开关S1、S、电动机与电源组成串联电路,故B正确;电路图A中S1与电动机并联,开关S1、S都闭合,电路短路,不符合要求,故A错误;电路图C中,开关S1、S任一个闭合,电动机都转动,不符合要求,故C错误;电路图D中,开关S1、S都闭合,电路短路,不符合要求,故D错误.22.如图是简易手动交通信号灯模拟电路的一部分,请补画一根导线,使开关S接1时,只有L1、L2亮,开关接2时,只有灯L3、L4亮.【答案】如图所示。【解析】由图可知,将灯泡L3的右端接线柱与电源正极连接,则可实现开关S接1时,只有L1、L2亮(L1、L2并联),开关接2时,只有灯L3、L4亮(L3、L4并联)。23.许多轿车上设有“安全带未系提示系统”,司机坐在座椅上时,压力开关S1闭合,仪表盘上的指示灯L亮起,提示司机系好安全带,系好安全带则开关S2闭合,指示灯L被短路熄灭。请用笔画线代替导线连接符合上述条件的如图模拟电路。(R为保护电阻) 【答案】如图所示。 【解析】根据题意,两个开关不是串联,S1和灯泡串联,接入电路。S2和灯泡并联。24.(2021辽宁阜新)如图所示的电路中,闭合开关S后,两灯均发光,则甲是______表,乙是______表(均选填“电流”或“电压”)【答案】 ①电流 ②电压【解析】闭合开关S后,两灯均发光,若有两条电流的路径,一条路径中电流从正极出发,经过L1,另一条经过L2和甲表,汇合后回到电源的负极,所以甲表是电流表,乙相当于断路,即是电压表。如果甲是电压表,乙是电流表,则L2被短路,不会发光。25.(2020甘肃兰州)如图甲是电位器的示意图,滑片P可随转动旋钮改变其在电阻丝上的位置,从而改变接入电路中的阻值大小。请将该电位器连入乙图中,要求顺时针旋转滑片P时,灯泡变暗。【答案】如图所示:【解析】由题知,顺时针旋转滑片P时,灯泡变暗,说明电路中电流变小了,电位器连入电路的阻值变大(连入电路的电阻丝变长),所以应将电位器的B、C接线柱接入电路中,由此将灯泡、电位器和开关依次连接在电源两极上。
相关试卷
这是一份中考物理二轮复习核心素养专题讲义第11讲 磁学1类作图 (含解析),共14页。试卷主要包含了安培定则,利用安培定则作图考法,磁学作图的理论依据,磁学作图注意事项,根据以下规律和规定来完成作图,和A点磁感应线的方向等内容,欢迎下载使用。
这是一份中考物理二轮复习核心素养专题讲义第09讲 力学3类作图 (含解析),共26页。试卷主要包含了涉及重力,涉及滑轮组有关的作图问题等内容,欢迎下载使用。
这是一份中考物理二轮复习核心素养专题讲义第08讲 光学6类中考作图问题(含解析),共28页。试卷主要包含了光学作图的理论依据,光学作图的考法,光学作图的注意事项等内容,欢迎下载使用。