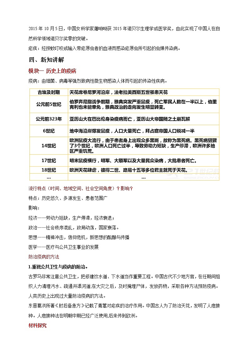
高中历史人教统编版选择性必修2 经济与社会生活第14课 历史上的疫病与医学成就精品课件ppt
展开高中历史第六单元 医疗与公共卫生第14课 历史上的疫病与医学成就课文ppt课件: 这是一份高中历史第六单元 医疗与公共卫生第14课 历史上的疫病与医学成就课文ppt课件,共29页。PPT课件主要包含了历史上的疫病,古代的疫病,1主要疫病,2疫病影响,近代的疫病,人类与疫病的斗争,1重视公共卫生,2开展疫病防治,中医药的成就,《黄帝内经》等内容,欢迎下载使用。
人教统编版选择性必修2 经济与社会生活第14课 历史上的疫病与医学成就多媒体教学ppt课件: 这是一份人教统编版选择性必修2 经济与社会生活第14课 历史上的疫病与医学成就多媒体教学ppt课件,共32页。PPT课件主要包含了古代的疫病,疫病的定义,重大疫病介绍,1天花,死于天花的欧洲君主,②黑死病,3西班牙大流感,4当代流行病毒,黑死病,西班牙大流感等内容,欢迎下载使用。
选择性必修2 经济与社会生活第14课 历史上的疫病与医学成就多媒体教学课件ppt: 这是一份选择性必修2 经济与社会生活第14课 历史上的疫病与医学成就多媒体教学课件ppt,共27页。PPT课件主要包含了第14课,疫病的定义,重大疫病介绍,黑死病,西班牙大流感,查士丁尼大瘟疫,当代致命流行病毒,抗疫措施,中医学的成就,走向世界的中医药等内容,欢迎下载使用。

