






- 华文出版社书法-五上-第7课-常字头 课件+教案 课件 51 次下载
- 华文出版社书法-五上-第8课-集字练习 万象更新 课件+教案 课件 51 次下载
- 华文出版社书法-五上-第10课-雨字头 课件+教案 课件 50 次下载
- 华文出版社书法-五上-第11课-草字头 课件+教案 课件 49 次下载
- 华文出版社书法-五上-第12课-·竹字头 课件+教案 课件 51 次下载
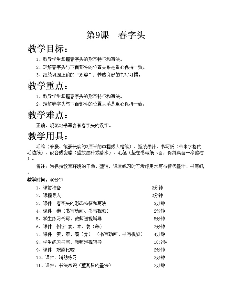
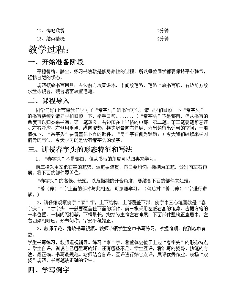
2021学年第9课 春字头精品课件ppt
展开华文版第13课 爪字头试讲课ppt课件: 这是一份华文版第13课 爪字头试讲课ppt课件,文件包含华文出版社-五上-第13课-爪字头ppt、华文出版社-五上-第13课-爪字头doc等2份课件配套教学资源,其中PPT共10页, 欢迎下载使用。
小学书法练习指导华文版五年级上册第12课 竹字头完美版ppt课件: 这是一份小学书法练习指导华文版五年级上册第12课 竹字头完美版ppt课件,文件包含华文出版社-五上-第12课-·竹字头ppt、华文出版社-五上-第12课-·竹字头doc等2份课件配套教学资源,其中PPT共11页, 欢迎下载使用。
小学第10课 雨字头一等奖ppt课件: 这是一份小学第10课 雨字头一等奖ppt课件,文件包含华文出版社-五上-第10课-雨字头ppt、华文出版社-五上-第10课-雨字头doc等2份课件配套教学资源,其中PPT共12页, 欢迎下载使用。