

所属成套资源:初中化学知识归纳总结
- 4、初中化学-常见物质的颜色的状态 其他 5 次下载
- 8、初中化学-初中化学中的“三” 其他 4 次下载
- 6、初中化学-化学之最 其他 4 次下载
- 9、初中化学-化学中的“一定”与“不一定” 其他 4 次下载
- 初中化学知识总结版-识记部分 其他 6 次下载
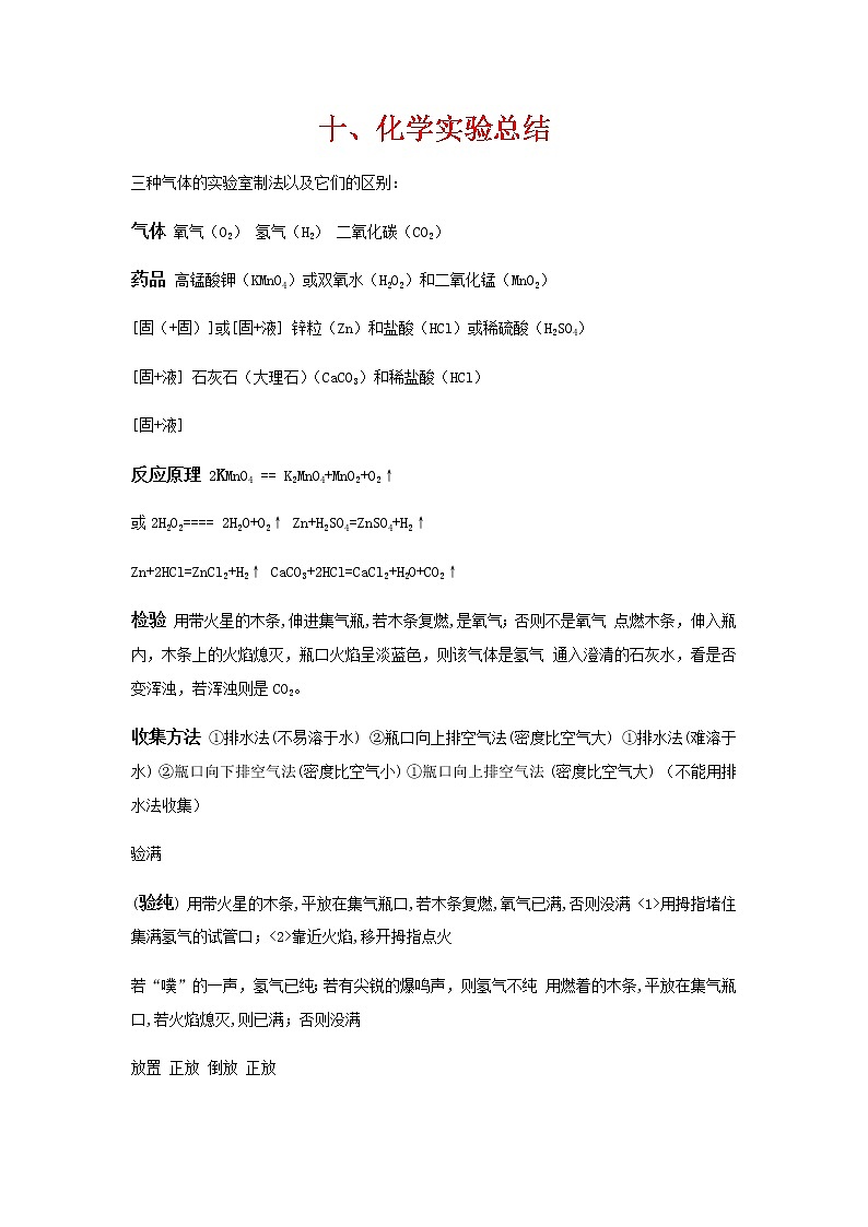
10、初中化学-化学实验总结
展开十、化学实验总结三种气体的实验室制法以及它们的区别: 气体 氧气(O2) 氢气(H2) 二氧化碳(CO2) 药品 高锰酸钾(KMnO4)或双氧水(H2O2)和二氧化锰(MnO2) [固(+固)]或[固+液] 锌粒(Zn)和盐酸(HCl)或稀硫酸(H2SO4) [固+液] 石灰石(大理石)(CaCO3)和稀盐酸(HCl) [固+液] 反应原理 2KMnO4 == K2MnO4+MnO2+O2↑ 或2H2O2==== 2H2O+O2↑ Zn+H2SO4=ZnSO4+H2↑ Zn+2HCl=ZnCl2+H2↑ CaCO3+2HCl=CaCl2+H2O+CO2↑ 检验 用带火星的木条,伸进集气瓶,若木条复燃,是氧气;否则不是氧气 点燃木条,伸入瓶内,木条上的火焰熄灭,瓶口火焰呈淡蓝色,则该气体是氢气 通入澄清的石灰水,看是否变浑浊,若浑浊则是CO2。 收集方法 ①排水法(不易溶于水) ②瓶口向上排空气法(密度比空气大) ①排水法(难溶于水) ②瓶口向下排空气法(密度比空气小) ①瓶口向上排空气法 (密度比空气大) (不能用排水法收集) 验满 (验纯) 用带火星的木条,平放在集气瓶口,若木条复燃,氧气已满,否则没满 <1>用拇指堵住集满氢气的试管口;<2>靠近火焰,移开拇指点火 若“噗”的一声,氢气已纯;若有尖锐的爆鸣声,则氢气不纯 用燃着的木条,平放在集气瓶口,若火焰熄灭,则已满;否则没满 放置 正放 倒放 正放 注意事项 ①检查装置的气密性 (当用第一种药品制取时以下要注意) ②试管口要略向下倾斜(防止凝结在试管口的小水珠倒流入试管底部使试管破裂) ③加热时应先使试管均匀受热,再集中在药品部位加热。 ④排水法收集完氧气后,先撤导管后撤酒精灯(防止水槽中的水倒流,使试管破裂) ①检查装置的气密性 ②长颈漏斗的管口要插入液面下; ③点燃氢气前,一定要检验氢气的纯度(空气中,氢气的体积达到总体积的4%—74.2%点燃会爆炸。) ①检查装置的气密性 ②长颈漏斗的管口要插入液面下; ③不能用排水法收集 常见气体的性质O2 (通常状况下) 化学性质 用途 氧气 (O2) 无色无味的气体,不易溶于水,密度比空气略大 ①C + O2==CO2(发出白光,放出热量) 1、 供呼吸 2、 炼钢 3、 气焊 (注:O2具有助燃性,但不具有可燃性,不能燃烧。) ②S + O2 ==SO2 (空气中—淡蓝色火 焰;氧气中—紫蓝色火焰) ③4P + 5O2 == 2P2O5 (产生白烟,生成白色固体P2O5) ④3Fe + 2O2 == Fe3O4 (剧烈燃烧,火星四射,放出大量的热,生成黑色固体) ⑤蜡烛在氧气中燃烧,发出白光,放出热量 氢气 (H2) 无色无味的气体,难溶于水,密度比空气小,是最轻的气体。 ① 可燃性: 2H2 + O2 ==== 2H2O H2 + Cl2 ==== 2HCl 1、填充气、飞舰(密度比空气小) 2、合成氨、制盐酸 3、气焊、气割(可燃性)4、提炼金属(还原性) ② 还原性: H2 + CuO === Cu + H2O 3H2 + WO3 === W + 3H2O 3H2 + Fe2O3 == 2Fe + 3H2O (CO2) 无色无味的气体,密度大于空气,能溶于水,固体的CO2叫“干冰”。 CO2 + H2O ==H2CO3(酸性) (H2CO3 === H2O + CO2↑)(不稳定) 1、用于灭火(应用其不可燃烧,也不支持燃烧的性质) 2、制饮料、化肥和纯碱 CO2 + Ca(OH)2 ==CaCO3↓+H2O(鉴别CO2) CO2 +2NaOH==Na2CO3 + H2O 氧化性:CO2 + C == 2CO CaCO3 == CaO + CO2↑(工业制CO2) 一氧化碳(CO) 无色无味气体,密度比空气略小,难溶于水,有毒气体 ①可燃性:2CO + O2 == 2CO2 (火焰呈蓝色,放出大量的热,可作气体燃料) 1、 作燃料 2、 冶炼金属 ②还原性: CO + CuO === Cu + CO2 3CO + WO3 === W + 3CO2 3CO + Fe2O3 == 2Fe + 3CO2 (跟血液中血红蛋白结合,破坏血液输氧的能力)