年终活动
搜索
    上传资料 赚现金
    英语朗读宝

    闽教版七下信息技术 1.1制作研究性学习成果报告 教案

    闽教版七下信息技术 1.1制作研究性学习成果报告 教案第1页
    闽教版七下信息技术 1.1制作研究性学习成果报告 教案第2页
    闽教版七下信息技术 1.1制作研究性学习成果报告 教案第3页
    还剩4页未读, 继续阅读
    下载需要5学贝 1学贝=0.1元
    使用下载券免费下载
    加入资料篮
    立即下载

    2021学年活动一 制作研究性学习成果报告教案

    展开

    这是一份2021学年活动一 制作研究性学习成果报告教案,共7页。
    教学目标:
    学习制作研究性学习成果报告演示文稿
    学会应用演示文稿的模板设计
    教学重点和难点:
    教学重点:演示文稿的模板设计
    教学难点:(1)演示文稿的模板设计
    (2)将Wrd制作表格的知识迁移在幻灯片中制作表格
    教学方法:
    1.演示讲授法
    2.任务驱动法
    3.练习法
    教学环境:电脑室(二)
    教学过程:
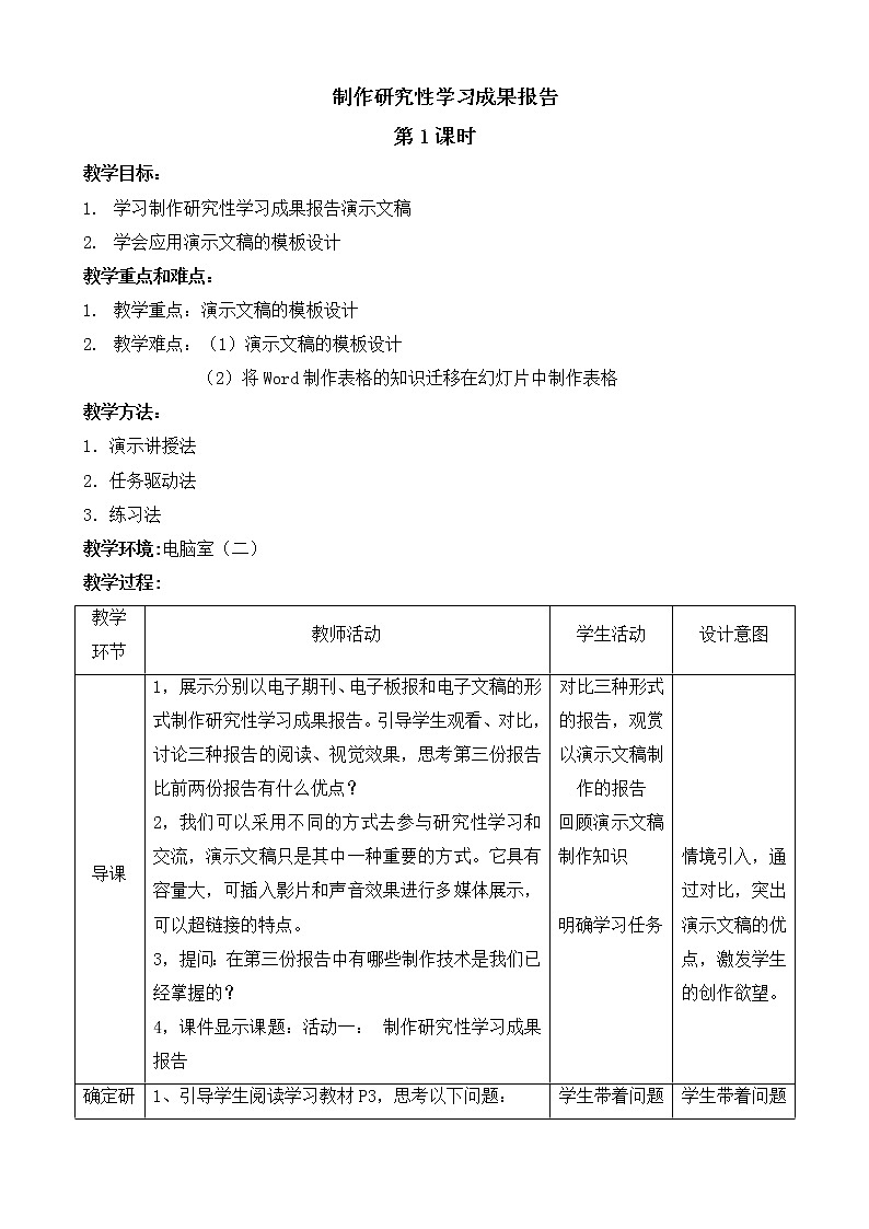
    制作研究性学习成果报告
    第2课时
    教学目标:
    1.通过制作动感标题,学会应用幻灯片自动播放自定义动画。
    2.掌握在幻灯片中运用表格展示实验数据。
    教学重点和难点:
    教学重点:应用幻灯片自动播放自定义动画。
    2.教学难点:(1)设置自定义动画播放顺序、时间及效果;
    (2)将Wrd制作表格的知识迁移在幻灯片中制作表格
    教学方法:
    1、演示讲授法
    2、任务驱动法
    3、练习法
    教学环境:电脑室(二)
    教学过程:
    教学
    环节
    教师活动
    学生活动
    设计意图
    导课
    展示分别以电子期刊、电子板报和电子文稿的形式制作研究性学习成果报告。引导学生观看、对比,讨论三种报告的阅读、视觉效果,思考第三份报告比前两份报告有什么优点?
    我们可以采用不同的方式去参与研究性学习和交流,演示文稿只是其中一种重要的方式。它具有容量大,可插入影片和声音效果进行多媒体展示,可以超链接的特点。
    提问:在第三份报告中有哪些制作技术是我们已经掌握的?
    课件显示课题:活动一: 制作研究性学习成果报告
    对比三种形式的报告,观赏以演示文稿制作的报告
    回顾演示文稿制作知识
    明确学习任务
    情境引入,通过对比,突出演示文稿的优点,激发学生的创作欲望。
    确定研究性学习成果报告的内容架构
    引导学生阅读学习教材P3,思考以下问题:
    1) 研究性学习成果报告的框架通常涵盖哪些内容?
    2)研究性学习成果的内容架构包括哪些部分?
    2、请几位同学回答上述题。
    学生带着问题阅读教材,强调学生活动。
    学生带着问题阅读学习教材
    制作演示文稿的幻灯片设计模板
    引导学生阅读学习教材P4-5,在阅读过程中参考教材操作步骤自己尝试操作,并思考以下问题:
    1)如何设计制作幻灯片模板?
    2)保存文件时,为什么要将文件扩展名设为“.pt”?
    教师演示讲解:设计“树叶为什么变黄”研究性学习成果报告演示文稿的幻灯片设计模板。
    准备素材,要求简洁、明快;
    建立空白的幻灯片母版;
    新建新标题母版
    设置幻灯片背景填充效果;
    插入背景图片;
    保存设计模板
    安排任务:
    请根据研究性学习主题“树叶为什么变黄”幻灯片设计模板的制作过程,结合自己研究性学习成果报告,设计并制作一个幻灯片模板。
    观看演示,倾听老师讲解,分析思考
    让学生在实践中掌握幻灯片的制作
    应用设计模板
    引导学生阅读学习教材P6,在阅读过程中参考教材操作步骤自己尝试操作。
    由完成得较好的同学介整个操作步骤,老师适当进行补充。
    安排任务二:
    根据刚才设计制作的幻灯片模板,结合自己研究性学习成果报告,制作研究性学习成果报告的框架内容,生成研究性学习成果报告框架。
    老师巡视,个别指导
    引导学生小组内合作,互相帮助。
    引导学生以小组为单位进行交流,分享别人作品,推荐一名同学在班级交流。
    班级交流,学生评价。
    展示学生作品,引导学生从以下方面进行评价:
    思想性;
    创造性;
    艺术性;
    老师补充学生的看法。
    指导学生修改、完善自己的作品。
    边阅读,边尝试操作,参与交流、参与评价
    让学生尝试操作,培养学生勇于探索的精神,让学生在实践中掌握知识。
    总结
    师生共同总结本节课学习内容:
    制作设计幻灯片模板
    保存模板
    应用设计模板

    表扬积极参与的学生。
    通过本活动的学习,有什么收获?
    学生回答。
    通过总结,梳理知识技能。
    教学
    环节
    教师活动
    学生活动
    设计意图
    导课
    展示分别以电子期刊、电子板报和电子文稿的形式制作研究性学习成果报告。引导学生观看、对比,讨论三种报告的阅读、视觉效果,思考第三份报告比前两份报告有什么优点?
    提问:在第三份报告中有哪些制作技术是我们已经掌握的?
    没学过的有:
    设计幻灯片的模板
    自动播放自定义动画
    插入表格
    课件显示课题:活动一: 制作研究性学习成果报告
    对比三种形式的报告,观赏以演示文稿制作的报告
    回顾演示文稿制作知识
    明确学习任务
    情境引入,通过对比,突出演示文稿的优点,激发学生的创作欲望。
    制作动感标题和变黄的叶子画面
    1.引导学生阅读学习教材P7-9,模仿教材的操作步骤自行设计制作动画,并思考以下问题:
    (1)标题的艺术字为什么逐字插入?逐字插入有什么优点?
    (2)如何设置自定义动画的播放顺序、时间和效果?
    2.提问:做演示文稿分别要注意什么?
    (1)提出问题,演示文稿首先要充分得利用技术措施突出问题,产生动态醒目的效果,让交流者明确所提的问题。
    (2)展示探究过程,要充分利用表格表达实验数据和研究结果。
    A.分析解释研究结果,要利用有效的技术手段表达、分析、解释研究过程。
    探究问题的拓展,根据需要,利用技术措施进一步研究学习过程。
    3.安排学生演示:制作动感标题和变黄的叶子画面,教师根据实际情况进行补充讲解。
    插入图片
    插入艺术字
    设置图片和艺术字的自定义动画播放顺序
    4.安排任务三:根据刚才自己设计制作的幻灯片模板,结合自己研究性学习成果报告,制作研究性学习成果报告的架构内容,生成研究性学习成果报告框架。
    5.班级交流,学生评价。
    学生带着问题阅读教材,强调学生活动。
    完成任务,小组讨论,互相帮助
    学生带着问题阅读学习教材
    让学生在实践中掌握如何制作动感标题和画面。
    制作调查结果和实验数据表格
    回顾旧知识。
    充分表达我们的实验数据和研究结果,这时就要充分利用表格进行表达,大家是否记得以前在wrd中是如何插入表格,并对表格进行修饰的?
    老师根据学生回答演示操作过程。
    2.引导学生阅读教材P9-P10,参考教材的操作步骤,在幻灯片中插入表格并进行修饰,提醒同学们可以参考在wrd中插入表格并进行修饰的方法进行操作。
    3.广播完成得较好的学生作品。
    由作者进行讲解演示
    老师补充说明,完善。
    4.安排任务: 在幻灯片中插入表格并进行修饰。
    教师巡视,个别指导。
    引导学生小组内合作,互相帮助
    引导学生以小组为单位进行交流,分享别人作品,推荐一名同学在班级交流。
    5.引导演在班级内交流,进行评价。
    观看演示,倾听老师讲解,分析思考
    让学生在实践中掌握制作调查结果和实验数据表格
    任务拓展知识创新
    1.创新活动:
    (1)结合自己研究性学习成果报告,利用自己设计制作的幻灯片模板,设计一个研究性学习成果报告首页。
    (2)利用幻灯片展示调查结果或实验数据表格,要求表格的形态,外观生动活泼,
    (3)制作报告的其他内容
    2.老师巡视,对学生的活动过程予以必要的提示,并对活动予以适当评价。
    3.展示学生作品,鼓励学生参与作品评价。
    4.对活动过程及成果进行适当点评。
    边阅读,边尝试操作,参与交流、参与评价
    让学生尝试操作,培养学生勇于探索的精神,让学生在实践中掌握知识。
    总结
    1.师生共同总结本节课学习内容:
    制作设计幻灯片模板
    制作自定义动画,设置播放顺序、控制播放时间、编排播放效果。
    将在wrd中学习的表格制作与修饰技能迁移到幻灯片中制作表格

    2.表扬积极参与的学生。
    3.通过本活动的学习,有什么收获?
    学生回答。
    自我评价活动成果
    通过总结,梳理知识技能。

    相关教案

    闽教版七年级下册第二单元 电子数据表格应用活动六 探究函数应用教学设计及反思:

    这是一份闽教版七年级下册第二单元 电子数据表格应用活动六 探究函数应用教学设计及反思,共5页。教案主要包含了教学过程等内容,欢迎下载使用。

    初中闽教版活动八 创建数据图表教案:

    这是一份初中闽教版活动八 创建数据图表教案,共2页。教案主要包含了教材内容分析,学习者分析,教学目标,教学方法,教学过程设计等内容,欢迎下载使用。

    信息技术七年级下册第二单元 电子数据表格应用活动八 创建数据图表教案设计:

    这是一份信息技术七年级下册第二单元 电子数据表格应用活动八 创建数据图表教案设计,共5页。教案主要包含了教材分析,教学对象分析,教学目标,教学重点,教学难点,教学方法,学法指导,教学媒体和课时安排等内容,欢迎下载使用。

    欢迎来到教习网
    • 900万优选资源,让备课更轻松
    • 600万优选试题,支持自由组卷
    • 高质量可编辑,日均更新2000+
    • 百万教师选择,专业更值得信赖
    微信扫码注册
    qrcode
    二维码已过期
    刷新

    微信扫码,快速注册

    手机号注册
    手机号码

    手机号格式错误

    手机验证码 获取验证码

    手机验证码已经成功发送,5分钟内有效

    设置密码

    6-20个字符,数字、字母或符号

    注册即视为同意教习网「注册协议」「隐私条款」
    QQ注册
    手机号注册
    微信注册

    注册成功

    返回
    顶部
    Baidu
    map