


青岛版 (五四制)五年级下册二 体检中的百分数——百分数(一)教案设计
展开
这是一份青岛版 (五四制)五年级下册二 体检中的百分数——百分数(一)教案设计,共10页。教案主要包含了创设情境,引出新课,自主探究,学习新课,巩固应用,畅谈收获,升华认知等内容,欢迎下载使用。
1.结合具体情境,理解百分数表示的意义,会正确读、写百分数。
2.经历百分数意义的探索过程,在观察、操作、推理的过程中,渗透数形结合的数学思想以及透过现象看本质以及变与不变的观点,形成有论据、有条理、有逻辑的思维习惯和表达能力。
3.通过观察、比较、分析,体会分数与百分数的联系与区别,沟通知识间的内在联系。
4.通过具体实例,体会百分数应用的广泛性、简捷性、优越性,感受数学与生活的密切联系,对学生进行生活及健康教育。
教学重点:
结合具体情境,理解百分数的意义。
教学难点:
结合具体情境,理解百分数的意义,体会分数与百分数的联系与区别。
评价设计:
1.通过近视问题、果汁问题、衣服标签及巧克力中的百分数、环节三中的练习检测目标1的达成。
2.通过画图表示“果蔬汁含量30%”、把饮料倒在杯子里百分数是否变化检测目标2的达成。
3.通过全国小学生近视情况、握笔姿势及工业生产增长情况的研究检测目标3的达成。
4.通过近视问题、果蔬汁问题、衣服标签及巧克力中的百分数、工业生产增长情况的研究、夏令营中的百分数检测目标4的达成。
教学准备:
课件、学习单、检测单、一瓶果汁、3个透明玻璃杯。
教学流程:
一、创设情境,引出新课。
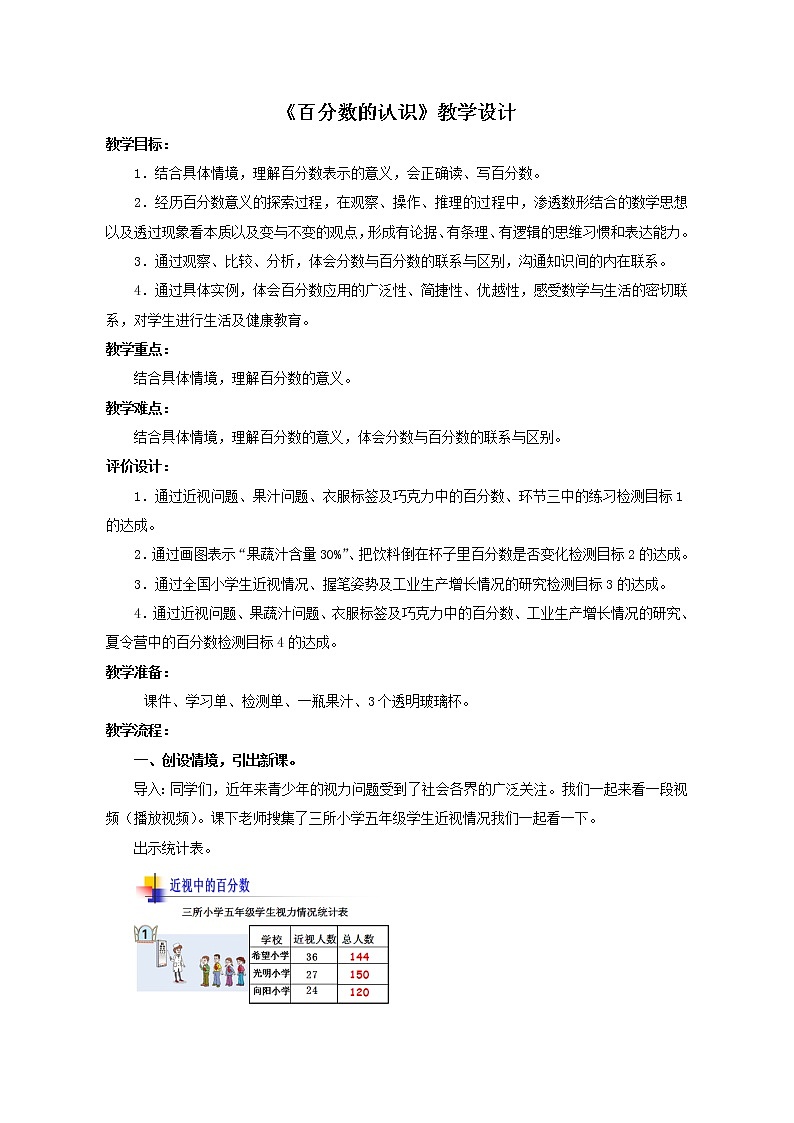
导入:同学们,近年来青少年的视力问题受到了社会各界的广泛关注。我们一起来看一段视频(播放视频)。课下老师搜集了三所小学五年级学生近视情况我们一起看一下。
出示统计表。
提问:仔细观察,你发现了什么?
生交流。预设:希望小学近视人数最多,是36人。向阳小学近视人数最少是,是27人。
【设计意图:创设贴近学生生活的问题情境,由近视问题导入,通过播放青少年的近视情况的视频,激发学生的学习兴趣,引出研究的问题。】
二、自主探究,学习新课。
(一)近视率——初步理解百分数的意义。
1. 提问:通过近视人数你能比较出哪所学校五年级学生的近视情况好一些吗?(板书问题:哪个学校五年级学生的近视情况好一些?)
预设生回答:
(1)可以,向阳小学。
师引导:是这样吗?再想想对吗?只通过这三个数就能比较近视情况吗?
(2)不能,因为调查总人数不知道。
课件出示总人数。
【设计意图:通过逐次给出信息,学生在矛盾中发生认知冲突,从而引出对问题的思考。学生最直观的想法可能就是根据每所学校的近视人数的多少来衡量学校的近视情况,通过全班交流、辩论,因势利导,让学生在交流中理解要比较三所学校五年级学生的近视情况,需要计算出三所学校五年级近视人数各占调查总人数的几分之几,为百分数的出现做好铺垫。】
提问:比什么才能知道哪个学校五年级学生的近视情况好一些?
预设生回答:
(1)减法比,通过比总人数相差的越少越接近。
引导:按照你说的我调查了2人,近视1人。他们相差不是更少了吗?
(2)除法比
生:我觉得应该看看近视人数占总人数的几分之几?
引导:那每所学校近视人数分别占总人数的几分之几呢?
(3)希望小学36÷144=
光明小学27÷150=
向阳小学24÷120= (教师根据学生回答板书)
学生在学习单上把分数化简,化简后交流结果。
2. 提问:现在能比较着三个分数的大小吗?可以怎么比?
预设生回答:化成小数或通分。
学生任选一种方法计算后,集体交流计算结果。
预设:
(1)化小数 0.25 0.18 0.2
提问:根据计算结果你能知道哪所学校视力情况好一些吗?为什么?
(2) 通分
提问:结论是什么?
学生交流:① 这三个分数表示的意思;②这三个分数的共同特点。
小结:我们把这样的分数也叫做百分数(板书课题:百分数)。
3. 教师示范第一个百分数的写法,学生练习后两个的写法。
4. 学生交流25%、18%、20%表示的意思。
师小结:其实这样的三个百分数都表示近视人数占总人数的百分之几。刚才研究的这个近视中的问题又叫近视率,所以百分数又叫近视率。(板书:近视率)
【设计意图:在整个探究环节中,学生的课堂生成是很随机的,有可能都出现,也有可能只出现其中的一种或两种分法,教师要抓住课堂生成及时组织教学。充分利用通分得到的三个分母是100的分数,让学生解释每个分数的具体含义,经过抽象与概括的过程,形成初步的百分数概念,然后迁移类推到对百分数意义的理解,既沟通了分数与百分数之间的联系,又为百分数的意义的理解做好铺垫,知道百分数反映两个数量之间的倍比关系,即表示一个数是另一个数的百分之几。】
(二)生活中的百分数——进一步理解百分数的意义
1. 学生交流:生活中还在哪里见过百分数?
2. (课件出示衣服标签)
提问:①衣服标签中标注棉80%,(课件突出:棉80%)“棉80%”是什么意思?
②“涤纶20%”表示什么意思?
③两种成分,谁的含量更多些?
④如果这件衣服的面料不是两种成分,而是纯棉的,标签上应该怎么标注?
小结:面料成分不同,穿着时的感觉就不一样。相信今后买衣服时,同学们一定会参考标签上的百分数,选择合适的衣服,注重健康着装。
3.(课件出示巧克力成分表)
提问:脂肪含量59%表示什么意思?
抽象意义:结合刚才研究的近视中的百分数、例子中的百分数、生活中其他的百分数,能不能说一说什么是百分数?
学生独立思考后,小组内交流。
集体交流。
小结:百分数表示的是一个数是或占另一个数的百分之几的数。(板书:百分数表示一个数是或占另一个数的百分之几)
【设计意图:集体交流生活中的百分数,体会百分数在生活中的应用价值。通过交流衣服标签中的百分数“棉80%”、“涤纶20%” 哪种成分多一些?让学生借助具体问题理解了百分数的大小并假设纯棉问题巧妙地引出“100%”。通过交流衣服标签及巧克力中的百分数的意义,为百分数意义的归纳概括积累经验,做好铺垫。】
(三)果蔬饮料——深入理解百分数的意义
1.学生尝试解读30﹪表示的意思。
课件出示:
提问:这个30%表示什么意思?
学生交流。
师出示这瓶饮料,先把它摇匀,打开,倒在杯子里,倒了三杯(满杯、半杯、一点)。
师引导学生交流三个杯子里的果蔬汁的含量。
小结:无论倒多少:1瓶、1杯、哪怕仅仅是1滴,饮料的味道都不变!这种饮料:果蔬汁都是占饮料总成分的30%,这个比率是不变的,所以百分数又叫百分比。(板书:百分比)
【设计意图:学生探究瓶中饮料倒入杯中后,果蔬汁含量是否发生变化,在思维碰撞中明确倒出1瓶、1杯,甚至一滴百分含量都不变,引导学生一步步去除问题的表象,关注问题的本质,加深对百分数意义的理解,并较好地理解了百分比的恒定性。在探究过程中,教师注意引导学生说道理,引导学生独立思考、坚持己见,不人云亦云,培养学生求真务实的科学态度,有论据,有条理,有逻辑的思维习惯,以及勇于探索、敢于质疑的科学精神。】
2.数形结合,形象理解百分数意义。
提问:你能不能用一副简单的图示表示出“果蔬汁30%”的意思呢?
出示活动要求。
请在学习单的第二面开始画。
生画师巡视指导,收集学生的作品。
集体交流。
预设学生的画法有:线段图、百格图、圆形图。
挑选有代表性的作品学生交流。
教师引导学生回顾表示果蔬汁含量30%的方法。(出示课件:百格图、线段图、圆形图)
学生思考:这个百格图它是横着涂,如果竖着涂30个格,它表示百分之几?斜着涂30个格呢?从中任意找30个格呢?
小结:无论怎么涂,这其中30份都占百格图30%,这里面百分比是不发生变化的。
师:仔细观察这三幅图,有什么区别和联系?
小结:虽然选用的图形不同,但它们都表示出了“果蔬汁”与“饮料总成分”之间的关系,表示“果蔬汁占饮料总成分的30%”。
【设计意图:学生理解果蔬汁含量占大约30﹪的意义后,然后画图表示30﹪,不但激发了孩子对于前面学习的总结,能对百分数的意义有深刻的理解,并利用数形结合直观理解百分数的意义,为学生把抽象的概念直观形象化做了非常好的铺垫。用简单的图示表示出具体情境中百分数的意义,使学生充分体会到百分数就是两个量相比较的结果,对百分数的意义有了深入的理解。】
3. 探索百分数与分数联系和区别。
(课件出示下面资料)。
提问:在这段材料里出现了两个分数:35/100、30/100米。想一想,这两个分数都能改写成百分数吗?为什么?
根据学生回答,师小结:分数具有两重性,即可以表示两个数量之间关系,如“近视小学生人数是全国小学生人数的28/100”,也可以表示一个具体的数量,如“3/100米”。而百分数只能表示两个数量之间关系,也就是一个数是另一个数的百分之几。所以百分数的后面不能加单位。
师边小结边板书分数与百分数之间的关系。
【设计意图:通过观察、比较、分析,体会分数与百分数的联系与区别,沟通知识间的内在联系。】
三、巩固应用、拓展延伸 。
同学们,百分数不仅在生活中随处可见,在很多官方的统计数据中也有百分数的影子。一起来看。
百分的作用和优点。
(课件出示各行业生产增长情况统计。)
(1)学生读信息后,师提问:根据表中的数据,你能不能很快判断出哪一个行业增长速度最多?哪个最慢?
集体交流。
(2)提问:仔细看,如果把这些百分数都变成分数,你还能快速比较出那一个行业增长速度最快吗? (出示课件)
集体交流。
(3)两个资料合起来比较。
(出示课件)
提问:你认为百分数有什么优点?(板书:优点)
根据学生回答板书:便于比较、简洁。
2. 夏令营中的百分数——理解大于、小于、等于100%的百分数
(出示课件)
学生思考后,集体交流。
预设生回答:
(1)夏令营中女生人数可能会是男生人数的80%。
引导:你能举个数来说明一下吗?
(2)夏令营中女生人数可能会是男生人数的100%。
引导:这是一种什么样的情况?
指出:男生和女生人数相等。
(3)可能是200%。
引导:你能举个数来说明一下吗?
根据学生回答,师小结:百分数还可以表示我们以前学习的倍数关系。
师引申:大多数百分数小于100%,比如大豆、花生的出油率,还比如表示部分与整体关系的百分数;有时可以等于100%,比如产品的合格率,神州一号到十号的发射成功率等;也有大于100%的,比如汽车的超载、药品的利润率等。
(课件依次出示以下图片)
师引申:同学们,生活中,小则一个商标,广告,大则一个国家统计数据,股票当中,以及爱迪生的名言、网上的调查,处处彰显百分数的用途(播放课件)。
【设计意图:两道练习题功能各异,百分数的优越性及各种情况的百分数等知识点巧妙的蕴涵其中,使学生从不同层面更进一步加深了对百分数的理解。最后的引申也是本着拓展孩子的视野,了解百分数在生活中,在社会上,在世界的每个领域都有所涉及,感受百分数的用途。】
四、畅谈收获,升华认知。
学生交流:通过本节课的学习你有哪些收获?
小结:(出示课件)
一起来回顾:这节课借助近视问题,依据数据分析和计算能力,得出了百分率;借助果汁问题,研究出了百分比,而且结合了数形结合思想;最后归纳概括出了百分数的意义;我们又借助握笔姿势以及官方统计数据,得出了百分数和分数的关系及百分数的优点。其实这些百分数都是来源于生活,又服务于生活,使生活更加优化。
可能有的同学要问,有百分数,那么有千分数、万分数吗?这还真叫你猜对了,真有千分数、万分数,课下有兴趣的同学可查阅资料,了解这方面的知识。
【设计意图:通过回顾整理,让学生进一步梳理本节课的学习内容与学习方法,将本节课的研究方法进一步内化,以积累更多的数学活动经验,提高数学学习能力。最后通过引申谈话,给学生带来更多的思考空间,使学生感受到数学与生活的联系,体验数学在生活中的价值,引发学生继续研究的兴趣,达到课已尽,思未止的境界。】
板书设计:
百分数 百分率 百分比
哪个学校五年级学生的近视情况好一些?
希望小学36÷144= QUOTE = =0.25= =25%
光明小学27÷150= QUOTE = =0.18= =18%
向阳小学24÷120= = =0.2= =20% 优点:便于比较 QUOTE
表示一个数是或占另一个数的百分之几。 简洁
相关教案
这是一份小学数学青岛版 (五四制)五年级上册二 关注环境——分数加减法(二)》教案设计,共3页。教案主要包含了教学内容,教学目标,教学重难点,教学过程,板书设计等内容,欢迎下载使用。
这是一份数学四年级上册二 节能减排——用字母表示数教案设计,共7页。
这是一份小学数学青岛版 (五四制)三年级上册二 走进新农村——位置与变换教案,共7页。教案主要包含了创设情境,揭示课题,观察探究,辨认方位,总结收获,拓展延伸等内容,欢迎下载使用。
